<?xml version="1.0" encoding="UTF-8"?><!DOCTYPE wml PUBLIC "-//WAPFORUM//DTD WML 1.1//EN" "http://www.wapforum.org/DTD/wml_1.1.xml">
<wml>
<head> 
<meta http-equiv="Expires" content="0"/> 
<meta http-equiv="Cache-Control" content="no-cache"/> 
<meta http-equiv="Pragma" content="no-cache"/> 
</head>
<card title="乌云和漏洞盒子停业整顿：白帽子被抓是导火索？_砍柴网">
	<p><a href="https://wap.ikanchai.com/">首页</a> &gt; <a href="https://wap.ikanchai.com/?action=category&amp;catid=5">科技快报</a> &gt; <a href="https://wap.ikanchai.com/?action=category&amp;catid=16">业界</a> &gt; </p>
	<p align="center"><big>乌云和漏洞盒子停业整顿：白帽子被抓是导火索？</big></p>
	<p align="right">2016-07-20 10:07</p>
	<p>（原标题：两大漏洞报告平台突然关闭：乌云和漏洞盒子宣布停业整顿）<br />
&ldquo;袁炜事件&rdquo;可能成为中国&ldquo;白帽子&rdquo;黑客江湖的转折点。<br />
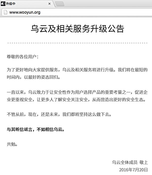
7月20日凌晨，中国最大漏洞报告平台乌云网(WooYun)突然无法访问。网站公告称，乌云及相关服务将升级，并称将在最短时间内回归。<br />
<p align="center"><img src="http://upload.ikanchai.com/2016/0720/1468980427554.jpg" /></p><br />
漏洞报告平台乌云网暂时关闭升级。<br />
与 此同时，澎湃新闻（www.thepaper.cn）发现，7月19日，企业级互联网测试平台漏洞盒子宣布，暂停接受互联网漏洞与威胁情报。&ldquo;白帽子&rdquo;黑 客报告漏洞的页面已经无法查看。（编注：在IT界，&ldquo;白帽子&rdquo;指的是正面黑客，他们发现系统安全漏洞，不会恶意去利用，而是公布漏洞，让系统所有方提前修 补漏洞。）<br />
乌云网和漏洞盒子均是国家信息安全漏洞共享平台的合作方（一共3个）。后者是由国家计算机网络应急技术处理协调中心,联合国内重要信息系统单位、基础电信运营商、网络安全厂商、软件厂商和互联网企业建立的信息安全漏洞信息共享知识库。<br />
对于这次漏洞报告平台的关闭原因，可以从漏洞盒子管理团队的公告中看出端倪。公告称：&ldquo;近期，漏洞盒子管理团队将对互联网漏洞与威胁情报项目中的流程制度、规范等进行梳理。在改进的过程中，暂停该项目相关漏洞与威胁情报接受，新的流程将于近期上线。相信能够帮助&lsquo;白帽子&rsquo;与企业之间建立真正信任的关系。&rdquo;<br />
乌云和漏洞盒子的整治行动，可能与国内&ldquo;白帽子&rdquo;黑客圈子里关注度最高的&ldquo;袁炜事件&rdquo;有关联。<br />
<p align="center"><img src="http://upload.ikanchai.com/2016/0720/1468980427588.jpg" /></p><br />
被逮捕的&ldquo;白帽子&rdquo;黑客袁炜父亲的公开信《白帽子检测漏洞到底是不是犯罪？》内文。<br />
据京华时报报道，袁炜是乌云上的一名白帽子。2015年12月，他在乌云提交了其发现的婚恋交友网站世纪佳缘的系统漏洞。在世纪佳缘确认、修复了漏洞并按乌云平台惯例向漏洞提交者致谢后，事情突然发生转折。世纪佳缘在一个多月后以&ldquo;网站数据被非法窃取&rdquo;为由报警，4月份，袁炜被司法机关逮捕。在不久前的第四届网络安全大会上，袁炜的父亲发出公开信为儿子鸣冤，让袁炜的遭遇成为网络安全圈的热门事件。<br />
世纪佳缘CEO吴琳光对此事也高度关注，并亲自回应称：&ldquo</p>
	<p><a href="javascript:void(0);" class="prev disable"></a><a href="https://wap.ikanchai.com/?action=show&amp;contentid=90451&amp;type=all">余下全部</a></p>	<p><a href="https://wap.ikanchai.com/?action=comment&amp;contentid=90451">共有评论0条</a></p>
	<p>
	<p>相关推荐</p>
		<a href="https://wap.ikanchai.com/?action=show&amp;contentid=315951">360刘健皓：安全漏洞成为智能汽车发展最大的威胁</a><br />
		<a href="https://wap.ikanchai.com/?action=show&amp;contentid=311829">苹果出漏洞，还无法修复？从4S到iPhone X均受影响</a><br />
		<a href="https://wap.ikanchai.com/?action=show&amp;contentid=275124">“脸书”再现安全漏洞！数亿用户密码无加密保护</a><br />
		<a href="https://wap.ikanchai.com/?action=show&amp;contentid=256524">FB承认发现新安全漏洞 680万用户私人照片遭泄</a><br />
		<a href="https://wap.ikanchai.com/?action=show&amp;contentid=165411">Flash“退休”前再曝安全漏洞：可能被植入恶意软件</a><br />
		<a href="https://wap.ikanchai.com/?action=show&amp;contentid=110636">京东回应数据外泄传闻：数据源自 3 年前的漏洞</a><br />
		<a href="https://wap.ikanchai.com/?action=show&amp;contentid=95345">周鸿祎：360回归不为资本，盼国家保护白帽子黑客</a><br />
		<a href="https://wap.ikanchai.com/?action=show&amp;contentid=92770">曾披露“开房信息”的乌云网被查，网络伦理与法律的尴尬</a><br />
		<a href="https://wap.ikanchai.com/?action=show&amp;contentid=88001">97%的App都有漏洞 平均每个App有87个漏洞</a><br />
		<a href="https://wap.ikanchai.com/?action=show&amp;contentid=79708">千家第三方支付企业被指无照经营 安全漏洞存资金腾挪空间</a><br />
		<a href="https://wap.ikanchai.com/?action=show&amp;contentid=65857">360 杀毒再曝安全漏洞，想要自保，还得靠这些方法</a><br />
		<a href="https://wap.ikanchai.com/?action=show&amp;contentid=63793">安卓系统曝root权限安全漏洞 已有软件利用</a><br />
		<a href="https://wap.ikanchai.com/?action=show&amp;contentid=62534">Android再爆安全漏洞 2.75亿台设备受影响</a><br />
		<a href="https://wap.ikanchai.com/?action=show&amp;contentid=60294">大疆无人机、Jeep智能汽车等因安全漏洞惨遭央视3.15曝光，大疆紧急回应</a><br />
		<a href="https://wap.ikanchai.com/?action=show&amp;contentid=60224">儿童智能手表被曝安全漏洞 恐成“犯罪分子助手”</a><br />
		<a href="https://wap.ikanchai.com/?action=show&amp;contentid=39975">戴尔承认部分电脑的数字证书造成安全漏洞</a><br />
		<a href="https://wap.ikanchai.com/?action=show&amp;contentid=33756">大麦网600多万用户隐私数据泄露，网站或已被“脱裤”</a><br />
		<a href="https://wap.ikanchai.com/?action=show&amp;contentid=32898">传HackPwn白帽发现小米手环漏洞 可以控制手环权限</a><br />
		<a href="https://wap.ikanchai.com/?action=show&amp;contentid=31259">Android里有个安全炸弹，是Google埋的</a><br />
		<a href="https://wap.ikanchai.com/?action=show&amp;contentid=17310">联想电脑再次被曝存在重大安全漏洞</a><br />
		<a href="https://wap.ikanchai.com/?action=show&amp;contentid=17107">国家互联网应急中心：中国网络安全漏洞事件较2013年增长3倍</a><br />
		<a href="https://wap.ikanchai.com/?action=show&amp;contentid=16562">1500款苹果应用现安全漏洞 阿里巴巴榜上有名</a><br />
		<a href="https://wap.ikanchai.com/?action=show&amp;contentid=14452">14年程序安全漏洞研究报告：谷歌旗下chrome漏洞最多！</a><br />
		<a href="https://wap.ikanchai.com/?action=show&amp;contentid=10420">"美丽说"用户信息泄露受骗 网站曾曝高危安全漏洞</a><br />
		<a href="https://wap.ikanchai.com/?action=show&amp;contentid=8790">苹果首次发布修复Mac安全漏洞的自动更新程序</a><br />
		<a href="https://wap.ikanchai.com/?action=show&amp;contentid=3100">iOS 7曝安全漏洞，所有邮件附件均未加密</a><br />
		</p>
<p><anchor title="返回"><prev/>&lt;返回</anchor><br /><br /><a href="https://wap.ikanchai.com/" title="返回首页">&lt;返回首页</a></p>
<p align="center">Copyright CmsTop.com<br />2026年04月16日 20:54:08</p></card>
</wml>