<?xml version="1.0" encoding="UTF-8"?><!DOCTYPE wml PUBLIC "-//WAPFORUM//DTD WML 1.1//EN" "http://www.wapforum.org/DTD/wml_1.1.xml">
<wml>
<head> 
<meta http-equiv="Expires" content="0"/> 
<meta http-equiv="Cache-Control" content="no-cache"/> 
<meta http-equiv="Pragma" content="no-cache"/> 
</head>
<card title="“三生”版权争端 百文和唐七公子再续前仇_砍柴网">
	<p><a href="https://wap.ikanchai.com/">首页</a> &gt; <a href="https://wap.ikanchai.com/?action=category&amp;catid=42">科技头条</a> &gt; <a href="https://wap.ikanchai.com/?action=category&amp;catid=41">新能源</a> &gt; </p>
	<p align="center"><big>“三生”版权争端 百文和唐七公子再续前仇</big></p>
	<p align="right">2018-01-29 09:50</p>
	<p>唐七公子有一个buff，所有和她有关的事情都会陷入舆论漩涡，如果说她的《三生三世十里桃花》主人公历尽劫波终成圆满，她本人就是运交华盖，上一波还没翻身，这一波就已经了碰头。<br />
不知道合作方合作之前是不是也要说一声&ldquo;御兔祥瑞&rdquo;。<br />
1月25日10点01分，&ldquo;三生三世枕上书&rdquo;官方微博发声，宣布《三生三世枕上书》电视剧正式开机。<br />
《枕上书》是《三生三世十里桃花》的续篇，作者仍为唐七公子，讲述的是青丘帝姬白凤九和东华帝君间的爱恨情痴和雨怨云愁。<br />
<p align="center"><img src="https://mmbiz.qpic.cn/mmbiz_png/o10t3oIg7QOVDgZLOLia4ibNpKagjUOj81dnO90P7XWppMVkfNbxdylNytwwO6HHDU3BPSPfpyNNjTuHfEFFiaVpg/640?wx_fmt=png" data-type="png" /></p><br />
转发量高达77万多次，点赞12万多次，爆款微博！果然，《三生三世》自带流量。<br />
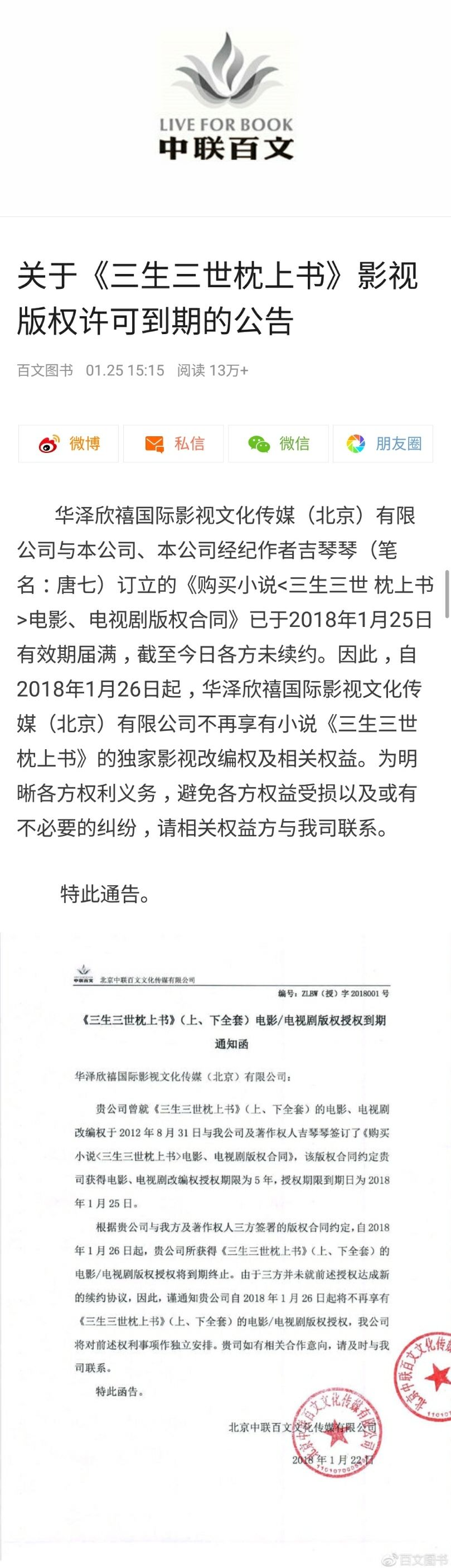
5个小时后，北京中联百文文化传媒有限公司却在官方微博上发表置顶声明，称之前授予华泽欣禧国际影视文化传媒（北京）有限公司&ldquo;枕上书&rdquo;的独家影视改编权，将于当天到期，&ldquo;请相关权益方与我司联系&rdquo;。<br />
中联百文成立于2011年，旗下一哥是马伯庸，另有1978年出生的邵雪城，他的作品《活着再见》系列名气很大，引得影视公司纷纷垂涎出手，最终在2016年被腾讯抱得美人归。<br />
9个小时，留给电视剧&ldquo;枕上书&rdquo;的时间不多了。<br />
<p align="center"><img src="https://mmbiz.qpic.cn/mmbiz_png/o10t3oIg7QOVDgZLOLia4ibNpKagjUOj812rWkRbYXtuAHjupbn4cSogiczxUGVCpZuDtibP1LpXWdnYOztfDibP5Yw/640?wx_fmt=png" data-type="png" /></p><br />
被点名了的&ldquo;华泽欣禧&rdquo;迅速发了条微博，做出说明，核心态度为，确实是1月25日到期，但&ldquo;本公司以及本公司合作方在原合同文字作品使用期限内完成的剧本，仍然享有影视拍摄制作发行等权利&rdquo;，无需取得唐七公子或中联百文的许可。&ldquo;说明&rdquo;中对原合同的拍照十分模糊，难以看清。<br />
<p align="center"><img src="http://upload.ikanchai.com/2018/0129/1517190618725.jpg" /></p><br />
而根据&ldquo;华泽欣禧&rdquo;公布的截图，&ldquo;京方圆内经正字&rdquo;之前的&ldquo;（2018）&rdquo;可以看出剧本完成也是最近的事情。可以说，为了deadline很拼了。<br />
<p align="center"><img src="https://mmbiz.qpic.cn/mmbiz_png/o10t3oIg7QOVDgZLOLia4ibNpKagjUOj81rhVpfiaW2WvibmWtsibB4UhWssGyKu1ktp4j7lWS9IlEa9zNPVDj7Y9bQ/640?wx_fmt=png" data-type="png" /></p><br />
截至发稿前，百文图书对此再无回应，沉默的还有唐七公子本人。事实上，在去年8月10日，她转发@唐七个人工作室 的微博后就再无消息。<br />
那条微博截图里，有的是报道了唐七公子委托著名编剧余飞等人，鉴定出自己的&ldquo;十里桃花&rdquo;没有抄袭晋江大神大风刮过《桃花债》，有的是网民的谩骂，&ldquo;去法庭还是哪家更权威的鉴定机构，请你选择，费用我们负</p>
	<p><a href="javascript:void(0);" class="prev disable"></a><a href="https://wap.ikanchai.com/?action=show&amp;contentid=193865&amp;type=all">余下全部</a></p>	<p><a href="https://wap.ikanchai.com/?action=comment&amp;contentid=193865">共有评论0条</a></p>
	<p>
	<p>相关推荐</p>
		<a href="https://wap.ikanchai.com/?action=show&amp;contentid=335880">文娱业走向AB面</a><br />
		<a href="https://wap.ikanchai.com/?action=show&amp;contentid=292428">那些转型影视的上市公司，如今都在比谁亏得多</a><br />
		<a href="https://wap.ikanchai.com/?action=show&amp;contentid=288590">《都挺好》后，《破冰行动》坐上影视剧圈粉吸金王座？</a><br />
		<a href="https://wap.ikanchai.com/?action=show&amp;contentid=288045">流媒体制胜论：原创内容向上，版权内容向下</a><br />
		<a href="https://wap.ikanchai.com/?action=show&amp;contentid=284958">春节档盗版案告破，但院线盗版案背后仍然有极大的隐忧</a><br />
		<a href="https://wap.ikanchai.com/?action=show&amp;contentid=282494">解读光线的2018：主控爆款缺位，投资收益成中流砥柱？</a><br />
		<a href="https://wap.ikanchai.com/?action=show&amp;contentid=281055">2019Q1 文娱投资大缩水，投资机构「难说爱你」</a><br />
		<a href="https://wap.ikanchai.com/?action=show&amp;contentid=280574">从《钟楼怪人》到《爱在日落黄昏时》，巴黎圣母院承载多少电影IP？</a><br />
		<a href="https://wap.ikanchai.com/?action=show&amp;contentid=276136">欧盟新法规：平台有义务阻止用户上传侵犯版权内容</a><br />
		<a href="https://wap.ikanchai.com/?action=show&amp;contentid=274516">被遗忘的中国银幕女主角</a><br />
		<a href="https://wap.ikanchai.com/?action=show&amp;contentid=273562">“抄袭”花粥与“做号”露露，揭开的是内容创业的版权伤疤</a><br />
		<a href="https://wap.ikanchai.com/?action=show&amp;contentid=268564">游戏直播的版权到底应该归谁所有？</a><br />
		<a href="https://wap.ikanchai.com/?action=show&amp;contentid=264886">《情圣2》再度改档，明星道德风险或成投资方最大“地雷”</a><br />
		<a href="https://wap.ikanchai.com/?action=show&amp;contentid=260626">短视频下半场，版权争霸战开打，谁将首发“阵亡”？</a><br />
		<a href="https://wap.ikanchai.com/?action=show&amp;contentid=252282">热钱撤退，项目减产，影视寒冬中的编剧该怎么办？</a><br />
		<a href="https://wap.ikanchai.com/?action=show&amp;contentid=247349">6609首歌从KTV下架，《十年》《泡沫》均中招，原因不止版权那么简单</a><br />
		<a href="https://wap.ikanchai.com/?action=show&amp;contentid=241540">在线音乐的版权后遗症</a><br />
		<a href="https://wap.ikanchai.com/?action=show&amp;contentid=232046">网台收视格局是否会改写？</a><br />
		<a href="https://wap.ikanchai.com/?action=show&amp;contentid=230973">盗版横行、IP羸弱，在中国复制迪斯尼模式到底有多难？</a><br />
		<a href="https://wap.ikanchai.com/?action=show&amp;contentid=227762">万达之后，谁是下一个院线之王</a><br />
		<a href="https://wap.ikanchai.com/?action=show&amp;contentid=227752">啃老族、流浪汉、日雇劳动者，《小偷家族》里的那些日本底层人民</a><br />
		<a href="https://wap.ikanchai.com/?action=show&amp;contentid=221095">影视资本潮退:融资难加速行业洗牌 倒逼回归优质内容</a><br />
		<a href="https://wap.ikanchai.com/?action=show&amp;contentid=220692">影视再融资“寒冬” 今年来仅1家公司完成增发</a><br />
		<a href="https://wap.ikanchai.com/?action=show&amp;contentid=216421">爱奇艺优酷频繁维权，折射出独家版权背后的流量焦虑</a><br />
		<a href="https://wap.ikanchai.com/?action=show&amp;contentid=216323">年票房559亿，配乐产值却不足4亿 配乐怎么成了孤岛？</a><br />
		<a href="https://wap.ikanchai.com/?action=show&amp;contentid=215548">视听版权摩擦屡见不鲜，侵权方输了官司赢了钱或是主因？</a><br />
		<a href="https://wap.ikanchai.com/?action=show&amp;contentid=215512">《湄公河行动》等作品遭擅播 优酷索赔900万元</a><br />
		<a href="https://wap.ikanchai.com/?action=show&amp;contentid=215507">爱奇艺诉哔哩哔哩擅播《中国有嘻哈》，索赔100万元</a><br />
		<a href="https://wap.ikanchai.com/?action=show&amp;contentid=213520">版权意识究竟保护的是作者，还是版权大鳄的盘中餐？</a><br />
		<a href="https://wap.ikanchai.com/?action=show&amp;contentid=213516">版权意识究竟保护的是作者，还是版权大鳄的盘中餐？</a><br />
		<a href="https://wap.ikanchai.com/?action=show&amp;contentid=213101">互联网影视进入3.0,腾讯全面布局能否抢得先机？</a><br />
		<a href="https://wap.ikanchai.com/?action=show&amp;contentid=210708">版权局：网游成网络版权刑事司法案件高发领域</a><br />
		<a href="https://wap.ikanchai.com/?action=show&amp;contentid=209070">繁荣市场离不开版权监测 视频内容传播呈现三大趋势</a><br />
		<a href="https://wap.ikanchai.com/?action=show&amp;contentid=209068">繁荣市场离不开版权监测 视频内容传播呈现三大趋势</a><br />
		<a href="https://wap.ikanchai.com/?action=show&amp;contentid=205902">腾讯音乐IPO在即，资源封锁、版权战就是它要讲的资本故事？</a><br />
		<a href="https://wap.ikanchai.com/?action=show&amp;contentid=205876">不肯作罢版权战的腾讯音乐，真正的焦虑是什么？</a><br />
		<a href="https://wap.ikanchai.com/?action=show&amp;contentid=205583">网易突撤周杰伦歌曲背后：99%版权虽已互通，但1%的独家才是精华？</a><br />
		<a href="https://wap.ikanchai.com/?action=show&amp;contentid=205562">成也版权，败也版权，看网易云音乐的版权迷局</a><br />
		<a href="https://wap.ikanchai.com/?action=show&amp;contentid=205394">成也版权，败也版权，看网易云音乐的版权迷局</a><br />
		<a href="https://wap.ikanchai.com/?action=show&amp;contentid=203993">2017年国产电影发行市场盘点： 影联首次夺魁，博纳、猫眼、光线、和和影业位列前五</a><br />
		<a href="https://wap.ikanchai.com/?action=show&amp;contentid=203161">陷入盗版纠纷泥潭，喜马拉雅FM到底发生了什么？</a><br />
		<a href="https://wap.ikanchai.com/?action=show&amp;contentid=202445">匪我思存维权案的启示：IP开发正规化迫在眉睫</a><br />
		<a href="https://wap.ikanchai.com/?action=show&amp;contentid=202411">匪我思存维权背后的IP乱象：剧组假开机、五年贵百倍、处处有红线</a><br />
		<a href="https://wap.ikanchai.com/?action=show&amp;contentid=202290">匪我思存再维权 网文改编为何屡发版权官司？</a><br />
		<a href="https://wap.ikanchai.com/?action=show&amp;contentid=201989">在线音乐仍是一场持久战</a><br />
		<a href="https://wap.ikanchai.com/?action=show&amp;contentid=201740">区块链并非万能，至少在解决版权问题上路程尚远</a><br />
		<a href="https://wap.ikanchai.com/?action=show&amp;contentid=201733">版权合作后，手机真的迎来了只装一个音乐APP的时代？</a><br />
		<a href="https://wap.ikanchai.com/?action=show&amp;contentid=201445">独家版权“大战”硝烟散去 音乐平台进入“守城”时代</a><br />
		<a href="https://wap.ikanchai.com/?action=show&amp;contentid=201385">区块链并非万能，至少在解决版权问题上路还长</a><br />
		<a href="https://wap.ikanchai.com/?action=show&amp;contentid=201356">在线音乐三国乱斗，赤壁之战一触即发</a><br />
		<a href="https://wap.ikanchai.com/?action=show&amp;contentid=201091">区块链并非万能，至少在解决版权问题上路程尚远</a><br />
		<a href="https://wap.ikanchai.com/?action=show&amp;contentid=200347">国内音乐版权之争已经结束，但后面的战争将会更加激烈</a><br />
		<a href="https://wap.ikanchai.com/?action=show&amp;contentid=200035">音乐巨头在版权方面“互通有无”，行业或产生颠覆性转变</a><br />
		<a href="https://wap.ikanchai.com/?action=show&amp;contentid=199972">音乐巨头在版权方面“互通有无”，行业或产生颠覆性转变</a><br />
		<a href="https://wap.ikanchai.com/?action=show&amp;contentid=199971">音乐巨头在版权方面“互通有无”，行业或产生颠覆性转变</a><br />
		<a href="https://wap.ikanchai.com/?action=show&amp;contentid=199834">网易腾讯阿里音乐版权互授之后，版权内容创新运营将成护城河关键</a><br />
		<a href="https://wap.ikanchai.com/?action=show&amp;contentid=199585">版权和解下的“暗涌”：网易云与阿里音乐互授权，大战下半场将来</a><br />
		<a href="https://wap.ikanchai.com/?action=show&amp;contentid=199544">内地数字音乐平台生死两重天 成也版权败也版权</a><br />
		<a href="https://wap.ikanchai.com/?action=show&amp;contentid=199322">音乐人纷纷逐梦影视圈，歌曲改编影视剧“钱途”真这么明亮？</a><br />
		<a href="https://wap.ikanchai.com/?action=show&amp;contentid=199320">音乐人纷纷逐梦影视圈，歌曲改编影视剧“钱途”真这么明亮？</a><br />
		<a href="https://wap.ikanchai.com/?action=show&amp;contentid=199317">回顾两岸影视合作政策史，空前放宽力度能再现《还珠》盛况吗？</a><br />
		<a href="https://wap.ikanchai.com/?action=show&amp;contentid=197322">国家版权局协调网络音乐平台版权问题，数字音乐市场格局将因此改变？</a><br />
		<a href="https://wap.ikanchai.com/?action=show&amp;contentid=197196">腾讯、网易互授音乐作品版权，融合渐成在线音乐行业新趋势</a><br />
		<a href="https://wap.ikanchai.com/?action=show&amp;contentid=197194">拍片网拍电影入局区块链，这项技术能给影视行业带来什么改变？</a><br />
		<a href="https://wap.ikanchai.com/?action=show&amp;contentid=196828">版权之争落幕：一首凉凉送给QQ音乐</a><br />
		<a href="https://wap.ikanchai.com/?action=show&amp;contentid=196770">A站的倒下恰恰反映了行业的进步</a><br />
		<a href="https://wap.ikanchai.com/?action=show&amp;contentid=196264">刚调整股权结构 万达接下来在影视内容上或将更有作为</a><br />
		<a href="https://wap.ikanchai.com/?action=show&amp;contentid=195533">红星美凯龙大手笔进军影院，车建兴要做下一个王健林？</a><br />
		<a href="https://wap.ikanchai.com/?action=show&amp;contentid=194495">被圣丹斯青睐的国产VR动画《微观巨兽》，究竟是怎么做出来的</a><br />
		<a href="https://wap.ikanchai.com/?action=show&amp;contentid=192981">苹果公司为何不告小米公司侵权，反被国内手机厂商告侵权？</a><br />
		<a href="https://wap.ikanchai.com/?action=show&amp;contentid=192185">开年票房表现出色 影视公司一季度业绩增长可期</a><br />
		<a href="https://wap.ikanchai.com/?action=show&amp;contentid=192080">后版权时代的腾讯音乐、虾米与网易云 谁会是下一个赢家？</a><br />
		<a href="https://wap.ikanchai.com/?action=show&amp;contentid=191191">后版权时代，网易云、虾米、QQ等音乐流媒体巨头怎么玩？</a><br />
		<a href="https://wap.ikanchai.com/?action=show&amp;contentid=190283">互联网巨头进军影视业 亚马逊之后苹果也要拍美剧</a><br />
		<a href="https://wap.ikanchai.com/?action=show&amp;contentid=188670">2017 年盗版排行榜公布：《权力的游戏》仍旧最多</a><br />
		<a href="https://wap.ikanchai.com/?action=show&amp;contentid=188098">从《朗读者》到《白夜追凶》，盘点2017年娱乐圈“清流之作”</a><br />
		<a href="https://wap.ikanchai.com/?action=show&amp;contentid=188056">院线电影版权监测前置已成趋势 版权保护是票房保证</a><br />
		<a href="https://wap.ikanchai.com/?action=show&amp;contentid=186930">迪士尼百年霸权：四次自我救赎，缔造并购帝国</a><br />
		<a href="https://wap.ikanchai.com/?action=show&amp;contentid=185900">数字音乐搜索版权新玩法 业内热议更有效运营模式</a><br />
		<a href="https://wap.ikanchai.com/?action=show&amp;contentid=184506">Facebook发布透明度报告: 包括版权和商标投诉数据</a><br />
		<a href="https://wap.ikanchai.com/?action=show&amp;contentid=183785">音乐版权这座大山难撼动？合作共赢解音乐平台盈利魔咒</a><br />
		<a href="https://wap.ikanchai.com/?action=show&amp;contentid=183377">迪士尼524亿美金收购福克斯，米老鼠在城堡里设的是什么宴？</a><br />
		<a href="https://wap.ikanchai.com/?action=show&amp;contentid=182240">文投控股收购影视公司 杨洋宋茜明星股东引发展契机</a><br />
		<a href="https://wap.ikanchai.com/?action=show&amp;contentid=182081">《奇兵神犬》赶上东风，资本公司把手从小孩伸向了动物</a><br />
		<a href="https://wap.ikanchai.com/?action=show&amp;contentid=181656">数字王国携唐德影视、世像传媒联袂出品《十年三月三十日》 开创全新影视制作生态圈</a><br />
		<a href="https://wap.ikanchai.com/?action=show&amp;contentid=181041">风口上的短视频，比变现更迫切的是版权之困</a><br />
		<a href="https://wap.ikanchai.com/?action=show&amp;contentid=180548">《白夜追凶》顺利出海 但引进境外动画、纪录片审查或将加强</a><br />
		<a href="https://wap.ikanchai.com/?action=show&amp;contentid=180227">“好声音”纠纷再升级 香港仲裁能否保住唐德1.2亿版权费？</a><br />
		<a href="https://wap.ikanchai.com/?action=show&amp;contentid=180225">“好声音”纠纷再升级 香港仲裁能否保住唐德1.2亿版权费？</a><br />
		<a href="https://wap.ikanchai.com/?action=show&amp;contentid=180222">“好声音”纠纷再升级 香港仲裁能否保住唐德1.2亿版权费？</a><br />
		<a href="https://wap.ikanchai.com/?action=show&amp;contentid=180218">“好声音”纠纷再升级 香港仲裁能否保住唐德1.2亿版权费？</a><br />
		<a href="https://wap.ikanchai.com/?action=show&amp;contentid=180211">佳和晖映+贰零壹陆影视，张嘉译“戏疯子”的投资经</a><br />
		<a href="https://wap.ikanchai.com/?action=show&amp;contentid=180203">剧集单集售价900万，10年间，网络版权费用暴涨千倍</a><br />
		<a href="https://wap.ikanchai.com/?action=show&amp;contentid=179723">继世界杯版权转手后 乐视总部大厦或将加入甩卖阵营</a><br />
		<a href="https://wap.ikanchai.com/?action=show&amp;contentid=177121">网易云音乐版权之困的背后</a><br />
		<a href="https://wap.ikanchai.com/?action=show&amp;contentid=177107">网易云音乐版权之困的背后：分销独家利益难平</a><br />
		<a href="https://wap.ikanchai.com/?action=show&amp;contentid=176933">影视IP叠加之下，蝙蝠侠也可以大战超人，但能做到1+1>2的效果吗</a><br />
		<a href="https://wap.ikanchai.com/?action=show&amp;contentid=176803">葫芦娃再“惹”官司：30年了，谁一直在救爷爷？</a><br />
		<a href="https://wap.ikanchai.com/?action=show&amp;contentid=175505">版权之争缠斗“好声音”：透视中国电视节目“抄袭”乱象</a><br />
		<a href="https://wap.ikanchai.com/?action=show&amp;contentid=174937">缠斗“好声音”：透视中国电视节目“抄袭”乱象</a><br />
		<a href="https://wap.ikanchai.com/?action=show&amp;contentid=172631">揭秘营销号“洗稿”链条：原创者为谁做嫁衣？</a><br />
		<a href="https://wap.ikanchai.com/?action=show&amp;contentid=172630">成本高，没版权，私人影院资本故事讲不圆</a><br />
		<a href="https://wap.ikanchai.com/?action=show&amp;contentid=171748">迪斯尼拟收购福克斯公司电影电视业务 实现内容直销服务</a><br />
		<a href="https://wap.ikanchai.com/?action=show&amp;contentid=171714">新F4已官宣！17年前的原版近几年影视表现如何？</a><br />
		<a href="https://wap.ikanchai.com/?action=show&amp;contentid=171398">文学、视频和音乐之后，图片市场将掀起下一个版权风暴</a><br />
		<a href="https://wap.ikanchai.com/?action=show&amp;contentid=170902">音乐产业的“戈尔迪之结”：区块链是解决版权问题的救命稻草吗？</a><br />
		<a href="https://wap.ikanchai.com/?action=show&amp;contentid=170900">央视拿下两届世界杯独家转播权，这三年版权发展史</a><br />
		<a href="https://wap.ikanchai.com/?action=show&amp;contentid=169953">“限韩令”有望松绑 中日影视蜜月期还能继续下去吗？</a><br />
		<a href="https://wap.ikanchai.com/?action=show&amp;contentid=168926">避免独家授权，网络音乐市场将呈现百花齐放势态</a><br />
		<a href="https://wap.ikanchai.com/?action=show&amp;contentid=168606">网络音乐避免独家版权新政：旧人不必哭，新人值得笑，皆大欢喜</a><br />
		<a href="https://wap.ikanchai.com/?action=show&amp;contentid=168527">内容版权纠纷迎来拐点？向优质内容生态靠拢</a><br />
		<a href="https://wap.ikanchai.com/?action=show&amp;contentid=168366">版权管理司副司长段玉萍：音乐版权不应搞独家授权</a><br />
		<a href="https://wap.ikanchai.com/?action=show&amp;contentid=168334">国家版权局反对“搞垄断”，畸形的音乐市场格局怎么破？</a><br />
		<a href="https://wap.ikanchai.com/?action=show&amp;contentid=168180">《情满四合院》收视夺冠“京味儿文学”却迎来新的挑战</a><br />
		<a href="https://wap.ikanchai.com/?action=show&amp;contentid=167430">实景娱乐地产游记：大多只有建筑，没有灵魂</a><br />
		<a href="https://wap.ikanchai.com/?action=show&amp;contentid=166580">资本热捧的影游联动美梦正在破碎？</a><br />
		<a href="https://wap.ikanchai.com/?action=show&amp;contentid=166506">资本热捧的影游联动美梦正在破碎？</a><br />
		<a href="https://wap.ikanchai.com/?action=show&amp;contentid=166125">影视市场格局洗牌在即 “00后”或将成电影消费生力军</a><br />
		<a href="https://wap.ikanchai.com/?action=show&amp;contentid=165546">Kobalt D轮1400万美元融资到位，版权市场“准独角兽”给了我们哪些行业启示？</a><br />
		<a href="https://wap.ikanchai.com/?action=show&amp;contentid=165341">P2P砸钱营销转向影视广告植入 11平台抢夺16网剧</a><br />
		<a href="https://wap.ikanchai.com/?action=show&amp;contentid=163859">蓝狮子净利下降73％，主业务失守转身押注图书影视化业务</a><br />
		<a href="https://wap.ikanchai.com/?action=show&amp;contentid=163636">抛开她的五个男人，陕西女首富的创业秘籍更精彩</a><br />
		<a href="https://wap.ikanchai.com/?action=show&amp;contentid=163536">解读中国网文：上一个20年疯长，下一个20年发财？</a><br />
		<a href="https://wap.ikanchai.com/?action=show&amp;contentid=163457">罪案题材大火 细数国内知名悬疑小说家的影视版权归属</a><br />
		<a href="https://wap.ikanchai.com/?action=show&amp;contentid=162898">UFC现场首次落户中国，小众运动如何打开中国市场？</a><br />
		<a href="https://wap.ikanchai.com/?action=show&amp;contentid=161689">《抹布女》《绝爱》后遗症：上亿投资仅收回200万，央视子公司卷入官司</a><br />
		<a href="https://wap.ikanchai.com/?action=show&amp;contentid=161599">投资影视硬资产后 中信国安布局高端人才战略</a><br />
		<a href="https://wap.ikanchai.com/?action=show&amp;contentid=160947">从正版化到漫改影潮，中国动漫的下一个蓝海在于影视化</a><br />
		<a href="https://wap.ikanchai.com/?action=show&amp;contentid=160623">版权争夺战即将结束？音乐平台的战局最终会走向何方</a><br />
		<a href="https://wap.ikanchai.com/?action=show&amp;contentid=159637">版权争夺战即将结束？ 音乐平台的战局最终会走向何方</a><br />
		<a href="https://wap.ikanchai.com/?action=show&amp;contentid=159591">版权争夺战即将结束，音乐平台的战局最终会走向何方</a><br />
		<a href="https://wap.ikanchai.com/?action=show&amp;contentid=159235">阿里腾讯联手围攻，网易云音乐即将因版权问题溃败？</a><br />
		<a href="https://wap.ikanchai.com/?action=show&amp;contentid=158949">你写的微博究竟归你吗？“霸王条款”与内容平台竞争之痛</a><br />
		<a href="https://wap.ikanchai.com/?action=show&amp;contentid=158943">微博版权大混战，短短三天发生了什么？</a><br />
		<a href="https://wap.ikanchai.com/?action=show&amp;contentid=158583">影视股上半年净利涨跌分化严重 电视剧板块有望回暖</a><br />
		<a href="https://wap.ikanchai.com/?action=show&amp;contentid=158326">争议音乐独家版权 国家版权局介入网络音乐平台乱战</a><br />
		<a href="https://wap.ikanchai.com/?action=show&amp;contentid=158286">国家版权局推动开放版权 让音乐不再受限</a><br />
		<a href="https://wap.ikanchai.com/?action=show&amp;contentid=158277">阿里腾讯的联手围攻之下，网易云音乐会因版权问题溃败吗？</a><br />
		<a href="https://wap.ikanchai.com/?action=show&amp;contentid=158013">军事题材屡成影视创作富矿 英雄情怀点燃“沉睡的大数据”</a><br />
		<a href="https://wap.ikanchai.com/?action=show&amp;contentid=158009">多家网络音乐服务商被约谈：不得哄抬价格避免采购独家版权</a><br />
		<a href="https://wap.ikanchai.com/?action=show&amp;contentid=158003">听歌辗转多个App 音乐版权合作让创作者和用户都受益</a><br />
		<a href="https://wap.ikanchai.com/?action=show&amp;contentid=157998">新三板影视企业业绩亮眼 多公司业绩比肩A股同类公司</a><br />
		<a href="https://wap.ikanchai.com/?action=show&amp;contentid=157804">版权局约谈音乐服务商，版权之争出现新的转折</a><br />
		<a href="https://wap.ikanchai.com/?action=show&amp;contentid=157420">网易云音乐再遭下架，情怀难过版权大山</a><br />
		<a href="https://wap.ikanchai.com/?action=show&amp;contentid=157317">新三板影视公司争抢IPO 杨幂参股公司业绩超“同行”</a><br />
		<a href="https://wap.ikanchai.com/?action=show&amp;contentid=157316">动画片著作权之争的思考 保护版权就是保护原创力</a><br />
		<a href="https://wap.ikanchai.com/?action=show&amp;contentid=157064">腾讯音乐占有中国总曲库的90%，但版权垄断将彻底毁掉音乐市场</a><br />
		<a href="https://wap.ikanchai.com/?action=show&amp;contentid=156398">Facebook投资6.1亿美元争夺IPL印度版权 可惜没成功</a><br />
		<a href="https://wap.ikanchai.com/?action=show&amp;contentid=155855">影视作品版权运营日渐完善，项目共同体模式优势凸显</a><br />
		<a href="https://wap.ikanchai.com/?action=show&amp;contentid=155808">中国音乐版权垄断失控，来看看资深玩家欧美怎么搞</a><br />
		<a href="https://wap.ikanchai.com/?action=show&amp;contentid=155561">中国音乐版权垄断失控，来看看资深玩家欧美怎么搞</a><br />
		<a href="https://wap.ikanchai.com/?action=show&amp;contentid=155499">IP已死，请让影视回归艺术本身</a><br />
		<a href="https://wap.ikanchai.com/?action=show&amp;contentid=155493">网易云音乐回应版权：没造成太大影响，不存在没钱买版权</a><br />
		<a href="https://wap.ikanchai.com/?action=show&amp;contentid=155485">未来一定阶段内，独家版权将促成音乐产业的繁荣</a><br />
		<a href="https://wap.ikanchai.com/?action=show&amp;contentid=154921">文娱不是快餐盒，影视业的本质应该是工业和实业</a><br />
		<a href="https://wap.ikanchai.com/?action=show&amp;contentid=154191">独家版权下蒙眼狂奔 中国在线音乐入“生死劫”</a><br />
		<a href="https://wap.ikanchai.com/?action=show&amp;contentid=154182">中作华文手握6000余部影视版权，影动游全版权全方位运营</a><br />
		<a href="https://wap.ikanchai.com/?action=show&amp;contentid=153501">背后腾讯，对手阿里，猫眼和微影会合并吗？</a><br />
		<a href="https://wap.ikanchai.com/?action=show&amp;contentid=153326">“侵权”的罪名，能将字幕组和资源网站们扼杀吗？</a><br />
		<a href="https://wap.ikanchai.com/?action=show&amp;contentid=153286">腾讯三大音乐平台缘何屡侵权 用户自行上传功能成隐患</a><br />
		<a href="https://wap.ikanchai.com/?action=show&amp;contentid=153272">“战狼现象”：在并非豪赌的赌局中大获全胜，电影市场寒冰渐融</a><br />
		<a href="https://wap.ikanchai.com/?action=show&amp;contentid=152554">中国烂片横行，其背后是每个从业者选择的结果</a><br />
		<a href="https://wap.ikanchai.com/?action=show&amp;contentid=152483">国内最大网站著作权案破获，这场版权保卫战带来了哪些启示？</a><br />
		<a href="https://wap.ikanchai.com/?action=show&amp;contentid=152183">在未来流动VR电影院将会成为一道靓丽的城市风景</a><br />
		<a href="https://wap.ikanchai.com/?action=show&amp;contentid=152103">刚开季就见盗播，新英体育们已经哭晕在厕所</a><br />
		<a href="https://wap.ikanchai.com/?action=show&amp;contentid=151833">版权上屡屡受挫，网易云音乐路在何方？</a><br />
		<a href="https://wap.ikanchai.com/?action=show&amp;contentid=151828">腾讯再踏一脚 网易云音乐这次怕是要栽在版权上了</a><br />
		<a href="https://wap.ikanchai.com/?action=show&amp;contentid=151795">《楚乔传》海外卖价是《花千骨》3倍 国产剧身价大涨</a><br />
		<a href="https://wap.ikanchai.com/?action=show&amp;contentid=151750">版权上屡屡受挫，网易云音乐该如何翻身？</a><br />
		<a href="https://wap.ikanchai.com/?action=show&amp;contentid=151708">版权上屡屡受挫，网易云音乐路在何方？</a><br />
		<a href="https://wap.ikanchai.com/?action=show&amp;contentid=151549">响铃：内容平台硝烟不断，版权注定成为资讯内容平台的终极之战</a><br />
		<a href="https://wap.ikanchai.com/?action=show&amp;contentid=147961">迅雷程浩：创业公司做智能音箱是九死一生</a><br />
		<a href="https://wap.ikanchai.com/?action=show&amp;contentid=147369">《人民的名义》电子书销量增加24倍 影视剧与图书联动增加</a><br />
		<a href="https://wap.ikanchai.com/?action=show&amp;contentid=146674">北京首届VC动漫IP版权拍卖成交2790万元</a><br />
		<a href="https://wap.ikanchai.com/?action=show&amp;contentid=146661">集体“务实”的背后，恐怕是影市低迷的应激反应</a><br />
		<a href="https://wap.ikanchai.com/?action=show&amp;contentid=146623">流水线生产？价格低廉？或许这门生意比想象中要精细 </a><br />
		<a href="https://wap.ikanchai.com/?action=show&amp;contentid=146481">新好莱坞50周年：美国电影的最后荣光？</a><br />
		<a href="https://wap.ikanchai.com/?action=show&amp;contentid=146468">人本财富创始人张达琳：解码互联网影视营销市场</a><br />
		<a href="https://wap.ikanchai.com/?action=show&amp;contentid=146380">“剑网行动”两周年，在线音乐市场的暗波和洪流</a><br />
		<a href="https://wap.ikanchai.com/?action=show&amp;contentid=146298">2017年上半年收视表出炉：收视与口碑倒挂，抠图与替身齐飞</a><br />
		<a href="https://wap.ikanchai.com/?action=show&amp;contentid=146178">网络作家高研班聚焦文化产业：IP热降温 市场趋理性</a><br />
		<a href="https://wap.ikanchai.com/?action=show&amp;contentid=145847">《中国有嘻哈》被曝已买韩国版权，爱奇艺为避“限韩令”不敢声张</a><br />
		<a href="https://wap.ikanchai.com/?action=show&amp;contentid=145828">乐视网版权欠款12.55亿元 华策影视是其最大债主</a><br />
		<a href="https://wap.ikanchai.com/?action=show&amp;contentid=145690">百度再次出局，又一个行业被AT统一！这次他们抢的是爆米花</a><br />
		<a href="https://wap.ikanchai.com/?action=show&amp;contentid=144899">A站和B站又一批影视作品下架 A站影视区全部消失</a><br />
		<a href="https://wap.ikanchai.com/?action=show&amp;contentid=144857">B站大量海外影视资源被下架 官方称不予置评</a><br />
		<a href="https://wap.ikanchai.com/?action=show&amp;contentid=144844">《中国有嘻哈》被曝已买韩国版权，爱奇艺为避“限韩令”不敢声张</a><br />
		<a href="https://wap.ikanchai.com/?action=show&amp;contentid=144245">迪士尼营收超BAT总和，究竟何方神圣要收购它？</a><br />
		<a href="https://wap.ikanchai.com/?action=show&amp;contentid=143600">为什么在图片市场独占鳌头的是视觉中国？</a><br />
		<a href="https://wap.ikanchai.com/?action=show&amp;contentid=142914">收购亚神遇纠纷，太合音乐面对的最大隐忧仍是版权</a><br />
		<a href="https://wap.ikanchai.com/?action=show&amp;contentid=142899">150亿元打造“中国影视城” 仙女山迈入影视娱乐第一步</a><br />
		<a href="https://wap.ikanchai.com/?action=show&amp;contentid=142872">7年服务24家影视机构 瑞德传媒用“版权+”抢占千亿IP市场</a><br />
		<a href="https://wap.ikanchai.com/?action=show&amp;contentid=142783">版权迎拐点，巨资、名导纷入局，超级网剧将成为下一个爆点！</a><br />
		<a href="https://wap.ikanchai.com/?action=show&amp;contentid=142444">“油老板”跨界玩影视，1年亏损5年白干，华视娱乐IPO暴露孙俪天价片酬</a><br />
		<a href="https://wap.ikanchai.com/?action=show&amp;contentid=142296">7年服务24家影视机构，“版权+”加出千亿IP市场</a><br />
		<a href="https://wap.ikanchai.com/?action=show&amp;contentid=141749">文学改编影视作品：毁灭还是重生？</a><br />
		<a href="https://wap.ikanchai.com/?action=show&amp;contentid=140741">侵权官司多寡，可能比补贴力度更能决定内容产业的未来</a><br />
		<a href="https://wap.ikanchai.com/?action=show&amp;contentid=140579">10年间暴涨超2000倍，电视剧版权的暴利生意要怎么做？</a><br />
		<a href="https://wap.ikanchai.com/?action=show&amp;contentid=139967">这家公司想成为“下一个华谊兄弟”，转型之痛下，它还有希望吗？</a><br />
		<a href="https://wap.ikanchai.com/?action=show&amp;contentid=139917">优酷土豆起诉乐视擅播《微微一笑很倾城》 索赔千万</a><br />
		<a href="https://wap.ikanchai.com/?action=show&amp;contentid=139711">网文超级IP屡陷争议：抄袭风真的刹不住吗？</a><br />
		<a href="https://wap.ikanchai.com/?action=show&amp;contentid=139705">体育项目去年仅赚90万 华录百纳3.7亿募资改投影视剧</a><br />
		<a href="https://wap.ikanchai.com/?action=show&amp;contentid=138892">粉丝爱明星、投资客爱收益、小资爱生活……影视众筹要如何应对？</a><br />
		<a href="https://wap.ikanchai.com/?action=show&amp;contentid=138704">《魁拔4》众筹一天破百万 影视众筹的情怀与风险</a><br />
		<a href="https://wap.ikanchai.com/?action=show&amp;contentid=138687">“影游联动”拒绝流于皮相 产业链连接互通方能撬动IP价值</a><br />
		<a href="https://wap.ikanchai.com/?action=show&amp;contentid=138681">吴京公司遭侵权起诉索赔千万 《战狼2》或将更名</a><br />
		<a href="https://wap.ikanchai.com/?action=show&amp;contentid=138636">丢掉版权 用户流失 乐视体育还剩下什么？</a><br />
		<a href="https://wap.ikanchai.com/?action=show&amp;contentid=136944">31家影视公司跻身新三板创新层 总市值近215亿</a><br />
		<a href="https://wap.ikanchai.com/?action=show&amp;contentid=136939">泛娱乐核心产值达4584.4亿，直播、影视等获投资青睐</a><br />
		<a href="https://wap.ikanchai.com/?action=show&amp;contentid=136928">刷票房、刷收视率、刷点击率，中国影视还有回头路么？</a><br />
		<a href="https://wap.ikanchai.com/?action=show&amp;contentid=136765">互联网影视公司拉长战线，究竟是福是祸？</a><br />
		<a href="https://wap.ikanchai.com/?action=show&amp;contentid=136395">“好声音”版权之争再生枝节，投资综艺8亿的唐德有点骑虎难下</a><br />
		<a href="https://wap.ikanchai.com/?action=show&amp;contentid=136389">影视音乐喜忧参半：成本不足1%，专业化待提升，版权售卖或激发新活力</a><br />
		<a href="https://wap.ikanchai.com/?action=show&amp;contentid=136340">每年近9000集电视剧无法播出 背后有哪些缘由</a><br />
		<a href="https://wap.ikanchai.com/?action=show&amp;contentid=136328">《战狼2》版权纠纷案，一场法律与“行业旧规”的艰难对决</a><br />
		<a href="https://wap.ikanchai.com/?action=show&amp;contentid=136188">Jaunt中国与北影宣布成立联合实验室致力 VR影视教学 培育未来电影人</a><br />
		<a href="https://wap.ikanchai.com/?action=show&amp;contentid=136181">比OptiTrack更专业？影视动捕巨头Vicon会给多人VR带来哪些惊喜？</a><br />
		<a href="https://wap.ikanchai.com/?action=show&amp;contentid=135994">影视行业泡沫大众公司出招应对 整合影视资源抢占增量市场</a><br />
		<a href="https://wap.ikanchai.com/?action=show&amp;contentid=135240">官方严管私人影院，这就能使中国电影票房达千亿?</a><br />
		<a href="https://wap.ikanchai.com/?action=show&amp;contentid=135213">从被告变原告，百度带来中国娱乐版权保护的颠覆改变</a><br />
		<a href="https://wap.ikanchai.com/?action=show&amp;contentid=135207">IPO，影视公司入主资本市场的万能钥匙？</a><br />
		<a href="https://wap.ikanchai.com/?action=show&amp;contentid=134651">浙江台诉唐德：好声音争的不仅是版权更是文化归属</a><br />
		<a href="https://wap.ikanchai.com/?action=show&amp;contentid=134421">打架事件风波渐息，但视频平台的焦虑才刚刚开始</a><br />
		<a href="https://wap.ikanchai.com/?action=show&amp;contentid=134417">跳出版权的圈子，在线音乐才能找到正确的出路</a><br />
		<a href="https://wap.ikanchai.com/?action=show&amp;contentid=134322">打架事件逐渐平息，但视频平台的焦虑才刚刚开始</a><br />
		<a href="https://wap.ikanchai.com/?action=show&amp;contentid=134278">互联网巨头进军影视业：亚马逊成功 阿里、腾讯铩羽</a><br />
		<a href="https://wap.ikanchai.com/?action=show&amp;contentid=134120">除了娱乐属性，博彩更是拯救体育产业的良药</a><br />
		<a href="https://wap.ikanchai.com/?action=show&amp;contentid=134033">新三板演艺公司超六成玩跨界 影视成最热板块</a><br />
		<a href="https://wap.ikanchai.com/?action=show&amp;contentid=133648">继网生内容后再度加码影视制作 风行全面发力内容领域</a><br />
		<a href="https://wap.ikanchai.com/?action=show&amp;contentid=133643">新西兰投资2亿美元发展影视业 支持50家国际制片方取景拍摄</a><br />
		<a href="https://wap.ikanchai.com/?action=show&amp;contentid=133113">《择天记》引发热门IP冷思考 娱乐至死怪圈正在形成</a><br />
		<a href="https://wap.ikanchai.com/?action=show&amp;contentid=133066">腾讯研究院司晓：IP热潮下的机遇和版权保护之道</a><br />
		<a href="https://wap.ikanchai.com/?action=show&amp;contentid=132783">音乐版权费水涨船高 扶持原创成潮流</a><br />
		<a href="https://wap.ikanchai.com/?action=show&amp;contentid=132470">或裁员50%，结束版权时代的乐视体育回到了原点</a><br />
		<a href="https://wap.ikanchai.com/?action=show&amp;contentid=132084">博纳再次杀回国内资本市场，或掀起民营影视的新一轮排位赛</a><br />
		<a href="https://wap.ikanchai.com/?action=show&amp;contentid=132068">单片收益高、发力网络视频、IP转让 新三板影视公司生财有道</a><br />
		<a href="https://wap.ikanchai.com/?action=show&amp;contentid=132067">华海影业公布16大片单 计划3-5年进入影视公司10强</a><br />
		<a href="https://wap.ikanchai.com/?action=show&amp;contentid=131802">数字音乐颠覆了唱片业，却又陷入了版权迷茫？</a><br />
		<a href="https://wap.ikanchai.com/?action=show&amp;contentid=131531">数字音乐颠覆了唱片业，却又陷入了版权迷茫？</a><br />
		<a href="https://wap.ikanchai.com/?action=show&amp;contentid=131286">58、途牛、三只松鼠等跨界影视，恐怕很难刷出存在感</a><br />
		<a href="https://wap.ikanchai.com/?action=show&amp;contentid=130910">欧冠版权再亮红灯，漩涡中的乐视体育会被战略放弃吗？</a><br />
		<a href="https://wap.ikanchai.com/?action=show&amp;contentid=130886">《人民的名义》收百封邮件举报盗版 网盘成重灾区</a><br />
		<a href="https://wap.ikanchai.com/?action=show&amp;contentid=130839">影视行业出现“语言空转”现象 范畴术语华而不实被诟病</a><br />
		<a href="https://wap.ikanchai.com/?action=show&amp;contentid=130821">“一带一路”成中国影视发展新机遇 纪录片担任新载体</a><br />
		<a href="https://wap.ikanchai.com/?action=show&amp;contentid=130805">百思传媒完成2000万A轮融资 主要用于影视营销团队扩充</a><br />
		<a href="https://wap.ikanchai.com/?action=show&amp;contentid=130615">赞助《吐槽大会》《跑男》，快手还要进入影视行业</a><br />
		<a href="https://wap.ikanchai.com/?action=show&amp;contentid=130550">互联网公司纷纷跨界影视 内容基因弱存在感低</a><br />
		<a href="https://wap.ikanchai.com/?action=show&amp;contentid=130379">互联网公司忙着做影视，如何刷出存在感？</a><br />
		<a href="https://wap.ikanchai.com/?action=show&amp;contentid=130291">行业监管趋严，作品质量不够 一季度影视股集体低迷</a><br />
		<a href="https://wap.ikanchai.com/?action=show&amp;contentid=129866">《速8》数专7天获“白金唱片” 影视OST会是一门新生意吗？</a><br />
		<a href="https://wap.ikanchai.com/?action=show&amp;contentid=129860">是谁泄露了《人民的名义》全集？媒体深入“传销组织”调查版权流失</a><br />
		<a href="https://wap.ikanchai.com/?action=show&amp;contentid=129531">影视上市公司业绩两极分化 万达、光线上涨，华谊、阿里巨亏</a><br />
		<a href="https://wap.ikanchai.com/?action=show&amp;contentid=128642">影视繁荣还是“水军”繁荣？200万能刷百亿流量！</a><br />
		<a href="https://wap.ikanchai.com/?action=show&amp;contentid=127912">《人民的名义》热播带火周边旅游 影视旅游应与时俱进</a><br />
		<a href="https://wap.ikanchai.com/?action=show&amp;contentid=127387">融资后的网易云音乐，能形成新的平衡吗？</a><br />
		<a href="https://wap.ikanchai.com/?action=show&amp;contentid=126265">野蛮生长的私人影咖：版权混乱 消费体验两极化</a><br />
		<a href="https://wap.ikanchai.com/?action=show&amp;contentid=126236">《传奇》版权乱成一锅粥 新三板时光科技加入乱局</a><br />
		<a href="https://wap.ikanchai.com/?action=show&amp;contentid=126005">多家欢喜一家愁 2017影视行业将迎新一轮洗牌</a><br />
		<a href="https://wap.ikanchai.com/?action=show&amp;contentid=125709">好声音正面交锋泡汤 Voice版权门余波未了</a><br />
		<a href="https://wap.ikanchai.com/?action=show&amp;contentid=125228">互联网的下半场，版权越来越重要</a><br />
		<a href="https://wap.ikanchai.com/?action=show&amp;contentid=124888">困扰设计师的版权问题究竟该如何解决？</a><br />
		<a href="https://wap.ikanchai.com/?action=show&amp;contentid=123726">文化产业规模超8万亿 创作者如何保护IP内容权益</a><br />
		<a href="https://wap.ikanchai.com/?action=show&amp;contentid=123592">内容创业盛世存版权隐忧，版全家注入一剂强心针</a><br />
		<a href="https://wap.ikanchai.com/?action=show&amp;contentid=123585">IP热与版权劫，版全家如何捍卫知识工作者？</a><br />
		<a href="https://wap.ikanchai.com/?action=show&amp;contentid=123295">没有版权，在线音乐平台一切都是空谈？</a><br />
		<a href="https://wap.ikanchai.com/?action=show&amp;contentid=122920">除了获奖影片，西南偏南电影节上还有这样一些有趣的电影</a><br />
		<a href="https://wap.ikanchai.com/?action=show&amp;contentid=122407">“三生三世”“热血长安”等热播剧陷入抄袭门，编剧、投资方谁来背这个锅？</a><br />
		<a href="https://wap.ikanchai.com/?action=show&amp;contentid=122374">好莱坞VR公司悄然改变电影行业？</a><br />
		<a href="https://wap.ikanchai.com/?action=show&amp;contentid=122131">换个角度看乐视体育危机：有泡沫总比一滩死水好</a><br />
		<a href="https://wap.ikanchai.com/?action=show&amp;contentid=122028">资金魔咒基因疼痛，乐视体育342天生死焦虑</a><br />
		<a href="https://wap.ikanchai.com/?action=show&amp;contentid=121179">两会批影视乱象，柠萌影业唐德等5亿天价剧</a><br />
		<a href="https://wap.ikanchai.com/?action=show&amp;contentid=120124">苏宁体育传媒拿下2017年中超联赛独家新媒体版权</a><br />
		<a href="https://wap.ikanchai.com/?action=show&amp;contentid=119767">没有了版权保护，原创作者还剩下什么？</a><br />
		<a href="https://wap.ikanchai.com/?action=show&amp;contentid=119698">丢掉了亚冠独播的乐视体育，还剩下什么？</a><br />
		<a href="https://wap.ikanchai.com/?action=show&amp;contentid=117097">索尼或考虑出售影视制作业务 此前因网络攻击受重创</a><br />
		<a href="https://wap.ikanchai.com/?action=show&amp;contentid=116785">小米影业进军影视一年后急刹车，究竟发生了什么？</a><br />
		<a href="https://wap.ikanchai.com/?action=show&amp;contentid=116468">一直传闻的苹果将进入原创影视领域得到证实</a><br />
		<a href="https://wap.ikanchai.com/?action=show&amp;contentid=115698">暴风体育董事长冯鑫：今年将争夺CBA版权</a><br />
		<a href="https://wap.ikanchai.com/?action=show&amp;contentid=115600">乐视影业张昭：“IP奥斯卡”推动影视产业发展</a><br />
		<a href="https://wap.ikanchai.com/?action=show&amp;contentid=115452">从买IP到养IP，版权乱局下新浪体育的突围之路</a><br />
		<a href="https://wap.ikanchai.com/?action=show&amp;contentid=115125">出版企业进军影视号角吹响 内容仍是关键</a><br />
		<a href="https://wap.ikanchai.com/?action=show&amp;contentid=114807">盘点之一：2016大剧热背后的故事</a><br />
		<a href="https://wap.ikanchai.com/?action=show&amp;contentid=113964">“一切皆数”？揭秘数字时代影视业造假产业链</a><br />
		<a href="https://wap.ikanchai.com/?action=show&amp;contentid=113947">Hulu买下了50多部迪士尼经典动画片版权，想回味童年的赶紧去看</a><br />
		<a href="https://wap.ikanchai.com/?action=show&amp;contentid=113761">影视行业成金融诈骗重灾区 备案信息成安全投资关键</a><br />
		<a href="https://wap.ikanchai.com/?action=show&amp;contentid=113637">乐视体育如果倒下，下一个扛旗的是谁？</a><br />
		<a href="https://wap.ikanchai.com/?action=show&amp;contentid=113220">估值泡沫破灭 影视投资人理性对待影视资产投资</a><br />
		<a href="https://wap.ikanchai.com/?action=show&amp;contentid=112543">北京文化转型影视净利猛涨20倍 究竟念着一本怎样的生意经？</a><br />
		<a href="https://wap.ikanchai.com/?action=show&amp;contentid=110966">平台之争愈演愈烈版权仍待解，你的内容被低估了吗</a><br />
		<a href="https://wap.ikanchai.com/?action=show&amp;contentid=110358">喜天股份拟挂新三板 但它不打算用明星股东做文章</a><br />
		<a href="https://wap.ikanchai.com/?action=show&amp;contentid=109742">《真正男子汉2》制作方上象娱乐完成亿元A轮融资 欲打造影视全产业链</a><br />
		<a href="https://wap.ikanchai.com/?action=show&amp;contentid=108581">影视剧替身本常见 “流量明星”滥用使“替身”成负面词</a><br />
		<a href="https://wap.ikanchai.com/?action=show&amp;contentid=106595">极客当道：化身“天使“守护原创者 “顶层设计”孵化IP</a><br />
		<a href="https://wap.ikanchai.com/?action=show&amp;contentid=106527">五洲传播中心与阿联酋合建3亿美元电影基金 力促影视产业合作</a><br />
		<a href="https://wap.ikanchai.com/?action=show&amp;contentid=105220">业内评中国影视剧出海：“华流”影视需讲好中国故事</a><br />
		<a href="https://wap.ikanchai.com/?action=show&amp;contentid=105154">东方网络拟35亿收购影视公司 许晴等人现身交易方</a><br />
		<a href="https://wap.ikanchai.com/?action=show&amp;contentid=104515">小说、影视转游戏遇冷，泛娱乐IP改编只是看起来很美</a><br />
		<a href="https://wap.ikanchai.com/?action=show&amp;contentid=103967">影视并购进入冷静期 监管收严迎来新一轮行业洗牌</a><br />
		<a href="https://wap.ikanchai.com/?action=show&amp;contentid=103955">从好声音版权之争：窥在线视频曲折维权之路</a><br />
		<a href="https://wap.ikanchai.com/?action=show&amp;contentid=102696">影视城现状：80％亏损5％能获微利 前景广阔被王健林看好</a><br />
		<a href="https://wap.ikanchai.com/?action=show&amp;contentid=100193">你都不知道现在影视剧品牌的植入有多丧心病狂！啪啪啪就上来个香飘飘......</a><br />
		<a href="https://wap.ikanchai.com/?action=show&amp;contentid=98390">亚马逊要搅局体育直播，版权竞争加剧</a><br />
		<a href="https://wap.ikanchai.com/?action=show&amp;contentid=97512">影视行业“紧箍咒”缩紧：细数明星“资本化”背后的乱象</a><br />
		<a href="https://wap.ikanchai.com/?action=show&amp;contentid=95958">付费图片这桩生意，能趁着内容创业的风口飞起来吗？</a><br />
		<a href="https://wap.ikanchai.com/?action=show&amp;contentid=94563">奥运背后：央视放出版权并要价1亿是为了自救？</a><br />
		<a href="https://wap.ikanchai.com/?action=show&amp;contentid=94480">小鲜肉组团来袭，盛夏挂起“男色”旋风</a><br />
		<a href="https://wap.ikanchai.com/?action=show&amp;contentid=94339">中国电影市场票房虚假繁荣  票补、自购猫腻多 </a><br />
		<a href="https://wap.ikanchai.com/?action=show&amp;contentid=94266">版权、自制、直播和明星，里约奥运会背后的体育媒体战争</a><br />
		<a href="https://wap.ikanchai.com/?action=show&amp;contentid=94190">张番番：筹备6年的电影《三体》，人类的好奇</a><br />
		<a href="https://wap.ikanchai.com/?action=show&amp;contentid=93813">视频网站“影游互动”时机到了，IP、游戏、影视能催生哪些变化？</a><br />
		<a href="https://wap.ikanchai.com/?action=show&amp;contentid=93721">雷军很焦躁：手机销量没解决，英超版权又陷罗生门</a><br />
		<a href="https://wap.ikanchai.com/?action=show&amp;contentid=93716">雷军最近有点烦：手机销量低迷，英超版权陷罗生门</a><br />
		<a href="https://wap.ikanchai.com/?action=show&amp;contentid=93422">北京文化上半年总营收1.56亿 影视经纪业务占比过半</a><br />
		<a href="https://wap.ikanchai.com/?action=show&amp;contentid=93371">暑期档观众被多部国产"烂片"折磨 八月影市继续被唱衰</a><br />
		<a href="https://wap.ikanchai.com/?action=show&amp;contentid=93354">游戏影视并购遭严管 交易所重组审核聚焦估值</a><br />
		<a href="https://wap.ikanchai.com/?action=show&amp;contentid=93103">中南文化《鬼吹灯》纠纷或涉信披违规 知识产权裹挟危机</a><br />
		<a href="https://wap.ikanchai.com/?action=show&amp;contentid=92815">业内大咖共议影视项目投资 精准押宝各有秘籍</a><br />
		<a href="https://wap.ikanchai.com/?action=show&amp;contentid=92761">15元看全集168元当代理 卖热播影视剧“资源”成“新型兼职”</a><br />
		<a href="https://wap.ikanchai.com/?action=show&amp;contentid=92447">传万达、海尔与乐视将组新公司 蓄谋重构影视产业生态链</a><br />
		<a href="https://wap.ikanchai.com/?action=show&amp;contentid=91353">央视放大招，里约奥运新媒体版权要价1亿元！</a><br />
		<a href="https://wap.ikanchai.com/?action=show&amp;contentid=89884">上线5天破亿、TFboys《超少年密码》却遭盗版停播，乐视天价损失后的真相？</a><br />
		<a href="https://wap.ikanchai.com/?action=show&amp;contentid=86334">泡沫严重、快餐式发展，影视IP或许是时候降降温了</a><br />
		<a href="https://wap.ikanchai.com/?action=show&amp;contentid=85960">乔布斯、马斯克，哪些大佬成了影视人物原型？</a><br />
		<a href="https://wap.ikanchai.com/?action=show&amp;contentid=85082">网易云音乐们的“生财之道”，各出“绝招”</a><br />
		<a href="https://wap.ikanchai.com/?action=show&amp;contentid=84695">泰勒-斯威夫特牵头声讨YouTube纵容盗版</a><br />
		<a href="https://wap.ikanchai.com/?action=show&amp;contentid=83713">阿里影业未来怎么玩？张强：要做生态构建者</a><br />
		<a href="https://wap.ikanchai.com/?action=show&amp;contentid=82704">影视众筹，到底有多少创新的可能性？</a><br />
		<a href="https://wap.ikanchai.com/?action=show&amp;contentid=82675">影视众筹，到底有多少创新的可能性？</a><br />
		<a href="https://wap.ikanchai.com/?action=show&amp;contentid=79621">方励为《百鸟朝凤》下跪，为的是票房，不是拯救文艺片</a><br />
		<a href="https://wap.ikanchai.com/?action=show&amp;contentid=78872">融资中的影视文化公司们：先别看估值，能多拿钱多拿钱</a><br />
		<a href="https://wap.ikanchai.com/?action=show&amp;contentid=78113">生意与职场，现实中真的存在这样的阶层划分吗？</a><br />
		<a href="https://wap.ikanchai.com/?action=show&amp;contentid=77300">酷狗音乐一直在为版权做努力，但离做好似乎越来越远</a><br />
		<a href="https://wap.ikanchai.com/?action=show&amp;contentid=77098">也谈版权保护：对一点资讯不全是坏事</a><br />
		<a href="https://wap.ikanchai.com/?action=show&amp;contentid=77086">蓝港互动发布2016游戏战略 影漫游一体的背后是国际化布局</a><br />
		<a href="https://wap.ikanchai.com/?action=show&amp;contentid=69245">身为“泡沫的后裔”，中国影视公司在捞金岁月该如何估值和积聚价值？</a><br />
		<a href="https://wap.ikanchai.com/?action=show&amp;contentid=68352">蓝港互动成立影业公司 「影漫游」开始齐头并进</a><br />
		<a href="https://wap.ikanchai.com/?action=show&amp;contentid=63333">再会讲故事 暴风也难成乐视第二</a><br />
		<a href="https://wap.ikanchai.com/?action=show&amp;contentid=63166">光线王长田:盲目跨界影视行业 多少钱都不够赔</a><br />
		<a href="https://wap.ikanchai.com/?action=show&amp;contentid=62456">揭秘《太阳的后裔》大热关键词：中资参与 接中国地气</a><br />
		<a href="https://wap.ikanchai.com/?action=show&amp;contentid=39795">百度音乐借助太合版权优势 能否摆脱颓势局面</a><br />
		<a href="https://wap.ikanchai.com/?action=show&amp;contentid=36197">QQ音乐与网易云音乐合作，推动在线音乐版权转授</a><br />
		<a href="https://wap.ikanchai.com/?action=show&amp;contentid=36024">互联网企业跨界做体育，再掀优质赛事版权争夺战</a><br />
		<a href="https://wap.ikanchai.com/?action=show&amp;contentid=21070">互联网+影视 能终结国产诟病吗？</a><br />
		<a href="https://wap.ikanchai.com/?action=show&amp;contentid=19383">网络电台版权“口水战”吵出了啥 </a><br />
		<a href="https://wap.ikanchai.com/?action=show&amp;contentid=19359">画家起诉爱奇艺侵犯版权 索赔20万</a><br />
		<a href="https://wap.ikanchai.com/?action=show&amp;contentid=17159">单兵作战时代落幕，在线音乐三国杀局面渐成</a><br />
		<a href="https://wap.ikanchai.com/?action=show&amp;contentid=16577">国家版权局《关于规范网络转载版权秩序的通知》：会颠覆中国网媒现有的生态模式吗？ </a><br />
		<a href="https://wap.ikanchai.com/?action=show&amp;contentid=16567">QQ音乐与网易的版权官司：谁都成不了赢家</a><br />
		<a href="https://wap.ikanchai.com/?action=show&amp;contentid=15681">苹果音乐流媒体亡羊补牢：苦求歌星独家版权</a><br />
		<a href="https://wap.ikanchai.com/?action=show&amp;contentid=15025">又是版权问题！暴风影音下一步该怎么走？</a><br />
		<a href="https://wap.ikanchai.com/?action=show&amp;contentid=14917">迅雷缘何卖掉亲生骨肉迅雷看看？版权太贵</a><br />
		<a href="https://wap.ikanchai.com/?action=show&amp;contentid=13564">版权支出大幅提升，优酷土豆点播收入翻了六倍</a><br />
		<a href="https://wap.ikanchai.com/?action=show&amp;contentid=13033">天天动听、虾米音乐合并成阿里音乐，2015年版权之争仍为重点</a><br />
		<a href="https://wap.ikanchai.com/?action=show&amp;contentid=12807">AcFun被告侵犯版权，面临生存危机</a><br />
		<a href="https://wap.ikanchai.com/?action=show&amp;contentid=11881">影投公司盘点：万达武汉票房份额第一 CGV增速58％</a><br />
		<a href="https://wap.ikanchai.com/?action=show&amp;contentid=11880">爱奇艺腾讯视频争夺春晚网络版权 高额投入逐利更争名</a><br />
		<a href="https://wap.ikanchai.com/?action=show&amp;contentid=8627">人人影视遭关闭，盗版碟又要死灰复燃？</a><br />
		<a href="https://wap.ikanchai.com/?action=show&amp;contentid=8237">境外建站，人人影视是满血复活还是回光返照？</a><br />
		<a href="https://wap.ikanchai.com/?action=show&amp;contentid=8130">改革版权制度，让市场去调节版权问题吧！</a><br />
		<a href="https://wap.ikanchai.com/?action=show&amp;contentid=8016">版权问题无解，射手网的时代已经走开了</a><br />
		<a href="https://wap.ikanchai.com/?action=show&amp;contentid=7468">深陷版权纷争，人人影视离关停还有多远</a><br />
		<a href="https://wap.ikanchai.com/?action=show&amp;contentid=7271">字幕组之殇——版权问题</a><br />
		<a href="https://wap.ikanchai.com/?action=show&amp;contentid=7235">人人影视再陷危机，电影没了美剧还在？</a><br />
		<a href="https://wap.ikanchai.com/?action=show&amp;contentid=6817">迅雷上市后市值缩水近22亿，头上仍挂一把达摩克里斯之剑</a><br />
		<a href="https://wap.ikanchai.com/?action=show&amp;contentid=6289">腾讯高调进军娱乐业  布局影视综艺意欲何为？</a><br />
		<a href="https://wap.ikanchai.com/?action=show&amp;contentid=5357">收回网络版权，电视大军在怕什么？</a><br />
		<a href="https://wap.ikanchai.com/?action=show&amp;contentid=4578">受困版权问题，小米已被十面埋伏</a><br />
		<a href="https://wap.ikanchai.com/?action=show&amp;contentid=4420">小米盒子盗播案败诉 暴露出小米版权软肋</a><br />
		<a href="https://wap.ikanchai.com/?action=show&amp;contentid=3768">今日头条：5亿美元之下的“技术与心理”博弈</a><br />
		<a href="https://wap.ikanchai.com/?action=show&amp;contentid=3704">今日头条版权事件幕后黑手大起底</a><br />
		<a href="https://wap.ikanchai.com/?action=show&amp;contentid=2690">快播有大未来吗?专注内容死路一条</a><br />
		</p>
<p><anchor title="返回"><prev/>&lt;返回</anchor><br /><br /><a href="https://wap.ikanchai.com/" title="返回首页">&lt;返回首页</a></p>
<p align="center">Copyright CmsTop.com<br />2026年04月14日 22:47:20</p></card>
</wml>