<?xml version="1.0" encoding="UTF-8"?><!DOCTYPE wml PUBLIC "-//WAPFORUM//DTD WML 1.1//EN" "http://www.wapforum.org/DTD/wml_1.1.xml">
<wml>
<head> 
<meta http-equiv="Expires" content="0"/> 
<meta http-equiv="Cache-Control" content="no-cache"/> 
<meta http-equiv="Pragma" content="no-cache"/> 
</head>
<card title="网易红卡宣布免流41款App：百度系应用12月中旬加入_砍柴网">
	<p><a href="https://wap.ikanchai.com/">首页</a> &gt; <a href="https://wap.ikanchai.com/?action=category&amp;catid=42">科技头条</a> &gt; <a href="https://wap.ikanchai.com/?action=category&amp;catid=41">新能源</a> &gt; </p>
	<p align="center"><big>网易红卡宣布免流41款App：百度系应用12月中旬加入</big></p>
	<p align="right">2017-12-12 13:58</p>
	<p><p align="center"><img src="http://upload.ikanchai.com/2017/1212/1513058326670.png" /></p><br />
在各家著名科技公司均推出了互联网套餐的当下，网易在近日也连续推出了多款互联网熟悉套餐，其中尤以与中国电信合作推出的 " 网易红卡 " 系列尤为受到关注。<br />
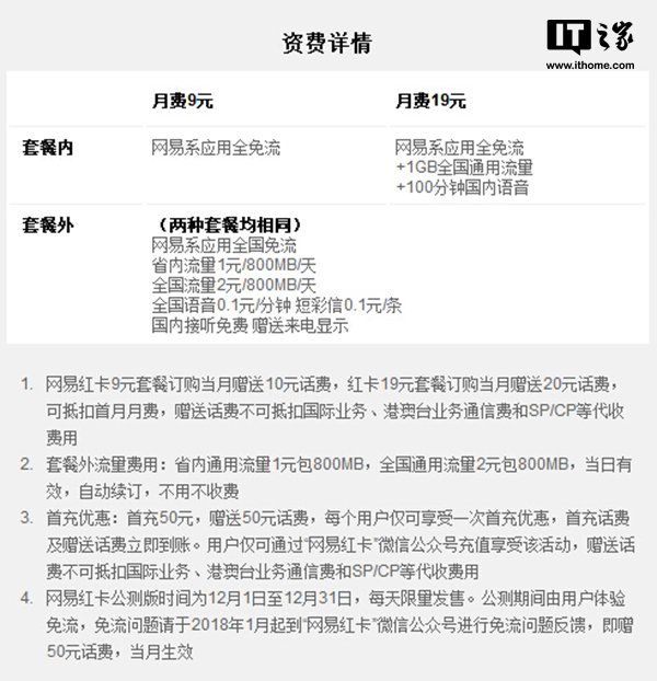
套餐方面，网易红卡分为 9 元 /19 元；两种套餐，其中 9 元卡网易系流量全免，19 元额外赠送 1GB 流量 +100 分钟全国通话。套餐之外，省内流量 1 元 /800MB/ 天；全国流量 2 元 /800MB/ 天；全国语音 0.1 元 / 分钟，短彩信 0.1 元 / 条；赠送来电显示。<br />

<p align="center"><img src="http://upload.ikanchai.com/2017/1212/1513058326916.jpg" /></p>

近日，网易红卡界定了目前定向免流的 App，共计为 41 款，遗憾的是网易旗下的云音乐还不包含在免流范围之内。<br />

<p align="center"><img src="http://upload.ikanchai.com/2017/1212/1513058326900.jpg" /></p>

对于之前承诺的网易云音乐以及百度系列应用免流功能，网易表示，将在本月中旬正式支持。<br />
未来将纳入免流范围的 App 详情如下。<br />

<p align="center"><img src="http://upload.ikanchai.com/2017/1212/1513058326674.jpg" /></p>
&nbsp;
来源：IT之家&nbsp;&nbsp;&nbsp;&nbsp;&nbsp;&nbsp;&nbsp; 作者：仲平
</p>
		<p><a href="https://wap.ikanchai.com/?action=comment&amp;contentid=182216">共有评论0条</a></p>
	<p>
	<p>相关推荐</p>
		<a href="https://wap.ikanchai.com/?action=show&amp;contentid=622192">网易5v5射击游戏《界外狂潮》宣布登陆次世代主机平台</a><br />
		<a href="https://wap.ikanchai.com/?action=show&amp;contentid=618593">网易回应“公司业务关闭”传闻：是蜂巢模块 涉及约4000位用户</a><br />
		<a href="https://wap.ikanchai.com/?action=show&amp;contentid=616124">与DeepSeek“深度情感交流”，网易《逆水寒》手游智能NPC“沈秋索”即将上线</a><br />
		<a href="https://wap.ikanchai.com/?action=show&amp;contentid=612040">网易旗下樱花工作室官网已关闭，负责人删除工作履历</a><br />
		<a href="https://wap.ikanchai.com/?action=show&amp;contentid=608301">Sensor Tower：腾讯网易领跑10月中国手游厂商吸金榜</a><br />
		<a href="https://wap.ikanchai.com/?action=show&amp;contentid=589551">暴雪回归，网易雷火公司胡志鹏接任暴雪合资公司总经理</a><br />
		<a href="https://wap.ikanchai.com/?action=show&amp;contentid=582797">网易暴雪破镜重圆不意外：但不如原神启动，只因时代变了</a><br />
		<a href="https://wap.ikanchai.com/?action=show&amp;contentid=582794">暴雪游戏回归国服 你还会买单吗！网易CEO丁磊：开启新合作篇章</a><br />
		<a href="https://wap.ikanchai.com/?action=show&amp;contentid=582707">停服442天后 暴雪再次“牵手”网易回归中国</a><br />
		<a href="https://wap.ikanchai.com/?action=show&amp;contentid=582697">网易互娱运营中心已成立暴雪国服团队，去年底双方已多次接触</a><br />
		<a href="https://wap.ikanchai.com/?action=show&amp;contentid=582691">回归在即！曝网易已成立暴雪国服团队：去年底已开始准备</a><br />
		<a href="https://wap.ikanchai.com/?action=show&amp;contentid=582624">消息称网易与暴雪商谈国服回归 或将在4月10日官宣</a><br />
		<a href="https://wap.ikanchai.com/?action=show&amp;contentid=571812">绿茶暴雪计划回归？你还会玩吗</a><br />
		<a href="https://wap.ikanchai.com/?action=show&amp;contentid=571605">腾讯和网易又又又因为游戏打起来了</a><br />
		<a href="https://wap.ikanchai.com/?action=show&amp;contentid=571595">腾讯网易市值蒸发近5000亿港元，网游管理办法未来影响几何？</a><br />
		<a href="https://wap.ikanchai.com/?action=show&amp;contentid=538348"> 暴雪拒还网易3亿欠款：暴雪表示没收到诉状</a><br />
		<a href="https://wap.ikanchai.com/?action=show&amp;contentid=534622">曝网易起诉亚马逊AWS违约 或造成重大损失</a><br />
		<a href="https://wap.ikanchai.com/?action=show&amp;contentid=525321"> 你退了吗？网易已为超112万暴雪国服玩家退款</a><br />
		<a href="https://wap.ikanchai.com/?action=show&amp;contentid=524005">网易开放暴雪游戏退款申请通道 排队人数已近100万</a><br />
		<a href="https://wap.ikanchai.com/?action=show&amp;contentid=487004">网易发布2021年ESG报告：过去三年研发投入达329亿</a><br />
		<a href="https://wap.ikanchai.com/?action=show&amp;contentid=479344">网易将于5月24日发布Q1财报，上季度净营收同比增 23.3％</a><br />
		<a href="https://wap.ikanchai.com/?action=show&amp;contentid=476965">网易上诉请求侵权《梦幻西游》厂商赔偿额从55万元提升至200万</a><br />
		<a href="https://wap.ikanchai.com/?action=show&amp;contentid=472883">爆料：网易将完全收购《底特律：变人》开发商 Quantic Dream</a><br />
		<a href="https://wap.ikanchai.com/?action=show&amp;contentid=464075">网易推出AI音乐创作平台天音：输入祝福对象、祝福语可定制拜年歌</a><br />
		<a href="https://wap.ikanchai.com/?action=show&amp;contentid=459126">网易与三亚市政府达成合作，共建网易元宇宙产业基地</a><br />
		<a href="https://wap.ikanchai.com/?action=show&amp;contentid=458694">网易投资游戏开发公司Nekoday猫之日</a><br />
		<a href="https://wap.ikanchai.com/?action=show&amp;contentid=457767">持续布局元宇宙，网易申请“星球元宇宙”商标</a><br />
		<a href="https://wap.ikanchai.com/?action=show&amp;contentid=409468">网易申请公开“云游戏直播”相关专利</a><br />
		<a href="https://wap.ikanchai.com/?action=show&amp;contentid=405029">美股周五：苹果创新高，网易市值突破800亿美元</a><br />
		<a href="https://wap.ikanchai.com/?action=show&amp;contentid=404784">又一巨头进军视频领域？网易斥巨资10亿支持视频创作者</a><br />
		<a href="https://wap.ikanchai.com/?action=show&amp;contentid=404738">游戏业强势依旧，网易能从中分羹吗？</a><br />
		<a href="https://wap.ikanchai.com/?action=show&amp;contentid=404737">网易宣布投入10亿元扶持视频创作者，正式进军视频领域</a><br />
		<a href="https://wap.ikanchai.com/?action=show&amp;contentid=402227">网易公益“一块屏”走进重庆巫山 万名中小学生享受智慧教育成果</a><br />
		<a href="https://wap.ikanchai.com/?action=show&amp;contentid=400983">靠追热点出圈，网易传媒打造“爆款制造机2.0”</a><br />
		<a href="https://wap.ikanchai.com/?action=show&amp;contentid=399655">网易关联公司入股国内游戏开发商“犬酱组” 成为后者第二大股东</a><br />
		<a href="https://wap.ikanchai.com/?action=show&amp;contentid=399115">网易传媒副总裁李淼：数字时代内容创造要为社会和用户创造价值</a><br />
		<a href="https://wap.ikanchai.com/?action=show&amp;contentid=393085">网易公布第三季度财报：净收入187亿元</a><br />
		<a href="https://wap.ikanchai.com/?action=show&amp;contentid=385657">罗永浩即将入职网易？日历标注或暗示10月24日官宣</a><br />
		<a href="https://wap.ikanchai.com/?action=show&amp;contentid=371884">网易第二季度净收入182亿元，净利润45亿元</a><br />
		<a href="https://wap.ikanchai.com/?action=show&amp;contentid=367469">网易 AI Lab 斩获全球顶级声纹识别竞赛冠军</a><br />
		<a href="https://wap.ikanchai.com/?action=show&amp;contentid=362747">网易发布首份环境、社会和管治（ESG）报告</a><br />
		<a href="https://wap.ikanchai.com/?action=show&amp;contentid=358971">网易在港上市 丁磊勉励员工抬头看月、低头做事、勇敢追梦</a><br />
		<a href="https://wap.ikanchai.com/?action=show&amp;contentid=358907">网易香港上市，开盘价133港元，大涨8.13%</a><br />
		<a href="https://wap.ikanchai.com/?action=show&amp;contentid=358898">网易成2020年首家在港二次上市企业，开盘涨逾8%</a><br />
		<a href="https://wap.ikanchai.com/?action=show&amp;contentid=358096">网易宣布全球发售确定发售价，每股123港元</a><br />
		<a href="https://wap.ikanchai.com/?action=show&amp;contentid=356946">美股六月开门后全线收涨 苹果涨超1% 网易涨近4%</a><br />
		<a href="https://wap.ikanchai.com/?action=show&amp;contentid=355351">网易和京东确定香港上市日期 预计共筹资50亿美元</a><br />
		<a href="https://wap.ikanchai.com/?action=show&amp;contentid=354358">网易Q1财报：营收170.6亿元，同比增长18.3%，高于市场预期</a><br />
		<a href="https://wap.ikanchai.com/?action=show&amp;contentid=338139">网易2019年报：坚守内容消费领域 战略聚焦成果彰显</a><br />
		<a href="https://wap.ikanchai.com/?action=show&amp;contentid=335566">彭博发布2020性别平等指数 网易首次入选</a><br />
		<a href="https://wap.ikanchai.com/?action=show&amp;contentid=334484">传 Instagram 去年广告收入 200 亿美元 超 YouTube</a><br />
		<a href="https://wap.ikanchai.com/?action=show&amp;contentid=321560">网易2019年Q3财报净利47.26亿元 从财报看网易的长期主义</a><br />
		<a href="https://wap.ikanchai.com/?action=show&amp;contentid=307593">阿里巴巴与网易达成战略合作 阿里20亿美元全资收购考拉并领投网易云音乐</a><br />
		<a href="https://wap.ikanchai.com/?action=show&amp;contentid=300089">网易在魁北克蒙特利尔成立游戏工作室，以拓展全球市场</a><br />
		<a href="https://wap.ikanchai.com/?action=show&amp;contentid=288075">游戏之王：腾讯帝国的半条命</a><br />
		<a href="https://wap.ikanchai.com/?action=show&amp;contentid=287671">网易CEO丁磊：将把网课直播公益项目扩大到100所学校</a><br />
		<a href="https://wap.ikanchai.com/?action=show&amp;contentid=286739">网易2019年Q1净收入183亿元，同比增长29.5%</a><br />
		<a href="https://wap.ikanchai.com/?action=show&amp;contentid=286712">网易财报电话会议实录：丁磊称产品体验的独特性比用户时长更重要</a><br />
		<a href="https://wap.ikanchai.com/?action=show&amp;contentid=286686">网易2019年第一季度净收入183.56亿，同比增30%</a><br />
		<a href="https://wap.ikanchai.com/?action=show&amp;contentid=284113">互联网公司的这项传统福利可能要烂尾了</a><br />
		<a href="https://wap.ikanchai.com/?action=show&amp;contentid=283798">自走棋不是“吃鸡”，腾讯、网易隔岸观虎斗</a><br />
		<a href="https://wap.ikanchai.com/?action=show&amp;contentid=270881">裁员1500 涉及严选、考拉等部门 网易回应在进行优化中</a><br />
		<a href="https://wap.ikanchai.com/?action=show&amp;contentid=270347">第7批游戏版号来了：腾讯网易继续缺席</a><br />
		<a href="https://wap.ikanchai.com/?action=show&amp;contentid=270292">互联网庄家也有食物链</a><br />
		<a href="https://wap.ikanchai.com/?action=show&amp;contentid=269134">游戏版号审批反复，去年网易净利润下降四成</a><br />
		<a href="https://wap.ikanchai.com/?action=show&amp;contentid=263637">网易游戏开启防沉迷系统：未实名不能充钱</a><br />
		<a href="https://wap.ikanchai.com/?action=show&amp;contentid=258030">在线音乐三国杀：腾讯有歌，网易有人，虾米有爸爸</a><br />
		<a href="https://wap.ikanchai.com/?action=show&amp;contentid=256369">“一块屏幕”引巨头入局，但资本力量能改变教育公平吗？</a><br />
		<a href="https://wap.ikanchai.com/?action=show&amp;contentid=256263">《荒野行动》被选入2018上半年日本流行事物，游戏出海如何打开知名度？</a><br />
		<a href="https://wap.ikanchai.com/?action=show&amp;contentid=254793">前有网易养猪，后有京东种菜，互联网公司为何爱上农业？</a><br />
		<a href="https://wap.ikanchai.com/?action=show&amp;contentid=253995">谁在为国风美少年们买单？</a><br />
		<a href="https://wap.ikanchai.com/?action=show&amp;contentid=251608">养猪的滋味，京东、网易、阿里都想知道</a><br />
		<a href="https://wap.ikanchai.com/?action=show&amp;contentid=251012">英伟达宣布与美团、京东合作推出无人配送车 网易将出首款支持RTX游戏</a><br />
		<a href="https://wap.ikanchai.com/?action=show&amp;contentid=249538">网易Q3净利润下滑 电商业务激进致运营成本骤增60%</a><br />
		<a href="https://wap.ikanchai.com/?action=show&amp;contentid=248286">从丁磊的乌镇C位出道，看网易零售的局</a><br />
		<a href="https://wap.ikanchai.com/?action=show&amp;contentid=244720">缘起《梦幻西游》纠纷贯穿至今 徐波与网易十年情仇</a><br />
		<a href="https://wap.ikanchai.com/?action=show&amp;contentid=241532">电音会成新爆款吗？资本助推在线音乐市场“变音”</a><br />
		<a href="https://wap.ikanchai.com/?action=show&amp;contentid=240923">福布斯全球最佳雇主榜：网易排名80 大幅超腾讯阿里</a><br />
		<a href="https://wap.ikanchai.com/?action=show&amp;contentid=239765">游戏行业陷入版号危机，该如何在这逆水寒流中生存下去？</a><br />
		<a href="https://wap.ikanchai.com/?action=show&amp;contentid=236669">网易再陷“抄袭”旋涡 为何频与创业公司“撕逼”</a><br />
		<a href="https://wap.ikanchai.com/?action=show&amp;contentid=236616">无品牌化商品将是一种消费趋势</a><br />
		<a href="https://wap.ikanchai.com/?action=show&amp;contentid=236473">网易回应侵权极验：致歉但不承认照搬与抄袭</a><br />
		<a href="https://wap.ikanchai.com/?action=show&amp;contentid=235399">网易严选在拼多多上开店 消费降级中的消费升级？</a><br />
		<a href="https://wap.ikanchai.com/?action=show&amp;contentid=235288">与网易严选合作“曝光” 拼多多周二股价涨19%</a><br />
		<a href="https://wap.ikanchai.com/?action=show&amp;contentid=234567">网易踩雷：持股超20%的惠人贷逾期 曾涉租金贷陷阱</a><br />
		<a href="https://wap.ikanchai.com/?action=show&amp;contentid=234548">游戏跌倒，谁会吃饱？</a><br />
		<a href="https://wap.ikanchai.com/?action=show&amp;contentid=233739">QuestMobile在线音乐行业报告：重合用户翻倍，腾讯系、网易云谁将胜出？</a><br />
		<a href="https://wap.ikanchai.com/?action=show&amp;contentid=231321">打通技术、内容与渠道，网易游戏布局VR/AR能否催化行业成熟？</a><br />
		<a href="https://wap.ikanchai.com/?action=show&amp;contentid=230394">手游市场格局初定，“竞技”与“IP改编”或成破局关键？</a><br />
		<a href="https://wap.ikanchai.com/?action=show&amp;contentid=229941">苏宁818爆发，网易暴雪带着千万游戏玩家参战</a><br />
		<a href="https://wap.ikanchai.com/?action=show&amp;contentid=229666">丁磊怒怼碰瓷“黑公关” 网易腾讯网游病急不能乱投医</a><br />
		<a href="https://wap.ikanchai.com/?action=show&amp;contentid=228326">抖音和微视打架时，网易和阿里也没闲着</a><br />
		<a href="https://wap.ikanchai.com/?action=show&amp;contentid=227999">“拼多多效应”来袭？支付宝、京东、网易纷纷推出拼团平台</a><br />
		<a href="https://wap.ikanchai.com/?action=show&amp;contentid=227905">红海市场竞争惨烈：腾讯网易夹缝中的游戏第二梯队</a><br />
		<a href="https://wap.ikanchai.com/?action=show&amp;contentid=226665">首款云计算全栈一体机问世，网易云创大会有哪些看点？</a><br />
		<a href="https://wap.ikanchai.com/?action=show&amp;contentid=221981">从世界杯法阿之战直播数据看新格局：腾讯头条百度激战，搜狐已老去</a><br />
		<a href="https://wap.ikanchai.com/?action=show&amp;contentid=215506">《阴阳师》改电影、吃鸡改综艺，网易靠进军影视缓解焦虑？</a><br />
		<a href="https://wap.ikanchai.com/?action=show&amp;contentid=214383">为何网易要做“大神”这个工具化属性的平台？</a><br />
		<a href="https://wap.ikanchai.com/?action=show&amp;contentid=213997">网易的互联网另类生存之道： 游戏+电商还有音乐、教育和养猪</a><br />
		<a href="https://wap.ikanchai.com/?action=show&amp;contentid=213987">网易大跌逾7% 宝尊电商涨近两成</a><br />
		<a href="https://wap.ikanchai.com/?action=show&amp;contentid=213817">网易高管解读财报：电商业务会部署线下旗舰店</a><br />
		<a href="https://wap.ikanchai.com/?action=show&amp;contentid=213811">网易一季度净利润同比下滑80% 盘后股价跌超6%</a><br />
		<a href="https://wap.ikanchai.com/?action=show&amp;contentid=213799"> 净利跌近七成，游戏营收下跌，网易财报透露了哪些信息？</a><br />
		<a href="https://wap.ikanchai.com/?action=show&amp;contentid=213794">网易第一季度营收142亿元人民币 同比增长3.9%</a><br />
		<a href="https://wap.ikanchai.com/?action=show&amp;contentid=212725">不知不觉，百度与京东市值差了一个网易</a><br />
		<a href="https://wap.ikanchai.com/?action=show&amp;contentid=212635">知识付费进入下半场，贩卖焦虑的套路还能奏效吗？</a><br />
		<a href="https://wap.ikanchai.com/?action=show&amp;contentid=212004">为什么BAT杀不死网易？</a><br />
		<a href="https://wap.ikanchai.com/?action=show&amp;contentid=211505">网易的A/B面，是“老叔父”还是“小鲜肉”?</a><br />
		<a href="https://wap.ikanchai.com/?action=show&amp;contentid=211376">网易的A/B面，是“老叔父”还是“小鲜肉”?</a><br />
		<a href="https://wap.ikanchai.com/?action=show&amp;contentid=210232">慕课被点赞背后的三个关键词：挑战、创新、情怀</a><br />
		<a href="https://wap.ikanchai.com/?action=show&amp;contentid=209101">2018网易QI大会:网易七鱼赋能企业价值构建</a><br />
		<a href="https://wap.ikanchai.com/?action=show&amp;contentid=207908">网易丁磊想投资任天堂，怎就成了笑话？</a><br />
		<a href="https://wap.ikanchai.com/?action=show&amp;contentid=206669">急于出海的“鸡”并不能成为一只好“鹅”</a><br />
		<a href="https://wap.ikanchai.com/?action=show&amp;contentid=206666">腾讯、网易、阿里的游戏攻防战</a><br />
		<a href="https://wap.ikanchai.com/?action=show&amp;contentid=206642">历经两周年检验，网易严选模式如何成就电商新样本？</a><br />
		<a href="https://wap.ikanchai.com/?action=show&amp;contentid=206511">一场腾讯、网易、阿里的游戏攻防战</a><br />
		<a href="https://wap.ikanchai.com/?action=show&amp;contentid=206319">腾讯VS网易，谁能吃鸡？</a><br />
		<a href="https://wap.ikanchai.com/?action=show&amp;contentid=206188">蓝洞垄断吃鸡游戏的野心能实现吗？</a><br />
		<a href="https://wap.ikanchai.com/?action=show&amp;contentid=206014">淘宝上的“精神抚慰师”</a><br />
		<a href="https://wap.ikanchai.com/?action=show&amp;contentid=206000">网易、MUJI、知乎、亚朵......为什么开一间酒店成为选择？</a><br />
		<a href="https://wap.ikanchai.com/?action=show&amp;contentid=205955">拉大旗作虎皮？腾讯音乐是真维权还是真垄断</a><br />
		<a href="https://wap.ikanchai.com/?action=show&amp;contentid=205902">腾讯音乐IPO在即，资源封锁、版权战就是它要讲的资本故事？</a><br />
		<a href="https://wap.ikanchai.com/?action=show&amp;contentid=205242">翟菜花：网易云侵权周杰伦，这个愚人节“玩笑”并不可笑</a><br />
		<a href="https://wap.ikanchai.com/?action=show&amp;contentid=205125">老司机丁磊，三年电商超车史</a><br />
		<a href="https://wap.ikanchai.com/?action=show&amp;contentid=200890">网易诉天猫不正当竞争，索赔1000万元</a><br />
		<a href="https://wap.ikanchai.com/?action=show&amp;contentid=199053">丁磊：网易将寻求国内上市，无剥离其他业务计划</a><br />
		<a href="https://wap.ikanchai.com/?action=show&amp;contentid=198425">网易吃鸡手游细分市场的套路：先拉用户再上内购</a><br />
		<a href="https://wap.ikanchai.com/?action=show&amp;contentid=198422">网易吃鸡手游细分市场的套路：先拉用户再上内购</a><br />
		<a href="https://wap.ikanchai.com/?action=show&amp;contentid=197987">网易家的鸡跑了</a><br />
		<a href="https://wap.ikanchai.com/?action=show&amp;contentid=197060">中国“新消费”进入下半场 造血与赋能大于连接与融合</a><br />
		<a href="https://wap.ikanchai.com/?action=show&amp;contentid=197046">大佬们为何都做起了工厂电商？</a><br />
		<a href="https://wap.ikanchai.com/?action=show&amp;contentid=197036">网易推区块链项目“网易星球” 疑为金融业务铺路</a><br />
		<a href="https://wap.ikanchai.com/?action=show&amp;contentid=196773">游戏行业波谲云诡，网易为何能够一直站在风口中心？</a><br />
		<a href="https://wap.ikanchai.com/?action=show&amp;contentid=196754">马云、刘强东、丁磊，你追我赶的电商大佬们2018将如何开局？</a><br />
		<a href="https://wap.ikanchai.com/?action=show&amp;contentid=196608">网易发布2017年报 净利润107亿元游戏收入362亿元</a><br />
		<a href="https://wap.ikanchai.com/?action=show&amp;contentid=196138">直播答题和游戏直播火了，电商直播为何表现平平？</a><br />
		<a href="https://wap.ikanchai.com/?action=show&amp;contentid=194602">网易斥巨资布局短视频，目前行业格局如何？</a><br />
		<a href="https://wap.ikanchai.com/?action=show&amp;contentid=194481">网易举行首届HoloKit AR开发者大会，欲把AI和AR结合</a><br />
		<a href="https://wap.ikanchai.com/?action=show&amp;contentid=194194">VR行业盛典 2018金V奖颁奖盛典圆满结束</a><br />
		<a href="https://wap.ikanchai.com/?action=show&amp;contentid=194193">首届网易HoloKit AR开发者大会在京举办</a><br />
		<a href="https://wap.ikanchai.com/?action=show&amp;contentid=189850">继黑猪之后，丁磊又开始养鸡了！不服还真不行</a><br />
		<a href="https://wap.ikanchai.com/?action=show&amp;contentid=189781">爆料称网易将涉足区块链 或推出“招财猫”宠物游戏</a><br />
		<a href="https://wap.ikanchai.com/?action=show&amp;contentid=189749">网易发布区块链宠物“招财猫” 将限量销售</a><br />
		<a href="https://wap.ikanchai.com/?action=show&amp;contentid=189747"> 网易用来“养猫”的区块链，人人网、美图、暴风、迅雷又是怎么玩的</a><br />
		<a href="https://wap.ikanchai.com/?action=show&amp;contentid=189482">布局区块链推“招财猫”宠物游戏 网易也要出代币了吗？</a><br />
		<a href="https://wap.ikanchai.com/?action=show&amp;contentid=188869">网易推四季生鲜电商平台，“每日优鲜们”要当心！</a><br />
		<a href="https://wap.ikanchai.com/?action=show&amp;contentid=188800">晒网易、支付宝年度榜单，其实只是在晒自己？</a><br />
		<a href="https://wap.ikanchai.com/?action=show&amp;contentid=188611">《金融时报》：口袋妖怪Go将登陆中国市场</a><br />
		<a href="https://wap.ikanchai.com/?action=show&amp;contentid=188446">还记得《PokémonGo》吗？网易要把它带来中国了</a><br />
		<a href="https://wap.ikanchai.com/?action=show&amp;contentid=187970">高院裁定：网易诉多益知识产权纠纷案发回重审</a><br />
		<a href="https://wap.ikanchai.com/?action=show&amp;contentid=186960">在线教育这么火，百度、腾讯、阿里、网易都干了什么？</a><br />
		<a href="https://wap.ikanchai.com/?action=show&amp;contentid=186897">揭秘网易考拉全球工厂店 与严选有何不同？</a><br />
		<a href="https://wap.ikanchai.com/?action=show&amp;contentid=185379">急于跑马圈地，吃鸡手游也可能成为泡沫中的幻影</a><br />
		<a href="https://wap.ikanchai.com/?action=show&amp;contentid=185143">中产阶级何时为精神消费买单？</a><br />
		<a href="https://wap.ikanchai.com/?action=show&amp;contentid=184739">互联网的第四极，赚钱的网易，顺便赚钱的丁磊</a><br />
		<a href="https://wap.ikanchai.com/?action=show&amp;contentid=184733">互联网的第四极，赚钱的网易，顺便赚钱的丁磊</a><br />
		<a href="https://wap.ikanchai.com/?action=show&amp;contentid=184079">温氏、网易、硅谷，谁会是养猪的未来</a><br />
		<a href="https://wap.ikanchai.com/?action=show&amp;contentid=183854">赚钱的网易，顺便赚钱的丁磊</a><br />
		<a href="https://wap.ikanchai.com/?action=show&amp;contentid=183638">再谈年末“吃鸡”大战：腾讯如山，网易似火</a><br />
		<a href="https://wap.ikanchai.com/?action=show&amp;contentid=183278">严苛的997工作制，手游“吃鸡”市场面临残酷斗争</a><br />
		<a href="https://wap.ikanchai.com/?action=show&amp;contentid=183109">吃鸡大战: 腾讯对阵网易赌下一个王者荣耀?</a><br />
		<a href="https://wap.ikanchai.com/?action=show&amp;contentid=182826">上市一周年，网易味央会成为新农业的样板吗？</a><br />
		<a href="https://wap.ikanchai.com/?action=show&amp;contentid=182374">腾讯、网易等推波助澜 中国成全球第一大游戏市场</a><br />
		<a href="https://wap.ikanchai.com/?action=show&amp;contentid=181371">高通网易合作: 将在骁龙845上对网易游戏进行优化</a><br />
		<a href="https://wap.ikanchai.com/?action=show&amp;contentid=181029">丁磊：人工智能应该成为每个行业的标配</a><br />
		<a href="https://wap.ikanchai.com/?action=show&amp;contentid=180740">这次世界互联网大会上的马云、刘强东、丁磊，可以说都是戏精本人了</a><br />
		<a href="https://wap.ikanchai.com/?action=show&amp;contentid=180067">腾讯“吃鸡”，网易要如何“绝地求生”？</a><br />
		<a href="https://wap.ikanchai.com/?action=show&amp;contentid=179596">腾讯、网易决战“吃鸡”：他们到底争什么？谁能笑到最后？</a><br />
		<a href="https://wap.ikanchai.com/?action=show&amp;contentid=179130">网易联合中国联通推出“白金卡” 丁磊让网易全系产品免流量</a><br />
		<a href="https://wap.ikanchai.com/?action=show&amp;contentid=178793">鹅厂VS猪厂，鸡落谁家？</a><br />
		<a href="https://wap.ikanchai.com/?action=show&amp;contentid=178789">鹅厂VS猪厂，鸡落谁家？</a><br />
		<a href="https://wap.ikanchai.com/?action=show&amp;contentid=178022">腾讯大战网易的“吃鸡” 48 小时</a><br />
		<a href="https://wap.ikanchai.com/?action=show&amp;contentid=175839">YY与网易这一架打了三年，可游戏直播版权仍是一颗定时炸弹</a><br />
		<a href="https://wap.ikanchai.com/?action=show&amp;contentid=175831">为吃鸡，网易和腾讯终于要刚正面</a><br />
		<a href="https://wap.ikanchai.com/?action=show&amp;contentid=175680">YY与网易的游戏直播侵权案背后，其实是行业的历史遗留问题</a><br />
		<a href="https://wap.ikanchai.com/?action=show&amp;contentid=175593">网易游戏Q3净收入81亿，《我的世界》用户近3000万</a><br />
		<a href="https://wap.ikanchai.com/?action=show&amp;contentid=175356">财报利好刺激网易股价两日累计涨20% 市值达482亿美元</a><br />
		<a href="https://wap.ikanchai.com/?action=show&amp;contentid=175197">YY侵权网易赔两千万，对游戏直播反倒是好消息</a><br />
		<a href="https://wap.ikanchai.com/?action=show&amp;contentid=175157">直播侵权案背后：游戏产业正走向“版权观念”的新阶段</a><br />
		<a href="https://wap.ikanchai.com/?action=show&amp;contentid=175134">相比于今年Q1网易手游已下滑30% 吃鸡能否挽回颓势?</a><br />
		<a href="https://wap.ikanchai.com/?action=show&amp;contentid=175131">网易Q3财报:净收入124.78亿元，继续深化游戏多品类布局</a><br />
		<a href="https://wap.ikanchai.com/?action=show&amp;contentid=174939">YY直播被判赔款两千万，游戏直播也会侵犯著作权？</a><br />
		<a href="https://wap.ikanchai.com/?action=show&amp;contentid=174693">《阴阳师》不火了，网易下季度的业绩可能得指望“吃鸡”游戏了</a><br />
		<a href="https://wap.ikanchai.com/?action=show&amp;contentid=174650">电商业务持续增长，网易考拉诠释新消费的黄金法则</a><br />
		<a href="https://wap.ikanchai.com/?action=show&amp;contentid=174459">网易第三季度营收19亿美元 同比增长35.5%</a><br />
		<a href="https://wap.ikanchai.com/?action=show&amp;contentid=174242">极光大数据：腾讯网易小米，巨头“吃鸡”哪家强？</a><br />
		<a href="https://wap.ikanchai.com/?action=show&amp;contentid=173675">网易新消费模式崛起，丁磊：撇除品牌溢价，感受商品真正的价值。</a><br />
		<a href="https://wap.ikanchai.com/?action=show&amp;contentid=173629">投资出海两大趋势</a><br />
		<a href="https://wap.ikanchai.com/?action=show&amp;contentid=173196">网易游戏还能否撼动腾讯游戏霸主地位？</a><br />
		<a href="https://wap.ikanchai.com/?action=show&amp;contentid=172286">网易考拉上线34个月后，丁磊讲了新消费的故事</a><br />
		<a href="https://wap.ikanchai.com/?action=show&amp;contentid=172164">腾讯今日宣布“吃鸡”，抢先上线的小米、网易还有机会吗？</a><br />
		<a href="https://wap.ikanchai.com/?action=show&amp;contentid=171626"> 不爱讲故事的丁磊，为严选模式提出了“新消费”</a><br />
		<a href="https://wap.ikanchai.com/?action=show&amp;contentid=171456">一种变化四种解读：中国零售的文艺复兴和百家争鸣</a><br />
		<a href="https://wap.ikanchai.com/?action=show&amp;contentid=170032">要实现丁磊的200亿小目标，网易严选的边界和能力在哪？</a><br />
		<a href="https://wap.ikanchai.com/?action=show&amp;contentid=169911"> 实现丁磊的200亿小目标，网易严选的边界和能力在哪？</a><br />
		<a href="https://wap.ikanchai.com/?action=show&amp;contentid=169441">继腾讯之后，网易也入局“狼人杀”，它能杀出重围吗？</a><br />
		<a href="https://wap.ikanchai.com/?action=show&amp;contentid=167354">网易上线情趣用品品牌，双11公关秀还是要搞大事？</a><br />
		<a href="https://wap.ikanchai.com/?action=show&amp;contentid=167332">网易&Eataly，互联网新零售触发养猪业的文艺复兴</a><br />
		<a href="https://wap.ikanchai.com/?action=show&amp;contentid=166974">押注农村市场，阿里、京东、网易们谁更可能胜出？</a><br />
		<a href="https://wap.ikanchai.com/?action=show&amp;contentid=166919">丁磊的中场战事：增长见顶，网易能否再次逆袭？</a><br />
		<a href="https://wap.ikanchai.com/?action=show&amp;contentid=166490">丁磊：商人是对我最大的侮辱，我是非常有理想的企业家</a><br />
		<a href="https://wap.ikanchai.com/?action=show&amp;contentid=164984">全球前20游戏公司榜单出炉，腾讯、网易、完美凭什么入围？</a><br />
		<a href="https://wap.ikanchai.com/?action=show&amp;contentid=164418">批量富豪年代，阿里和腾讯走上了分岔路</a><br />
		<a href="https://wap.ikanchai.com/?action=show&amp;contentid=164322">没有爆款、股价见顶，丁磊能否带领网易再次逆袭？</a><br />
		<a href="https://wap.ikanchai.com/?action=show&amp;contentid=162108">起底Steam在中国的发展，存在的隐患又是什么？</a><br />
		<a href="https://wap.ikanchai.com/?action=show&amp;contentid=161731">从《阴阳师》AR召唤到AR游戏《悠梦》，网易是这样做AR游戏的</a><br />
		<a href="https://wap.ikanchai.com/?action=show&amp;contentid=161411">“不怕慢”的网易游戏正式进军MOBA手游市场了！</a><br />
		<a href="https://wap.ikanchai.com/?action=show&amp;contentid=159828">《我的世界》手游上线不到一周 网易股价涨近8.2%</a><br />
		<a href="https://wap.ikanchai.com/?action=show&amp;contentid=159623">Steam水土不服，腾讯网易PK高手过招谁能取胜？</a><br />
		<a href="https://wap.ikanchai.com/?action=show&amp;contentid=159621">网易卖起了猪肉汉堡 连营销都是网易味的</a><br />
		<a href="https://wap.ikanchai.com/?action=show&amp;contentid=159405">“吃鸡”在国内的火爆，影响了完美、腾讯、网易？</a><br />
		<a href="https://wap.ikanchai.com/?action=show&amp;contentid=159274">网易丁磊：用“蓄谋”的眼光做产品、看未来</a><br />
		<a href="https://wap.ikanchai.com/?action=show&amp;contentid=156808">醒醒吧，腾讯、网易称霸的游戏行业，谁都没机会成为第三</a><br />
		<a href="https://wap.ikanchai.com/?action=show&amp;contentid=155802">从网易牵手吴恩达，看教育头部资源聚集大平台趋势</a><br />
		<a href="https://wap.ikanchai.com/?action=show&amp;contentid=155539">从网易牵手吴恩达，看教育头部资源聚集大平台趋势</a><br />
		<a href="https://wap.ikanchai.com/?action=show&amp;contentid=155487">人工智能浪潮袭来，人才储备却成致命短板</a><br />
		<a href="https://wap.ikanchai.com/?action=show&amp;contentid=153746">网易系创业者风云榜</a><br />
		<a href="https://wap.ikanchai.com/?action=show&amp;contentid=152735">消费升级已泛滥，“生活进化”会催生下一轮商业变革吗？</a><br />
		<a href="https://wap.ikanchai.com/?action=show&amp;contentid=152415">赚大钱的网易股价为何暴跌？过度依赖游戏是核心病因</a><br />
		<a href="https://wap.ikanchai.com/?action=show&amp;contentid=151654">从优秀到卓越，网易还面临着什么挑战？ </a><br />
		<a href="https://wap.ikanchai.com/?action=show&amp;contentid=151105">攀上千亿美元市值，网易能做到吗？</a><br />
		<a href="https://wap.ikanchai.com/?action=show&amp;contentid=150985">科技晚报：58同城首推“求职保险”  通用汽车出租电动车</a><br />
		<a href="https://wap.ikanchai.com/?action=show&amp;contentid=150946">零售新变革：阿里、京东、网易接连一周的三场大戏</a><br />
		<a href="https://wap.ikanchai.com/?action=show&amp;contentid=150940">攀上千亿美元市值，网易能做到吗？</a><br />
		<a href="https://wap.ikanchai.com/?action=show&amp;contentid=150895">网易能攀上千亿美元市值吗？</a><br />
		<a href="https://wap.ikanchai.com/?action=show&amp;contentid=150831">网易高管解读财报：今年年底前推出两款日式RPG手游</a><br />
		<a href="https://wap.ikanchai.com/?action=show&amp;contentid=150790">网易第二季度净利润同比增长9.2%</a><br />
		<a href="https://wap.ikanchai.com/?action=show&amp;contentid=150773">网易发布第二季度财报 净利润同比增长9.2%</a><br />
		<a href="https://wap.ikanchai.com/?action=show&amp;contentid=150730">网易股价20年暴涨2000倍 为何仍说“中概股第一牛股”被低估了？</a><br />
		<a href="https://wap.ikanchai.com/?action=show&amp;contentid=150613">网易股价暴涨2000倍之后 下一个爆发期看电商？</a><br />
		<a href="https://wap.ikanchai.com/?action=show&amp;contentid=150135">国产动漫的漫漫复兴路 腾讯、网易选择了截然不同的走法</a><br />
		<a href="https://wap.ikanchai.com/?action=show&amp;contentid=149876">小米米家和网易严选必有一战</a><br />
		<a href="https://wap.ikanchai.com/?action=show&amp;contentid=149642">小米米家和网易严选必有一战</a><br />
		<a href="https://wap.ikanchai.com/?action=show&amp;contentid=149501">旁观互联网20年重回主战场，为什么说丁磊选了马云旁边的路？</a><br />
		<a href="https://wap.ikanchai.com/?action=show&amp;contentid=149438">科技晚报：天猫3亿美元追投易果  东芝独立投资芯片生产线</a><br />
		<a href="https://wap.ikanchai.com/?action=show&amp;contentid=147909">不只有京东！腾讯电商之心不死？原来已悄悄多线布局……</a><br />
		<a href="https://wap.ikanchai.com/?action=show&amp;contentid=147412">网易丁磊：做有品位有温度的产品 传递幸福感</a><br />
		<a href="https://wap.ikanchai.com/?action=show&amp;contentid=147310">连续跳槽、被迫创业、公司卖不掉、被批落伍…细数网易爸爸丁磊的人生起落</a><br />
		<a href="https://wap.ikanchai.com/?action=show&amp;contentid=146312">丁磊和他的网易游戏，是凭借什么获得尊重的？</a><br />
		<a href="https://wap.ikanchai.com/?action=show&amp;contentid=145882">网易考拉海购为何能成为苹果夏日活动周唯一合作跨境电商品牌？ </a><br />
		<a href="https://wap.ikanchai.com/?action=show&amp;contentid=145420">“天时”已至：问答超级社区的破局之路在哪？</a><br />
		<a href="https://wap.ikanchai.com/?action=show&amp;contentid=144712">“怀旧营销”有多么厉害？</a><br />
		<a href="https://wap.ikanchai.com/?action=show&amp;contentid=144709">懂梗更懂套路的网易跟贴，铺了一条心机楼梯</a><br />
		<a href="https://wap.ikanchai.com/?action=show&amp;contentid=141963">网易20年：超越门户老炮的剧本，画风清奇不同于BAT</a><br />
		<a href="https://wap.ikanchai.com/?action=show&amp;contentid=141549">7年耕耘，网易下一个长线布局的产品也如期爆发？</a><br />
		<a href="https://wap.ikanchai.com/?action=show&amp;contentid=139876">网易丁磊：赚钱只是顺便的事？谭巾帼手气王：发红包是顺便的事</a><br />
		<a href="https://wap.ikanchai.com/?action=show&amp;contentid=136723">惊天冤情还是抱大腿？一个营销“碰瓷者”的自我修养！</a><br />
		<a href="https://wap.ikanchai.com/?action=show&amp;contentid=136688">“中国互联网三剑客”今夕身价对比：1个丁磊等于24个张朝阳148个王志东！</a><br />
		<a href="https://wap.ikanchai.com/?action=show&amp;contentid=136596">网易“潜规则”：丁磊的磁场与耻辱</a><br />
		<a href="https://wap.ikanchai.com/?action=show&amp;contentid=136419">网易想做贵金属交易领域的“技术派”，靠数据找到并服务于真正的高净值用户</a><br />
		<a href="https://wap.ikanchai.com/?action=show&amp;contentid=136087">从碰瓷营销到意外翻车，毛巾哥底裤都快被扒没了！</a><br />
		<a href="https://wap.ikanchai.com/?action=show&amp;contentid=135630">网易缘何不饶前员工：游戏“换皮”成风，能算创新？</a><br />
		<a href="https://wap.ikanchai.com/?action=show&amp;contentid=135538">网易不饶前员工的症结：游戏“换皮”成风能算创新？</a><br />
		<a href="https://wap.ikanchai.com/?action=show&amp;contentid=135339">发布原创设计回击“侵权”质疑，网易严选能成电商版的“阴阳师”吗？</a><br />
		<a href="https://wap.ikanchai.com/?action=show&amp;contentid=134717">中国互联网的第二次世界大战</a><br />
		<a href="https://wap.ikanchai.com/?action=show&amp;contentid=133579">网易市值高达356亿美元 丁磊还手握44%股权</a><br />
		<a href="https://wap.ikanchai.com/?action=show&amp;contentid=133044">除了阴阳师和猪，网易还有这个</a><br />
		<a href="https://wap.ikanchai.com/?action=show&amp;contentid=133027">中国2亿新中产争夺战 网易会是最大赢家吗？</a><br />
		<a href="https://wap.ikanchai.com/?action=show&amp;contentid=133018">从互联网到实体经济，丁磊要换个姿势玩</a><br />
		<a href="https://wap.ikanchai.com/?action=show&amp;contentid=132861">一向擅长守正出奇的网易，回归实体经济后做出了哪些不同之处？</a><br />
		<a href="https://wap.ikanchai.com/?action=show&amp;contentid=132622">网易的实体突围：丁磊如何用“养猪思维”改造传统行业？</a><br />
		<a href="https://wap.ikanchai.com/?action=show&amp;contentid=132418">Q1游戏收入破百亿背后：网易的“供给侧改革”</a><br />
		<a href="https://wap.ikanchai.com/?action=show&amp;contentid=132412">网易第一季度净利润5.699亿美元 同比增长59.4%</a><br />
		<a href="https://wap.ikanchai.com/?action=show&amp;contentid=131840">网易状告前员工作品侵权 多益网络IPO关键期惹官司</a><br />
		<a href="https://wap.ikanchai.com/?action=show&amp;contentid=131817">网易状告前员工作品侵权 多益网络IPO关键期惹官司</a><br />
		<a href="https://wap.ikanchai.com/?action=show&amp;contentid=129466">从“复刻”到反超，网易严选的野心并不只是打败无印良品</a><br />
		<a href="https://wap.ikanchai.com/?action=show&amp;contentid=128811">网易说“腰部账号”才是未来，还掏出5亿元补贴</a><br />
		<a href="https://wap.ikanchai.com/?action=show&amp;contentid=127891">小米和网易，为何都看上了线上杂货铺这门生意？</a><br />
		<a href="https://wap.ikanchai.com/?action=show&amp;contentid=127414">你可以不认同，但可像他们一样做个越享家</a><br />
		<a href="https://wap.ikanchai.com/?action=show&amp;contentid=127001">220亿开启欧洲战略，网易考拉海购在下一盘怎样的棋？</a><br />
		<a href="https://wap.ikanchai.com/?action=show&amp;contentid=126488">网易是如何举办一场高逼格发布会的？</a><br />
		<a href="https://wap.ikanchai.com/?action=show&amp;contentid=126267">《我的世界》正式入华，网易得到了什么？</a><br />
		<a href="https://wap.ikanchai.com/?action=show&amp;contentid=125937">游戏公司的忧伤：离天堂太远，离腾讯太近？</a><br />
		<a href="https://wap.ikanchai.com/?action=show&amp;contentid=125668">豆瓣、知乎、LOFTER们，能把情怀变现这条路走通么？</a><br />
		<a href="https://wap.ikanchai.com/?action=show&amp;contentid=125229">为什么腾讯能做出30亿月流水的《王者荣耀》，而网易做的是更小众的《阴阳师》？</a><br />
		<a href="https://wap.ikanchai.com/?action=show&amp;contentid=125192">为什么网易没有做出王者荣耀？</a><br />
		<a href="https://wap.ikanchai.com/?action=show&amp;contentid=124587">除了聊品牌还得撩用户，火遍游戏圈的网易是怎么玩的？</a><br />
		<a href="https://wap.ikanchai.com/?action=show&amp;contentid=124456">网易云音乐“乐评专列”刷屏背后是谁的胜利？</a><br />
		<a href="https://wap.ikanchai.com/?action=show&amp;contentid=123653"> 养猪众筹56小时破千万，网易味央何来如此号召力?</a><br />
		<a href="https://wap.ikanchai.com/?action=show&amp;contentid=123577">两年选猪、三年踩坑，丁磊首度直播网易猪场到底聊了啥？</a><br />
		<a href="https://wap.ikanchai.com/?action=show&amp;contentid=123478">15年股价涨2600倍！丁磊就靠“段子”把网易送上资本巅峰？</a><br />
		<a href="https://wap.ikanchai.com/?action=show&amp;contentid=123361">一样是大佬装逼，凭什么丁磊就不被网友骂？</a><br />
		<a href="https://wap.ikanchai.com/?action=show&amp;contentid=123063">丁磊乐坏了，拿一头黑猪玩了个一石三鸟</a><br />
		<a href="https://wap.ikanchai.com/?action=show&amp;contentid=122853">56小时破千万，网易味央养猪众筹为何如此轰动？</a><br />
		<a href="https://wap.ikanchai.com/?action=show&amp;contentid=122220">不差钱的网易，为何还要玩一次养猪众筹活动？</a><br />
		<a href="https://wap.ikanchai.com/?action=show&amp;contentid=121777">吝啬100万美元却错过58亿，起底创业江湖里的“网易系</a><br />
		<a href="https://wap.ikanchai.com/?action=show&amp;contentid=121624">网易《光明大陆》大战完美“神魔”，谁主沉浮?</a><br />
		<a href="https://wap.ikanchai.com/?action=show&amp;contentid=121136">三七互娱为什么成为腾讯、网易后的第三大游戏公司?</a><br />
		<a href="https://wap.ikanchai.com/?action=show&amp;contentid=120977">赌博、猫腻、洗钱：揭秘“一元夺宝”背后灰色产业链</a><br />
		<a href="https://wap.ikanchai.com/?action=show&amp;contentid=120584">网易悄然关停一元夺宝，夺宝行业未来何去何从？</a><br />
		<a href="https://wap.ikanchai.com/?action=show&amp;contentid=119528">加冠之年的三大门户：岁月安好 未来无限？</a><br />
		<a href="https://wap.ikanchai.com/?action=show&amp;contentid=119463">阴阳师上线首日登顶日本免费榜，网易是如何做到的？</a><br />
		<a href="https://wap.ikanchai.com/?action=show&amp;contentid=119410">曾经的三大门户如今境况迥异：三份财报，三种心情</a><br />
		<a href="https://wap.ikanchai.com/?action=show&amp;contentid=118513">网易Q4财报创新高，《阴阳师》等游戏产品强势助攻</a><br />
		<a href="https://wap.ikanchai.com/?action=show&amp;contentid=118386">网易Q4营收121亿同比增70% 游戏净收入89.59亿元</a><br />
		<a href="https://wap.ikanchai.com/?action=show&amp;contentid=118184">赵雷爆红！为何说网易从BAT口中抢食变难了？</a><br />
		<a href="https://wap.ikanchai.com/?action=show&amp;contentid=117731">为什么在Google Play入华传闻的合作伙伴会是网易？</a><br />
		<a href="https://wap.ikanchai.com/?action=show&amp;contentid=117567">网易或在中国运营谷歌应用商店 已经开始谈判</a><br />
		<a href="https://wap.ikanchai.com/?action=show&amp;contentid=117048">炉石传说停机维护30小时 暴雪与网易做了个艰难的决定</a><br />
		<a href="https://wap.ikanchai.com/?action=show&amp;contentid=114356">网易打散门户内容为哪般？</a><br />
		<a href="https://wap.ikanchai.com/?action=show&amp;contentid=114083">科技晚报：摩拜单车出现大面积故障，魅族高通握手言和</a><br />
		<a href="https://wap.ikanchai.com/?action=show&amp;contentid=114079">网易门户五大频道合体变身直播事业群</a><br />
		<a href="https://wap.ikanchai.com/?action=show&amp;contentid=114078">网易门户内容部构架大调整 副总编辑曾光明离职</a><br />
		<a href="https://wap.ikanchai.com/?action=show&amp;contentid=114009">传网易分拆各频道，成立新直播事业群</a><br />
		<a href="https://wap.ikanchai.com/?action=show&amp;contentid=112751">网易不止养猪和SSR，还有口红眼影粉底液和丁磊的美学</a><br />
		<a href="https://wap.ikanchai.com/?action=show&amp;contentid=111309">记账理财撬动千亿市场，网易有钱能否后发先至？</a><br />
		<a href="https://wap.ikanchai.com/?action=show&amp;contentid=110524">BAT、网易、京东抢滩大数据风控，都用了什么姿势？</a><br />
		<a href="https://wap.ikanchai.com/?action=show&amp;contentid=109445">现象级爆款手游《阴阳师》有哪些营销奥秘？</a><br />
		<a href="https://wap.ikanchai.com/?action=show&amp;contentid=109038">网易神奇股价的背后，是怎样独特的创新机制？</a><br />
		<a href="https://wap.ikanchai.com/?action=show&amp;contentid=108700">网易七鱼全智解决方案，给客服行业带来哪些变革?</a><br />
		<a href="https://wap.ikanchai.com/?action=show&amp;contentid=108685">27.7万买的不是猪肉，是面子</a><br />
		<a href="https://wap.ikanchai.com/?action=show&amp;contentid=108398">一头11万？！丁老板你家猪场还缺猪么？ 上过大学的那种...</a><br />
		<a href="https://wap.ikanchai.com/?action=show&amp;contentid=108360">一头猪卖8万8 等了七年的网易丁家猪终于开卖</a><br />
		<a href="https://wap.ikanchai.com/?action=show&amp;contentid=107976">从网易到英雄互娱，口碑之作《影之刃2》为何易主？</a><br />
		<a href="https://wap.ikanchai.com/?action=show&amp;contentid=107796">腾讯网易游戏之争进入下半场：份额触达边界 竞争更加激烈</a><br />
		<a href="https://wap.ikanchai.com/?action=show&amp;contentid=106194">互联网“诸神”的排位赛，2016年会是转折点？</a><br />
		<a href="https://wap.ikanchai.com/?action=show&amp;contentid=106032">网易会超越京东成为第四大互联网巨头吗？</a><br />
		<a href="https://wap.ikanchai.com/?action=show&amp;contentid=105967">闷声发大财，Q3财报显示网易的市值已经突破300亿</a><br />
		<a href="https://wap.ikanchai.com/?action=show&amp;contentid=105874">BAT或将重组，网易将成最好的接盘者?</a><br />
		<a href="https://wap.ikanchai.com/?action=show&amp;contentid=105778">网易第三季度净利润27.40亿元 同比增长45.6%</a><br />
		<a href="https://wap.ikanchai.com/?action=show&amp;contentid=104025">加盟一点资讯，网络新闻“教父”陈彤将给移动资讯带来什么</a><br />
		<a href="https://wap.ikanchai.com/?action=show&amp;contentid=103790">3月涨100亿美元，市值逼京东，网易双十一还有什么大招</a><br />
		<a href="https://wap.ikanchai.com/?action=show&amp;contentid=101821">“一元购”内幕揭秘，魔鬼还是天使？</a><br />
		<a href="https://wap.ikanchai.com/?action=show&amp;contentid=101791">卖身传言再起：传网易将全资收购锤子 罗永浩赶忙辟谣</a><br />
		<a href="https://wap.ikanchai.com/?action=show&amp;contentid=101654">钱多不怕折腾，网易搞智能硬件实属不务正业！</a><br />
		<a href="https://wap.ikanchai.com/?action=show&amp;contentid=100241">争议中成长起来的“网易严选”，能成为中产阶级的品牌买手吗？</a><br />
		<a href="https://wap.ikanchai.com/?action=show&amp;contentid=99043">网易论坛关闭了，天涯还能坚持多久？</a><br />
		<a href="https://wap.ikanchai.com/?action=show&amp;contentid=98841">又一个论坛倒下，网易BBS将10月19日停止服务</a><br />
		<a href="https://wap.ikanchai.com/?action=show&amp;contentid=98557">科技晚报：YouTube开始做社交，广告屏蔽器都卖广告了</a><br />
		<a href="https://wap.ikanchai.com/?action=show&amp;contentid=98512">分拆成定局，网易新闻是丁磊的弃子还是新棋？</a><br />
		<a href="https://wap.ikanchai.com/?action=show&amp;contentid=98486">分拆成定局，网易新闻是丁磊的弃子还是新棋？</a><br />
		<a href="https://wap.ikanchai.com/?action=show&amp;contentid=96590">一个心宽体胖的差生，曾两次成为中国首富又迅速跌落，如今实力回归！</a><br />
		<a href="https://wap.ikanchai.com/?action=show&amp;contentid=96031">游戏公司上半年活得怎么样：腾讯网易手游份额已近7成</a><br />
		<a href="https://wap.ikanchai.com/?action=show&amp;contentid=95956">唯快不破的互联网竞争下，保守胆小的网易为何能逆袭成功？</a><br />
		<a href="https://wap.ikanchai.com/?action=show&amp;contentid=95809">中国互联网群雄并起，谁将成为颠覆BAT的第四极？</a><br />
		<a href="https://wap.ikanchai.com/?action=show&amp;contentid=95707">互联网迎来精品时代，创新才是网易制胜的大招</a><br />
		<a href="https://wap.ikanchai.com/?action=show&amp;contentid=95644">网易二季度营收增长96% 《守望先锋》创销售记录</a><br />
		<a href="https://wap.ikanchai.com/?action=show&amp;contentid=95586">保守、吝啬、任性的丁磊，如何带领网易成功逆袭？</a><br />
		<a href="https://wap.ikanchai.com/?action=show&amp;contentid=95574">丁磊的逆袭：从被唱衰到手游崛起</a><br />
		<a href="https://wap.ikanchai.com/?action=show&amp;contentid=94698">移动资讯大战中场，头条战腾讯，网易、搜狐紧追，谁能笑到最后？</a><br />
		<a href="https://wap.ikanchai.com/?action=show&amp;contentid=94697">头条战腾讯，移动资讯大战谁能笑到最后？</a><br />
		<a href="https://wap.ikanchai.com/?action=show&amp;contentid=93410">丁磊话音未落，网易代理的魔兽便迎来史上最严重信任危机</a><br />
		<a href="https://wap.ikanchai.com/?action=show&amp;contentid=92213">网易CEO丁磊：网易游戏的匠人之道</a><br />
		<a href="https://wap.ikanchai.com/?action=show&amp;contentid=92128">京东、360、网易你方唱罢我登场，霸占互联网第四极为何这么难？</a><br />
		<a href="https://wap.ikanchai.com/?action=show&amp;contentid=92054">网易启动理想音乐行走季，帮原创音乐人上头条</a><br />
		<a href="https://wap.ikanchai.com/?action=show&amp;contentid=91965">2016年上半年移动游戏核心数据盘点：国内安卓平台收入是iOS平台的2.5倍，腾讯网易收入占比不低于52%</a><br />
		<a href="https://wap.ikanchai.com/?action=show&amp;contentid=91943">网易准备好了做“中国互联网第四极”吗？</a><br />
		<a href="https://wap.ikanchai.com/?action=show&amp;contentid=91484">没有网红的资讯直播画风完全不同，但依然内容为王</a><br />
		<a href="https://wap.ikanchai.com/?action=show&amp;contentid=91426">对话网易《天下》手游执行主美家达：优秀的游戏美术需要在传承中创新</a><br />
		<a href="https://wap.ikanchai.com/?action=show&amp;contentid=90269">网易股价3年涨200%：游戏业务受益中国移动用户数增长</a><br />
		<a href="https://wap.ikanchai.com/?action=show&amp;contentid=89046">VR报道 让你轻轻松松主角附身 探秘第一现场</a><br />
		<a href="https://wap.ikanchai.com/?action=show&amp;contentid=87297">网易大楼前现横幅 “一元夺宝”害其家破人亡</a><br />
		<a href="https://wap.ikanchai.com/?action=show&amp;contentid=87182">250亿美金，“扫地僧”网易越来越值钱了</a><br />
		<a href="https://wap.ikanchai.com/?action=show&amp;contentid=87083">网易涉嫌隐性博彩遭控诉</a><br />
		<a href="https://wap.ikanchai.com/?action=show&amp;contentid=86978">网易高管怒斥官方制作《守望先锋》外挂谣言：将严厉打击</a><br />
		<a href="https://wap.ikanchai.com/?action=show&amp;contentid=86232">市值突破250亿美金，网易速度领跑纳斯达克</a><br />
		<a href="https://wap.ikanchai.com/?action=show&amp;contentid=82980">在竞争“游戏之王”的路上 腾讯网易越来越像？</a><br />
		<a href="https://wap.ikanchai.com/?action=show&amp;contentid=80941">游戏业渐成”二人转”：腾讯、网易独霸端游</a><br />
		<a href="https://wap.ikanchai.com/?action=show&amp;contentid=79412">分析师惊呆！网易财报又超预期，在线游戏净收入超60亿</a><br />
		<a href="https://wap.ikanchai.com/?action=show&amp;contentid=78854">网易Q1净利润24.61亿元 同比增长94.6%</a><br />
		<a href="https://wap.ikanchai.com/?action=show&amp;contentid=77096">网易漫画发布2016战略 “源计划”启动网易ACG生态</a><br />
		<a href="https://wap.ikanchai.com/?action=show&amp;contentid=70838">网易投资的奇葩P2P平台，一个人一天内信用贷款250万！</a><br />
		<a href="https://wap.ikanchai.com/?action=show&amp;contentid=67626">网易考拉海购发布2016战略，更少的钱过更好的生活</a><br />
		<a href="https://wap.ikanchai.com/?action=show&amp;contentid=62006">行业一半收入来自两家 40%的手游市场被腾讯占领</a><br />
		<a href="https://wap.ikanchai.com/?action=show&amp;contentid=61945">网易金融聚焦新中产人群，有戏吗？</a><br />
		<a href="https://wap.ikanchai.com/?action=show&amp;contentid=55595">网易狂飙式增长，但好戏还在后头</a><br />
		<a href="https://wap.ikanchai.com/?action=show&amp;contentid=51154">起诉《中国经营报》，网易考拉呼吁的不仅是媒体公正</a><br />
		<a href="https://wap.ikanchai.com/?action=show&amp;contentid=50782">网易严选如何挤掉水分，白菜价卖奢品？</a><br />
		<a href="https://wap.ikanchai.com/?action=show&amp;contentid=48807">网易云信阮良：网易云战略着力于新型云计算</a><br />
		<a href="https://wap.ikanchai.com/?action=show&amp;contentid=48780">网易首次发布云战略欲借“易启计划”引爆创服圈</a><br />
		<a href="https://wap.ikanchai.com/?action=show&amp;contentid=44956">网易考拉海购：丁磊的情怀与野望</a><br />
		<a href="https://wap.ikanchai.com/?action=show&amp;contentid=44339">美股50强，网易排第一，给我们的启示是什么？</a><br />
		<a href="https://wap.ikanchai.com/?action=show&amp;contentid=43910">恋上网易的有态度：vivo趟出了冠名之道！</a><br />
		<a href="https://wap.ikanchai.com/?action=show&amp;contentid=40332">网易云信助力刻度嘟嘟 打造餐饮业首款移动管理应用</a><br />
		<a href="https://wap.ikanchai.com/?action=show&amp;contentid=40322">百兆电信宽带包一年，得网易青果摄像机</a><br />
		<a href="https://wap.ikanchai.com/?action=show&amp;contentid=39075">盘点：那些年从网易走出的高管</a><br />
		<a href="https://wap.ikanchai.com/?action=show&amp;contentid=38200">互联网寒冬什么样的企业可以顺利挺过？</a><br />
		<a href="https://wap.ikanchai.com/?action=show&amp;contentid=38138">双十一，王霸阿里为何屏蔽了隔壁家的比价软件？</a><br />
		<a href="https://wap.ikanchai.com/?action=show&amp;contentid=38081">解读网易Q3财报：移动业务或成网易未来增长动力</a><br />
		<a href="https://wap.ikanchai.com/?action=show&amp;contentid=37952">网易传媒架构调整：曾光明刘晶张伟三人晋升</a><br />
		<a href="https://wap.ikanchai.com/?action=show&amp;contentid=37779">铁打的丁磊流水的总编辑：网易高管们都去哪了</a><br />
		<a href="https://wap.ikanchai.com/?action=show&amp;contentid=37477">青果摄影机，能为网易的未来带来什么？</a><br />
		<a href="https://wap.ikanchai.com/?action=show&amp;contentid=37279">网易考拉半年增20倍 双十一前销量或成跨境电商第一</a><br />
		<a href="https://wap.ikanchai.com/?action=show&amp;contentid=36220">腾讯携手网易，数字音乐由竞转合</a><br />
		<a href="https://wap.ikanchai.com/?action=show&amp;contentid=30788">网易邮箱大师的一站式移动办公平台野望</a><br />
		<a href="https://wap.ikanchai.com/?action=show&amp;contentid=30251">揭秘：心机婊网易是如何登上App Store首页</a><br />
		<a href="https://wap.ikanchai.com/?action=show&amp;contentid=20123">请Angelababy“献身”？端游大作拼爹下血本买面子</a><br />
		<a href="https://wap.ikanchai.com/?action=show&amp;contentid=19062">路遥之女以侵犯著作权为由将优酷、网易诉至法院，索赔50万</a><br />
		<a href="https://wap.ikanchai.com/?action=show&amp;contentid=18483">网易有道词典百科功能上线,引入Wikipedia优质内容</a><br />
		<a href="https://wap.ikanchai.com/?action=show&amp;contentid=18151">网易推青果摄像机入局智能硬件市场</a><br />
		<a href="https://wap.ikanchai.com/?action=show&amp;contentid=17042">网易有道CEO周枫反思 做在线教育走过的弯路</a><br />
		<a href="https://wap.ikanchai.com/?action=show&amp;contentid=17028">布局“微利电商生态圈”，网易跨境电商玩法靠不靠谱?</a><br />
		<a href="https://wap.ikanchai.com/?action=show&amp;contentid=16567">QQ音乐与网易的版权官司：谁都成不了赢家</a><br />
		<a href="https://wap.ikanchai.com/?action=show&amp;contentid=16353">网易云音乐大战腾讯：你所不知道的数字音乐冰山世界</a><br />
		<a href="https://wap.ikanchai.com/?action=show&amp;contentid=16041">为什么网易考拉海购花投巨资布局“微利电商生态圈”？</a><br />
		<a href="https://wap.ikanchai.com/?action=show&amp;contentid=15986">网易腾讯之间布局思路的碰撞，有种直接打擂台的感觉</a><br />
		<a href="https://wap.ikanchai.com/?action=show&amp;contentid=15981">网易内测类Reddit社交新闻平台 或将五月份正式上线</a><br />
		<a href="https://wap.ikanchai.com/?action=show&amp;contentid=15830">如果错过了“手游”，网易可能就真的失去未来了！</a><br />
		<a href="https://wap.ikanchai.com/?action=show&amp;contentid=15410">网易涉黄被罚85万</a><br />
		<a href="https://wap.ikanchai.com/?action=show&amp;contentid=14811">网易、百度、陌陌传播淫秽色情信息被查处</a><br />
		<a href="https://wap.ikanchai.com/?action=show&amp;contentid=14799">网易、百度、陌陌传播淫秽色情信息被查处</a><br />
		<a href="https://wap.ikanchai.com/?action=show&amp;contentid=14770">全国“扫黄打非”办：网易百度陌陌传播色情信息被查</a><br />
		<a href="https://wap.ikanchai.com/?action=show&amp;contentid=12978">跨境电商风生水起，网易涉足胜算几何？</a><br />
		<a href="https://wap.ikanchai.com/?action=show&amp;contentid=11939">网易青果摄像头测评：网易的第一款智能硬件到底怎么样？</a><br />
		<a href="https://wap.ikanchai.com/?action=show&amp;contentid=11588">微信封杀再升级：网易云音乐中枪</a><br />
		<a href="https://wap.ikanchai.com/?action=show&amp;contentid=11346">网易硬件的第一次——网易青果WIFI摄像头试用</a><br />
		<a href="https://wap.ikanchai.com/?action=show&amp;contentid=10280">网易做海淘：竞争红海下前途莫测</a><br />
		<a href="https://wap.ikanchai.com/?action=show&amp;contentid=10129">网易独占在线教育排行榜背后的3点逻辑</a><br />
		<a href="https://wap.ikanchai.com/?action=show&amp;contentid=9348">腾讯自研大作登顶免费榜，网易亲儿子《天下HD》初露峥嵘</a><br />
		<a href="https://wap.ikanchai.com/?action=show&amp;contentid=8691">扒一扒前员工夫妇与老东家的恩怨史</a><br />
		<a href="https://wap.ikanchai.com/?action=show&amp;contentid=8381">网易陌陌撕逼启示：缄默期吵架怎么赢？</a><br />
		<a href="https://wap.ikanchai.com/?action=show&amp;contentid=8380">和前员工撕逼的老东家不只网易一家，盛大、微软、雅虎均在榜</a><br />
		<a href="https://wap.ikanchai.com/?action=show&amp;contentid=7437">网易微博关闭未必是坏事 与其挣扎不如来个痛快</a><br />
		<a href="https://wap.ikanchai.com/?action=show&amp;contentid=7414">从Slack的受捧到网易出手：企业沟通市场淮北能否成橘</a><br />
		<a href="https://wap.ikanchai.com/?action=show&amp;contentid=5412">网易败诉被要求致歉声明 并向经济参考报支付赔偿金</a><br />
		<a href="https://wap.ikanchai.com/?action=show&amp;contentid=5322">网易的主编们为何纷纷出走？</a><br />
		<a href="https://wap.ikanchai.com/?action=show&amp;contentid=3710">网易丁磊：我是包工头，我给自己打90分</a><br />
		<a href="https://wap.ikanchai.com/?action=show&amp;contentid=2871">新浪涉黄，下一个会是搜狐还是网易?</a><br />
		<a href="https://wap.ikanchai.com/?action=show&amp;contentid=2568">网易轻博客LOFTER已死</a><br />
		<a href="https://wap.ikanchai.com/?action=show&amp;contentid=2294">网易腾讯等20家网站30%网络广告严重违法</a><br />
		<a href="https://wap.ikanchai.com/?action=show&amp;contentid=1205">网易内部爆料丁磊发飙内幕：易信两大阵营内斗严重</a><br />
		</p>
<p><anchor title="返回"><prev/>&lt;返回</anchor><br /><br /><a href="https://wap.ikanchai.com/" title="返回首页">&lt;返回首页</a></p>
<p align="center">Copyright CmsTop.com<br />2026年04月14日 18:54:31</p></card>
</wml>