<?xml version="1.0" encoding="UTF-8"?><!DOCTYPE wml PUBLIC "-//WAPFORUM//DTD WML 1.1//EN" "http://www.wapforum.org/DTD/wml_1.1.xml">
<wml>
<head> 
<meta http-equiv="Expires" content="0"/> 
<meta http-equiv="Cache-Control" content="no-cache"/> 
<meta http-equiv="Pragma" content="no-cache"/> 
</head>
<card title="重磅：深圳发布P2P退出指引 首提“三不”原则_砍柴网">
	<p><a href="https://wap.ikanchai.com/">首页</a> &gt; <a href="https://wap.ikanchai.com/?action=category&amp;catid=42">科技头条</a> &gt; <a href="https://wap.ikanchai.com/?action=category&amp;catid=3">新金融</a> &gt; </p>
	<p align="center"><big>重磅：深圳发布P2P退出指引 首提“三不”原则</big></p>
	<p align="right">2017-09-30 23:42</p>
	<p><p align="center"><img src="http://upload.ikanchai.com/2017/0930/1506786158589.png" /></p><br />
9月29日下午，深圳市互联网金融协会发布《深圳市网络借贷信息中介机构业务退出指引》，自发布之日起执行。这是地方互金协会首次就网贷平台退出问题发布指导文件。<br />
退出指引称，退出是指网贷机构终止经营网络借贷信息中介业务，包括但不限于清算注销、业务转型等。<br />
退出指引指出，网贷机构退出应遵循市场化、积极稳妥、协作配合和分类处置以及三个&ldquo;不可&rdquo;五条原则。其中，指引强调，网贷机构退出期间，网贷机构经营地址不可搬迁，平台网站不可关闭，平台的高级管理人员不可失联。<br />
指引还要求，网贷机构应制定明确的出借人资产清偿方案，妥善清理存量项目，通过邮件、短信等方式，将项目到期时间、还款金额、项目是否逾期等相关情况告知出借人。对于存在不良资产漏洞的项目，网贷平台应根据实际情况，将不良资产清理后剩余的资金，按出借人出资额比例予以清退。<br />
对于具有国有企业、上市公司、集团等背景的网贷机构，指引提出国资或上市公司股东应当承担起资金援助责任，协助网贷机构尽量缩小不良贷款余额和待偿余额之间的差额。<br />
对于不良资产压力过大的网贷平台，指引提出，可通过并购重组、债权转让、破产清算等方式积极筹措资金，同时建立出借人权利保护委员会，公平、公开、透明地补偿出借人损失。<br />
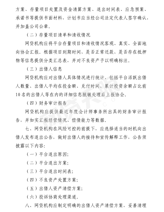
附：《深圳市网络借贷信息中介机构业务退出指引》<br />
<p align="center"><img src="http://upload.ikanchai.com/2017/0930/1506786158901.png" /></p><br />
<p align="center"><img src="http://upload.ikanchai.com/2017/0930/1506786158951.png" /></p><br />
<p align="center"><img src="http://upload.ikanchai.com/2017/0930/1506786158762.png" /></p><br />
<p align="center"><img src="http://upload.ikanchai.com/2017/0930/1506786158476.png" /></p><br />
<p align="center"><img src="http://upload.ikanchai.com/2017/0930/1506786158716.png" /></p><br />
【来源：木舟】<br /></p>
		<p><a href="https://wap.ikanchai.com/?action=comment&amp;contentid=163043">共有评论0条</a></p>
	<p>
	<p>相关推荐</p>
		<a href="https://wap.ikanchai.com/?action=show&amp;contentid=269265">互金如何激活农村金融服务链？</a><br />
		<a href="https://wap.ikanchai.com/?action=show&amp;contentid=216085">互金行业对百行征信有什么期待？</a><br />
		<a href="https://wap.ikanchai.com/?action=show&amp;contentid=215892">昔日高薪风光不再，互金行业“跳槽风”汹涌</a><br />
		<a href="https://wap.ikanchai.com/?action=show&amp;contentid=215595">为什么金融科技不能把赚钱当作努力的目标？</a><br />
		<a href="https://wap.ikanchai.com/?action=show&amp;contentid=210699">阳光保险增资惠金所，专家：险企互金平台获客需避免"噱头"</a><br />
		<a href="https://wap.ikanchai.com/?action=show&amp;contentid=209916">港交所成互金IPO首选地 组团赴港上市</a><br />
		<a href="https://wap.ikanchai.com/?action=show&amp;contentid=207515">互金情报局：六部委联合警示“消费返利”三大风险 红岭创投延期暂停债转功能</a><br />
		<a href="https://wap.ikanchai.com/?action=show&amp;contentid=207504">引流与代销混为一谈，互联网资管整顿还有哪些误读？</a><br />
		<a href="https://wap.ikanchai.com/?action=show&amp;contentid=205103">上市互金企业年报素描：现金贷风光不再</a><br />
		<a href="https://wap.ikanchai.com/?action=show&amp;contentid=205102">互金近期纷纷赴港上市，为何对美股忽冷忽热？</a><br />
		<a href="https://wap.ikanchai.com/?action=show&amp;contentid=202395">强监管背景下的互联网金融发展之路在何方？</a><br />
		<a href="https://wap.ikanchai.com/?action=show&amp;contentid=202328">互金纳入宏观审慎监管，行业将发生哪些改变？</a><br />
		<a href="https://wap.ikanchai.com/?action=show&amp;contentid=201659">互金公司光鲜业绩背后，逾期率、坏账率持续上升</a><br />
		<a href="https://wap.ikanchai.com/?action=show&amp;contentid=199629">巨头争先上“链”，2018年将是区块链应用爆发年？</a><br />
		<a href="https://wap.ikanchai.com/?action=show&amp;contentid=197826">深圳P2P加速谢幕 本月已有25家平台出状况</a><br />
		<a href="https://wap.ikanchai.com/?action=show&amp;contentid=196813">整顿令来袭！互金平台网剧中插广告还能继续火吗</a><br />
		<a href="https://wap.ikanchai.com/?action=show&amp;contentid=196393">“教育分期”巨头厮杀，小玩家险全军覆没</a><br />
		<a href="https://wap.ikanchai.com/?action=show&amp;contentid=195577">去年互金投诉谁家最多？2家持牌消费金融居首</a><br />
		<a href="https://wap.ikanchai.com/?action=show&amp;contentid=194990">互金协会出手治乱象：催收标准有望春节前后出台</a><br />
		<a href="https://wap.ikanchai.com/?action=show&amp;contentid=194936">说起“互联网金融巨头”，还是只有BATJ吗？</a><br />
		<a href="https://wap.ikanchai.com/?action=show&amp;contentid=194928">互金协会或取缔境外ICO与虚拟货币交易平台</a><br />
		<a href="https://wap.ikanchai.com/?action=show&amp;contentid=194548">我国互联网金融牌照监管的解析与重构</a><br />
		<a href="https://wap.ikanchai.com/?action=show&amp;contentid=194532">超半数平台完成银行存管，但含金量有待考验</a><br />
		<a href="https://wap.ikanchai.com/?action=show&amp;contentid=194525">从12个月到3个月，互金行业年终奖断崖式“跳水”</a><br />
		<a href="https://wap.ikanchai.com/?action=show&amp;contentid=194469">风控全靠催收？互金协会《催收自律公约》首次说不</a><br />
		<a href="https://wap.ikanchai.com/?action=show&amp;contentid=193572">将陆续进驻部分P2P平台？互金协会辟谣：不实消息</a><br />
		<a href="https://wap.ikanchai.com/?action=show&amp;contentid=193563">备案哨响！陆金所主动降杠杆，投资人不干了</a><br />
		<a href="https://wap.ikanchai.com/?action=show&amp;contentid=193278">涉嫌自融自担保，广富宝等三家平台被“点名”</a><br />
		<a href="https://wap.ikanchai.com/?action=show&amp;contentid=191271">二三四五核销坏账2.7亿 “贪吃蛇”困境未阻其拥抱互金</a><br />
		<a href="https://wap.ikanchai.com/?action=show&amp;contentid=189476">2018互金分水岭之年：大浪淘沙，风控为王</a><br />
		<a href="https://wap.ikanchai.com/?action=show&amp;contentid=189300">现金贷整顿满月：借款人数锐减 催收难度加大</a><br />
		<a href="https://wap.ikanchai.com/?action=show&amp;contentid=189296">深圳P2P备案战：307家平台仅3成满足存管属地化</a><br />
		<a href="https://wap.ikanchai.com/?action=show&amp;contentid=188238">“千亿级迷局”真融宝：信披少的可怜 部分项目含混不清</a><br />
		<a href="https://wap.ikanchai.com/?action=show&amp;contentid=187343">互金十年，九死一生</a><br />
		<a href="https://wap.ikanchai.com/?action=show&amp;contentid=187171">中国互金江湖：到底谁是“第一股”？</a><br />
		<a href="https://wap.ikanchai.com/?action=show&amp;contentid=187141">“花呗套现”非法经营第一案宣判：90后男子获刑两年半</a><br />
		<a href="https://wap.ikanchai.com/?action=show&amp;contentid=187136">“花呗套现”非法经营第一案宣判：90后男子获刑两年半</a><br />
		<a href="https://wap.ikanchai.com/?action=show&amp;contentid=187133">“花呗套现”非法经营第一案宣判：90后男子获刑两年半</a><br />
		<a href="https://wap.ikanchai.com/?action=show&amp;contentid=186920">不招人待见的催收行业，还有明天吗？</a><br />
		<a href="https://wap.ikanchai.com/?action=show&amp;contentid=186779">2017年，这10件事改变了互金行业的走向</a><br />
		<a href="https://wap.ikanchai.com/?action=show&amp;contentid=186775">2017年，这10件事改变了互金行业的走向</a><br />
		<a href="https://wap.ikanchai.com/?action=show&amp;contentid=186773">2017年，这10件事改变了互金行业的走向</a><br />
		<a href="https://wap.ikanchai.com/?action=show&amp;contentid=186770">2017年，这10件事改变了互金行业的走向</a><br />
		<a href="https://wap.ikanchai.com/?action=show&amp;contentid=186767">资产越来越荒 互金支持实业是出路</a><br />
		<a href="https://wap.ikanchai.com/?action=show&amp;contentid=186375">陆金所的上市路：在择吉时还是在喊“狼来了”？</a><br />
		<a href="https://wap.ikanchai.com/?action=show&amp;contentid=186045">专家热议互联网金融监管 现金贷最后到底谁管？</a><br />
		<a href="https://wap.ikanchai.com/?action=show&amp;contentid=186022">陆金所的上市路：在择吉时还是在喊“狼来了”？</a><br />
		<a href="https://wap.ikanchai.com/?action=show&amp;contentid=183254">借贷宝想上市？不清除这三大路障就是痴人说梦</a><br />
		<a href="https://wap.ikanchai.com/?action=show&amp;contentid=182713">互联网金融的下半场：“精选”如何成为新方向？</a><br />
		<a href="https://wap.ikanchai.com/?action=show&amp;contentid=179411">广州互金协会：无资质互金机构立即停止放贷</a><br />
		<a href="https://wap.ikanchai.com/?action=show&amp;contentid=178937">网络小贷急刹车</a><br />
		<a href="https://wap.ikanchai.com/?action=show&amp;contentid=178934">假国资国盈金服圈钱近亿元跑路 CEO竟有前科</a><br />
		<a href="https://wap.ikanchai.com/?action=show&amp;contentid=178917">那些在美国上市的P2P们，都过的咋样？</a><br />
		<a href="https://wap.ikanchai.com/?action=show&amp;contentid=178889">强监管周期来临 互金行业“出清”提速</a><br />
		<a href="https://wap.ikanchai.com/?action=show&amp;contentid=178325">石头客：互金行业这些领域明年将迎重点整治？</a><br />
		<a href="https://wap.ikanchai.com/?action=show&amp;contentid=178323">北京互金协会：P2P从事现金贷利息费率不超36%</a><br />
		<a href="https://wap.ikanchai.com/?action=show&amp;contentid=177645">互金中概股遭遇集体破发A股公司网贷业务踩刹车</a><br />
		<a href="https://wap.ikanchai.com/?action=show&amp;contentid=177573">互金中概股遭遇集体破发 A股公司网贷业务踩刹车</a><br />
		<a href="https://wap.ikanchai.com/?action=show&amp;contentid=177562">假国资国盈金服圈钱近亿元跑路，CEO竟有前科</a><br />
		<a href="https://wap.ikanchai.com/?action=show&amp;contentid=177465">互金企业掀起海外上市潮 专家称利大于弊</a><br />
		<a href="https://wap.ikanchai.com/?action=show&amp;contentid=177177">蚂蚁金服限制其消费贷款产品利率</a><br />
		<a href="https://wap.ikanchai.com/?action=show&amp;contentid=176079">芝麻信用停止与部分现金贷平台合作</a><br />
		<a href="https://wap.ikanchai.com/?action=show&amp;contentid=175540">互金IPO已排2年后 上市热潮源于资本退出压力还是行业竞争？</a><br />
		<a href="https://wap.ikanchai.com/?action=show&amp;contentid=171162">互金潮退了，但资本还在火线上</a><br />
		<a href="https://wap.ikanchai.com/?action=show&amp;contentid=170854">转型、融资、上市：金融科技进入新时代</a><br />
		<a href="https://wap.ikanchai.com/?action=show&amp;contentid=169421">网贷平台先上车再补票，这种公司将被“赶下车”！</a><br />
		<a href="https://wap.ikanchai.com/?action=show&amp;contentid=169168">重磅！监管或在明年春启动P2P备案工作</a><br />
		<a href="https://wap.ikanchai.com/?action=show&amp;contentid=168697">现金贷乱象招来一片喊打声 高息平台在服务费上做文章</a><br />
		<a href="https://wap.ikanchai.com/?action=show&amp;contentid=168352">实测现金贷利率：主流产品大多超过36%红线</a><br />
		<a href="https://wap.ikanchai.com/?action=show&amp;contentid=168349">争议中的资本狂欢：互金公司赴美上市难逃质疑</a><br />
		<a href="https://wap.ikanchai.com/?action=show&amp;contentid=168346">赴美上市能给中国互联网金融带来什么？</a><br />
		<a href="https://wap.ikanchai.com/?action=show&amp;contentid=168001">现金贷行业面临监管 P2P积木盒子利润亏损</a><br />
		<a href="https://wap.ikanchai.com/?action=show&amp;contentid=167913">赴美上市能给中国互联网金融带来什么？</a><br />
		<a href="https://wap.ikanchai.com/?action=show&amp;contentid=167880">一个愿产一个愿薅？百强平台超一半存在“羊毛单”</a><br />
		<a href="https://wap.ikanchai.com/?action=show&amp;contentid=167573">中国互金协会首次录得P2P项目逾期率超30%</a><br />
		<a href="https://wap.ikanchai.com/?action=show&amp;contentid=167375">种种迹象表明，消费贷发展到了一个关键节点</a><br />
		<a href="https://wap.ikanchai.com/?action=show&amp;contentid=167364">“趣店”等现金贷的前身，为啥在美国成“过街老鼠”？</a><br />
		<a href="https://wap.ikanchai.com/?action=show&amp;contentid=167345">蚂蚁金服联合滴滴入股支付公司，支付新风口来了？</a><br />
		<a href="https://wap.ikanchai.com/?action=show&amp;contentid=166987">为了上市，这家平台竟然这么做！</a><br />
		<a href="https://wap.ikanchai.com/?action=show&amp;contentid=166973">互金公司境外上市战“打响” 争议与机会并存</a><br />
		<a href="https://wap.ikanchai.com/?action=show&amp;contentid=166947">关于互金平台“抢跑”上市，这些都是典型的误读</a><br />
		<a href="https://wap.ikanchai.com/?action=show&amp;contentid=166923">1亿黑卡，日入10万！警惕羊毛党，否则下一个被薅的就是你！</a><br />
		<a href="https://wap.ikanchai.com/?action=show&amp;contentid=166916">1亿黑卡，日入10万！警惕羊毛党，否则下一个被薅的就是你！</a><br />
		<a href="https://wap.ikanchai.com/?action=show&amp;contentid=166912">1亿黑卡，日入10万！警惕羊毛党，否则下一个被薅的就是你！</a><br />
		<a href="https://wap.ikanchai.com/?action=show&amp;contentid=166881">互金平台争先赴美上市 算吃里扒外补贴国外投资者吗？</a><br />
		<a href="https://wap.ikanchai.com/?action=show&amp;contentid=166500">这家公司是根正苗红的富二代，他们放弃了很多挣快钱的生意，想要……</a><br />
		<a href="https://wap.ikanchai.com/?action=show&amp;contentid=166460">中插广告进入下半场：互金泛滥、片方平台争食、效果瓶颈显现</a><br />
		<a href="https://wap.ikanchai.com/?action=show&amp;contentid=166067">资本进入收割期，互金年前迎来上市潮</a><br />
		<a href="https://wap.ikanchai.com/?action=show&amp;contentid=165614">互金平台近期扎堆赴美上市，赶在年前讨个好彩头？</a><br />
		<a href="https://wap.ikanchai.com/?action=show&amp;contentid=165388">互金企业扎堆赴美上市，让人喜忧参半，背后有何“难言之隐”？</a><br />
		<a href="https://wap.ikanchai.com/?action=show&amp;contentid=164602">技术原因多次致逾期 这家P2P平台短标有点多</a><br />
		<a href="https://wap.ikanchai.com/?action=show&amp;contentid=164212">租房分期行业洗牌 互金巨头暗战万亿市场</a><br />
		<a href="https://wap.ikanchai.com/?action=show&amp;contentid=163523">消费金融要如何走出资产荒与资金荒窘境？</a><br />
		<a href="https://wap.ikanchai.com/?action=show&amp;contentid=163115">跑路、暴雷、洗牌，2016年882家平台倒闭，行业出路何在？</a><br />
		<a href="https://wap.ikanchai.com/?action=show&amp;contentid=162059">北京互金协会再提小额分散 提醒同业并购良性退出</a><br />
		<a href="https://wap.ikanchai.com/?action=show&amp;contentid=161727">P2P平台做广告动辄上千万 烧钱营销大王都能盈利？</a><br />
		<a href="https://wap.ikanchai.com/?action=show&amp;contentid=161711">互金行业新气象，跨界合作流行起来</a><br />
		<a href="https://wap.ikanchai.com/?action=show&amp;contentid=161634">靠游戏起家却“不务正业”，云游控股转战科技金融能如愿吗？</a><br />
		<a href="https://wap.ikanchai.com/?action=show&amp;contentid=161598">野蛮生长的互联网金融让不少明星栽了大跟头</a><br />
		<a href="https://wap.ikanchai.com/?action=show&amp;contentid=161527">互金公司激战消费贷 出海上市成风潮</a><br />
		<a href="https://wap.ikanchai.com/?action=show&amp;contentid=161524">北京互金协会：警惕2017下半年网贷行业短期流动性风险</a><br />
		<a href="https://wap.ikanchai.com/?action=show&amp;contentid=161439">互金行业新气象，跨界合作流行起来</a><br />
		<a href="https://wap.ikanchai.com/?action=show&amp;contentid=160108">谁正在成为互联网金融的幕后推手？巨头初现，瓜分天下，野心惊人</a><br />
		<a href="https://wap.ikanchai.com/?action=show&amp;contentid=160076">畸形现金贷：消费金融老兵退场，互联网新兵抢滩</a><br />
		<a href="https://wap.ikanchai.com/?action=show&amp;contentid=159846">互金协会：将继续推进反欺诈等方面工作</a><br />
		<a href="https://wap.ikanchai.com/?action=show&amp;contentid=159158">“小而美”网贷平台背后的投资逻辑</a><br />
		<a href="https://wap.ikanchai.com/?action=show&amp;contentid=159136">互金平台投放“花式广告” 风控、合规靠边站</a><br />
		<a href="https://wap.ikanchai.com/?action=show&amp;contentid=155506">五大行签约互金巨头，背后有哪些深层次逻辑？</a><br />
		<a href="https://wap.ikanchai.com/?action=show&amp;contentid=154541">步子迈得太大也有错？这33家平台或要“瘦身”</a><br />
		<a href="https://wap.ikanchai.com/?action=show&amp;contentid=154539">互金协会信披系统新增6家平台 1家待还金额猛增75%</a><br />
		<a href="https://wap.ikanchai.com/?action=show&amp;contentid=154537">独家：332家P2P平台上线银行存管</a><br />
		<a href="https://wap.ikanchai.com/?action=show&amp;contentid=154534">72家信披平台实缴资本揭秘：21家迈入亿元俱乐部</a><br />
		<a href="https://wap.ikanchai.com/?action=show&amp;contentid=154523">互金协会信披系统新增6家平台：已全部实现盈利</a><br />
		<a href="https://wap.ikanchai.com/?action=show&amp;contentid=154408">监管收紧、行业洗牌,互金平台抱团取暖成并购诱因</a><br />
		<a href="https://wap.ikanchai.com/?action=show&amp;contentid=153794">海外市场蛋糕大 厂商除了“土洋结合”之外还需注意6种失败方式</a><br />
		<a href="https://wap.ikanchai.com/?action=show&amp;contentid=152790">互金公司“吃进”银行，这可能是性价比最高的投资</a><br />
		<a href="https://wap.ikanchai.com/?action=show&amp;contentid=152755">再也长不大的互金平台 距离“死亡”还有多远</a><br />
		<a href="https://wap.ikanchai.com/?action=show&amp;contentid=152714">这是最后一个万亿分期场景，却骗贷横行，平台数月被薅干</a><br />
		<a href="https://wap.ikanchai.com/?action=show&amp;contentid=150424">校园贷疾风来袭 59家平台“关停并转”欲换道求生</a><br />
		<a href="https://wap.ikanchai.com/?action=show&amp;contentid=150406">互金监管再现新信号，大平台监管升级，喜还是忧？</a><br />
		<a href="https://wap.ikanchai.com/?action=show&amp;contentid=148341">暗礁与坦途并存，中国Fintech扬帆东南亚</a><br />
		<a href="https://wap.ikanchai.com/?action=show&amp;contentid=148331">从陆金所风波到红岭清盘 强监管下有恐慌吗？</a><br />
		<a href="https://wap.ikanchai.com/?action=show&amp;contentid=148261">债转禁令只是一时之需 不会长期存在或全国推广</a><br />
		<a href="https://wap.ikanchai.com/?action=show&amp;contentid=146942">陆金所传言背后，P2P为何难以“洗白”？</a><br />
		<a href="https://wap.ikanchai.com/?action=show&amp;contentid=146941">债权转让，究竟动了谁的奶酪?</a><br />
		<a href="https://wap.ikanchai.com/?action=show&amp;contentid=146432">互金"万金油"合作模式遇阻 委托定投模式异化再现</a><br />
		<a href="https://wap.ikanchai.com/?action=show&amp;contentid=146430">互金监管再度升级 深圳P2P平台如何加速合规?</a><br />
		<a href="https://wap.ikanchai.com/?action=show&amp;contentid=146142">飞贷出事了!遭遇合作银行抽贷，提现业务受冲击</a><br />
		<a href="https://wap.ikanchai.com/?action=show&amp;contentid=145999">平台化战略，金融科技的下一站</a><br />
		<a href="https://wap.ikanchai.com/?action=show&amp;contentid=144725">SPI绿能宝退市在即:互金平台陷兑付危机 警方立案</a><br />
		<a href="https://wap.ikanchai.com/?action=show&amp;contentid=144722">借钱还卡债，这究竟是不是一门好生意?</a><br />
		<a href="https://wap.ikanchai.com/?action=show&amp;contentid=144720">超1800家违规互金平台仍在活跃 大学生、教授都难免上当</a><br />
		<a href="https://wap.ikanchai.com/?action=show&amp;contentid=144455">股权众筹行业，为何最终落得一地鸡毛?</a><br />
		<a href="https://wap.ikanchai.com/?action=show&amp;contentid=144443">透视24家网贷平台财报 盈利分化获客成本增十倍</a><br />
		<a href="https://wap.ikanchai.com/?action=show&amp;contentid=143996">平台一笔逾期都没有 真的靠谱吗?</a><br />
		<a href="https://wap.ikanchai.com/?action=show&amp;contentid=143961">跨界投资互金风险正暴露 周大福能否顺利“上岸”？</a><br />
		<a href="https://wap.ikanchai.com/?action=show&amp;contentid=143034">互金的这个新风口 或许是下一个财富机会</a><br />
		<a href="https://wap.ikanchai.com/?action=show&amp;contentid=142903">新城金融、淘淘金等10家平台资产不透明</a><br />
		<a href="https://wap.ikanchai.com/?action=show&amp;contentid=142897">重磅!互金整改确定延1年 平台数量及规模都要降</a><br />
		<a href="https://wap.ikanchai.com/?action=show&amp;contentid=142894">违规还是合规，风险准备金是否有助于增信</a><br />
		<a href="https://wap.ikanchai.com/?action=show&amp;contentid=142856">产品收益率普涨 互金行业加入年中“抢钱”大战</a><br />
		<a href="https://wap.ikanchai.com/?action=show&amp;contentid=142837">互金平台好日子没了：整治延期，合规成本上升 !</a><br />
		<a href="https://wap.ikanchai.com/?action=show&amp;contentid=141783">互金整改周年回顾：乱象、整改与转型、突围</a><br />
		<a href="https://wap.ikanchai.com/?action=show&amp;contentid=141764">为什么要再打造一个个人征信联合机构“信联”?</a><br />
		<a href="https://wap.ikanchai.com/?action=show&amp;contentid=141661">网贷平台哪种增信最受青睐</a><br />
		<a href="https://wap.ikanchai.com/?action=show&amp;contentid=141096">破译民营银行热潮疯狂来袭 "新生儿"成长烦恼颇多</a><br />
		<a href="https://wap.ikanchai.com/?action=show&amp;contentid=140260">130家互金平台逾期率调查：44家自称零逾期</a><br />
		<a href="https://wap.ikanchai.com/?action=show&amp;contentid=139835">安邦互金业务受挫：邦付宝首次被罚、邦融汇成交低迷</a><br />
		<a href="https://wap.ikanchai.com/?action=show&amp;contentid=139469">互金整治延期已定，但并非对所有平台都是利好！</a><br />
		<a href="https://wap.ikanchai.com/?action=show&amp;contentid=139151">任性！ 这家游戏公司豪掷过亿连投5家互金平台 然而...</a><br />
		<a href="https://wap.ikanchai.com/?action=show&amp;contentid=139089">互金整改延期的背后，行业发展早已步入深水区</a><br />
		<a href="https://wap.ikanchai.com/?action=show&amp;contentid=138866">蚂蚁金服向商户的能力开放是如何做的?</a><br />
		<a href="https://wap.ikanchai.com/?action=show&amp;contentid=138549">互金规范发展体系正成型 合规大考后剩余平台约百家</a><br />
		<a href="https://wap.ikanchai.com/?action=show&amp;contentid=138525">个人信用场景的边界</a><br />
		<a href="https://wap.ikanchai.com/?action=show&amp;contentid=138524">数万亿规模车贷市场 阶段竞争加剧平台如何突围?</a><br />
		<a href="https://wap.ikanchai.com/?action=show&amp;contentid=137402">多平台觊觎银行牌照 合规仍是最大难题</a><br />
		<a href="https://wap.ikanchai.com/?action=show&amp;contentid=137128">无现金社会畅想：支付进化、智慧生活及金融重构</a><br />
		<a href="https://wap.ikanchai.com/?action=show&amp;contentid=136372">智能科技嵌入金改 互金助力有为政府</a><br />
		<a href="https://wap.ikanchai.com/?action=show&amp;contentid=136367">熊猫金控互金业务如何赚钱？</a><br />
		<a href="https://wap.ikanchai.com/?action=show&amp;contentid=135661">互金巨头与银行合作共赢是大势所趋</a><br />
		<a href="https://wap.ikanchai.com/?action=show&amp;contentid=135454">进退两难之间，大公司到底该不该做金融业务?</a><br />
		<a href="https://wap.ikanchai.com/?action=show&amp;contentid=135426">来给金融科技泼点冷水，小心被玩坏了</a><br />
		<a href="https://wap.ikanchai.com/?action=show&amp;contentid=133904">上交所发函熊猫金控：互金业务究竟怎么赚钱的？</a><br />
		<a href="https://wap.ikanchai.com/?action=show&amp;contentid=133367">银行与互金，谁的大数据更厉害？</a><br />
		<a href="https://wap.ikanchai.com/?action=show&amp;contentid=132973">智能投顾硝烟四起 传统银行加速入局</a><br />
		<a href="https://wap.ikanchai.com/?action=show&amp;contentid=132252">互金行业风声鹤唳之际，当心影子银行!</a><br />
		<a href="https://wap.ikanchai.com/?action=show&amp;contentid=131682">互联网信息服务又出新规，互金推广是否受限？</a><br />
		<a href="https://wap.ikanchai.com/?action=show&amp;contentid=131454">互金上市潮起，下一个巨头将在此诞生？</a><br />
		<a href="https://wap.ikanchai.com/?action=show&amp;contentid=131416">中资互金平台出海IPO门槛升高 不确定性未减</a><br />
		<a href="https://wap.ikanchai.com/?action=show&amp;contentid=130776">“干爹”背书失灵 逾20家国资系网贷平台“爆雷” 转型成“老大难”？</a><br />
		<a href="https://wap.ikanchai.com/?action=show&amp;contentid=130729">汽车金融大航海时代：十万亿市场 机会与暗礁并存</a><br />
		<a href="https://wap.ikanchai.com/?action=show&amp;contentid=129821">马云终于开口谈P2P了，看看他怎么说</a><br />
		<a href="https://wap.ikanchai.com/?action=show&amp;contentid=129665">非法集资风险大排查将启动 囊括互金私募第三方理财</a><br />
		<a href="https://wap.ikanchai.com/?action=show&amp;contentid=128795">银行业互联网化转型困境：来势汹汹 步伐缓慢</a><br />
		<a href="https://wap.ikanchai.com/?action=show&amp;contentid=125955">第一例！互金平台“手撕”资金存管银行</a><br />
		<a href="https://wap.ikanchai.com/?action=show&amp;contentid=125949">从四十亿到四千亿 这些互金企业都想上市</a><br />
		<a href="https://wap.ikanchai.com/?action=show&amp;contentid=125906">柳传志：互金领域不确定性可调整，将以投资方式打造金融大“吨位”</a><br />
		<a href="https://wap.ikanchai.com/?action=show&amp;contentid=125490">逃离北上广，互金人才就业地图</a><br />
		<a href="https://wap.ikanchai.com/?action=show&amp;contentid=125210">我不是P2P：浪潮来临 何人监管？</a><br />
		<a href="https://wap.ikanchai.com/?action=show&amp;contentid=125205">严管之下，互金公司（网贷平台）缘何又进入密集上市期？</a><br />
		<a href="https://wap.ikanchai.com/?action=show&amp;contentid=111398">互金不应严打 网贷应归口工商局监管</a><br />
		<a href="https://wap.ikanchai.com/?action=show&amp;contentid=110424">冰融贷喜迎两周年，引领东北地区P2P合规之路</a><br />
		<a href="https://wap.ikanchai.com/?action=show&amp;contentid=110394">2016互金大复盘：BAT、传统银行、P2P的权力游戏</a><br />
		<a href="https://wap.ikanchai.com/?action=show&amp;contentid=95701">网贷日报：上海互金协会更新会员信披 中国平安互金首度盈利</a><br />
		<a href="https://wap.ikanchai.com/?action=show&amp;contentid=95174">网贷日报：开展互金投资者教育 P2P良币驱逐劣币趋势已现</a><br />
		<a href="https://wap.ikanchai.com/?action=show&amp;contentid=93749">银行存管为什么这么难？完成存管的平台不足4%</a><br />
		<a href="https://wap.ikanchai.com/?action=show&amp;contentid=93306">网贷日报：互金借贷现象普遍 互金网红直播虚火过旺</a><br />
		<a href="https://wap.ikanchai.com/?action=show&amp;contentid=89608">国内天使投资环比回升，互金仍是资本寒冬中风口</a><br />
		<a href="https://wap.ikanchai.com/?action=show&amp;contentid=83360">打开西部互联网金融市场，玖富选择先笼络创业者们</a><br />
		<a href="https://wap.ikanchai.com/?action=show&amp;contentid=65842">互金配资再“还魂” 最高6倍杠杆博眼球</a><br />
		</p>
<p><anchor title="返回"><prev/>&lt;返回</anchor><br /><br /><a href="https://wap.ikanchai.com/" title="返回首页">&lt;返回首页</a></p>
<p align="center">Copyright CmsTop.com<br />2026年04月14日 14:30:13</p></card>
</wml>