<?xml version="1.0" encoding="UTF-8"?><!DOCTYPE wml PUBLIC "-//WAPFORUM//DTD WML 1.1//EN" "http://www.wapforum.org/DTD/wml_1.1.xml">
<wml>
<head> 
<meta http-equiv="Expires" content="0"/> 
<meta http-equiv="Cache-Control" content="no-cache"/> 
<meta http-equiv="Pragma" content="no-cache"/> 
</head>
<card title="汽车金融趋势：谁在高筑墙欲称王，谁在开辟新战场_砍柴网">
	<p><a href="https://wap.ikanchai.com/">首页</a> &gt; <a href="https://wap.ikanchai.com/?action=category&amp;catid=42">科技头条</a> &gt; <a href="https://wap.ikanchai.com/?action=category&amp;catid=3">新金融</a> &gt; </p>
	<p align="center"><big>汽车金融趋势：谁在高筑墙欲称王，谁在开辟新战场</big></p>
	<p align="right">2017-07-31 15:28</p>
	<p><p align="center"><img src="http://upload.ikanchai.com/2017/0731/1501486111990.jpg" /></p><br />
在国内，汽车金融始现于20世纪九十年代初期。1993年北方兵工汽贸提出分期付款购车的概念；1995年，金融机构开始直接参与汽车消费信贷业务，并暴露了一些比较严重的问题，一度被央行叫停。&nbsp;<br />
但随之而来的并不是整个行业的一蹶不振，而是行业的高速发展。&nbsp;<br />
在本次发布的报告中特别对汽车互联网金融的发展趋势给出了以下八点判断：&nbsp;<br />
（一）汽车互联网金融的市场空间潜力巨大&nbsp;<br />
从新车市场、二手车市场到整个后市场，汽车市场每年的业务规模为数万亿元之巨，并保持持续增长态势。中国38%的汽车金融渗透率，远低于欧美发达国家平均超过50%的汽车金融渗透率，再考虑到汽车制造商和经销商的金融需求，中国汽车金融蕴藏广阔的市场空间。&nbsp;<br />
目前，从购车前、购车中到购车后，其间每一个环节，都在迅速互联网化和金融化。再加之消费者尤其是年轻消费群体对互联网化消费和金融方式的接受度越来越高，加入汽车互联网金融市场角逐的巨头越来越多，创新业态不断产生并壮大，中国汽车互联网金融的市场空间将爆发出巨大潜力。&nbsp;<br />
（二）更多互联网巨头进入，行业将进入深水区&nbsp;<br />
随着2013年至今中国互联网金融的爆发式增长，汽车金融的互联网演变加速，从BAT到乐视、小米等互联网巨头，都对汽车领域充满了兴趣，从硬件、软件到金融服务，都在纷纷展开布局。互联网企业在数据积累、用户体验、交易支付等环节的持续创新，给行业注入了新的活力。&nbsp;<br />
近两年互联网巨头布局汽车金融的热情空前高涨，随着各路巨头纷纷涌入，行业竞争加剧，并购整合也愈演愈烈。同时，一些问题也开始暴露，苹果、乐视汽车折戟，相应的汽车金融业务也举步维艰。2017年，互联网巨头布局汽车金融将进入深水区。&nbsp;<br />
（三）互联网+汽车后市场金融有望起飞&nbsp;<br />
交通部门预计，未来中国汽车后市场年均增速将超过30%，2018年后市场规模有望破万亿元。行业蛋糕如此之大，再加之整体行业利润可达到40%至50%，汽车后市场已成为整个汽车产业链中最为耀眼的金矿，也是各路创业者和资本积极关注的重要领域。&nbsp;<br />
长期以来，提到汽车金融，第一反应就是贷款买车和抵押贷款，如今随着供应链金融的发展，以及后市场的兴起，赋予了汽车金融更丰富的内涵。随着互联网与汽车后市场联系日益紧密，互联网+汽车后市场金融有望迎来发展机遇。&nbsp;<br />
目前，消费者对车辆购置税、车辆保险费、维修保养费用、车辆延长保险、车辆增配和车辆牌照等方面极其关注，这些产品与服务还难以得到很好的满足。通过互联网+汽车金融，有望提供更加专业化、多元化、全面的、一站式的金融组合产品，以解除购车及用车过程中的后顾之忧。&nbsp;<br />
（四）互联网将促进二手车金融发展&nbsp;<br />
2016年中国汽车产销摸高2800万辆，而二手车交易量仍然在1000万辆左右徘徊。放眼全球的汽车市场，大部分国家的汽车市场二手车交易都超过了新车销量，像北美市场更是超过了2.5倍，中国二手车交易严重滞后汽车市场发展。最近几年，像瓜子二手车、人人车、车易拍以及拍拍车等电商平台的进入，为二手车创新模式积累了丰富的经验，也让这个传统的行业看到了一线生机。预计2017年中国二手车市场会出现良好的增长态势。&nbsp;<br />
中国二手车领域的汽车金融服务一直稍显落后，而发达国家的二车渗透率与新车相差无几。随着二手车市场的日渐繁荣以及互联网金融行业的发展，一些金融科技企业将目光瞄准了二手车领域的金融服务表。在互联网的促进下，二手车金融服务有望激发出良好的发展潜力。&nbsp;<br />
（五）P2P车贷规模将继续扩张，行业竞争更加激烈&nbsp;<br />
在P2P行业合规整改的大趋势下，越来越多的平台将车贷资产作为新的业务支撑，微贷网、投哪网等车贷资产已经超过百亿元的平台也在继续扩张，由传统的抵押/质押向消费金融、融资租赁等细分领域渗透，我们预计2017年P2P车贷规模达到3500亿元以上。与此同时，平台之间的资产争夺势必愈演愈烈，拥有良好品牌以及风控实力的平台将占据绝大多数市场份额，行业马太效应会更加突出。&nbsp;<br />
（六）大数据助力汽车互联网金融匹配个性化的金融体验&nbsp;<br />
互联网金融的涉足，将互联网化的思维传输到汽车金融服务当中。互联网金融以开放、共享、平等、普惠的核心精神解决当前汽车金融行业信息不对称的难题。互联网金融深入汽车领域，将提供给车主更为人性化、更具用户体验的产品设计，以及针对细分群体性的营销模式。&nbsp;<br />
利用大数据，互联网金融在未来可以为车主提供个性化的金融服务。当互联网汽车金融服务了一定量级的车主之后，互联网金融平台可以利用大数据对车主们其他需求二次深度分析和挖掘，从而为他们提供一系列配套金融服务，比如消费贷款、教育贷款、旅游分期、保险等，这样将形成健全的金融生态体系。&nbsp;<br />
（七）汽车电商提供金融服务成为新方向&nbsp;<br />
汽车电商围绕汽车产业链的各个环节提供金融服务，成为汽车互联网金融的新方向。目前，无论是B2B还是C2C汽车电商平台都纷纷跟进这一领域。优信二手车、瓜子二手车、汽车之家、易车等，通过建立独立的汽车金融业务板块，或者建立自己的汽车金融部门，来实现线上流量的变现。&nbsp;<br />
（八）汽车互联网金融第三方服务兴起&nbsp;<br />
汽车出行、汽车电商、汽车后市场服务公司、汽车金融服务互联网公司围绕汽车产业链的生产、流通、消费等各个环节提供诸如汽车消费信贷、融资租赁、汽车抵押贷款、车险等金融服务，媒体和咨询类互联网机构（主要指车贷搜索平台）为汽车金融产品引流、进行品牌塑造等，越来越多的汽车互联网金融第三方服务正在兴起，在整个产业链上扮演越来越重要的角色。这其中也不乏许多行业巨头的身影，如阿里、优信、易鑫等均在汽车互联网金融第三方服务上有所布局。&nbsp;<br />
目前为止，我国汽车金融市场参与者主要由商业银行、汽车金融公司、融资租赁公司、汽车经营性租赁公司、互联网金融公司等机构构成。<br />
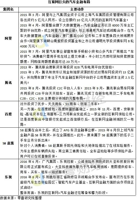
以互联网公司为例，阿里、百度、腾讯、58等公司均在汽车金融方面进行了不小的投注，但巨头们也并非一帆风顺，反观乐视的现状则是最好的证明，在其公司整体疲软的情况下，对于汽车金融方面也没有办法做出更好的表现。&nbsp;<br />
<p align="center"><img src="http://upload.ikanchai.com/2017/0731/1501486111280.jpg" /></p>&nbsp;&nbsp;&nbsp;<br />
【来源：零壹财经】<br /></p>
		<p><a href="https://wap.ikanchai.com/?action=comment&amp;contentid=148525">共有评论0条</a></p>
	<p>
	<p>相关推荐</p>
		<a href="https://wap.ikanchai.com/?action=show&amp;contentid=280299">汽车金融的“微笑刀锋”</a><br />
		<a href="https://wap.ikanchai.com/?action=show&amp;contentid=278794">股价腰斩，资金流紧张，大量关店……汽车金融风口不再？</a><br />
		<a href="https://wap.ikanchai.com/?action=show&amp;contentid=222388">站在“十字路口”，车贷行业未来如何走？</a><br />
		<a href="https://wap.ikanchai.com/?action=show&amp;contentid=214246">受监管影响，汽车金融风控该有怎样的变化</a><br />
		<a href="https://wap.ikanchai.com/?action=show&amp;contentid=214225">受监管影响，汽车金融风控思路该有怎样的变化</a><br />
		<a href="https://wap.ikanchai.com/?action=show&amp;contentid=212889">成交量放缓，盈利的微贷网实际上“外强中干”？</a><br />
		<a href="https://wap.ikanchai.com/?action=show&amp;contentid=211490">汽车后市场大有可为，车贷头部平台探索汽车后市新模式</a><br />
		<a href="https://wap.ikanchai.com/?action=show&amp;contentid=210704">汽车抵押消费贷挤泡沫 “二押”倒逼坏账激增</a><br />
		<a href="https://wap.ikanchai.com/?action=show&amp;contentid=195575">二手车电商：地面战金融战资本战愈演愈烈</a><br />
		<a href="https://wap.ikanchai.com/?action=show&amp;contentid=195573">汽车电商去年融资超150亿元 今年或迎IPO上市潮</a><br />
		<a href="https://wap.ikanchai.com/?action=show&amp;contentid=194992">美利车金融获9200万美元融资，汽车金融大战愈发激烈</a><br />
		<a href="https://wap.ikanchai.com/?action=show&amp;contentid=194553">回顾：中国汽车融资租赁市场发展历程</a><br />
		<a href="https://wap.ikanchai.com/?action=show&amp;contentid=192445">趣店汽车金融胜算几何？2017年才入局的机会已不多了</a><br />
		<a href="https://wap.ikanchai.com/?action=show&amp;contentid=191824">汽车融资租赁烽烟四起，初出茅庐的易车出行何去何从？</a><br />
		<a href="https://wap.ikanchai.com/?action=show&amp;contentid=191543">现金贷现状：与银行抢客户，超9成平台或出局</a><br />
		<a href="https://wap.ikanchai.com/?action=show&amp;contentid=191534">浅析SP在汽车金融浪潮中如何去发展</a><br />
		<a href="https://wap.ikanchai.com/?action=show&amp;contentid=189576">易手半年后，易到现在怎么样了？</a><br />
		<a href="https://wap.ikanchai.com/?action=show&amp;contentid=189474">大风起兮云飞扬，回首2017不太丧的汽车金融</a><br />
		<a href="https://wap.ikanchai.com/?action=show&amp;contentid=186061">最高年化480%！收益赶超现金贷</a><br />
		<a href="https://wap.ikanchai.com/?action=show&amp;contentid=177878">得90后者得天下，BATJ能否“搅局”汽车金融三国杀？</a><br />
		<a href="https://wap.ikanchai.com/?action=show&amp;contentid=177581">还差7555万，旺金金融就能完成与巨人网络的对赌了</a><br />
		<a href="https://wap.ikanchai.com/?action=show&amp;contentid=170949">汽车“新零售”时代到来：线上线下合力突围，能否诞生下一个“超级平台”?</a><br />
		<a href="https://wap.ikanchai.com/?action=show&amp;contentid=166627">汽车金融公司：融资是关键，数据将成核心资源</a><br />
		<a href="https://wap.ikanchai.com/?action=show&amp;contentid=166560">汽车金融公司冲关之路：融资是关键，数据将成未来核心资源</a><br />
		<a href="https://wap.ikanchai.com/?action=show&amp;contentid=162339">为什么说贷后风控是汽车金融公司的核心竞争力</a><br />
		<a href="https://wap.ikanchai.com/?action=show&amp;contentid=161355">为什么说贷后风控是汽车金融公司的核心竞争力？</a><br />
		<a href="https://wap.ikanchai.com/?action=show&amp;contentid=160686">国内汽车融资租赁如何破局而出</a><br />
		<a href="https://wap.ikanchai.com/?action=show&amp;contentid=160685">巨头布局汽车金融，走过哪些坑？</a><br />
		<a href="https://wap.ikanchai.com/?action=show&amp;contentid=160075">汽车金融的巨头之战：布局、转折与破局</a><br />
		<a href="https://wap.ikanchai.com/?action=show&amp;contentid=157475">从快快租车到快快优车，租车是汽车金融的新起点吗？</a><br />
		<a href="https://wap.ikanchai.com/?action=show&amp;contentid=155837">25家汽车金融企业的风控难做在哪儿?</a><br />
		<a href="https://wap.ikanchai.com/?action=show&amp;contentid=154857">梧桐树资本年初领投，卖好车半年内再获2亿融资</a><br />
		<a href="https://wap.ikanchai.com/?action=show&amp;contentid=154633">车抵贷大洗牌，汽车金融生态迎来超级狂欢?</a><br />
		<a href="https://wap.ikanchai.com/?action=show&amp;contentid=154555">车抵贷大洗牌，汽车金融生态迎来超级狂欢？</a><br />
		<a href="https://wap.ikanchai.com/?action=show&amp;contentid=154090">京东腾讯等巨头布局 这些互金平台融资超130亿</a><br />
		<a href="https://wap.ikanchai.com/?action=show&amp;contentid=154071">10家平台获上亿元融资 BATJ开启汽车金融肉搏战</a><br />
		<a href="https://wap.ikanchai.com/?action=show&amp;contentid=150359">二手车金融混战升级：担保系猛上位 黑户也能贷</a><br />
		<a href="https://wap.ikanchai.com/?action=show&amp;contentid=150074">汽车金融新风口到来：机会与挑战并存</a><br />
		<a href="https://wap.ikanchai.com/?action=show&amp;contentid=150070">汽车金融市场火爆，严格风控助力长远发展！</a><br />
		<a href="https://wap.ikanchai.com/?action=show&amp;contentid=148325">融资不断的汽车金融，背后却是暗礁和风暴</a><br />
		<a href="https://wap.ikanchai.com/?action=show&amp;contentid=148303">未来五年数字化将改变美汽车金融业</a><br />
		<a href="https://wap.ikanchai.com/?action=show&amp;contentid=148299">融资不断的汽车金融，背后却是另一番模样</a><br />
		<a href="https://wap.ikanchai.com/?action=show&amp;contentid=148283">汽车金融：除了“不缺钱”，其余啥都缺</a><br />
		<a href="https://wap.ikanchai.com/?action=show&amp;contentid=147952">融资不断的汽车金融，背后却是另一番模样</a><br />
		<a href="https://wap.ikanchai.com/?action=show&amp;contentid=147787">滴滴与软银或将以10亿美元的金额入股ofo</a><br />
		<a href="https://wap.ikanchai.com/?action=show&amp;contentid=147492">六路诸侯逐鹿汽车金融，谁主沉浮?</a><br />
		<a href="https://wap.ikanchai.com/?action=show&amp;contentid=147434">汽车金融新风口到来 如何“搅局”万亿级市场</a><br />
		<a href="https://wap.ikanchai.com/?action=show&amp;contentid=139834">汽车金融线上线下狭路相逢，谁能胜?</a><br />
		<a href="https://wap.ikanchai.com/?action=show&amp;contentid=137042">新老玩家重塑汽车消费金融格局</a><br />
		<a href="https://wap.ikanchai.com/?action=show&amp;contentid=135455">动辄上万员工，数千门店，汽车金融难逃线下之重的魔咒?</a><br />
		<a href="https://wap.ikanchai.com/?action=show&amp;contentid=132915">汽车电商出路在哪里？</a><br />
		<a href="https://wap.ikanchai.com/?action=show&amp;contentid=132908">汽车融资租赁的生存之战：博弈汽车厂，恶战骗车贼</a><br />
		<a href="https://wap.ikanchai.com/?action=show&amp;contentid=132604">抢占10万亿风口 汽车金融待挖掘</a><br />
		<a href="https://wap.ikanchai.com/?action=show&amp;contentid=131446">与美国相差甚远的汽车金融，能否借互联网打个翻身仗？</a><br />
		<a href="https://wap.ikanchai.com/?action=show&amp;contentid=131140">与美国相差甚远的汽车金融，能否借互联网打个翻身仗？</a><br />
		<a href="https://wap.ikanchai.com/?action=show&amp;contentid=130729">汽车金融大航海时代：十万亿市场 机会与暗礁并存</a><br />
		<a href="https://wap.ikanchai.com/?action=show&amp;contentid=130067">汽车金融一片红海?2000亿空间待挖掘</a><br />
		<a href="https://wap.ikanchai.com/?action=show&amp;contentid=126327">1.85万亿大蛋糕在前 汽车金融公司该如何分食？</a><br />
		<a href="https://wap.ikanchai.com/?action=show&amp;contentid=122975">百人对峙，把人活埋！车贷市场暗流涌动</a><br />
		<a href="https://wap.ikanchai.com/?action=show&amp;contentid=121959">汽车金融在尝试过电商和平台后，也该轮到场景了</a><br />
		<a href="https://wap.ikanchai.com/?action=show&amp;contentid=111748">二手车布局的金融和新车生态，这些趋势你必须要看</a><br />
		<a href="https://wap.ikanchai.com/?action=show&amp;contentid=98032">P2P戴上紧箍咒，对车贷行业来说却是机遇</a><br />
		<a href="https://wap.ikanchai.com/?action=show&amp;contentid=79710">热火朝天的中国汽车金融究竟还能火多久？</a><br />
		<a href="https://wap.ikanchai.com/?action=show&amp;contentid=79452">避开新车“红海” 二手车金融商机乍现</a><br />
		<a href="https://wap.ikanchai.com/?action=show&amp;contentid=39771">汽车金融风口：车果网葫芦里的药真能奏效？</a><br />
		<a href="https://wap.ikanchai.com/?action=show&amp;contentid=39678">车果全联金融：撬动二手车市场的供需杠杆</a><br />
		<a href="https://wap.ikanchai.com/?action=show&amp;contentid=39490">庞大的汽车电商市场，应该如何抓住金融这根藤条？</a><br />
		</p>
<p><anchor title="返回"><prev/>&lt;返回</anchor><br /><br /><a href="https://wap.ikanchai.com/" title="返回首页">&lt;返回首页</a></p>
<p align="center">Copyright CmsTop.com<br />2026年04月18日 21:11:27</p></card>
</wml>