<?xml version="1.0" encoding="UTF-8"?><!DOCTYPE wml PUBLIC "-//WAPFORUM//DTD WML 1.1//EN" "http://www.wapforum.org/DTD/wml_1.1.xml">
<wml>
<head> 
<meta http-equiv="Expires" content="0"/> 
<meta http-equiv="Cache-Control" content="no-cache"/> 
<meta http-equiv="Pragma" content="no-cache"/> 
</head>
<card title="暑期档网综市场：题材撞车老问题犹在 资本押注活力十足_砍柴网">
	<p><a href="https://wap.ikanchai.com/">首页</a> &gt; <a href="https://wap.ikanchai.com/?action=category&amp;catid=42">科技头条</a> &gt; <a href="https://wap.ikanchai.com/?action=category&amp;catid=41">新能源</a> &gt; </p>
	<p align="center"><big>暑期档网综市场：题材撞车老问题犹在 资本押注活力十足</big></p>
	<p align="right">2017-06-24 22:16</p>
	<p>&ldquo;一寸光阴一寸金，寸金难买寸光阴&rdquo;&mdash;&mdash;内容创业的终极目的，其实不一定是做出好作品，而是争夺&ldquo;用户时间&rdquo;，所以综艺市场的头部玩家，往往是能够充分争取用户时间的，比如，《好声音》《爸爸去哪儿》《跑男》等等，更能够霸住用户的时间自然是《超女》《快男》等选秀综艺。近年来的网综热，无论是从题材、模式以及创新上来看，视频网站的力推都是试图借此机会占有&ldquo;互联网原著民&rdquo;，也就是更年轻的90后、95后乃至00后的&ldquo;用户时间&rdquo;。<br />
尤其是爱奇艺、优酷、腾讯视频和芒果TV，以头部网综扎堆，偶像养成、二次元、综N代等纷纷在这个时间段上线&mdash;&mdash;下面，笔者就带你读懂暑期档网综的关键词，以及资本对于头部网综创业团队的押注情况。<br />
关键词：大平台推动二次元<br />
2017年暑期档，网综市场最大的变化，应该是二次元综艺开始从零星起步到落地三大平台。腾讯视频、爱奇艺以及优酷纷纷开始推出二次元网综。虽然笔者关注到，对于上线的二次元网综也是有一些冷嘲热讽，但在二次元文化逐渐主流化的当下，二次元网综目前还处于萌芽期，未来应该还会有更重量级以及更有趣的玩法出现吧。代表网综如下：<br />
《我爱二次元》&mdash;腾讯视频<br />
由腾讯视频与络水传媒联合出品的一档二次元达人秀节目《我爱二次元》，5月23日播出后，播放量和口碑表现不错。按介绍，《我爱二次元》邀请了包括二次元老司机陈赫、人气偶像孙艺洲等明星为《我爱二次元》加持，骨灰级coser岚陵萧萧声，&ldquo;古风之王&rdquo;扶苏，宅男女神SNH48李艺彤，《中国好声音》灵魂唱将周深担任队长一职，节目分为唱见、舞见、舞台党、不可描述四大才艺板块，对通过海选的54组选手做全面二次元艺能展示。<br />
《超次元偶像》&mdash;优酷<br />
《超次元偶像》吸引观众的关注，首先是因为这档节目的&ldquo;导师&rdquo;之一，是正在热播的《白鹿原》中&ldquo;鹿子霖&rdquo;的扮演者、知名演员何冰老师的首次网综秀，作为一位表演在线、连手机都不太会用的&ldquo;老艺术家&rdquo;，在这档二次元节目中，和何炅的&ldquo;双核&rdquo;搭档还是有创新和可看点的。在这档由何炅和何冰主持的造星节目中，主办方希望通过这档节目，将十位少年打造成跨次元的超人气偶像，这或许也是区别其他二次元节目的差异竞争优势之一吧。<br />
《次元星计划》&mdash;爱奇艺<br />
这档尚未上线的节目，因为王思聪也受到了额外的关注。在之前的发布会上，王思聪表示，《次元星计划》将是一档&ldquo;真人Online二次元偶像养成秀&rdquo;。节目借鉴了在二次元颇为火爆的角色养成类游戏，从海选&ldquo;建立角色&rdquo;开始，通过直播和点播相结合的方式，将选秀变成了一场真人版偶像养成游戏。<br />
简评：二次元网综和大平台的结合，或许是二次元元素成为主流的标志之一，但从目前来看，这几档二次元网综的量级、口碑和播放量，在暑期档的网综大战中并不占据优势，或许尝试是二次元网综目前阶段的使命吧。<br />
关键词：偶像选秀<br />
代表网综如下：<br />
《2017快乐男声》&mdash;优酷+芒果TV<br />
《快男》的回归毫无疑问是2017年综艺市场的大事儿之一，台转网回归的《2017快乐男声》在优酷和芒果TV双平台播出，除了引入直播外，《快男》也在制作上颇具网感，少了以往超女快男中苦情、鸡汤、出位的套路，而是让罗志祥、陈粒等三位评委轮流对各自队伍的选手依次进行清唱考核，同样也拒绝了&ldquo;套路&rdquo;的选手。《快男》上线后，更是成为网综排行榜头名的常客，虽然说很难重现超女快男曾经的辉煌，但新时期的偶像养成和选秀结合的玩法还是相当有优势的。<br />
《明日之子》&mdash;腾讯视频<br />
这是一档快男、超女团队出走芒果后和腾讯视频合作的首档偶像养成节目，和《快男》是打擂的节奏。龙丹妮、马昊两位芒果系前大佬幕后坐镇，云集杨幂、薛之谦、华晨宇三位流量担当，联合腾讯、微博两大社交平台，展开了盛世美颜、盛世独秀、盛世魔音的三种玩法&mdash;&mdash;虽然说当下年轻人的审美读娱君也不甚了解，但《明日之子》的话题度和播放量也颇有声色，但纯互联网平台的偶像养成和选秀模式，还需观察。<br />
《中国有嘻哈》&mdash;爱奇艺<br />
和腾讯芒果TV不同，这个暑期档，爱奇艺在方言歌曲之外，又要玩转嘻哈音乐。这档节目试图通过将中国本土文化和嘻哈元素结合到音乐中，发掘真正属于中国90、00后的嘻哈文化，并吸引了吴亦凡、张震岳&amp;热狗（MC Hotdog）、潘玮柏三位明星制作人加盟，并且以投资超过2亿号称创下网综之最。还未上线，所以这档节目最终呈现的效果还不好预期，但这档节目在海选阶段爆出的一些负面消息，也可以看出在国内嘻哈音乐想要走入主流，可能还需要更多人的努力吧。<br />
简评：选秀和音乐类节目，是综艺市场的大类和流量大户，在暑期档头部内容争夺战中先发多人的《快男》和《明日之子》也都没有展现出爆款的霸气，所以在头部阵营中可以占一席之地，但和期望比起来可能还是有一些落差的。<br />
关键词：综N代<br />
虽兴盛不过三两载，但网综和电视综艺一样，也是综N代盛行。负面来看，是创新乏力，以及商业营收的压力，所以更重视已经有口碑和影响力的节目；好的来看，不就是因为起步的好，也就更有资源在后续的节目开发上下功夫。以《奇葩说》、《火星情报局》等头部网综为例，在头炮打响后，在后续节目的投入和衍生产业链的开发上，也是有声有色。代表网综如下：<br />
《妈妈是超人2》、《变形记》&mdash;芒果TV<br />
这两档都是上线颇久的节目，播放量也都是相当惊人，作为芒果系转战网综的王牌栏目群，这两档节目在Q2季度应该说都完成了流量KPI，同时，也都引发过相当多的话题。<br />
《晓说2017》&mdash;优酷<br />
这档节目的回归，毫无疑问是很多人期待的，而高晓松在回归之后，也以《金瓶梅》作为开场秀，读娱君这一季继续追&hellip;&hellip;&ldquo;流水的脱口秀和平台，铁打的高晓松&rdquo;，这档节目的魅力就在这里，无需多言。即将推出第三季的《火星情报局》，作为网综界的扛把子，不仅节目有趣好玩，更捧红了杨迪等综艺新人，而且还在广告招商上也玩的出神入化，不亏是汪涵的首档、投入精力最大的节目。<br />
《拜托了冰箱》《放开我北鼻》&mdash;腾讯视频<br />
这两档口碑网综在暑期档之前就收官了，表现依然优秀。而《约吧大明星》的全新一季，万事屋换了新人，整体看下来，和第一季比起来综艺感差了一些，但还算中规中矩。<br />
《奇葩说》&mdash;爱奇艺<br />
第四季的变化是最大的，导师、玩法都创新了，广告招商也破纪录了，金主雷军也上节目了，辩论的主题还是相当犀利&mdash;&mdash;但，进入第四季了，观众们的审美疲劳期到了，和跑男、好声音都一样，虽然关注度下降，但好节目的实力和受众群也都在。<br />
而《姐姐好饿》和《大学生来了》，作为爱奇艺和台湾综艺团队的合作节目，虽然有各种问题，但节目的播放量和关注度也都相对不错。虽然台湾综艺进入衰退期，但综艺感这件事儿上，台湾的综艺人还是有一些优势在的。<br />
简评：综N代成为现象，说明网综团队还是站得稳的；只有能够持续的做一档节目，才能够稳定团队，并且稳定的基础上创新。综N代的制作团队才能够吸引资本的关注，并愿意为之押注。<br />
关键词背后网综和资本&ldquo;蜜月期&rdquo;或可期<br />
有数据统计显示，2017年全年上线的网综将多达98档，而暑期档上线的就会超过20档，这其中除了视频网站的力推之外，也离不开资本的助推。<br />
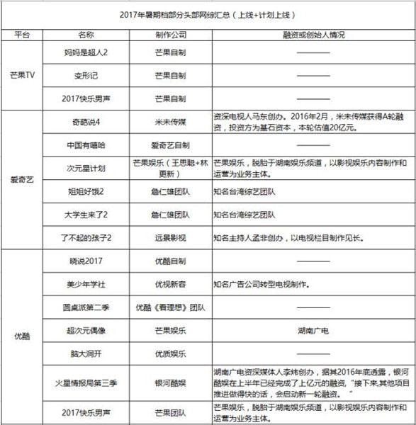
据不完全统计，暑期档上线的头部网综中，除了各大平台的自制团队外，还包括诸以联合外部团队共同研发、制作的形式，所以出现了一批明星网综公司，有一些业内很熟悉，比如米未传媒、银河酷娱、日月星光等；也有一些是新进场的网综的玩家，如哇唧唧哇、络水传媒、芒果娱乐等，见下图：<br />
<p align="center"><img src="http://upload.ikanchai.com/2017/0624/1498313818241.jpg" border="0" title="1498143050681503_副本.jpg" /></p><br />
<p align="center"><img src="http://upload.ikanchai.com/2017/0624/1498313818814.png" border="0" title="1498143060613501_副本.png" /></p><br />
笔者第一个感想是，芒果系和芒果系出来的团队，在网综市场几乎占据伴壁江山了，不得不佩服湖南台的娱乐基因。<br />
影视投资热之后，或许该到网综了：电影公司、电视剧公司动辄估值上亿乃至10亿后，或许下一个资本热潮该到网综了。头部玩家们已经开始接受资本红利了：米未传媒成立于2015年9月，创立之初就完成创新工场领投的 Pre A轮融资，自带了平台方、制作方和资本优势，目前已获得基石资本基A轮融资，估值20亿；2016年11月，银河酷娱创始人李炜透露，公司在上半年已经完成了上亿元的融资，&ldquo;接下来，其他项目推进做得快的话，会启动新一轮融资。&rdquo;<br />
视频网站和助推和桎梏：近两年来，电视综艺人风风火火的转战网综中，离不开各大视频网站的支持，包括腾讯视频、爱奇艺、优酷、乐视等，都成为电视综艺人的落脚点，或者加盟或创办公司合作，也使得网综迅速朝着大制作、大投入方向发展。但同时，视频网站话语权的增强，也使得诸多第三方制作公司站队现象明显。对于视频网站而言，网综是占有用户时间的利器，也是招商的大杀器，所以掌握是关键，独播是常态，这对于很多网综制作公司而言，会有沦为&ldquo;打工&rdquo;的可能性。<br />
审美疲劳和赚钱难那件事：网综和电视综艺同样存在，怎么老是&ldquo;ta&rdquo;当然，还有&ldquo;赚钱难&rdquo;这件大事。有媒体之前报道，《十三亿分贝》制片人马力曾表示：&ldquo;估计网综70%都是赔的。&rdquo;这或许和外界对于网综招商屡屡破亿的印象不一致，但头部网综的好日子，和人气不好网综的对比自然是差异极大。在接受媒体采访，米未传媒联合创始人牟頔直言，将会从战略上削减内容，&ldquo;这不是什么大新闻、这是顺势而为&rdquo;，&ldquo;第一是为了保证寒冬下不饿死，第二我们要集中精力、最大化保持自己的先发优势。&rdquo;，所以在《饭局狼人杀》这档节目中，牟頔等米未的幕后工作人员也越来越多的现身台前做嘉宾。<br />
从暑期档的网综艺大战可以看出，题材撞车、扎堆二次元、明星熟练等老问题都还存在，更残酷的是网综数量过多，观众会不会不够用了？而从行业角度来看，随着越来越多的优秀人才涌入这个市场，资本也在这一领域纷纷押注的大背景下，网综市场仍然还是活力十足。所以，暑期档，你会关注哪一档网综？<br />
【来源：读娱 &nbsp;作者：赵二把刀】<br /></p>
		<p><a href="https://wap.ikanchai.com/?action=comment&amp;contentid=141687">共有评论0条</a></p>
	<p>
	<p>相关推荐</p>
		<a href="https://wap.ikanchai.com/?action=show&amp;contentid=216410">烧钱拼不过“优爱腾”、《大侦探》的口碑优势也没了，芒果tv的网综怎么了？</a><br />
		<a href="https://wap.ikanchai.com/?action=show&amp;contentid=215323">街舞铁甲网综差强人意，爱奇艺的嘻哈神话能否延续？</a><br />
		<a href="https://wap.ikanchai.com/?action=show&amp;contentid=214150">看资本热下，被爆款网综带火的四大公司</a><br />
		<a href="https://wap.ikanchai.com/?action=show&amp;contentid=213678">视频平台开始反哺卫视，年轻群体成网综主要用户</a><br />
		<a href="https://wap.ikanchai.com/?action=show&amp;contentid=213495">爆款网综带火四大公司，资本热潮来势汹汹</a><br />
		<a href="https://wap.ikanchai.com/?action=show&amp;contentid=211614">花开两朵，各表一枝：超级网综如何撬动4.5亿青年市场？</a><br />
		<a href="https://wap.ikanchai.com/?action=show&amp;contentid=211438">迁徙的理由：超级网综的那些天价赞助费合不合算？</a><br />
		<a href="https://wap.ikanchai.com/?action=show&amp;contentid=210143">天价招商 谁在pick这些超级网综？</a><br />
		<a href="https://wap.ikanchai.com/?action=show&amp;contentid=209066">头部台综超爆款网综2倍播放，多渠道下电视竞争力依旧</a><br />
		<a href="https://wap.ikanchai.com/?action=show&amp;contentid=207599">春季档网综火热开战，好内容+新鲜感升级用户娱乐体验</a><br />
		<a href="https://wap.ikanchai.com/?action=show&amp;contentid=206274">网综上亿赞助背后：广告即内容，内生化广告与内容绑定</a><br />
		<a href="https://wap.ikanchai.com/?action=show&amp;contentid=206265">网综上亿赞助背后：广告即内容，内生化广告与内容绑定</a><br />
		<a href="https://wap.ikanchai.com/?action=show&amp;contentid=205647">网综进入7亿时代，创意营销究竟该怎么做？</a><br />
		<a href="https://wap.ikanchai.com/?action=show&amp;contentid=205629">网综进入7亿时代，创意营销究竟该怎么做？</a><br />
		<a href="https://wap.ikanchai.com/?action=show&amp;contentid=204535">《我是大侦探》口碑下滑 推理网综上卫视究竟难在哪？</a><br />
		<a href="https://wap.ikanchai.com/?action=show&amp;contentid=204133">街舞争霸引爆网综新热点，为何腾讯还不急于追上风口？</a><br />
		<a href="https://wap.ikanchai.com/?action=show&amp;contentid=203368">从嘻哈偶像到热血街舞 网综陷入烧钱跟风怪圈</a><br />
		<a href="https://wap.ikanchai.com/?action=show&amp;contentid=202409">偶像练习生珠玉在前，热血街舞团紧随其后，爱奇艺超级网综了解下</a><br />
		<a href="https://wap.ikanchai.com/?action=show&amp;contentid=202294">《金星秀》或转战网络 电视综艺变网综如何生存？</a><br />
		<a href="https://wap.ikanchai.com/?action=show&amp;contentid=202122">从嘻哈偶像到热血街舞 网综陷入烧钱跟风怪圈</a><br />
		<a href="https://wap.ikanchai.com/?action=show&amp;contentid=200323">逐爆款、投数亿、倚商业、靠平台，网综的最好时代？</a><br />
		<a href="https://wap.ikanchai.com/?action=show&amp;contentid=200171">蔡徐坤领衔9强 30岁以下“小姐姐”更爱追踪观看</a><br />
		<a href="https://wap.ikanchai.com/?action=show&amp;contentid=200137">蔡徐坤领衔9强 30岁以下“小姐姐”更爱追踪观看</a><br />
		<a href="https://wap.ikanchai.com/?action=show&amp;contentid=199407">新零售时代新玩法为王，《锋味》的电商进阶启示</a><br />
		<a href="https://wap.ikanchai.com/?action=show&amp;contentid=197151">网综领域群雄逐鹿，内容精耕+人才培养是平台制胜市场的王牌</a><br />
		<a href="https://wap.ikanchai.com/?action=show&amp;contentid=197141">亿元投入成标配，网综的“大片时代”来了？</a><br />
		<a href="https://wap.ikanchai.com/?action=show&amp;contentid=197136">多档综艺出击贺岁档，网综如何实力加冕为王？</a><br />
		<a href="https://wap.ikanchai.com/?action=show&amp;contentid=195644">头部内容投入超过1.5亿 网综“大片时代”或已到来</a><br />
		<a href="https://wap.ikanchai.com/?action=show&amp;contentid=194977">优酷发布四档重磅超级网综， 网综全面开启大片时代</a><br />
		<a href="https://wap.ikanchai.com/?action=show&amp;contentid=194975">优酷发布四档重磅超级网综， 网综全面开启大片时代</a><br />
		<a href="https://wap.ikanchai.com/?action=show&amp;contentid=194972">优酷发布四档重磅超级网综， 网综全面开启大片时代</a><br />
		<a href="https://wap.ikanchai.com/?action=show&amp;contentid=194969">优酷发布四档重磅超级网综， 网综全面开启大片时代</a><br />
		<a href="https://wap.ikanchai.com/?action=show&amp;contentid=194965">优酷发布四档重磅超级网综， 网综全面开启大片时代</a><br />
		<a href="https://wap.ikanchai.com/?action=show&amp;contentid=192164">王思聪等大咖争做“撒币”，为何电视台却开始瑟瑟发抖？</a><br />
		<a href="https://wap.ikanchai.com/?action=show&amp;contentid=180937">银河酷娱李炜：爆款战略下，3.0时代的网综大战怎么打？</a><br />
		<a href="https://wap.ikanchai.com/?action=show&amp;contentid=174923">《暴走大事件》也遭下架，敏感的红线与忧伤的广告主</a><br />
		<a href="https://wap.ikanchai.com/?action=show&amp;contentid=174041">2018网综卡位赛，“偶像矩阵+IP王牌”组合拳能否助腾讯视频出师告捷？</a><br />
		<a href="https://wap.ikanchai.com/?action=show&amp;contentid=170882">网综进入主流话语渠道：背后离不开这些电视人</a><br />
		<a href="https://wap.ikanchai.com/?action=show&amp;contentid=165438">会前总局再下禁令：出事节目必须下架！“删减内容”“花絮”一律禁播！主持、嘉宾继续严审！</a><br />
		<a href="https://wap.ikanchai.com/?action=show&amp;contentid=160979">暑期档余温未退，谁是下一个网综黑马？</a><br />
		<a href="https://wap.ikanchai.com/?action=show&amp;contentid=160415">现象级《中国有嘻哈》，网综如何逆袭成爆款？</a><br />
		<a href="https://wap.ikanchai.com/?action=show&amp;contentid=158312">《锵锵三人行》《金星秀》停播，最严监管下，一切不和谐的综艺都会被毙掉！</a><br />
		<a href="https://wap.ikanchai.com/?action=show&amp;contentid=158012">暑期档复盘：爱奇艺内容优势凸显 20部网综单集流量超过千万级抢占第一梯队</a><br />
		<a href="https://wap.ikanchai.com/?action=show&amp;contentid=158010">爆款网综背后的金牌操盘手：传统电视人成主力军</a><br />
		<a href="https://wap.ikanchai.com/?action=show&amp;contentid=157318">“主攻与助攻”网综沙龙：具备“白雪公主和七个小矮人”特点就是爆款</a><br />
		<a href="https://wap.ikanchai.com/?action=show&amp;contentid=157289">《爸爸去哪儿》被爆叫停，网综或也将迎来一场重拳整治</a><br />
		<a href="https://wap.ikanchai.com/?action=show&amp;contentid=155570">继短视频后，网络自制综艺成在线视频新战场</a><br />
		<a href="https://wap.ikanchai.com/?action=show&amp;contentid=155391">网综创新：整体处于起步状态，需突破三大瓶颈</a><br />
		<a href="https://wap.ikanchai.com/?action=show&amp;contentid=154195">2017网综战：偶像养成节目无爆点,分众节目成中坚力量</a><br />
		<a href="https://wap.ikanchai.com/?action=show&amp;contentid=153312">网综市场成功率仅5%，火星情报局凭什么扬言做“爆款”？</a><br />
		<a href="https://wap.ikanchai.com/?action=show&amp;contentid=150130">暑假余额不足一半，爆款的网综却仍未出现</a><br />
		<a href="https://wap.ikanchai.com/?action=show&amp;contentid=150018">今年网综产量预计达108个 谁在为视频网站贡献脑洞？</a><br />
		<a href="https://wap.ikanchai.com/?action=show&amp;contentid=149602">暑假余额不足一半，爆款的网综却仍未出现</a><br />
		<a href="https://wap.ikanchai.com/?action=show&amp;contentid=148601">暑期多档网综表现突出 多样性新鲜感成突围利器</a><br />
		<a href="https://wap.ikanchai.com/?action=show&amp;contentid=146969">网络综艺遍地开花，电视综艺如何才能扳回一城？</a><br />
		<a href="https://wap.ikanchai.com/?action=show&amp;contentid=146200">兰渡合伙人李文妍：网综洗牌将至，拓展IP大生态会是好出路吗？</a><br />
		<a href="https://wap.ikanchai.com/?action=show&amp;contentid=142887">Q2头部网综流量门槛达2亿，多种方式IP养成助力市场良性发展</a><br />
		<a href="https://wap.ikanchai.com/?action=show&amp;contentid=142870">中国网综占全球档37％ 保持匠心不断完善网综生态</a><br />
		<a href="https://wap.ikanchai.com/?action=show&amp;contentid=141750">综艺圈的鄙视链：网综不如电视综艺？</a><br />
		<a href="https://wap.ikanchai.com/?action=show&amp;contentid=141746">2020年将达1万亿元产值！网综爆火的背后，90%都在赔钱！</a><br />
		<a href="https://wap.ikanchai.com/?action=show&amp;contentid=141195">生意人马东：被误会是表达者的宿命</a><br />
		<a href="https://wap.ikanchai.com/?action=show&amp;contentid=139314">网综进入快车道 多档网综被曝“赔本赚吆喝”？</a><br />
		<a href="https://wap.ikanchai.com/?action=show&amp;contentid=138696">从招商裸奔到迈向亿时代 网综距电视综艺有多远？</a><br />
		<a href="https://wap.ikanchai.com/?action=show&amp;contentid=137443">37档网综火拼暑期档：选秀、养成、小众题材全出动 素人类占比1/3</a><br />
		<a href="https://wap.ikanchai.com/?action=show&amp;contentid=137039">《姐姐好饿2》江郎才尽，网络综艺该如何突破？</a><br />
		<a href="https://wap.ikanchai.com/?action=show&amp;contentid=137013">《放开我北鼻2》领衔Q2网综，送走萌娃，偶像养成节目成为下一个爆点？</a><br />
		<a href="https://wap.ikanchai.com/?action=show&amp;contentid=136025">宗宁：网综营销时代，《奇葩说》树立行业标杆</a><br />
		<a href="https://wap.ikanchai.com/?action=show&amp;contentid=135204">《姐姐好饿2》消费情怀难走远 分众策略才是网综生存之道</a><br />
		<a href="https://wap.ikanchai.com/?action=show&amp;contentid=133654">二次元网综“尸骸遍地”，行业大佬却争相入场</a><br />
		<a href="https://wap.ikanchai.com/?action=show&amp;contentid=130033">《奇葩说》高晓松为什么不来了？大咖揭秘网综修炼术</a><br />
		<a href="https://wap.ikanchai.com/?action=show&amp;contentid=129871">王思聪投公司估值翻85倍，做网综却全面折戟</a><br />
		<a href="https://wap.ikanchai.com/?action=show&amp;contentid=128936">《吃光全宇宙》：有味有料有趣的网综大餐</a><br />
		<a href="https://wap.ikanchai.com/?action=show&amp;contentid=128884">2017春集推出大波网综热剧，优酷凭什么领娱大内容时代？</a><br />
		<a href="https://wap.ikanchai.com/?action=show&amp;contentid=127596">电竞游戏也疯狂？ 看《皇室战争》和《最佳拍档》怎样“玩”出新高度</a><br />
		<a href="https://wap.ikanchai.com/?action=show&amp;contentid=123453">爆款网综《奇葩大会》，是如何把营销和植入做好玩的？</a><br />
		<a href="https://wap.ikanchai.com/?action=show&amp;contentid=114768">王思聪的网综又下架了，这次还“带上”了小S</a><br />
		<a href="https://wap.ikanchai.com/?action=show&amp;contentid=114733">王思聪的网综又下架了，这次还“带上”了小S</a><br />
		<a href="https://wap.ikanchai.com/?action=show&amp;contentid=114330">马东又做了三档网综都没火，想摆脱《奇葩说》束缚不容易</a><br />
		<a href="https://wap.ikanchai.com/?action=show&amp;contentid=110765">《我们15个》《hello女神》们纯赔钱，平台为何还沉迷做网综？</a><br />
		<a href="https://wap.ikanchai.com/?action=show&amp;contentid=110751">70％网综不赚钱，明年节目制作公司还能愉快玩耍吗？</a><br />
		<a href="https://wap.ikanchai.com/?action=show&amp;contentid=102701">网综新玩法：品牌和节目如何达到“灵魂深处的契合”？</a><br />
		</p>
<p><anchor title="返回"><prev/>&lt;返回</anchor><br /><br /><a href="https://wap.ikanchai.com/" title="返回首页">&lt;返回首页</a></p>
<p align="center">Copyright CmsTop.com<br />2026年04月19日 00:13:00</p></card>
</wml>