<?xml version="1.0" encoding="UTF-8"?><!DOCTYPE wml PUBLIC "-//WAPFORUM//DTD WML 1.1//EN" "http://www.wapforum.org/DTD/wml_1.1.xml">
<wml>
<head> 
<meta http-equiv="Expires" content="0"/> 
<meta http-equiv="Cache-Control" content="no-cache"/> 
<meta http-equiv="Pragma" content="no-cache"/> 
</head>
<card title="网银互联IPO:募资是净资产2.25倍，仅2家公司盈利_砍柴网">
	<p><a href="https://wap.ikanchai.com/">首页</a> &gt; <a href="https://wap.ikanchai.com/?action=category&amp;catid=29">财经快报</a> &gt; <a href="https://wap.ikanchai.com/?action=category&amp;catid=32">产经</a> &gt; </p>
	<p align="center"><big>网银互联IPO:募资是净资产2.25倍，仅2家公司盈利</big></p>
	<p align="right">2017-03-15 16:30</p>
	<p><p align="center"><img src="http://upload.ikanchai.com/2017/0315/1489566629289.jpg" /></p><br />
值得一提的是，网银互联本次IPO拟募资2.9亿元，是最近一期期末资产总额的1.48倍，是净资产的2.25倍。有券商研究员告诉中国网财经记者：&ldquo;网银互联本次融资金额超出净资产那么多，风险还是比较大的，万一将来公司发展不是很好，股价下行的空间更大，最终损害的还是投资者的利益。&rdquo;<br />
研发费用占营收比例下滑 研发团队仅20人<br />
资料显示，网银互联是一家专注于商业数据中心领域的服务商，2015年12月挂牌新三板。今年1月10日，网银互联发布公告，称由于公司在创业板IPO申请获证监会受理，因此公司股份暂停在新三板市场转让。<br />
对于转板的原因，网银互联在招股说明书中表示：&ldquo;公司迫切需要通过资本市场实现直接融资，开辟新的融资渠道，为其持续发展提供稳定的资金支持。&rdquo;上述券商研究员认为，这从一定程度上说明该网银互联过去一年在新三板市场的融资情况并不乐观。<br />
众所周知，网银互联所属的IDC行业本是资本和技术密集型行业，也或许因为资金饥渴，公司在技术创新方面的投入一直不高。招股书显示，网银互联2013年-2015年以及2016年上半年的研发费用分别为547.56万元、564.51万元、918.8万元和447.02万元，占当期营业收入的比例仅为7.07%、5.12%、5.7%和4.85%，下降趋势明显。<br />
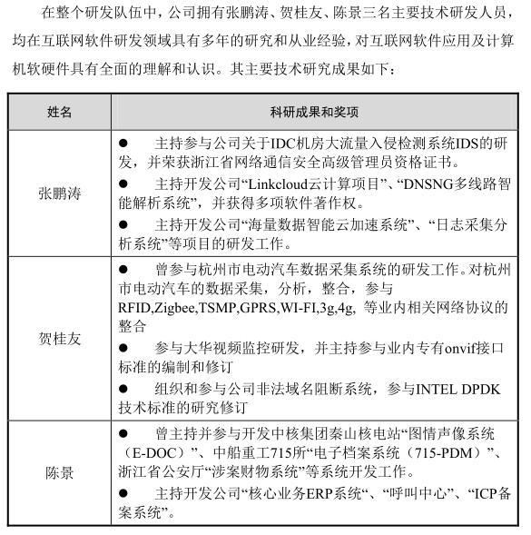
从研发人员来看，截至2016年6月20日，网银互联研发人员共20人，主要技术研发员只有张鹏涛、贺桂友、陈景三名，且最高学历仅为&ldquo;本科&rdquo;;而同行业的奥飞数据拥有技术及研发人员99人，核心人员4人，值得注意的是，在新三板挂牌的奥飞数据同样递交了IPO申请，意图登陆创业板; 2014年上市的光环新网，上市前有技术研发人员105人.不过，网银互联似乎也意识到了这一&ldquo;短板&rdquo;，其在招股说明书中表示，公司正积极推进与知名高校之间的合作，完善人才梯队建设。<br />
<p align="center"><img src="http://upload.ikanchai.com/2017/0315/1489566648363.jpg" /></p><br />
打开网易新闻 查看更多精彩图片 &gt;<br />
网银互联主要技术研发人员 资料来源：网银互联招股书<br />
子公司盈利能力差 两家公司陷亏损泥潭<br />
有着&ldquo;迫切直接融资&rdquo;需求的网银互联，其近几年整体业绩虽然高速增长，但年度盈利最高不足2000万元的财务数据依然让其IPO之路略显尴尬。招股书数据显示，网银互联2016年上半年营</p>
	<p><a href="javascript:void(0);" class="prev disable"></a><a href="https://wap.ikanchai.com/?action=show&amp;contentid=121530&amp;type=all">余下全部</a></p>	<p><a href="https://wap.ikanchai.com/?action=comment&amp;contentid=121530">共有评论0条</a></p>
	<p>
	<p>相关推荐</p>
		<a href="https://wap.ikanchai.com/?action=show&amp;contentid=647283">每股165港元，消息称MiniMax拟以最高价在香港首次IPO</a><br />
		<a href="https://wap.ikanchai.com/?action=show&amp;contentid=580890">消息称小红书2023年首次盈利 IPO前景不明</a><br />
		<a href="https://wap.ikanchai.com/?action=show&amp;contentid=559037">消息称 Arm 美国 IPO 正追求超过 545 亿美元的估值</a><br />
		<a href="https://wap.ikanchai.com/?action=show&amp;contentid=529296">软银旗下ARM美国IPO将融资80亿美元 4月底秘密提交申请</a><br />
		<a href="https://wap.ikanchai.com/?action=show&amp;contentid=494210">"艺人管理第一股"来了，乐华娱乐如何寻找下一个"王一博"?</a><br />
		<a href="https://wap.ikanchai.com/?action=show&amp;contentid=478064">冲刺IPO仅四天，百果园被食品安全绊倒</a><br />
		<a href="https://wap.ikanchai.com/?action=show&amp;contentid=472460">叮当健康再闯IPO，三年累亏近30亿，如何杀出巨头重围？</a><br />
		<a href="https://wap.ikanchai.com/?action=show&amp;contentid=426832">万物新生（爱回收）即将IPO，但仍有五大疑问仍待解</a><br />
		<a href="https://wap.ikanchai.com/?action=show&amp;contentid=403144">新年度IPO热度不减，这7笔能上演翻倍戏码吗？</a><br />
		<a href="https://wap.ikanchai.com/?action=show&amp;contentid=399127">中国公司今年赴美IPO筹资117亿美元 创2014年以来新高</a><br />
		<a href="https://wap.ikanchai.com/?action=show&amp;contentid=354244">IPO最少筹资2500万美元！传纳斯达克要严管中企上市</a><br />
		<a href="https://wap.ikanchai.com/?action=show&amp;contentid=335152">“软银综合症”过后，美股2020年不需要“假”科技？</a><br />
		<a href="https://wap.ikanchai.com/?action=show&amp;contentid=333282">良品铺子IPO：看上去很美，经营压力大现金流不乐观</a><br />
		<a href="https://wap.ikanchai.com/?action=show&amp;contentid=325457">银行存款超10亿、实控人套现2亿，瑞芯微IPO必要性存疑</a><br />
		<a href="https://wap.ikanchai.com/?action=show&amp;contentid=313796">“断腕”的优信，不一样的二手车</a><br />
		<a href="https://wap.ikanchai.com/?action=show&amp;contentid=309699">高盛：今年新IPO公司盈利能力属20年来最差</a><br />
		<a href="https://wap.ikanchai.com/?action=show&amp;contentid=307861">外媒：因市场估值太低 WeWork或将IPO推迟到2020年</a><br />
		<a href="https://wap.ikanchai.com/?action=show&amp;contentid=301282">IPO屡遭临时叫停，通达信闯关科创板成败几何？</a><br />
		<a href="https://wap.ikanchai.com/?action=show&amp;contentid=294255">三只松鼠上市一波三折，股票申购延迟至7月3日</a><br />
		<a href="https://wap.ikanchai.com/?action=show&amp;contentid=293871">IPO钟声为谁而鸣？</a><br />
		<a href="https://wap.ikanchai.com/?action=show&amp;contentid=288266">快IPO时代，互联网的疯狂与迷茫</a><br />
		<a href="https://wap.ikanchai.com/?action=show&amp;contentid=287361">科技晚报：瑞幸咖啡纳斯达克上市  苹果为新机铺路将清理库存</a><br />
		<a href="https://wap.ikanchai.com/?action=show&amp;contentid=287254">旧金山拟推行IPO税，硅谷再遇困境</a><br />
		<a href="https://wap.ikanchai.com/?action=show&amp;contentid=285650">Uber上市破发了，在排队IPO的独角兽们还好吗？</a><br />
		<a href="https://wap.ikanchai.com/?action=show&amp;contentid=285095">Lyft股价周三大跌11%创新低 给Uber IPO带来压力</a><br />
		<a href="https://wap.ikanchai.com/?action=show&amp;contentid=284812">盘点史上规模最大的9次IPO：阿里居首 募资250亿美元</a><br />
		<a href="https://wap.ikanchai.com/?action=show&amp;contentid=283381">中国科技公司IPO狂欢不再 硅谷成金融市场主角</a><br />
		<a href="https://wap.ikanchai.com/?action=show&amp;contentid=281145">科技股IPO狂热：美国亏损的独角兽们，正接连上市</a><br />
		<a href="https://wap.ikanchai.com/?action=show&amp;contentid=280701">Pinterest和Zoom本周四在美IPO</a><br />
		<a href="https://wap.ikanchai.com/?action=show&amp;contentid=279937">Uber称将于4月26日启动IPO路演：开始招揽投资者</a><br />
		<a href="https://wap.ikanchai.com/?action=show&amp;contentid=278884">Zoom确定IPO发行价区间 最高每股32美元</a><br />
		<a href="https://wap.ikanchai.com/?action=show&amp;contentid=277539">“话剧第一股”摘牌新三板：开心麻花的转型之痛和资本困境</a><br />
		<a href="https://wap.ikanchai.com/?action=show&amp;contentid=276819">Lyft宣布IPO定价为72美元 周五登陆纳斯达克</a><br />
		<a href="https://wap.ikanchai.com/?action=show&amp;contentid=276171">投资者需求强劲 Lyft IPO股价或高于目标区间定价</a><br />
		<a href="https://wap.ikanchai.com/?action=show&amp;contentid=275215">云集拟在美IPO募集2亿美元资金 2018年亏损870万美元</a><br />
		<a href="https://wap.ikanchai.com/?action=show&amp;contentid=273944">传Lyft在3月19日启动IPO路演 最多筹资20亿美元</a><br />
		<a href="https://wap.ikanchai.com/?action=show&amp;contentid=273467">传Uber将在4月份提交IPO申请 并将启动路演</a><br />
		<a href="https://wap.ikanchai.com/?action=show&amp;contentid=273460">传Uber拟4月份启动IPO 自我估值1200亿美元</a><br />
		<a href="https://wap.ikanchai.com/?action=show&amp;contentid=272952">Uber增聘美银、德银等6家投行参与IPO包销 目标今年上市</a><br />
		<a href="https://wap.ikanchai.com/?action=show&amp;contentid=272707">新东方在线将于3月14号开启全球路演，预计估值60-70亿元</a><br />
		<a href="https://wap.ikanchai.com/?action=show&amp;contentid=271395">富途证券调整IPO发行量 最大募资1.035亿美元</a><br />
		<a href="https://wap.ikanchai.com/?action=show&amp;contentid=268999">Lyft或成美国首家上市网约车公司</a><br />
		<a href="https://wap.ikanchai.com/?action=show&amp;contentid=264119">消息称猫眼娱乐延长IPO时间表 另有3个基石投资者加入</a><br />
		<a href="https://wap.ikanchai.com/?action=show&amp;contentid=264098">又一轮扎堆IPO，上市真能成互金平台的免死金牌吗？</a><br />
		<a href="https://wap.ikanchai.com/?action=show&amp;contentid=263561">消息称易宝支付计划赴美国IPO 此前传言要登陆港交所</a><br />
		<a href="https://wap.ikanchai.com/?action=show&amp;contentid=258409">深入了解IPO前的Uber</a><br />
		<a href="https://wap.ikanchai.com/?action=show&amp;contentid=258320">香港IPO，旺丁不旺财</a><br />
		<a href="https://wap.ikanchai.com/?action=show&amp;contentid=257603">你我贷母公司递交赴美IPO申请 前9月净利润4.49亿</a><br />
		<a href="https://wap.ikanchai.com/?action=show&amp;contentid=257413">表情包生意指北</a><br />
		<a href="https://wap.ikanchai.com/?action=show&amp;contentid=257004">Uber等创业公司考虑IPO上市 总估值或将达2000亿美元</a><br />
		<a href="https://wap.ikanchai.com/?action=show&amp;contentid=255113">香港今年IPO规模已达314亿美元有望全球夺冠 美团等破发</a><br />
		<a href="https://wap.ikanchai.com/?action=show&amp;contentid=254965">传办公应用Slack有意明年IPO：已聘高盛为首席承销商</a><br />
		<a href="https://wap.ikanchai.com/?action=show&amp;contentid=251785">腾讯音乐“佛系”IPO，三个月估值下跌70亿美元？</a><br />
		<a href="https://wap.ikanchai.com/?action=show&amp;contentid=251757">蘑菇街IPO发行价格14至16美元 最大募资8740万美元</a><br />
		<a href="https://wap.ikanchai.com/?action=show&amp;contentid=251622">软银将用旗下APP完成电信业务IPO 降低大众参与门槛</a><br />
		<a href="https://wap.ikanchai.com/?action=show&amp;contentid=249186">同程艺龙本月底香港IPO 计划全球发售1.438亿股</a><br />
		<a href="https://wap.ikanchai.com/?action=show&amp;contentid=248870">FF：FF91更多预量产车即将下线 加速IPO计划</a><br />
		<a href="https://wap.ikanchai.com/?action=show&amp;contentid=248748">软银日本电信业务今日获批IPO 变卖33%套现210亿美元</a><br />
		<a href="https://wap.ikanchai.com/?action=show&amp;contentid=248741">软银旗下移动部门12月19日上市：IPO规模达210亿美元</a><br />
		<a href="https://wap.ikanchai.com/?action=show&amp;contentid=248715">科技公司越来越倾向于IPO前惜售股票 IPO后狂卖</a><br />
		<a href="https://wap.ikanchai.com/?action=show&amp;contentid=248696">FF计划2020年IPO，新一轮融资或于近期公布</a><br />
		<a href="https://wap.ikanchai.com/?action=show&amp;contentid=248284">腾讯麾下蘑菇街赴美IPO，年轻女孩的钱还好赚吗？</a><br />
		<a href="https://wap.ikanchai.com/?action=show&amp;contentid=243744">母婴社区平台宝宝树本周四过聆讯 IPO拟募资8亿美元</a><br />
		<a href="https://wap.ikanchai.com/?action=show&amp;contentid=241042">传腾讯音乐暂停IPO至11月份 官方不予置评</a><br />
		<a href="https://wap.ikanchai.com/?action=show&amp;contentid=240466">传Lyft已开始筛选承销商 按计划2019年进行IPO</a><br />
		<a href="https://wap.ikanchai.com/?action=show&amp;contentid=240168">伦敦风投公司Mosaic Ventures完成第二轮募资</a><br />
		<a href="https://wap.ikanchai.com/?action=show&amp;contentid=239010">1年内喜提十余场IPO，但“腾讯系”上市选手表现欠佳</a><br />
		<a href="https://wap.ikanchai.com/?action=show&amp;contentid=238589">英语流利说今日赴美上市 如何留存用户成难题</a><br />
		<a href="https://wap.ikanchai.com/?action=show&amp;contentid=236991">​腾讯音乐秘密在美提交IPO申请 融资额减半至20亿美元</a><br />
		<a href="https://wap.ikanchai.com/?action=show&amp;contentid=235614">美团被曝IPO最终定价69港元处区间较高端 估值524亿美元</a><br />
		<a href="https://wap.ikanchai.com/?action=show&amp;contentid=235401">云米9月25日赴美上市 招股价区间为9美元-11美元</a><br />
		<a href="https://wap.ikanchai.com/?action=show&amp;contentid=235279">消息称美团把香港IPO发行价定在价格指导区间的较高端</a><br />
		<a href="https://wap.ikanchai.com/?action=show&amp;contentid=233645">比特大陆计划在IPO前融资最多10亿美元</a><br />
		<a href="https://wap.ikanchai.com/?action=show&amp;contentid=233643">媒体称华兴资本周四将香港IPO聆讯 募资不超过31.4亿港元</a><br />
		<a href="https://wap.ikanchai.com/?action=show&amp;contentid=233181">传腾讯音乐10月18日赴美IPO 估值290至310亿美元</a><br />
		<a href="https://wap.ikanchai.com/?action=show&amp;contentid=232790">Lyft据悉聘请上市顾问公司进行辅导 筹划明年IPO</a><br />
		<a href="https://wap.ikanchai.com/?action=show&amp;contentid=232750">猫眼微影今日交表正式启动IPO流程 最快年底赴港上市</a><br />
		<a href="https://wap.ikanchai.com/?action=show&amp;contentid=232279">小米生态链公司云米在美IPO，拟融资1.5亿美元</a><br />
		<a href="https://wap.ikanchai.com/?action=show&amp;contentid=232054">传比特大陆本周启动IPO，转型AI芯片前景未明</a><br />
		<a href="https://wap.ikanchai.com/?action=show&amp;contentid=231404">蔚来汽车9月18日美股上市，将成中国电动车赴美上市第一股</a><br />
		<a href="https://wap.ikanchai.com/?action=show&amp;contentid=230917">传小米生态链公司云米最早今年赴美IPO：或融2亿美元</a><br />
		<a href="https://wap.ikanchai.com/?action=show&amp;contentid=230694">奢侈品电商Farfetch拟在纽交所上市：股东包括京东</a><br />
		<a href="https://wap.ikanchai.com/?action=show&amp;contentid=230523">“暴雷潮”中赴美IPO，“车贷一哥”打的什么算盘？</a><br />
		<a href="https://wap.ikanchai.com/?action=show&amp;contentid=230051">红芯计划明年实现3000万利润 2021年提交IPO申请</a><br />
		<a href="https://wap.ikanchai.com/?action=show&amp;contentid=229894">趣头条9月IPO？消息称公司相关人员正在做赴美准备</a><br />
		<a href="https://wap.ikanchai.com/?action=show&amp;contentid=229320">蔚来汽车递交IPO申请招股书，计划融资18亿美元</a><br />
		<a href="https://wap.ikanchai.com/?action=show&amp;contentid=229100">深扒比特大陆IPO之路：雷军是背后神秘大咖？</a><br />
		<a href="https://wap.ikanchai.com/?action=show&amp;contentid=229060">英语流利说计划IPO，“AI+教育”撑得起20亿美元估值吗？</a><br />
		<a href="https://wap.ikanchai.com/?action=show&amp;contentid=227898">再传上市消息？传字节跳动有意于明年IPO</a><br />
		<a href="https://wap.ikanchai.com/?action=show&amp;contentid=227895">软银移动部门或推全球规模最大IPO：最早四季度上市</a><br />
		<a href="https://wap.ikanchai.com/?action=show&amp;contentid=227629">中国铁塔IPO的背后隐忧：多元化与竞合迷雾</a><br />
		<a href="https://wap.ikanchai.com/?action=show&amp;contentid=222364">上半年63家IPO公司完成上市仅为去年同期四成</a><br />
		<a href="https://wap.ikanchai.com/?action=show&amp;contentid=221926">IPO前夜的思考：小米究竟值多少钱？</a><br />
		<a href="https://wap.ikanchai.com/?action=show&amp;contentid=221816">美团 IPO：“没有边界”的美团，能否跑赢时间？ </a><br />
		<a href="https://wap.ikanchai.com/?action=show&amp;contentid=221812">索罗斯旗下基金参与认购小米香港IPO股份</a><br />
		<a href="https://wap.ikanchai.com/?action=show&amp;contentid=221701">小米今天确定IPO发行价 将于7月9日挂牌上市</a><br />
		<a href="https://wap.ikanchai.com/?action=show&amp;contentid=221455">优信正式赴美IPO 上市首日股价逆市涨逾7%盘中一度破发</a><br />
		<a href="https://wap.ikanchai.com/?action=show&amp;contentid=221430">双面美团</a><br />
		<a href="https://wap.ikanchai.com/?action=show&amp;contentid=220975">新三板有“后悔药”：捷安高科摘牌受理通知书都拿到 宣布不摘了</a><br />
		<a href="https://wap.ikanchai.com/?action=show&amp;contentid=220438">小米奖励雷军15亿美元股票 无任何附加条件</a><br />
		<a href="https://wap.ikanchai.com/?action=show&amp;contentid=220335">小米延迟CDR是在控制节奏，还是有难言之隐？</a><br />
		<a href="https://wap.ikanchai.com/?action=show&amp;contentid=219863">外媒：小米港股IPO定价区间在17至22港元</a><br />
		<a href="https://wap.ikanchai.com/?action=show&amp;contentid=218764">券商集体“逃离”新三板</a><br />
		<a href="https://wap.ikanchai.com/?action=show&amp;contentid=218175">二手车电商 后融资时代IPO还是被并购？</a><br />
		<a href="https://wap.ikanchai.com/?action=show&amp;contentid=217088">华龙证券内部现分歧 部分股东反对新三板摘牌不愿陪跑IPO</a><br />
		<a href="https://wap.ikanchai.com/?action=show&amp;contentid=217087">华龙证券内部现分歧 部分股东反对新三板摘牌不愿陪跑IPO</a><br />
		<a href="https://wap.ikanchai.com/?action=show&amp;contentid=216280">新三板“独角兽”华强方特宣布启动IPO 股价应声上涨7.5%</a><br />
		<a href="https://wap.ikanchai.com/?action=show&amp;contentid=216213">蔚来赴美IPO 5月底开始规模量产</a><br />
		<a href="https://wap.ikanchai.com/?action=show&amp;contentid=214984">为IPO造工业互联网概念，富士康能否摘掉“世界代工厂”帽子</a><br />
		<a href="https://wap.ikanchai.com/?action=show&amp;contentid=214710">登陆A股在即，富士康变身工业互联网服务商</a><br />
		<a href="https://wap.ikanchai.com/?action=show&amp;contentid=214470">小米“互联网公司”的逻辑，雷军讲得通吗？</a><br />
		<a href="https://wap.ikanchai.com/?action=show&amp;contentid=213604">一直在衰落的Univision：管理混乱、IPO失败，坐立不安的投资者</a><br />
		<a href="https://wap.ikanchai.com/?action=show&amp;contentid=213429">资本掘金手游市场，中国体育游戏产业或在沉默中爆发</a><br />
		<a href="https://wap.ikanchai.com/?action=show&amp;contentid=212642">IPO前夕小米估值连遭市场下调，最低至600亿美元</a><br />
		<a href="https://wap.ikanchai.com/?action=show&amp;contentid=212096">小米给IPO“添把火”：正式进军欧洲手机市场</a><br />
		<a href="https://wap.ikanchai.com/?action=show&amp;contentid=211984">小米递交招股书 估值或许并不乐观的未来</a><br />
		<a href="https://wap.ikanchai.com/?action=show&amp;contentid=211971">小米成港股新规后最大IPO， 研发费用或是未来业务关键</a><br />
		<a href="https://wap.ikanchai.com/?action=show&amp;contentid=211793">外媒：中国十几家科技独角兽计划在未来一年内IPO</a><br />
		<a href="https://wap.ikanchai.com/?action=show&amp;contentid=211748">小米最早本周IPO：薄利策略让部分投资人失望</a><br />
		<a href="https://wap.ikanchai.com/?action=show&amp;contentid=211023">“10亿赌局”决战前夜：董明珠亮剑，雷军IPO出刀</a><br />
		<a href="https://wap.ikanchai.com/?action=show&amp;contentid=210760">腾讯音乐IPO前的焦虑：版权壁垒弱化</a><br />
		<a href="https://wap.ikanchai.com/?action=show&amp;contentid=210653">“资本寒冬”再现，人民币、美元融资“冰火两重天”</a><br />
		<a href="https://wap.ikanchai.com/?action=show&amp;contentid=210650">115亿收购进入尾声，快乐大本营要上市了！</a><br />
		<a href="https://wap.ikanchai.com/?action=show&amp;contentid=210594">“什么值得买”冲刺IPO：导购电商有何生存逻辑？</a><br />
		<a href="https://wap.ikanchai.com/?action=show&amp;contentid=210237">滴滴凭啥值5000亿？</a><br />
		<a href="https://wap.ikanchai.com/?action=show&amp;contentid=209641">投资圈的真相:募资无望，投资无门，大家都在挣扎着</a><br />
		<a href="https://wap.ikanchai.com/?action=show&amp;contentid=209591">滴滴计划最快今年IPO 估值最高800亿美元</a><br />
		<a href="https://wap.ikanchai.com/?action=show&amp;contentid=209466">凡普金科递交IPO招股书：去年营收42亿，净盈利11亿</a><br />
		<a href="https://wap.ikanchai.com/?action=show&amp;contentid=208582">Uber拟任VMware高管Rowe为首席财务官 筹备IPO</a><br />
		<a href="https://wap.ikanchai.com/?action=show&amp;contentid=208065">曝美团延迟IPO，疑受累外卖无锡战败</a><br />
		<a href="https://wap.ikanchai.com/?action=show&amp;contentid=207957">枪口对准IPO，美团究竟何时扣动扳机？</a><br />
		<a href="https://wap.ikanchai.com/?action=show&amp;contentid=207952">美团的下一步棋，继续融资还是IPO？</a><br />
		<a href="https://wap.ikanchai.com/?action=show&amp;contentid=207930">和尚都来资本市场“化缘”了，宗教和金融，看上去不太配</a><br />
		<a href="https://wap.ikanchai.com/?action=show&amp;contentid=207863">美团的下一步动作 继续融资还是IPO？</a><br />
		<a href="https://wap.ikanchai.com/?action=show&amp;contentid=207091">14个问题都不是问题：新三板江苏新能IPO闯关成功</a><br />
		<a href="https://wap.ikanchai.com/?action=show&amp;contentid=206413">虎牙在美提交IPO申请 拟募集2亿美元资金</a><br />
		<a href="https://wap.ikanchai.com/?action=show&amp;contentid=206272">和力辰光主动斩断IPO出路背后：业绩巨亏 依赖郭敬明</a><br />
		<a href="https://wap.ikanchai.com/?action=show&amp;contentid=206118">新三板IPO出局者的众生相：大多是现实派和运气欠佳派</a><br />
		<a href="https://wap.ikanchai.com/?action=show&amp;contentid=205554">李天天：丁香园是价值驱动，而非流量，我们正准备pre-IPO</a><br />
		<a href="https://wap.ikanchai.com/?action=show&amp;contentid=205465">一位投行人眼中的IPO严审：这些“套路”“手段”让人压力倍增</a><br />
		<a href="https://wap.ikanchai.com/?action=show&amp;contentid=205132">爱奇艺IPO：“八年抗战”后，继续“三国杀”</a><br />
		<a href="https://wap.ikanchai.com/?action=show&amp;contentid=204212">电子签名公司DocuSign申请IPO 计划融资1亿美元</a><br />
		<a href="https://wap.ikanchai.com/?action=show&amp;contentid=203927"> 哔哩哔哩IPO定价为11.50美元 拟募资4.83亿美元</a><br />
		<a href="https://wap.ikanchai.com/?action=show&amp;contentid=203797">新三板恐龙园六年内2次IPO失败 业绩坐上过山车竞争力不敌同行</a><br />
		<a href="https://wap.ikanchai.com/?action=show&amp;contentid=203608">协作软件公司Smartsheet紧跟Dropbox申请上市</a><br />
		<a href="https://wap.ikanchai.com/?action=show&amp;contentid=203606">Dropbox顺利完成IPO 但真正的挑战才刚刚开始</a><br />
		<a href="https://wap.ikanchai.com/?action=show&amp;contentid=203359">疯狂挖角盈利模式单一 “虎斗”争抢游戏直播第一股</a><br />
		<a href="https://wap.ikanchai.com/?action=show&amp;contentid=203353">唐人估值30亿筹备IPO，业绩不稳是致命伤</a><br />
		<a href="https://wap.ikanchai.com/?action=show&amp;contentid=203068">IPO大劝退？网传排队企业三年净利得过亿</a><br />
		<a href="https://wap.ikanchai.com/?action=show&amp;contentid=203056">尚德机构登陆纽交所，去年营收9.7亿，背后站着这些VC/PE</a><br />
		<a href="https://wap.ikanchai.com/?action=show&amp;contentid=202945">独角兽扎堆，IPO密集，2018年金融科技市场将井喷</a><br />
		<a href="https://wap.ikanchai.com/?action=show&amp;contentid=202582">大疆回应IPO传闻：近期无IPO计划</a><br />
		<a href="https://wap.ikanchai.com/?action=show&amp;contentid=202000">B站IPO敲破次元壁，3亿用户的泛二次元还能投什么？</a><br />
		<a href="https://wap.ikanchai.com/?action=show&amp;contentid=201657">直播平台密集IPO的背后 谁能撞开那块天花板</a><br />
		<a href="https://wap.ikanchai.com/?action=show&amp;contentid=201540">小米是硬件or互联网公司？市盈率高苹果数倍遭质疑</a><br />
		<a href="https://wap.ikanchai.com/?action=show&amp;contentid=201416">阳光中科IPO临阵脱逃 资本战略变脸之快如翻书</a><br />
		<a href="https://wap.ikanchai.com/?action=show&amp;contentid=201395">野蛮的炒币时代步入熊市？区块链价值投资者入场不到5%</a><br />
		<a href="https://wap.ikanchai.com/?action=show&amp;contentid=201394">“A计划”按下快捷键</a><br />
		<a href="https://wap.ikanchai.com/?action=show&amp;contentid=201392">中国A股呼唤独角兽归来，争夺科技巨头大战一触即发</a><br />
		<a href="https://wap.ikanchai.com/?action=show&amp;contentid=201281">云计算公司Zuora提交IPO申请 拟募资1亿美元</a><br />
		<a href="https://wap.ikanchai.com/?action=show&amp;contentid=201277">爱奇艺IPO价格区间为17至19美元 最高募资27.3亿美元</a><br />
		<a href="https://wap.ikanchai.com/?action=show&amp;contentid=200790">2018年IPO走向：内容赛道最热，三地争夺独角兽</a><br />
		<a href="https://wap.ikanchai.com/?action=show&amp;contentid=200765">富士康火速登陆A股！独角兽们的下一个春天来了？</a><br />
		<a href="https://wap.ikanchai.com/?action=show&amp;contentid=200626">​幸福是熬出来的！南京证券三次冲刺A股今成功 新三板这4家券商会心动</a><br />
		<a href="https://wap.ikanchai.com/?action=show&amp;contentid=200590">“腾讯爸爸”接盘新丽传媒27%股权，光线33亿现金到账</a><br />
		<a href="https://wap.ikanchai.com/?action=show&amp;contentid=200034">点牛金融母公司缩减IPO发行量 最多募集802万美元</a><br />
		<a href="https://wap.ikanchai.com/?action=show&amp;contentid=199915">除了广告收入和会员规模，冲击IPO的爱奇艺还有哪些“长板”？</a><br />
		<a href="https://wap.ikanchai.com/?action=show&amp;contentid=199909">一文读懂富士康股份“光速”上市坎坷路</a><br />
		<a href="https://wap.ikanchai.com/?action=show&amp;contentid=199878">传映客3亿美元赴港IPO，不留退路的放手一搏？</a><br />
		<a href="https://wap.ikanchai.com/?action=show&amp;contentid=199874">为支持“四新”独角兽IPO，A股将设快速通道，谁将尝到改革红利？</a><br />
		<a href="https://wap.ikanchai.com/?action=show&amp;contentid=199784">互金企业维信金科赴港IPO 放贷资金近八成来自信托计划</a><br />
		<a href="https://wap.ikanchai.com/?action=show&amp;contentid=199397">小米估值判断：欲戴王冠，雷军的路还得慢慢走</a><br />
		<a href="https://wap.ikanchai.com/?action=show&amp;contentid=199390">B站IPO靴子终落地，但特立独行的后花园必须向钱看</a><br />
		<a href="https://wap.ikanchai.com/?action=show&amp;contentid=199356">快手赴港上市有望今年完成 最新估值已达180亿美元</a><br />
		<a href="https://wap.ikanchai.com/?action=show&amp;contentid=199177">平安好医生IPO背后：谁的丧钟？谁的暖冬？</a><br />
		<a href="https://wap.ikanchai.com/?action=show&amp;contentid=199163">8家新三板企业主动放弃IPO 无奈之举还是另有隐情？</a><br />
		<a href="https://wap.ikanchai.com/?action=show&amp;contentid=198928">赴美上市很热 全球市场将再次掀起IPO争夺战？</a><br />
		<a href="https://wap.ikanchai.com/?action=show&amp;contentid=198694">港交所“抢人”：华图教育摘牌后奔H股 倒逼新三板改革？</a><br />
		<a href="https://wap.ikanchai.com/?action=show&amp;contentid=198508">富士康冲刺IPO，但“代工”的帽子却不好摘除</a><br />
		<a href="https://wap.ikanchai.com/?action=show&amp;contentid=198497">音乐流服务Spotify递交IPO申请 去年亏损15亿美元</a><br />
		<a href="https://wap.ikanchai.com/?action=show&amp;contentid=198254">爱奇艺提交招股书 拟通过IPO募资15亿美元</a><br />
		<a href="https://wap.ikanchai.com/?action=show&amp;contentid=197969">清科数据：1月VC/PE市场募资规模下降，环比减少79.2%</a><br />
		<a href="https://wap.ikanchai.com/?action=show&amp;contentid=197741">IPO被否就“借壳”上市？证监会：必须3年后</a><br />
		<a href="https://wap.ikanchai.com/?action=show&amp;contentid=197729">我在证监会五年的工作经验都在这儿了</a><br />
		<a href="https://wap.ikanchai.com/?action=show&amp;contentid=197432">云存储公司Dropbox提交IPO申请 计划融资5亿美元</a><br />
		<a href="https://wap.ikanchai.com/?action=show&amp;contentid=196917">2017 IPO分析报告：过会率逐步降低 发行新股成主流趋势</a><br />
		<a href="https://wap.ikanchai.com/?action=show&amp;contentid=196879">新三板八大屡败屡战的A股“朝圣者”</a><br />
		<a href="https://wap.ikanchai.com/?action=show&amp;contentid=196878">IPO必考题：今年8成上会企业都被发审委问询这个问题</a><br />
		<a href="https://wap.ikanchai.com/?action=show&amp;contentid=196761">小米生态链公司首登美股，华米 IPO 背后的产品之道</a><br />
		<a href="https://wap.ikanchai.com/?action=show&amp;contentid=196751">华米科技赴美上市：成也小米，悬也小米</a><br />
		<a href="https://wap.ikanchai.com/?action=show&amp;contentid=196697">新三板也有背锅侠：养鸡企业集体“甩锅”给H7N9疫情</a><br />
		<a href="https://wap.ikanchai.com/?action=show&amp;contentid=196660">2017年IPO被否之谜</a><br />
		<a href="https://wap.ikanchai.com/?action=show&amp;contentid=196587">“电商面膜第一股”御泥坊IPO</a><br />
		<a href="https://wap.ikanchai.com/?action=show&amp;contentid=195975">严重依赖大客户成上市心病 三启IPO的朝歌科技能否改写被否命运？</a><br />
		<a href="https://wap.ikanchai.com/?action=show&amp;contentid=195680">2017年回顾：募资为何会这么难 到底谁还在做LP？</a><br />
		<a href="https://wap.ikanchai.com/?action=show&amp;contentid=195669">小米IPO锁定香港，目标估值900至1100亿美元</a><br />
		<a href="https://wap.ikanchai.com/?action=show&amp;contentid=195523">汽车电商去年融资超150亿元 今年平台或迎IPO上市潮</a><br />
		<a href="https://wap.ikanchai.com/?action=show&amp;contentid=193570">“补血”压力兵临城下 小银行“扎堆”IPO</a><br />
		<a href="https://wap.ikanchai.com/?action=show&amp;contentid=191881">新三板企业IPO三否一暂缓背后：关联交易或是主因</a><br />
		<a href="https://wap.ikanchai.com/?action=show&amp;contentid=191483">曙光电缆撤回IPO审查 100多户投资者“踩雷”</a><br />
		<a href="https://wap.ikanchai.com/?action=show&amp;contentid=191051">新三板集邮党寒冬：IPO失利难逃复牌暴跌魔咒</a><br />
		<a href="https://wap.ikanchai.com/?action=show&amp;contentid=190597">云存储公司Dropbox秘密提交IPO申请 估值超百亿美元</a><br />
		<a href="https://wap.ikanchai.com/?action=show&amp;contentid=190395">港股连破纪录IPO受热捧 小米筹谋赴港上市</a><br />
		<a href="https://wap.ikanchai.com/?action=show&amp;contentid=190193">小米IPO：雷军的九年之约和七年之痒</a><br />
		<a href="https://wap.ikanchai.com/?action=show&amp;contentid=190029">移动联通电信三年半贡献50亿 润建通信IPO过会三类股东净赚1752万</a><br />
		<a href="https://wap.ikanchai.com/?action=show&amp;contentid=190008">斗鱼拟今年赴港IPO 募资3-4亿美元</a><br />
		<a href="https://wap.ikanchai.com/?action=show&amp;contentid=189909">小米拿什么支撑2000亿美元的估值？有多大泡沫?</a><br />
		<a href="https://wap.ikanchai.com/?action=show&amp;contentid=189885">曾因 “三类股东”撤回IPO的它，如今选择与上市公司联姻</a><br />
		<a href="https://wap.ikanchai.com/?action=show&amp;contentid=189618">夫妻俩卖泡椒凤爪年入8亿，还要冲击IPO</a><br />
		<a href="https://wap.ikanchai.com/?action=show&amp;contentid=189605">小米IPO传闻再起：或于年底赴香港上市 估值跃升至2000亿美元</a><br />
		<a href="https://wap.ikanchai.com/?action=show&amp;contentid=189604">小米2018下半年IPO ！雷军目标2000亿美元估值</a><br />
		<a href="https://wap.ikanchai.com/?action=show&amp;contentid=189136">IPO先踩油门后刹车冲击新三板： 企业集体打退堂鼓 年报质量堪忧</a><br />
		<a href="https://wap.ikanchai.com/?action=show&amp;contentid=189020">消息称欢聚时代旗下虎牙直播寻求赴美IPO 募资至少2亿美元</a><br />
		<a href="https://wap.ikanchai.com/?action=show&amp;contentid=188900">15家PE都跨不过的槛：五峰农业的迷雾与惊变</a><br />
		<a href="https://wap.ikanchai.com/?action=show&amp;contentid=188897">2018年新三板的五大现实问题</a><br />
		<a href="https://wap.ikanchai.com/?action=show&amp;contentid=188790">2018年：你必须要认清楚的新三板五大现实问题</a><br />
		<a href="https://wap.ikanchai.com/?action=show&amp;contentid=188770">传音乐流媒体巨头Spotify已秘密提交了IPO申请</a><br />
		<a href="https://wap.ikanchai.com/?action=show&amp;contentid=188622">写给2018的创业者：别着急去二级市场当“孤儿”</a><br />
		<a href="https://wap.ikanchai.com/?action=show&amp;contentid=188276">IPO 趋严，哪些行业最受发审委欢迎？</a><br />
		<a href="https://wap.ikanchai.com/?action=show&amp;contentid=187341">精神病院冲IPO，年营收超4亿，毛利近40%</a><br />
		<a href="https://wap.ikanchai.com/?action=show&amp;contentid=187277">快手能否在IPO前成功去“low”？</a><br />
		<a href="https://wap.ikanchai.com/?action=show&amp;contentid=187196">2017年全球IPO交易数量创金融危机后高点</a><br />
		<a href="https://wap.ikanchai.com/?action=show&amp;contentid=187143">IPO审核尺度全面从严 明年新股发行或放缓</a><br />
		<a href="https://wap.ikanchai.com/?action=show&amp;contentid=187079">新三板体外诊断行业：前景可期 4家企业已过会</a><br />
		<a href="https://wap.ikanchai.com/?action=show&amp;contentid=185391">无辜的乐信，和一场反转的IPO</a><br />
		<a href="https://wap.ikanchai.com/?action=show&amp;contentid=185388">乐信正式登陆纳斯达克挂牌上市 开盘涨 31%</a><br />
		<a href="https://wap.ikanchai.com/?action=show&amp;contentid=184925">高额政府补贴遭问询 搭IPO扶贫快车道的金丹科技“被踩刹车”</a><br />
		<a href="https://wap.ikanchai.com/?action=show&amp;contentid=184924">“IPO史上最袖珍公司”瑞翌新材撤回申请 上市只是黄粱一梦？</a><br />
		<a href="https://wap.ikanchai.com/?action=show&amp;contentid=184256">“对赌”协议终止 三只松鼠上市路还要蹦多久？</a><br />
		<a href="https://wap.ikanchai.com/?action=show&amp;contentid=184215">映客借道宣亚登录A股没戏了，港股却破天荒改革拥抱新经济</a><br />
		<a href="https://wap.ikanchai.com/?action=show&amp;contentid=183845">IPO频现主动撤回 审核逻辑生变震慑市场</a><br />
		<a href="https://wap.ikanchai.com/?action=show&amp;contentid=183822"> IPO受挫企业盘点</a><br />
		<a href="https://wap.ikanchai.com/?action=show&amp;contentid=183688">“雄安第一股” IPO 缘何受冷？</a><br />
		<a href="https://wap.ikanchai.com/?action=show&amp;contentid=183555">福达合金过会后 含三类股东的35家新三板IPO企业能否迎来新曙光？</a><br />
		<a href="https://wap.ikanchai.com/?action=show&amp;contentid=183400">下一个IPO潮，该轮到他们打针吃药的了？</a><br />
		<a href="https://wap.ikanchai.com/?action=show&amp;contentid=183197">专注家居生活18年，“智能晾衣架第一股”是如何炼成的？</a><br />
		<a href="https://wap.ikanchai.com/?action=show&amp;contentid=183139">摘牌成为常态，新三板挂牌企业负增长时代即将来临</a><br />
		<a href="https://wap.ikanchai.com/?action=show&amp;contentid=182918">六个核桃三度闯关IPO终通过 砸钱营销模式还能走多远</a><br />
		<a href="https://wap.ikanchai.com/?action=show&amp;contentid=182913">三只松鼠IPO临停:疑遭自媒体勒索500万 手握负面信息</a><br />
		<a href="https://wap.ikanchai.com/?action=show&amp;contentid=182734">36氪传媒宣布完成3亿元融资 连续两年盈利瞄准IPO</a><br />
		<a href="https://wap.ikanchai.com/?action=show&amp;contentid=182108">复星旅游业务启动独立上市 至少募资5亿美元</a><br />
		<a href="https://wap.ikanchai.com/?action=show&amp;contentid=182053">IPO热潮开始退去：新三板新增辅导下降，终止IPO增多</a><br />
		<a href="https://wap.ikanchai.com/?action=show&amp;contentid=181113">IPO热潮开始退去：新三板新增辅导下降，终止IPO增多</a><br />
		<a href="https://wap.ikanchai.com/?action=show&amp;contentid=180721">过会“零通过” 金田铜业仍去IPO的信心从何而来？</a><br />
		<a href="https://wap.ikanchai.com/?action=show&amp;contentid=180586">德邦物流过会 A 股迎首家 IPO 快递股</a><br />
		<a href="https://wap.ikanchai.com/?action=show&amp;contentid=180580">被指隐瞒假货监管，美法院将重审阿里IPO欺诈案</a><br />
		<a href="https://wap.ikanchai.com/?action=show&amp;contentid=180433">消息称小米最早明年IPO 估值至少500亿美元</a><br />
		<a href="https://wap.ikanchai.com/?action=show&amp;contentid=180086">点点客两位董事违背公开承诺：说好的增持不见了</a><br />
		<a href="https://wap.ikanchai.com/?action=show&amp;contentid=179892">小米否认明年 IPO 雷军称现阶段重点仍在于创新</a><br />
		<a href="https://wap.ikanchai.com/?action=show&amp;contentid=179803">小米否认明年IPO，曾暗示2025年前不上市</a><br />
		<a href="https://wap.ikanchai.com/?action=show&amp;contentid=179455">西门子旗下医疗部门将上市 为德国20年来最大IPO</a><br />
		<a href="https://wap.ikanchai.com/?action=show&amp;contentid=179103">营收净利双下滑如何“逆袭”？蓝狮子募资1.1亿押宝IP影视化</a><br />
		<a href="https://wap.ikanchai.com/?action=show&amp;contentid=178848">GPLP研究：10月IPO观察 过会率仅有64% 无主流机构入围</a><br />
		<a href="https://wap.ikanchai.com/?action=show&amp;contentid=177670">外媒称平安好医生与投行接洽IPO事宜 计划融资10亿美元</a><br />
		<a href="https://wap.ikanchai.com/?action=show&amp;contentid=177184">华大基因IPO数据撒谎 项目曾遭3千人联名举报</a><br />
		<a href="https://wap.ikanchai.com/?action=show&amp;contentid=177055">买下大半个中国互联网的腾讯和阿里，IPO之战已经打响</a><br />
		<a href="https://wap.ikanchai.com/?action=show&amp;contentid=176786">中青旅1.4亿入股九皇山 两家子公司登陆新三板</a><br />
		<a href="https://wap.ikanchai.com/?action=show&amp;contentid=176365">继美拍上市后，坐拥6亿用户的快手也将于近期启动IPO</a><br />
		<a href="https://wap.ikanchai.com/?action=show&amp;contentid=176130">三年砸10亿广告的香飘飘将上市 创始人家族持股近9成</a><br />
		<a href="https://wap.ikanchai.com/?action=show&amp;contentid=175466">家居巨无霸红星美凯龙冲刺A股 六大看点解读招股书</a><br />
		<a href="https://wap.ikanchai.com/?action=show&amp;contentid=175212">宁德时代IPO，站在独角兽背后的新三板公司们</a><br />
		<a href="https://wap.ikanchai.com/?action=show&amp;contentid=174798">珀莱雅正式登陆深交所，本土美妆第一股</a><br />
		<a href="https://wap.ikanchai.com/?action=show&amp;contentid=174605">讯8天收割第3支IPO 从金融到交易，市场能否为易鑫的新故事买单</a><br />
		<a href="https://wap.ikanchai.com/?action=show&amp;contentid=174300">香飘飘上市IPO 中国杯装奶茶领导者新推“牛奶泡的茶”</a><br />
		<a href="https://wap.ikanchai.com/?action=show&amp;contentid=174111">消息称Reddit准备进行IPO 时间表并不明朗</a><br />
		<a href="https://wap.ikanchai.com/?action=show&amp;contentid=173700">简书要做出版了：阅文IPO，网文的"掘金时代"开始了么</a><br />
		<a href="https://wap.ikanchai.com/?action=show&amp;contentid=173651">乐信向SEC递交IPO招股书，冲击分期电商第一股</a><br />
		<a href="https://wap.ikanchai.com/?action=show&amp;contentid=173548">雷蛇今日登陆港IPO  背后隐藏着巨大的野心 </a><br />
		<a href="https://wap.ikanchai.com/?action=show&amp;contentid=173269">搜狗上市，王小川的希望与忧患</a><br />
		<a href="https://wap.ikanchai.com/?action=show&amp;contentid=173021">为何IPO否决率飙升，是审核重点变了么？</a><br />
		<a href="https://wap.ikanchai.com/?action=show&amp;contentid=173007">4次折戟IPO，“六个核桃”这次能顺利过关吗？</a><br />
		<a href="https://wap.ikanchai.com/?action=show&amp;contentid=172605">暴涨86%，阅文集团上市首日险破千亿市值，这很腾讯系！</a><br />
		<a href="https://wap.ikanchai.com/?action=show&amp;contentid=172602">阅文集团登陆香港联交所，华兴资本担任联席账簿管理人</a><br />
		<a href="https://wap.ikanchai.com/?action=show&amp;contentid=172392">搜狗确定IPO发行价为13美元 将募集5.85亿美元资金</a><br />
		<a href="https://wap.ikanchai.com/?action=show&amp;contentid=172153">剔除腾讯的奶量，搜狗还有哪些商业故事？</a><br />
		<a href="https://wap.ikanchai.com/?action=show&amp;contentid=171826">搜狗赴美IPO延迟， 明知处处是坑，也只能蒙眼狂走</a><br />
		<a href="https://wap.ikanchai.com/?action=show&amp;contentid=171584">奔赴IPO、打动华尔街？搜狗可能要先理顺这几点</a><br />
		<a href="https://wap.ikanchai.com/?action=show&amp;contentid=171361">搜狗即将在纽交所挂牌，泼三瓢冷水提个醒</a><br />
		<a href="https://wap.ikanchai.com/?action=show&amp;contentid=171023">阅文集团今年上半年净利逾2亿元 本周三正式挂牌</a><br />
		<a href="https://wap.ikanchai.com/?action=show&amp;contentid=170947">没能“从农村包围城市”的快手，只靠直播创收能顺利IPO吗？</a><br />
		<a href="https://wap.ikanchai.com/?action=show&amp;contentid=170899">新零售发力，阿里巴巴Q2创IPO以来最高增速</a><br />
		<a href="https://wap.ikanchai.com/?action=show&amp;contentid=170877">三只松鼠恢复IPO审核，更新财务数据或为应对营收下降传闻</a><br />
		<a href="https://wap.ikanchai.com/?action=show&amp;contentid=170554">媒体称乐视因涉嫌IPO造假遭调查 或面临将强制退市</a><br />
		<a href="https://wap.ikanchai.com/?action=show&amp;contentid=170101">新三板森鹰窗业IPO被否发审委关注5大问题 翻2013年受罚旧账</a><br />
		<a href="https://wap.ikanchai.com/?action=show&amp;contentid=169532">IPO前夕招销售卖广告，快手也有“直播依赖焦虑症”</a><br />
		<a href="https://wap.ikanchai.com/?action=show&amp;contentid=169511">孕育伟大公司的可能性是什么？</a><br />
		<a href="https://wap.ikanchai.com/?action=show&amp;contentid=169458">对赌协议压身，又被律师“坑”，三只松鼠的上市之路为何这么难？</a><br />
		<a href="https://wap.ikanchai.com/?action=show&amp;contentid=169388">IPO前夕招销售卖广告，快手也有“直播依赖焦虑症”</a><br />
		<a href="https://wap.ikanchai.com/?action=show&amp;contentid=169239">乐视网IPO东窗事发：7年前早就质疑声四起</a><br />
		<a href="https://wap.ikanchai.com/?action=show&amp;contentid=169141">创业公司保持私有时间越来越长 ,IPO市场可能消亡</a><br />
		<a href="https://wap.ikanchai.com/?action=show&amp;contentid=169116">这些案例留下的惨痛教训：如何搞砸一个IPO项目</a><br />
		<a href="https://wap.ikanchai.com/?action=show&amp;contentid=168222">新三板寻人启事： 5家拟iPO企业急寻小股东</a><br />
		<a href="https://wap.ikanchai.com/?action=show&amp;contentid=167386">150家企业挂牌不久就冲刺IPO，新三板成上市跳板已成常事</a><br />
		<a href="https://wap.ikanchai.com/?action=show&amp;contentid=167316">中国科技产业迎来IPO超级浪潮 众多企业将在未来几年上市</a><br />
		<a href="https://wap.ikanchai.com/?action=show&amp;contentid=167292">8个月定增价从18元跌至3元 安尔发频繁募资打什么算盘？</a><br />
		<a href="https://wap.ikanchai.com/?action=show&amp;contentid=167108">新三板成上市跳板：150家企业挂牌不到一年冲刺IPO</a><br />
		<a href="https://wap.ikanchai.com/?action=show&amp;contentid=166935">爱点击冲刺IPO！单季亏千万美元，蓝标是二股东</a><br />
		<a href="https://wap.ikanchai.com/?action=show&amp;contentid=166881">互金平台争先赴美上市 算吃里扒外补贴国外投资者吗？</a><br />
		<a href="https://wap.ikanchai.com/?action=show&amp;contentid=166766">阅文集团在港IPO，募集资金最高可达11亿美元</a><br />
		<a href="https://wap.ikanchai.com/?action=show&amp;contentid=166485">融资1904万不到一个月 修飞机的鹰之航拟A股上市</a><br />
		<a href="https://wap.ikanchai.com/?action=show&amp;contentid=166471">众安在线、趣店接连上市，它们的未来会走向何方？</a><br />
		<a href="https://wap.ikanchai.com/?action=show&amp;contentid=166324">捧红刘晓庆的毛戈平征战IPO，能成“中国彩妆第一股”吗？</a><br />
		<a href="https://wap.ikanchai.com/?action=show&amp;contentid=166308">时尚订购服务公司Stitch Fix申请IPO，目标为筹集1亿美元</a><br />
		<a href="https://wap.ikanchai.com/?action=show&amp;contentid=166305">趣店上市：坚持、信任、输血，超额回报的背后</a><br />
		<a href="https://wap.ikanchai.com/?action=show&amp;contentid=165988">3次修改募资方案额度缩水认购对象弃购 沧海核装值得投吗？</a><br />
		<a href="https://wap.ikanchai.com/?action=show&amp;contentid=165798">美能燃气再募1亿元九鼎认购8000万 前次募资款的85%未花完</a><br />
		<a href="https://wap.ikanchai.com/?action=show&amp;contentid=165794">融资1904万不到一个月 修飞机的鹰之航拟A股上市</a><br />
		<a href="https://wap.ikanchai.com/?action=show&amp;contentid=165660">AI给搜狗上市加分几何？未来将遭遇多重挑战</a><br />
		<a href="https://wap.ikanchai.com/?action=show&amp;contentid=165614">互金平台近期扎堆赴美上市，赶在年前讨个好彩头？</a><br />
		<a href="https://wap.ikanchai.com/?action=show&amp;contentid=165393">10亿净利润，300亿估值，趣店的1200天奇迹</a><br />
		<a href="https://wap.ikanchai.com/?action=show&amp;contentid=165388">互金企业扎堆赴美上市，让人喜忧参半，背后有何“难言之隐”？</a><br />
		<a href="https://wap.ikanchai.com/?action=show&amp;contentid=165372">阅文集团拟本月启动招股，网文“一哥”难处何在？</a><br />
		<a href="https://wap.ikanchai.com/?action=show&amp;contentid=165360">5年2度冲刺IPO失败后，金逸影视登陆资本市场</a><br />
		<a href="https://wap.ikanchai.com/?action=show&amp;contentid=165349">欢瑞世纪与爱奇艺、腾讯签约近15亿 靠的就是“IP+流量明星”</a><br />
		<a href="https://wap.ikanchai.com/?action=show&amp;contentid=165347">欢瑞世纪与爱奇艺、腾讯签约近15亿 靠的就是“IP+流量明星”</a><br />
		<a href="https://wap.ikanchai.com/?action=show&amp;contentid=165052">趣店赴美上市，我们在招股书里发现了这些秘密</a><br />
		<a href="https://wap.ikanchai.com/?action=show&amp;contentid=164865">搜狗招股书财报数据不完全一致？营收增长疑遭遇天花板</a><br />
		<a href="https://wap.ikanchai.com/?action=show&amp;contentid=164864">搜狗招股书财报数据不完全一致？营收增长疑遭遇天花板</a><br />
		<a href="https://wap.ikanchai.com/?action=show&amp;contentid=164782">拍拍贷冲刺IPO：单季净利6.3亿 张俊持股5.5%</a><br />
		<a href="https://wap.ikanchai.com/?action=show&amp;contentid=164768">即将IPO的搜狗讲了两个故事，搜狐依然是最大赢家</a><br />
		<a href="https://wap.ikanchai.com/?action=show&amp;contentid=164725">阅文和搜狗双双启动IPO！腾讯数年投资终于要开花结果了？</a><br />
		<a href="https://wap.ikanchai.com/?action=show&amp;contentid=164711">赴美上市 or 回归A股：“窗口期”创业企业的选择</a><br />
		<a href="https://wap.ikanchai.com/?action=show&amp;contentid=164624">拍拍贷递交IPO申请：最高筹资额为3.5亿美元</a><br />
		<a href="https://wap.ikanchai.com/?action=show&amp;contentid=164618">搜狗赴美IPO，它能为投资者讲出什么新故事？</a><br />
		<a href="https://wap.ikanchai.com/?action=show&amp;contentid=164410">背靠 “横店帝国”，“年度院线IPO第一股”从何处来、向何处去？</a><br />
		<a href="https://wap.ikanchai.com/?action=show&amp;contentid=164396">夹缝里的新三板老股转让：你想卖？我凭什么要接！</a><br />
		<a href="https://wap.ikanchai.com/?action=show&amp;contentid=164250">Magic Leap准备融资10亿美元 为产品上市做准备</a><br />
		<a href="https://wap.ikanchai.com/?action=show&amp;contentid=163725">失败率不低，但餐饮企业仍排队闯关IPO</a><br />
		<a href="https://wap.ikanchai.com/?action=show&amp;contentid=163389">开心麻花《羞羞的铁拳》票房超15亿 IPO的它能否攻破影视公司成长天花板？</a><br />
		<a href="https://wap.ikanchai.com/?action=show&amp;contentid=163323">生死赌局大限将至，靠融资过活的美团能否顺利IPO？</a><br />
		<a href="https://wap.ikanchai.com/?action=show&amp;contentid=163142">深陷亏损泥潭，爱奇艺2018年能否成功IPO？</a><br />
		<a href="https://wap.ikanchai.com/?action=show&amp;contentid=163127">女人和孩子的钱最好赚！细数那些闷声掘金的新三板公司</a><br />
		<a href="https://wap.ikanchai.com/?action=show&amp;contentid=162629">Lyft加速向IPO冲刺 将为投资者打开无人驾驶大门</a><br />
		<a href="https://wap.ikanchai.com/?action=show&amp;contentid=162623">愤怒的小鸟开发商Rovio上市首日股价大涨 将考虑收购</a><br />
		<a href="https://wap.ikanchai.com/?action=show&amp;contentid=162589">对话众安在线CEO陈劲：走在创新无人区，上市每个过程都以分秒来计算</a><br />
		<a href="https://wap.ikanchai.com/?action=show&amp;contentid=162560">化妆品行业都用力砸广告，毛戈平IPO后为什么没这么做？</a><br />
		<a href="https://wap.ikanchai.com/?action=show&amp;contentid=162510">三马加持的众安保险盛世之下有隐忧 有些事情不能左右却必须承受</a><br />
		<a href="https://wap.ikanchai.com/?action=show&amp;contentid=162101">每月一次“赴美IPO”，爱奇艺到底在焦虑什么？</a><br />
		<a href="https://wap.ikanchai.com/?action=show&amp;contentid=161823">互联网保险第一股港交所挂牌 众安在线开盘大涨15%</a><br />
		<a href="https://wap.ikanchai.com/?action=show&amp;contentid=161473">跑得过同行、但防不住阿里，众安保险的最终对手会是蚂蚁金服吗？</a><br />
		<a href="https://wap.ikanchai.com/?action=show&amp;contentid=161381">IPO审核暂缓表决企业年内总数达到13家</a><br />
		<a href="https://wap.ikanchai.com/?action=show&amp;contentid=161216">二手奢侈品将现IPO，国内市场将面临的几大问题</a><br />
		<a href="https://wap.ikanchai.com/?action=show&amp;contentid=160946">连亏三年也能上市？不是快递公司的百世和那些不务正业的物流公司</a><br />
		<a href="https://wap.ikanchai.com/?action=show&amp;contentid=160801">传智播客定增收官：创新工场高价参与 第三大股东砸盘套现</a><br />
		<a href="https://wap.ikanchai.com/?action=show&amp;contentid=160550">细数比特币的成败：中本聪式的自由</a><br />
		<a href="https://wap.ikanchai.com/?action=show&amp;contentid=160304">IPO被否企业超前4年总和，原因竟然是这样</a><br />
		<a href="https://wap.ikanchai.com/?action=show&amp;contentid=160238">开源数据库公司MongoDB提交IPO申请 拟融资1亿美元</a><br />
		<a href="https://wap.ikanchai.com/?action=show&amp;contentid=159797">IPO太严，借壳太贵，体育企业上市困难重重</a><br />
		<a href="https://wap.ikanchai.com/?action=show&amp;contentid=159745">7次创业终逆袭，罗敏如何成功带领三岁的趣店赴美上市</a><br />
		<a href="https://wap.ikanchai.com/?action=show&amp;contentid=159195">趣店向美国SEC递交IPO招股书 拟最高募资7.5亿美元</a><br />
		<a href="https://wap.ikanchai.com/?action=show&amp;contentid=158958">3股东应缴个税近2000万拖5年只缴一成 博硕光电IPO遇阻</a><br />
		<a href="https://wap.ikanchai.com/?action=show&amp;contentid=158955">瓷砖产能过剩，东鹏逆势募资30亿扩产能胜算几何？</a><br />
		<a href="https://wap.ikanchai.com/?action=show&amp;contentid=158650">愤怒的小鸟开发商确定IPO指导价区间 估值10亿美元</a><br />
		<a href="https://wap.ikanchai.com/?action=show&amp;contentid=156910">金逸三次冲击IPO终于过审，证监会风向要变？</a><br />
		<a href="https://wap.ikanchai.com/?action=show&amp;contentid=156475">IPO“一地鸡毛”，ICO不是我们的菜</a><br />
		<a href="https://wap.ikanchai.com/?action=show&amp;contentid=156263">新三板493家拟IPO公司业绩出炉：四成业绩下滑 33家亏损</a><br />
		<a href="https://wap.ikanchai.com/?action=show&amp;contentid=156121">美国流媒体机顶盒厂商Roku申请上市 拟募资1亿美元</a><br />
		<a href="https://wap.ikanchai.com/?action=show&amp;contentid=155824">开心麻花因律师离职中止IPO，杨幂的嘉行传媒还准备迎难而上吗？</a><br />
		<a href="https://wap.ikanchai.com/?action=show&amp;contentid=155455">金融科技第三股？量化派将赴美IPO融资2亿美元</a><br />
		<a href="https://wap.ikanchai.com/?action=show&amp;contentid=154863">三只松鼠谋IPO，迫切摆脱平台依赖</a><br />
		<a href="https://wap.ikanchai.com/?action=show&amp;contentid=153956">横店影视IPO过会：战狼2是否能创造正能量风口</a><br />
		<a href="https://wap.ikanchai.com/?action=show&amp;contentid=153933">新三板“嫁出去女儿” 在主板过得如何？</a><br />
		<a href="https://wap.ikanchai.com/?action=show&amp;contentid=153901">新三板“嫁出去女儿” 在主板过得如何？</a><br />
		<a href="https://wap.ikanchai.com/?action=show&amp;contentid=153751">资本操盘手：分羹联通混改40亿元蛋糕背后的神话与争议</a><br />
		<a href="https://wap.ikanchai.com/?action=show&amp;contentid=153343">铭普光磁：大客户稳定性存疑 外协厂商诡异停产</a><br />
		<a href="https://wap.ikanchai.com/?action=show&amp;contentid=152852">永安行IPO了，赔本赚吆喝的共享单车要不要改姓“公”？</a><br />
		<a href="https://wap.ikanchai.com/?action=show&amp;contentid=152037">众安保险IPO结果未知，但业务八成会越走越窄</a><br />
		<a href="https://wap.ikanchai.com/?action=show&amp;contentid=151745">“卫生巾第一股”要来了？ 成本4毛年赚7000万，你女友为它可下了“血本”</a><br />
		<a href="https://wap.ikanchai.com/?action=show&amp;contentid=151616">巨额诉讼、无证经营？这四个因素或影响阅文IPO进程</a><br />
		<a href="https://wap.ikanchai.com/?action=show&amp;contentid=150784">悠络客调整融资计划：募资额提高66% 连续四年现金流为负</a><br />
		<a href="https://wap.ikanchai.com/?action=show&amp;contentid=150649">从王小川内部信透露的信号， 看搜狗宣布 IPO</a><br />
		<a href="https://wap.ikanchai.com/?action=show&amp;contentid=150140">恒天财富：股权投资依旧拥有较高配置价值</a><br />
		<a href="https://wap.ikanchai.com/?action=show&amp;contentid=149490">美国校园贷款平台SoFi利润创新高 CEO暗示IPO将近</a><br />
		<a href="https://wap.ikanchai.com/?action=show&amp;contentid=149448">郭广昌：如果你很珍爱这个部下，那你必须要骂他</a><br />
		<a href="https://wap.ikanchai.com/?action=show&amp;contentid=149447">新三板 “羊毛党”再次出击！这次，他们瞄准了拟摘牌公司</a><br />
		<a href="https://wap.ikanchai.com/?action=show&amp;contentid=149214">老王卖完老潘也要卖？SOHO中国套现将超336亿！</a><br />
		<a href="https://wap.ikanchai.com/?action=show&amp;contentid=148855">澳门博彩业走出低迷 ，半年收入超千亿，玩家们的身价集体攀升！</a><br />
		<a href="https://wap.ikanchai.com/?action=show&amp;contentid=148850">王小川：搜狗计划赴美IPO， 二季度总收入14.5亿元</a><br />
		<a href="https://wap.ikanchai.com/?action=show&amp;contentid=148837">深扒｜“中国巴菲特”郭广昌与他的产业投资版图！</a><br />
		<a href="https://wap.ikanchai.com/?action=show&amp;contentid=148800">如果没有IPO 广信科技会发现年报中的这些问题吗？</a><br />
		<a href="https://wap.ikanchai.com/?action=show&amp;contentid=148797">沧海核装IPO中途遭股东减持 2名董事半年套现近2000万元</a><br />
		<a href="https://wap.ikanchai.com/?action=show&amp;contentid=148445">“狗粮经济”热得发烫，新三板宠物企业扎堆IPO！</a><br />
		<a href="https://wap.ikanchai.com/?action=show&amp;contentid=147944">IPO只是拿来唬人的幌子？这家公司都快资不抵债了，却说要去IPO</a><br />
		<a href="https://wap.ikanchai.com/?action=show&amp;contentid=147841">专利侵权胜诉 永安行正式重启IPO</a><br />
		<a href="https://wap.ikanchai.com/?action=show&amp;contentid=147681">聚利科技IPO前夕被诉侵权索偿1亿 官司已受理企业却不知情</a><br />
		<a href="https://wap.ikanchai.com/?action=show&amp;contentid=147679">柠檬微趣IPO途中改年报 公转说明书遭“二次大修”</a><br />
		<a href="https://wap.ikanchai.com/?action=show&amp;contentid=147415">安博通142.5元/股定增收官 挂牌8个月估值已超12亿</a><br />
		<a href="https://wap.ikanchai.com/?action=show&amp;contentid=147085">它去年转型成功后，净利暴增33倍！如今要去IPO了！</a><br />
		<a href="https://wap.ikanchai.com/?action=show&amp;contentid=147031">通江资本：IPO受阻，医药行业投资更需迎难而上</a><br />
		<a href="https://wap.ikanchai.com/?action=show&amp;contentid=147003">九典制药披露创业板上市招股书 九鼎系投资四年浮盈超五倍</a><br />
		<a href="https://wap.ikanchai.com/?action=show&amp;contentid=146736">本周回顾：新三板最重要的十件事（7月17日-7月23日）</a><br />
		<a href="https://wap.ikanchai.com/?action=show&amp;contentid=146702">中通快递涉嫌IPO造假遭集体诉讼 公司称将积极应诉</a><br />
		<a href="https://wap.ikanchai.com/?action=show&amp;contentid=146290">华大基因登陆A股 国内测序行业开启新篇章</a><br />
		<a href="https://wap.ikanchai.com/?action=show&amp;contentid=146289">华大基因登陆A股 国内测序行业开启新篇章</a><br />
		<a href="https://wap.ikanchai.com/?action=show&amp;contentid=146271">20年16000+次活动 汽车文化营销第一股是如何炼成的？</a><br />
		<a href="https://wap.ikanchai.com/?action=show&amp;contentid=145798">《悟空传》+《我的前半生》助力新丽传媒IPO卷土重来？</a><br />
		<a href="https://wap.ikanchai.com/?action=show&amp;contentid=145467">新三板最粗暴造富方式：37人成千万富翁，最多获利102倍！</a><br />
		<a href="https://wap.ikanchai.com/?action=show&amp;contentid=145324">腾讯旗下阅文集团拟IPO，不披露高管持股遭质疑</a><br />
		<a href="https://wap.ikanchai.com/?action=show&amp;contentid=145019">IPO有风险？这些企业都在此节点卷入各类诉讼纠纷</a><br />
		<a href="https://wap.ikanchai.com/?action=show&amp;contentid=144980">首家新三板公司IPO被否，被再次放在台面上的毛利率、贿赂……</a><br />
		<a href="https://wap.ikanchai.com/?action=show&amp;contentid=144977">腥风血雨新三板：BAT新三板跑马圈地哪家强？</a><br />
		<a href="https://wap.ikanchai.com/?action=show&amp;contentid=144954">100万买下一家上市公司，上海阿帕尼，你究竟为谁而亏？</a><br />
		<a href="https://wap.ikanchai.com/?action=show&amp;contentid=144900">108家新三板企业为什么没能披露年报？  部分疑似已倒闭</a><br />
		<a href="https://wap.ikanchai.com/?action=show&amp;contentid=144521">盈科资本所投5家企业新获上市申请受理</a><br />
		<a href="https://wap.ikanchai.com/?action=show&amp;contentid=144424">新三板海典软件IPO途中更换辅导券商 业绩增速下滑</a><br />
		<a href="https://wap.ikanchai.com/?action=show&amp;contentid=144423">IPO路上 创新层企业保利洁实控人欲减持不超过440万股</a><br />
		<a href="https://wap.ikanchai.com/?action=show&amp;contentid=143994">开心麻花拟 IPO，6家机构突击入股，估值达70倍</a><br />
		<a href="https://wap.ikanchai.com/?action=show&amp;contentid=143865">共享雨伞发展遭瓶颈，各路资本为何还趋之若鹜？</a><br />
		<a href="https://wap.ikanchai.com/?action=show&amp;contentid=143840">众安保险冲刺IPO背后：战胜传统保险的 不会是传统的法则原</a><br />
		<a href="https://wap.ikanchai.com/?action=show&amp;contentid=143742">挖贝新三板投资大会：新三板投资逻辑已变 要拒绝短期诱惑</a><br />
		<a href="https://wap.ikanchai.com/?action=show&amp;contentid=143707">深扒开心麻花IPO背后：净利暴跌四成，宁浩、微影突击入股</a><br />
		<a href="https://wap.ikanchai.com/?action=show&amp;contentid=143596">站在IPO的分岔路口， 进还是退？</a><br />
		<a href="https://wap.ikanchai.com/?action=show&amp;contentid=143500">详解上半年股权融资： IPO的“盛宴”、再融资的“滑铁卢”</a><br />
		<a href="https://wap.ikanchai.com/?action=show&amp;contentid=143432">新丽传媒再战IPO，募集20亿投19部新作，电影《余罪》已筹拍</a><br />
		<a href="https://wap.ikanchai.com/?action=show&amp;contentid=143263">融资额超6亿美元！雷蛇已赴港提交IPO申请</a><br />
		<a href="https://wap.ikanchai.com/?action=show&amp;contentid=143183">传网盘服务Dropbox准备IPO 正接洽投行</a><br />
		<a href="https://wap.ikanchai.com/?action=show&amp;contentid=142750">众安保险拟于H股IPO 已向港交所递交上市申请书</a><br />
		<a href="https://wap.ikanchai.com/?action=show&amp;contentid=142298">物流公司出海记： 拟融资7.5亿美元，百世物流欲赴美上市</a><br />
		<a href="https://wap.ikanchai.com/?action=show&amp;contentid=142171">百世赴美IPO  马云又可以乐一把</a><br />
		<a href="https://wap.ikanchai.com/?action=show&amp;contentid=142090">清理三类股东？新三板最火的IPO概念股要摘牌</a><br />
		<a href="https://wap.ikanchai.com/?action=show&amp;contentid=142062">阿里投资的百世物流在美提交IPO申请 拟融资7.5亿美元</a><br />
		<a href="https://wap.ikanchai.com/?action=show&amp;contentid=141931">违规！新三板这480家公司未来IPO之路可能不顺！</a><br />
		<a href="https://wap.ikanchai.com/?action=show&amp;contentid=141794">IPO明显减速 次新股闪崩为哪般？</a><br />
		<a href="https://wap.ikanchai.com/?action=show&amp;contentid=141758">新三板影视公司拟转道IPO，“明星效应”在哪里？</a><br />
		<a href="https://wap.ikanchai.com/?action=show&amp;contentid=141705">三只松鼠IPO在路上，各供应商们却都各怀心思</a><br />
		<a href="https://wap.ikanchai.com/?action=show&amp;contentid=141666">让IPO望尘莫及的ICO, 能解股市困局吗？</a><br />
		<a href="https://wap.ikanchai.com/?action=show&amp;contentid=141189">排队两年半无果，这家公司说：“我不IPO了！”</a><br />
		<a href="https://wap.ikanchai.com/?action=show&amp;contentid=140994">6个月融资超50亿元，云计算创业团队正做得风生水起？</a><br />
		<a href="https://wap.ikanchai.com/?action=show&amp;contentid=140780">6月19日新三板增发4.5亿元 京源环保募资1亿元</a><br />
		<a href="https://wap.ikanchai.com/?action=show&amp;contentid=140243">让IPO望尘莫及的ICO, 能解股市困局吗？</a><br />
		<a href="https://wap.ikanchai.com/?action=show&amp;contentid=139879">《深夜食堂》还在苟延残喘，《全职高手》的改编又招来粉丝围攻</a><br />
		<a href="https://wap.ikanchai.com/?action=show&amp;contentid=139823">上市后的永安行   也会活的比较吃力</a><br />
		<a href="https://wap.ikanchai.com/?action=show&amp;contentid=139709">市值21.92亿元，地板企业“菲林格尔”正式登陆上交所</a><br />
		<a href="https://wap.ikanchai.com/?action=show&amp;contentid=139514">不想IPO的企业不是好三板公司 这几家公司亏损千万也要IPO</a><br />
		<a href="https://wap.ikanchai.com/?action=show&amp;contentid=139084">新三板艾融软件IPO：“三类股东”待清理 客户集中存风险</a><br />
		<a href="https://wap.ikanchai.com/?action=show&amp;contentid=139081">华阳国际计划摘牌新三板 为IPO铺路</a><br />
		<a href="https://wap.ikanchai.com/?action=show&amp;contentid=139077">林江股份发生安全事故 IPO或受影响</a><br />
		<a href="https://wap.ikanchai.com/?action=show&amp;contentid=138198">挂牌不到一年 做化学制剂的联盛化学拟冲刺IPO</a><br />
		<a href="https://wap.ikanchai.com/?action=show&amp;contentid=138186">6家医药医疗类企业IPO被否，这边却还有33家在“排队”</a><br />
		<a href="https://wap.ikanchai.com/?action=show&amp;contentid=137955">六年三次冲击IPO 上市后的香飘飘还打算做什么？</a><br />
		<a href="https://wap.ikanchai.com/?action=show&amp;contentid=137927">6年3次闯关IPO，曾拒绝所有VC/PE，一年卖11亿杯的香飘飘终于被A股“录取”了！</a><br />
		<a href="https://wap.ikanchai.com/?action=show&amp;contentid=137919">IPO该不该停？韩志国高善文互撕，真相竟是这样……</a><br />
		<a href="https://wap.ikanchai.com/?action=show&amp;contentid=137855">全球最大订餐平台之一即将IPO 曾兵败中国市场</a><br />
		<a href="https://wap.ikanchai.com/?action=show&amp;contentid=137690">在质检上屡次摔跤，小S代言的“十月妈咪”冲击IPO能不能长点心</a><br />
		<a href="https://wap.ikanchai.com/?action=show&amp;contentid=137625">斥资34亿元，13家企业联合为“*ST川化”保壳</a><br />
		<a href="https://wap.ikanchai.com/?action=show&amp;contentid=137622">朝歌科技：IPO二度折戟， 曾被指华为“寄生虫”</a><br />
		<a href="https://wap.ikanchai.com/?action=show&amp;contentid=137609">“淘品牌”资本化加速 十月妈咪的最后冲刺会顺利吗？</a><br />
		<a href="https://wap.ikanchai.com/?action=show&amp;contentid=137559">已近而立之年的WPS要“IPO”了</a><br />
		<a href="https://wap.ikanchai.com/?action=show&amp;contentid=137427">落选创新层的优质影视公司，正瞄准A股IPO</a><br />
		<a href="https://wap.ikanchai.com/?action=show&amp;contentid=137328">“WPS”要IPO了，却面临5起侵权诉讼</a><br />
		<a href="https://wap.ikanchai.com/?action=show&amp;contentid=136936">时代院线IPO申请今日被否！地方国企身份，仍遭遇证监会“15项问询”</a><br />
		<a href="https://wap.ikanchai.com/?action=show&amp;contentid=136703">两月“补血”113亿元，七家寿险公司中六家一季度共亏4亿元</a><br />
		<a href="https://wap.ikanchai.com/?action=show&amp;contentid=136632">正在排队准入IPO的56家医疗健康企业盘点，业务、财务、申报信息都在这！</a><br />
		<a href="https://wap.ikanchai.com/?action=show&amp;contentid=136207">IPO冲刺阶段，开心麻花更正近2年的年报数据</a><br />
		<a href="https://wap.ikanchai.com/?action=show&amp;contentid=135228">*ST新都即将退市，这家新三板酒店为啥还在努力冲击IPO？</a><br />
		<a href="https://wap.ikanchai.com/?action=show&amp;contentid=135207">IPO，影视公司入主资本市场的万能钥匙？</a><br />
		<a href="https://wap.ikanchai.com/?action=show&amp;contentid=134971">被董明珠力挺的珠海银隆要IPO了</a><br />
		<a href="https://wap.ikanchai.com/?action=show&amp;contentid=134477">蚂蚁金服正忙着“全球购”，哪有功夫IPO</a><br />
		<a href="https://wap.ikanchai.com/?action=show&amp;contentid=134389">新三板3轮募资2.85亿 松炀资源宣布转战A股</a><br />
		<a href="https://wap.ikanchai.com/?action=show&amp;contentid=134351">阿里巴巴Q4收入达385.79亿人民币，增幅创IPO以来最高</a><br />
		<a href="https://wap.ikanchai.com/?action=show&amp;contentid=134289">显鸿科技拟转战A股 一年内市值缩水近9成</a><br />
		<a href="https://wap.ikanchai.com/?action=show&amp;contentid=134044">遭遇IPO失败，又得到和君集团注资，这个曾经的“茶叶第一股”能否实现涅槃？</a><br />
		<a href="https://wap.ikanchai.com/?action=show&amp;contentid=133844">GPLP探讨：风投募资难 双创债可否成为救命的稻草?</a><br />
		<a href="https://wap.ikanchai.com/?action=show&amp;contentid=133774">建通测绘IPO背后：新三板募资3轮 测绘地理行业普遍赚钱</a><br />
		<a href="https://wap.ikanchai.com/?action=show&amp;contentid=133730">“带病上会”此路不通！贫困地区IPO不能“保送”</a><br />
		<a href="https://wap.ikanchai.com/?action=show&amp;contentid=133710">新三板贝斯美募资2亿后转战A股 卖农药一年赚4000万</a><br />
		<a href="https://wap.ikanchai.com/?action=show&amp;contentid=133692">一家新三板公司董事长的辛酸自白：我们IPO有多麻烦你造吗？！</a><br />
		<a href="https://wap.ikanchai.com/?action=show&amp;contentid=133683">被否！净利暴增8倍，现在的IPO企业套路太深太深！</a><br />
		<a href="https://wap.ikanchai.com/?action=show&amp;contentid=133580">香飘飘6年三次闯关IPO；一年卖出11亿杯，今年你喝了吗？</a><br />
		<a href="https://wap.ikanchai.com/?action=show&amp;contentid=133448">中驰股份拟IPO 承诺不低于成本价收购异议股东股份</a><br />
		<a href="https://wap.ikanchai.com/?action=show&amp;contentid=133351">投行激战IPO业务：今年谁最赚钱？</a><br />
		<a href="https://wap.ikanchai.com/?action=show&amp;contentid=133319">永安行暂缓IPO前夜：董事长孙继胜给股东挨个打电话道歉</a><br />
		<a href="https://wap.ikanchai.com/?action=show&amp;contentid=132543">佩蒂股份卖狗粮年收过亿 转板遭问“三类股东”</a><br />
		<a href="https://wap.ikanchai.com/?action=show&amp;contentid=132485">喜茶丧茶热不算啥，人家卖铜锣烧的都要IPO啦</a><br />
		<a href="https://wap.ikanchai.com/?action=show&amp;contentid=132352">去淘化是趋势，但淘品牌想要完全独立可能是痴人说梦</a><br />
		<a href="https://wap.ikanchai.com/?action=show&amp;contentid=131366">不收押金、终止A轮融资、又要暂停IPO，那永安行怎么偿债？</a><br />
		<a href="https://wap.ikanchai.com/?action=show&amp;contentid=131298">制作、发行、院线同时发力，博纳影业能否通过IPO大考？</a><br />
		<a href="https://wap.ikanchai.com/?action=show&amp;contentid=131236">永安行被诉专利侵权暂缓IPO发行 摩拜、ofo要小心了！</a><br />
		<a href="https://wap.ikanchai.com/?action=show&amp;contentid=131147">共享单车第一股急刹车！永安行决定暂缓IPO发行</a><br />
		<a href="https://wap.ikanchai.com/?action=show&amp;contentid=130933">博纳影业进入上市辅导期，春天来了？</a><br />
		<a href="https://wap.ikanchai.com/?action=show&amp;contentid=130911">巨头创新带动中概股股价飙高，新一波IPO潮即将到来</a><br />
		<a href="https://wap.ikanchai.com/?action=show&amp;contentid=130906">博纳正式开启回归IPO 影视板块或将重新洗牌</a><br />
		<a href="https://wap.ikanchai.com/?action=show&amp;contentid=130834">这家企业被质疑带病IPO？</a><br />
		<a href="https://wap.ikanchai.com/?action=show&amp;contentid=130781">IPO"即报即审"渐行渐近？强化退市机制不容忽视</a><br />
		<a href="https://wap.ikanchai.com/?action=show&amp;contentid=130658">香飘飘靠卖奶茶一年收入20亿，十亿杯能不能帮它IPO？</a><br />
		<a href="https://wap.ikanchai.com/?action=show&amp;contentid=130649">一杯奶茶一年卖24亿，不仅源于一个男人的狂热，也因为……</a><br />
		<a href="https://wap.ikanchai.com/?action=show&amp;contentid=130448">中国网贷海外IPO：时机还是危机？</a><br />
		<a href="https://wap.ikanchai.com/?action=show&amp;contentid=130316">为什么腾讯音乐集团忽然要IPO？</a><br />
		<a href="https://wap.ikanchai.com/?action=show&amp;contentid=130197">冲刺IPO的三只松鼠，隐患重重</a><br />
		<a href="https://wap.ikanchai.com/?action=show&amp;contentid=130143">对新三板公司的忠告：没钱、没人品、没运气千万别学人家IPO！</a><br />
		<a href="https://wap.ikanchai.com/?action=show&amp;contentid=129868">开心麻花2016年净利润下滑45％ IPO之路或将遇阻</a><br />
		<a href="https://wap.ikanchai.com/?action=show&amp;contentid=129407">中和资本王卓然：股权投资要坚持原则 能退出才说得出口</a><br />
		<a href="https://wap.ikanchai.com/?action=show&amp;contentid=128144">论布局，只服它！埋伏6年，制药企业IPO华丽变身“新能源概念”</a><br />
		<a href="https://wap.ikanchai.com/?action=show&amp;contentid=128141">《白鹿原》突遭叫停，拟IPO的新丽传媒很受伤</a><br />
		<a href="https://wap.ikanchai.com/?action=show&amp;contentid=127876">知音动漫准备三年内上市 母公司知音传媒欲再战资本市场</a><br />
		<a href="https://wap.ikanchai.com/?action=show&amp;contentid=126680">百世物流拟赴美IPO  物流行业竞争加剧</a><br />
		<a href="https://wap.ikanchai.com/?action=show&amp;contentid=126069">华尔街再次对科技股感兴趣 科技公司IPO受投资者追捧</a><br />
		<a href="https://wap.ikanchai.com/?action=show&amp;contentid=125951">IPO才是救命药，它让17家新三板公司“起死回生”！</a><br />
		<a href="https://wap.ikanchai.com/?action=show&amp;contentid=125618">对话雄县新三板土著，多企业已启动IPO进程</a><br />
		<a href="https://wap.ikanchai.com/?action=show&amp;contentid=124900">盛京银行再撤A股IPO：核心管理层变动与股权结构成滞障碍</a><br />
		<a href="https://wap.ikanchai.com/?action=show&amp;contentid=124877">新三板大咖自述Pre-IPO投资心得：市盈率过高不投</a><br />
		<a href="https://wap.ikanchai.com/?action=show&amp;contentid=124694">“共享单车第一股”盈利？其实靠吃有桩单车的政府饭</a><br />
		<a href="https://wap.ikanchai.com/?action=show&amp;contentid=124689">赚7.1亿还要定增14.6亿 方特想挑战迪士尼？</a><br />
		<a href="https://wap.ikanchai.com/?action=show&amp;contentid=124602">互金公司抢跑IPO 一批企业排队等候上市</a><br />
		<a href="https://wap.ikanchai.com/?action=show&amp;contentid=124548">互金公司信而富递交招股书 拟融资1亿美元</a><br />
		<a href="https://wap.ikanchai.com/?action=show&amp;contentid=124464">深度分析：360为何放弃借壳而选择排队IPO？</a><br />
		<a href="https://wap.ikanchai.com/?action=show&amp;contentid=124120">虎扑体育被终止IPO审查、曾借壳失败 上市之路一波三折</a><br />
		<a href="https://wap.ikanchai.com/?action=show&amp;contentid=124119">复盘360启动A股之旅：42席股东现身演绎上市加速度</a><br />
		<a href="https://wap.ikanchai.com/?action=show&amp;contentid=123809">360万达蚂蚁金服IPO在路上，影子股全名单看这里</a><br />
		<a href="https://wap.ikanchai.com/?action=show&amp;contentid=123586">为了给IPO铺路？魅族裁员千人 几乎每个部门都有涉及</a><br />
		<a href="https://wap.ikanchai.com/?action=show&amp;contentid=123337">魅族又双叒裁员了，IPO还有戏吗？</a><br />
		<a href="https://wap.ikanchai.com/?action=show&amp;contentid=123293">魅族又双叒裁员了，IPO还有戏吗？</a><br />
		<a href="https://wap.ikanchai.com/?action=show&amp;contentid=122129">互金企业IPO风口隐现 海外上市仍是首选</a><br />
		<a href="https://wap.ikanchai.com/?action=show&amp;contentid=121957">等不及IPO，天使投资人要如何实现退出？</a><br />
		<a href="https://wap.ikanchai.com/?action=show&amp;contentid=121752">新三板转板升温，哪些公司进入教育IPO“后备军”？</a><br />
		<a href="https://wap.ikanchai.com/?action=show&amp;contentid=121658">公转书与招股书多处不符被“打假” 世纪天鸿的IPO还能顺利吗</a><br />
		<a href="https://wap.ikanchai.com/?action=show&amp;contentid=121634">新三板转板升温，哪些公司进入教育IPO“后备军”？</a><br />
		<a href="https://wap.ikanchai.com/?action=show&amp;contentid=121283">Airbnb CEO暗示公司IPO准备工作完成一半 或于2018上市</a><br />
		<a href="https://wap.ikanchai.com/?action=show&amp;contentid=120898">博士眼镜IPO，阳光照出暴利的投影</a><br />
		<a href="https://wap.ikanchai.com/?action=show&amp;contentid=120621">万隆股份6月前宣布拟IPO 今日起新三板摘牌</a><br />
		<a href="https://wap.ikanchai.com/?action=show&amp;contentid=120616">轻松到家对赌压身 5年内若不能IPO投资方将撤资</a><br />
		<a href="https://wap.ikanchai.com/?action=show&amp;contentid=120517">Snap上市第三天破IPO开盘价  估值过高涨幅过快</a><br />
		<a href="https://wap.ikanchai.com/?action=show&amp;contentid=120471">3月6日新三板增发8.15亿元 华朴农业募资1.38亿元</a><br />
		<a href="https://wap.ikanchai.com/?action=show&amp;contentid=120395">Snap周一大跌12%：创IPO以来最低收盘价</a><br />
		<a href="https://wap.ikanchai.com/?action=show&amp;contentid=119955">挂牌15天要募4230万 人人游戏称已有意向方</a><br />
		<a href="https://wap.ikanchai.com/?action=show&amp;contentid=119886">Snap上市发行股票不带投票权 SEC顾问委员会质疑其透明度</a><br />
		<a href="https://wap.ikanchai.com/?action=show&amp;contentid=119669">三星新材IPO过会 近日摘牌新三板</a><br />
		<a href="https://wap.ikanchai.com/?action=show&amp;contentid=119322">一夫股份拟启动IPO 准备在股转摘牌</a><br />
		<a href="https://wap.ikanchai.com/?action=show&amp;contentid=119290">融到钱后就想跑？ 妈妈网拟加入IPO大军</a><br />
		<a href="https://wap.ikanchai.com/?action=show&amp;contentid=118967">Snap路演大谈业绩增长 但投资者仍担心Facebook的威胁</a><br />
		<a href="https://wap.ikanchai.com/?action=show&amp;contentid=118900">勃达微波董事长违规卖股 收入利润双下滑IPO或受影响</a><br />
		<a href="https://wap.ikanchai.com/?action=show&amp;contentid=118893">谜之老司机孙戈：买互动百科股票1个月净赚1.75倍</a><br />
		<a href="https://wap.ikanchai.com/?action=show&amp;contentid=117585">火遍二三线城市的快手估值30亿美元 或在下半年赴美IPO</a><br />
		<a href="https://wap.ikanchai.com/?action=show&amp;contentid=116431">新股IPO 中国股市永远的痛</a><br />
		<a href="https://wap.ikanchai.com/?action=show&amp;contentid=115775">追踪开心麻花”造富名单” ，IPO申请受理者逾70家</a><br />
		<a href="https://wap.ikanchai.com/?action=show&amp;contentid=115463">一家转板企业：IPO太难，不如直接嫁A股</a><br />
		<a href="https://wap.ikanchai.com/?action=show&amp;contentid=115274">开心麻花在谋划IPO了，夏洛特还烦恼吗？</a><br />
		<a href="https://wap.ikanchai.com/?action=show&amp;contentid=115007">驴妈妈挥别新三板征战IPO</a><br />
		<a href="https://wap.ikanchai.com/?action=show&amp;contentid=114648">上市公司资本退出，精锐教育IPO之路还有多远？</a><br />
		<a href="https://wap.ikanchai.com/?action=show&amp;contentid=114624">搜狗这次又会走失在IPO路上吗？​</a><br />
		<a href="https://wap.ikanchai.com/?action=show&amp;contentid=114110">2016新三板年度总结与展望：改革与创新齐飞，公募同转板在望！</a><br />
		<a href="https://wap.ikanchai.com/?action=show&amp;contentid=114049">奔跑的独角兽，与阳光下的泡沫</a><br />
		<a href="https://wap.ikanchai.com/?action=show&amp;contentid=113439">麟龙股份IPO受理未停牌遭哄抢 造成股权复杂或不利于上市</a><br />
		<a href="https://wap.ikanchai.com/?action=show&amp;contentid=113102">半年收入5万 这家新三板公司已融9.99亿还要募3.2亿</a><br />
		<a href="https://wap.ikanchai.com/?action=show&amp;contentid=112916">爱奇艺明年要离家出走，虎视眈眈的李彦宏机会来了</a><br />
		<a href="https://wap.ikanchai.com/?action=show&amp;contentid=111394">美图上市估值或超380亿港元：做个亏损的美颜手机真不值这么多钱</a><br />
		<a href="https://wap.ikanchai.com/?action=show&amp;contentid=111338">美图香港IPO获超额认购，将募资逾40亿元</a><br />
		<a href="https://wap.ikanchai.com/?action=show&amp;contentid=110119">蚂蚁金服彭蕾等高管造访硅谷 或为IPO作准备</a><br />
		<a href="https://wap.ikanchai.com/?action=show&amp;contentid=109919">美图上市，网络颜值价格几何？</a><br />
		<a href="https://wap.ikanchai.com/?action=show&amp;contentid=109423">美图IPO，真的能达到盈利平衡吗？</a><br />
		<a href="https://wap.ikanchai.com/?action=show&amp;contentid=105185">或阿里之后全球最大IPO，Snapchat凭什么估值400亿美元？</a><br />
		<a href="https://wap.ikanchai.com/?action=show&amp;contentid=101993">红点创投中国基金成立 由中国团队独立运营</a><br />
		<a href="https://wap.ikanchai.com/?action=show&amp;contentid=101855">中通美国首次公开募股 筹资不超13亿美元</a><br />
		<a href="https://wap.ikanchai.com/?action=show&amp;contentid=101700">Snapchat 为何在市场冷清时逆势启动 IPO？</a><br />
		<a href="https://wap.ikanchai.com/?action=show&amp;contentid=100629">算命、开妓院、教单身狗撩妹的公司们居然都上市了</a><br />
		<a href="https://wap.ikanchai.com/?action=show&amp;contentid=96810">亏损62亿 美图秀秀为什么还能上市？</a><br />
		<a href="https://wap.ikanchai.com/?action=show&amp;contentid=96329">新加坡交易所拟允许双层股权架构</a><br />
		<a href="https://wap.ikanchai.com/?action=show&amp;contentid=96263">美图“看起来很美”的赚钱逻辑是什么？</a><br />
		<a href="https://wap.ikanchai.com/?action=show&amp;contentid=96018">美图IPO为何不选择A股？估值将超50亿美元却依然不赚钱</a><br />
		<a href="https://wap.ikanchai.com/?action=show&amp;contentid=95901">集团化改制方案获批 泰康人寿剑指IPO</a><br />
		<a href="https://wap.ikanchai.com/?action=show&amp;contentid=94886">城会玩！当你们在做借壳生意时，人家已经在种壳了</a><br />
		<a href="https://wap.ikanchai.com/?action=show&amp;contentid=94685">中影IPO背后的12年长跑，“现金奶牛”账上趴着37亿</a><br />
		<a href="https://wap.ikanchai.com/?action=show&amp;contentid=94572">一天赚2.66亿！王思聪真是传说中的“神投手”？不见得</a><br />
		<a href="https://wap.ikanchai.com/?action=show&amp;contentid=94180">“王思聪招牌”再创神话 港股上市首日飙升17倍</a><br />
		<a href="https://wap.ikanchai.com/?action=show&amp;contentid=94123">市值超越北京银行逼近平安 江苏银行在复制第一创业泡沫？</a><br />
		<a href="https://wap.ikanchai.com/?action=show&amp;contentid=94119">证监会再放13家企业IPO  预计筹资总额不超过50亿元</a><br />
		<a href="https://wap.ikanchai.com/?action=show&amp;contentid=93710">中国新股续写稳赚神话 “中奖”股民持有一个月回报超400%</a><br />
		<a href="https://wap.ikanchai.com/?action=show&amp;contentid=92201">IPO全产业链监管：“主动撤材料”也难逃追责</a><br />
		<a href="https://wap.ikanchai.com/?action=show&amp;contentid=91372">盘点中通快递赴美IPO的各种疑云</a><br />
		<a href="https://wap.ikanchai.com/?action=show&amp;contentid=90327">360私有化回A股：4股直接受益 这些公司最可能成壳(名单)</a><br />
		<a href="https://wap.ikanchai.com/?action=show&amp;contentid=89870">IPO之路趋严 “我”该继续排队还是等待三板春天？</a><br />
		<a href="https://wap.ikanchai.com/?action=show&amp;contentid=89266">为什么表情包公司LINE成今年以来最大科技IPO?</a><br />
		<a href="https://wap.ikanchai.com/?action=show&amp;contentid=89172">今年科技行业最大IPO：LINE首日大涨26% 市值破87亿美元</a><br />
		<a href="https://wap.ikanchai.com/?action=show&amp;contentid=89076">估值100亿美元！难怪海洋音乐放弃上市选择合并</a><br />
		<a href="https://wap.ikanchai.com/?action=show&amp;contentid=88946">LINE上市：一场迟到、勇敢又无奈的IPO</a><br />
		<a href="https://wap.ikanchai.com/?action=show&amp;contentid=88860">LINE勇敢又无奈的IPO：每个社交网络都无法打败另外一个社交网络</a><br />
		<a href="https://wap.ikanchai.com/?action=show&amp;contentid=88723">腾讯或将QQ音乐注入海洋音乐获控股权</a><br />
		<a href="https://wap.ikanchai.com/?action=show&amp;contentid=87965">今年来最大科技公司IPO：日本版微信Line确定发行价33美元</a><br />
		<a href="https://wap.ikanchai.com/?action=show&amp;contentid=87676">证监会核发13家企业IPO批文 国家队影业巨头现身</a><br />
		<a href="https://wap.ikanchai.com/?action=show&amp;contentid=87438">最强监管风暴：并购重组频现搁浅 上半年近60家公司止步</a><br />
		<a href="https://wap.ikanchai.com/?action=show&amp;contentid=86639">邮储银行向港交所递交上市申请 望成为今年全球最大IPO</a><br />
		<a href="https://wap.ikanchai.com/?action=show&amp;contentid=86545">新一轮IPO大检查寓意：最终目标或是重启注册制改革</a><br />
		<a href="https://wap.ikanchai.com/?action=show&amp;contentid=86448">十月妈咪盼IPO缓解资金紧张 子公司亏损成瓶颈</a><br />
		<a href="https://wap.ikanchai.com/?action=show&amp;contentid=85976">2025年上市，小米能做到吗？</a><br />
		<a href="https://wap.ikanchai.com/?action=show&amp;contentid=85207">Twillio成功上市是否预示科技IPO即将开闸？</a><br />
		<a href="https://wap.ikanchai.com/?action=show&amp;contentid=82933">在线音乐打响版权争夺战，神秘的海洋音乐遭遇危险时刻</a><br />
		<a href="https://wap.ikanchai.com/?action=show&amp;contentid=82932">多益网络自爆年利润10亿 发誓绝不上市现在为何又要IPO？</a><br />
		<a href="https://wap.ikanchai.com/?action=show&amp;contentid=81419">前五月定增发行规模逾5000亿元 定增规模远超IPO</a><br />
		<a href="https://wap.ikanchai.com/?action=show&amp;contentid=80567">上周3家公司IPO申请被否 数量超前4个月总和</a><br />
		<a href="https://wap.ikanchai.com/?action=show&amp;contentid=74945">新华网本周启动A股IPO 拟募资逾14亿元</a><br />
		<a href="https://wap.ikanchai.com/?action=show&amp;contentid=74867">新华网启动A股IPO 拟募资逾14亿元</a><br />
		<a href="https://wap.ikanchai.com/?action=show&amp;contentid=73438">美国今年首个科技公司IPO：戴尔旗下安全软件 SecureWorks 要上市了</a><br />
		<a href="https://wap.ikanchai.com/?action=show&amp;contentid=71942">蚂蚁金服最新一轮融资对公司估值约600亿美元</a><br />
		<a href="https://wap.ikanchai.com/?action=show&amp;contentid=71564">重回萧条：从赴美IPO绝迹 看那些烧成泡沫的互联网企业</a><br />
		<a href="https://wap.ikanchai.com/?action=show&amp;contentid=68080">香港认购不足一成 中资银行IPO再创最差纪录</a><br />
		<a href="https://wap.ikanchai.com/?action=show&amp;contentid=62647">汇顶科技IPO内忧外患:陷专利诉讼战 增收不增利</a><br />
		<a href="https://wap.ikanchai.com/?action=show&amp;contentid=61721">“战新板事变”，谁能全身而退？</a><br />
		<a href="https://wap.ikanchai.com/?action=show&amp;contentid=46111">【周盘点】证监会急召券商赴京"吹风" IPO新规落地元月实施</a><br />
		<a href="https://wap.ikanchai.com/?action=show&amp;contentid=45741">公司上市就可以赢取白富美了?你错了！</a><br />
		<a href="https://wap.ikanchai.com/?action=show&amp;contentid=44958">2015年风起云涌 2016年新三板五大看点</a><br />
		<a href="https://wap.ikanchai.com/?action=show&amp;contentid=44269">金融新鲜事：证监会急召券商赴京"吹风" IPO新规落地元月实施</a><br />
		<a href="https://wap.ikanchai.com/?action=show&amp;contentid=33366">阿里股价狂跌至68.18，巅峰时期120美元</a><br />
		<a href="https://wap.ikanchai.com/?action=show&amp;contentid=11858">从发展轨迹看窝窝团为何能抢先上市？</a><br />
		<a href="https://wap.ikanchai.com/?action=show&amp;contentid=10284">时隔三年窝窝团再度IPO 团购模式遇冷前景难料</a><br />
		<a href="https://wap.ikanchai.com/?action=show&amp;contentid=10232">窝窝团的IPO逆袭：生活服务电商靠谱么？</a><br />
		<a href="https://wap.ikanchai.com/?action=show&amp;contentid=8739">从飞鱼和4399的IPO看蔡文胜的百亿野望</a><br />
		<a href="https://wap.ikanchai.com/?action=show&amp;contentid=8648">阿里IPO造富效应催生创业热：杭州或挑战硅谷</a><br />
		<a href="https://wap.ikanchai.com/?action=show&amp;contentid=6220">马云携阿里上市 移动互联时代传统企业何去何从？</a><br />
		<a href="https://wap.ikanchai.com/?action=show&amp;contentid=5986">IPO进入倒计时，揭秘阿里帝国是怎样挣钱的</a><br />
		<a href="https://wap.ikanchai.com/?action=show&amp;contentid=5918">《财富》发商界精英排行榜 科技圈的集体狂欢</a><br />
		<a href="https://wap.ikanchai.com/?action=show&amp;contentid=5026">马云：IPO前缄默期，面对质疑阿里很被动</a><br />
		<a href="https://wap.ikanchai.com/?action=show&amp;contentid=4549">银行系“宝宝”正在死亡</a><br />
		<a href="https://wap.ikanchai.com/?action=show&amp;contentid=4024">一张图看懂阿里帝国到底多有钱</a><br />
		<a href="https://wap.ikanchai.com/?action=show&amp;contentid=4017">阿里巴巴IPO临近 在美国品牌建设步履维艰</a><br />
		<a href="https://wap.ikanchai.com/?action=show&amp;contentid=3922">强大不败的高盛是如何痛失阿里巴巴IPO的？</a><br />
		<a href="https://wap.ikanchai.com/?action=show&amp;contentid=3759">阿里IPO地震级影响因素：员工内部股频转让</a><br />
		<a href="https://wap.ikanchai.com/?action=show&amp;contentid=3658">无奈的IPO：智联招聘早已成为提线木偶</a><br />
		<a href="https://wap.ikanchai.com/?action=show&amp;contentid=3515">互联网创业只为IPO，何苦？</a><br />
		<a href="https://wap.ikanchai.com/?action=show&amp;contentid=3429">迅雷褪不去的盗版身影 提交IPO申请底气何在?</a><br />
		<a href="https://wap.ikanchai.com/?action=show&amp;contentid=3119">阿里巴巴IPO对硅谷影响深远</a><br />
		<a href="https://wap.ikanchai.com/?action=show&amp;contentid=3117">阿里巴巴IPO最值得关注的五大点</a><br />
		<a href="https://wap.ikanchai.com/?action=show&amp;contentid=3109">阿里巴巴提交IPO招股书 拟在纽约证券交易所或纳斯达克挂牌</a><br />
		<a href="https://wap.ikanchai.com/?action=show&amp;contentid=3097">猎豹交IPO增补文件 Q1净利300万美元</a><br />
		<a href="https://wap.ikanchai.com/?action=show&amp;contentid=3041">窝窝团的IPO梦，现在看来是镜中花与水中月</a><br />
		<a href="https://wap.ikanchai.com/?action=show&amp;contentid=2897">除了阿里，还有哪些中国互联网公司可能在今年IPO?</a><br />
		<a href="https://wap.ikanchai.com/?action=show&amp;contentid=2724">触控科技IPO必将面临的四大难题</a><br />
		<a href="https://wap.ikanchai.com/?action=show&amp;contentid=2723">聚美优品要造新电商帝国的优势从何而来</a><br />
		<a href="https://wap.ikanchai.com/?action=show&amp;contentid=2715">看看外媒对新浪微博IPO首日表现的评价</a><br />
		<a href="https://wap.ikanchai.com/?action=show&amp;contentid=2692">新浪微博恐难逃破发遭遇 早晚将被“亲爹”卖掉</a><br />
		<a href="https://wap.ikanchai.com/?action=show&amp;contentid=2602">盘点聚美优品那些前进道路上的绊脚石</a><br />
		</p>
<p><anchor title="返回"><prev/>&lt;返回</anchor><br /><br /><a href="https://wap.ikanchai.com/" title="返回首页">&lt;返回首页</a></p>
<p align="center">Copyright CmsTop.com<br />2026年04月19日 12:28:06</p></card>
</wml>