<?xml version="1.0" encoding="UTF-8"?><!DOCTYPE wml PUBLIC "-//WAPFORUM//DTD WML 1.1//EN" "http://www.wapforum.org/DTD/wml_1.1.xml">
<wml>
<head> 
<meta http-equiv="Expires" content="0"/> 
<meta http-equiv="Cache-Control" content="no-cache"/> 
<meta http-equiv="Pragma" content="no-cache"/> 
</head>
<card title="麦腾股份正式挂牌新三板，创业孵化市场或将深度洗牌_砍柴网">
	<p><a href="https://wap.ikanchai.com/">首页</a> &gt; <a href="https://wap.ikanchai.com/?action=category&amp;catid=42">科技头条</a> &gt; <a href="https://wap.ikanchai.com/?action=category&amp;catid=18">新视界</a> &gt; </p>
	<p align="center"><big>麦腾股份正式挂牌新三板，创业孵化市场或将深度洗牌</big></p>
	<p align="right">2017-03-03 18:50</p>
	<p>2月 21 日，全国中小企业股转系统公告显示，上海麦腾永联众创空间管理股份有限公司（简称&ldquo;麦腾股份&rdquo;）正式挂牌新三板，股票代码：870777，成为新三板&ldquo;重孵化&rdquo;模式创业孵化机构第一股，也是国内孵化投资生态系统最完备的创业孵化机构之一。<br />
<p align="center"><img src="http://upload.ikanchai.com/2017/0303/1488538143673.jpg" /></p><br />
据科技部数据显示，目前全国约有4298家众创空间、3200余家科技企业孵化器以及400余家企业加速器，近两年创业孵化市场的火热程度可见一斑。截止目前，在如此多的创业孵化机构中，仅有创新工厂、苏河汇、科技寺、麦腾等不到二十家冲出重围登陆新三板，绝大部分孵化机构依然囷于资产过重、同质化竞争、盈利难等困境中，随时面临被市场淘汰出局的危局。为什么麦腾能够顺利登陆新三板，从创业者背后的创业者角色走到台前？又该如何看待当前有些&ldquo;虚火&rdquo;的创业孵化市场？我们来分析下。<br />
立足价值发现，创业孵化市场怎么玩？<br />
事实上，创业孵化这个细分市场是被火热的创业大潮&ldquo;喂大的&rdquo;。创业者过多，就不可避免的要造成资源的拥挤和对现有资源的激烈争夺，空间也好、资金也罢，亦或者投资机构所掌握的人脉、专业资源要素都在此列，蜂拥的创业者亟需这些背后的资源支撑，以便确立优势将其他创业者尽早狙击出局，所以各类创业孵化机构的出现也算应运而生。只不过，在创业氛围火热的时候，大家相互喂养、各取所需，基本还处于相对平衡、相安无事之中。<br />
而2015年下半年资本寒潮的出现，以及随之而来的创业者死亡潮，则开始打破这种平衡。很容易理解，创业者基数减少，被&ldquo;喂养&rdquo;的过于庞大臃肿的创业孵化市场，无法像以前一样将过量的资源稀释或匹配过去，资源的浪费或低效率问题就开始凸显出来，外部竞争更多转为孵化器之间的内部竞争，所以近年来我们陆陆续续听到各种孵化机构死掉也就不足为奇了。<br />
这意味着，原来简单的工位租赁、联合办公、资源对接已经难以为继，孵化器必须与创业者建立强关系、共同体才有可能具备足够的竞争优势，将快断裂的线重新接续起来。而强关系的建立，笔者以为更多考较的则是孵化器对各类资源要素的整合能力、匹配效率能力以及价值输出能力。从创业者角度来看，垂直细分领域的激烈竞争、部分领域存活下来的企业需要进一步发展，创业者对这块的需求依然是强烈并且巨大的，只不过需求也从粗放型转向了精细化。<br />
而麦腾这样的创业孵化机构之所以能突出重围，和目前的这一趋势或现状基本是吻合的。<br />
麦腾成立于2013年，是一家以服务及资源驱动为主要特色的连锁型创业孵化加速机构，由资深投资人孟庆海、俞江虹联合清科创投、信中利资本、天赋资本等数家基金共同打造，为创业企业提供&ldquo;有内容、有温度、有氛围、有资源&rdquo;的全方位创业服务体系，致力于打造以推动企业价值成长为主线的健康的创业孵化生态系统。截至目前，累计孵化企业超过500家，累计孵化企业估值超过100亿元人民币，表情MM、摩邑诚、车通云等知名垂直企业以及阿波罗、普适导航、晨辉科技等近20个已登陆新三板企业都出自麦腾的孵化加速之笔。<br />
可以看到，与大部分单一的孵化机构不同，麦腾的体系是相对完整、综合的。<br />
<p align="center"><img src="http://upload.ikanchai.com/2017/0303/1488538159548.png" /></p><br />
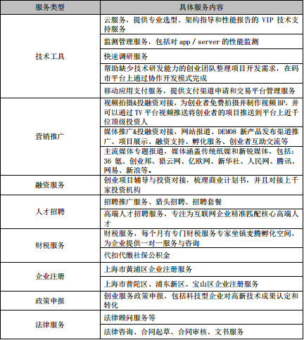
在基础的空间平台层面，麦腾为创业者提供创业空间服务，并且已经建立了麦腾创业天地、麦腾集创空间等五家孵化基地，总体量超过50000平方米。但实际上，在空间的基础上，创业者需要的更多是各类有效的资源对接和服务供应，也不仅是提供公司注册、财务、税务等较易获取的基本服务。麦腾的做法很务实，通过充分了解创业者的个性化需求，着眼于提供创业者自身所不易获取的资源和服务，比如信息技术资源、流量资源、媒体资源、投融资对接等。<br />
以投融资服务包为例，麦腾投融资服务包括财务顾问、法务顾问、企业咨询与辅导、商业计划的制定、商业计划书的修改等，通过机构自身的优势资源直接或间接的提供给服务需求方，助力企业顺利完成投资或融资。在过去三年，麦腾已为100余家孵化企业提供金融咨询与服务。<br />
<p align="center"><img src="http://upload.ikanchai.com/2017/0303/1488538171628.png" /></p><br />
麦腾为创业者提供的增值服务一览<br />
强化内容服务品类丰富的同时，麦腾的跨阶段金融服务机制、高效有针对性的创业增值服务、特色的创业空间以及商学院、创业训练营等，形成了层次鲜明而又能发挥集聚协同效应的良性循环，反而为麦腾积累了强大的市场口碑，大大增强了其对创业者的吸引力，目前麦腾管理的孵化器，平均入驻率都高达 90%以上。<br />
总结起来，我其实蛮赞同麦腾创始合伙人孟庆海关于孵化行业未来趋势的观点，一个是对于创业孵化器这样的细分领域，目前远远不能满足创业者的需求，这个细分领域未来会有更多的进入者，包括国内和国外的。另一个是综合性的创业孵化器，覆盖不同行业的综合型孵化器未来会合并重组形成一两个巨头。笔者认为，创业孵化这个市场已经到了深度洗牌的阶段，大部分缺乏竞争力的孵化机构将会在行业洗牌中倒下或被吃掉。<br />
这对于麦腾来讲，有好处也有挑战。好处在于，相比其他创业孵化机构，麦腾无论模式、口碑还是资本的竞争优势比较明显，麦腾的顺利挂牌对于创业孵化行业来讲不啻于一枚深水炸弹，在接下来的洗牌阶段麦腾很可能会扮演一个&ldquo;大鱼&rdquo;的角色，不断吃掉小鱼来将自身推到行业龙头的位置。挑战在于，真走到那一步，麦腾目前的资源整合能力、资金能力以及对行业的前瞻性把握是否足够胜任，还未可知。<br />
立足新三板，麦腾或将冲击IPO备足粮草？<br />
挂牌新三板，只是个起点或跳板，这是很多新三板挂牌企业的潜台词。事实上也是如此，企业登陆资本市场的主要诉求其实还是融资，将公司价值最大化，目前新三板市场的流动性差，融资需求难以满足，估值受限，企业挂牌新三板的价值就要大打折扣了。<br />
客观讲，对于创业孵化机构而言，新三板市场并不是一个理想的市场，如上所言，一旦孵化行业深度洗牌开启，孵化机构的资金、资源实力以及影响力势必要再上一个台阶。虽然近期传出新三板创新层上再分层、推动转板试点等制度性利好，但很多企业可能并没有足够长的时间和耐心来等待新三板市场真正迎来爆发，三板优质挂牌企业加速&ldquo;出走&rdquo;的状况短期内不会有大的改变，这几天更是出现了370家新三板挂牌企业准备集中IPO的盛况！<br />
不过，即便如此，登陆新三板对于很多创业公司来讲，仍然具有重大意义。用某知名投资人的比喻&mdash;&mdash;看演唱会，新三板是门票。没有门票只能在外场看戏，进了内场，才有更多机会，可以进入前三排甚至包厢。新三板更广泛的一个意义在于，这相当于是一个企业的筛选平台，是价值发现的地方，这也许是麦腾一直看好新三板，并且其直投基金也投了很多新三板企业的原因所在。<br />
而对于麦腾自身来讲，挂牌新三板也能进一步增强资本市场优势和品牌优势，并提升麦腾的核心竞争优势，开玩笑的讲，毕竟麦腾都深度服务了那么多新三板企业了，自己不先上个新三板也说不过去吧。<br />
当然，下一步麦腾或许也会走IPO之路，以备足粮草。从目前市场来看，新三板企业成功IPO的先例已有14家，并至少有72家新三板公司赴A股上市申请处于正常审核状态（截止2017年1月7日）。虽然相比新三板挂牌企业总量来说，这一数量并不多，但这条路径起码是通的，只是看三板企业如何走过去了。<br />
<p align="center"><img src="http://upload.ikanchai.com/2017/0303/1488538189282.png" /></p><br />
是转板、排队IPO、迁址贫困县走绿色通道，亦或借壳甚至走被并购之路，这些路径对于新三板企业冲击IPO都有可能，至于麦腾未来会选哪条路要看自身考量了。<br />
不过，在这之前，笔者倒觉得，更重要的也许还是以创业者的心态回归创业本身了，夯实业务基础，增强盈利能力，构筑竞争壁垒和核心竞争力，提高影响力和行业控制力，时刻做好&ldquo;鱼吃鱼&rdquo;的准备。<br />
据了解，麦腾接下来会全面切入&ldquo;泛孵化&rdquo;领域，加强&ldquo;要素孵化&rdquo;、&ldquo;内容孵化&rdquo;、&ldquo;技术孵化&rdquo;的投入，加快全国孵器布局和国际创新实验室布局，对接更多产业巨头和产业资本。看来，麦腾已经在着手布局了。顺势而为，顺理成章，还真是值得期待啊！<br />
在创业孵化行业接下来的深度洗牌中，麦腾能否把握机会克敌制胜？给它3年时间，其又能否更进一步冲上IPO？拭目以待吧！<br />
&mdash;&mdash;&mdash;分割线&mdash;&mdash;&mdash;&mdash;<br />
晓枫说，游走在科技与人文之间，新浪创事记、虎嗅、百度百家、砍柴网、搜狐、艾瑞、品途等专栏作者，联系请加angaoeng。<br /></p>
		<p><a href="https://wap.ikanchai.com/?action=comment&amp;contentid=120159">共有评论0条</a></p>
	<p>
	<p>相关推荐</p>
		<a href="https://wap.ikanchai.com/?action=show&amp;contentid=213998">两年，股价从11.8到130，麦克韦尔成新三板第一个十倍股</a><br />
		<a href="https://wap.ikanchai.com/?action=show&amp;contentid=213584">新三板高管年薪排行：最高633万 近三成身兼数职</a><br />
		<a href="https://wap.ikanchai.com/?action=show&amp;contentid=213539">2017年新三板研发TOP100：最高投入3.69亿元 6家企业强度过百</a><br />
		<a href="https://wap.ikanchai.com/?action=show&amp;contentid=213070">“3+H"概念点燃新三板，不建议盲目跟风</a><br />
		<a href="https://wap.ikanchai.com/?action=show&amp;contentid=210429">2018年第5期新三板董秘资格考试5月17日举行</a><br />
		<a href="https://wap.ikanchai.com/?action=show&amp;contentid=209529">与第一大客户富士康关联公司的销售单价高 鑫承诺被怀疑杀熟</a><br />
		<a href="https://wap.ikanchai.com/?action=show&amp;contentid=209175">借壳、做账、追热点、套现，横跨四个市场，割了全世界的韭菜</a><br />
		<a href="https://wap.ikanchai.com/?action=show&amp;contentid=208788">新三板做市指数首次跌破900点</a><br />
		<a href="https://wap.ikanchai.com/?action=show&amp;contentid=208102">医疗机器人研发龙头天智航：每台售价2000万，市场规模千亿左右</a><br />
		<a href="https://wap.ikanchai.com/?action=show&amp;contentid=207486">新三板不是金饭碗，做市商说：别想着靠天吃饭了</a><br />
		<a href="https://wap.ikanchai.com/?action=show&amp;contentid=207449">A股市场政策逐步调整，留给新三板企业IPO的名额恐怕越来越少</a><br />
		<a href="https://wap.ikanchai.com/?action=show&amp;contentid=207297">天涯社区邢明放手一搏：离开新三板 往区块链狂奔？</a><br />
		<a href="https://wap.ikanchai.com/?action=show&amp;contentid=207062">兄弟们，在新三板别想着靠天吃饭了，要靠能力吃饭啊！</a><br />
		<a href="https://wap.ikanchai.com/?action=show&amp;contentid=206836">华环电子去年利润有“水分” 利用非经常损益扮靓业绩</a><br />
		<a href="https://wap.ikanchai.com/?action=show&amp;contentid=206832">友谊的小船要翻？2018年258家新三板企业更换督导券商</a><br />
		<a href="https://wap.ikanchai.com/?action=show&amp;contentid=206502">华成保险增收背后的三大隐忧：毛利率下跌20%</a><br />
		<a href="https://wap.ikanchai.com/?action=show&amp;contentid=206494">股神的诞生！这家三板公司炒三板股票，年赚4000万</a><br />
		<a href="https://wap.ikanchai.com/?action=show&amp;contentid=206278">企业估值新三板上长期被低估，优质企业选择“逃离”新三板</a><br />
		<a href="https://wap.ikanchai.com/?action=show&amp;contentid=206121">ST天智三板记：失控的信披 伪造证据的董事长</a><br />
		<a href="https://wap.ikanchai.com/?action=show&amp;contentid=206118">新三板IPO出局者的众生相：大多是现实派和运气欠佳派</a><br />
		<a href="https://wap.ikanchai.com/?action=show&amp;contentid=205839">2018年3月新三板定增机构投资77亿元 同比下降14%</a><br />
		<a href="https://wap.ikanchai.com/?action=show&amp;contentid=205838">大业创智苏忠：做好文化产业的“术”与“道”</a><br />
		<a href="https://wap.ikanchai.com/?action=show&amp;contentid=205598">混在新三板江湖：再不跟上时代 就等着被淘汰</a><br />
		<a href="https://wap.ikanchai.com/?action=show&amp;contentid=205382">财通基金新三板产品巨亏惹恼投资人 还有多少雷没爆？</a><br />
		<a href="https://wap.ikanchai.com/?action=show&amp;contentid=205378">永强岩土发IPO澄清公告 意外曝光新三板老股转让平台</a><br />
		<a href="https://wap.ikanchai.com/?action=show&amp;contentid=205374">4月2日增发新三板增发3.89亿元 分享时代完成募资8040万元</a><br />
		<a href="https://wap.ikanchai.com/?action=show&amp;contentid=205372">掘金明星IP 新三板分享时代2017年营收2.37亿净赚5109万</a><br />
		<a href="https://wap.ikanchai.com/?action=show&amp;contentid=202857">赵薇搞垮了娱乐新三板？</a><br />
		<a href="https://wap.ikanchai.com/?action=show&amp;contentid=200794">历史首次！三类股东第一股诞生，VC/PE将掀起新三板“淘金”潮</a><br />
		<a href="https://wap.ikanchai.com/?action=show&amp;contentid=199781">高思教育拟摘牌新三板，“苗圃”不够肥留不住“人才”了</a><br />
		<a href="https://wap.ikanchai.com/?action=show&amp;contentid=199240">再见了，新三板文娱公司</a><br />
		<a href="https://wap.ikanchai.com/?action=show&amp;contentid=197473">全球股市遭遇的“黑天鹅” 新三板过去一年经历得还少么？</a><br />
		<a href="https://wap.ikanchai.com/?action=show&amp;contentid=194056">名品世家玩转跨界营销 定下20亿的小目标</a><br />
		<a href="https://wap.ikanchai.com/?action=show&amp;contentid=190180">又一个电商退市了，新三板为何留不住真成长？</a><br />
		<a href="https://wap.ikanchai.com/?action=show&amp;contentid=189885">曾因 “三类股东”撤回IPO的它，如今选择与上市公司联姻</a><br />
		<a href="https://wap.ikanchai.com/?action=show&amp;contentid=189637">2017年新三板295家定增过亿 募资最多的是……</a><br />
		<a href="https://wap.ikanchai.com/?action=show&amp;contentid=188897">2018年新三板的五大现实问题</a><br />
		<a href="https://wap.ikanchai.com/?action=show&amp;contentid=188718">半个月完成近亿销售额 这家新三板公司要上天？</a><br />
		<a href="https://wap.ikanchai.com/?action=show&amp;contentid=188717">和新三板“华尔街之狼”说再见！</a><br />
		<a href="https://wap.ikanchai.com/?action=show&amp;contentid=188555">私募新三板漂流记</a><br />
		<a href="https://wap.ikanchai.com/?action=show&amp;contentid=187346">新三板“1元交易”乱象将成历史</a><br />
		<a href="https://wap.ikanchai.com/?action=show&amp;contentid=186938">1384亿！论融资，新三板秒了创业板！</a><br />
		<a href="https://wap.ikanchai.com/?action=show&amp;contentid=186915">菁财资本完成百万级天使轮融资，估值达数千万元</a><br />
		<a href="https://wap.ikanchai.com/?action=show&amp;contentid=186630">做市指数迎来七连跌创出历史新低 新三板改革需要大破大立</a><br />
		<a href="https://wap.ikanchai.com/?action=show&amp;contentid=186578">新三板或迎最好投资期：王思聪再布局 拟4081万投天好电子</a><br />
		<a href="https://wap.ikanchai.com/?action=show&amp;contentid=186555">2017新三板十大事件，你能猜对几个？</a><br />
		<a href="https://wap.ikanchai.com/?action=show&amp;contentid=185274">亏损企业也能大举融资，“环保”两字新三板上“点石成金”</a><br />
		<a href="https://wap.ikanchai.com/?action=show&amp;contentid=185270">壳！壳！！壳！！！</a><br />
		<a href="https://wap.ikanchai.com/?action=show&amp;contentid=183822"> IPO受挫企业盘点</a><br />
		<a href="https://wap.ikanchai.com/?action=show&amp;contentid=183435">新三板公司：督导员还没饿死，交啥督导费？</a><br />
		<a href="https://wap.ikanchai.com/?action=show&amp;contentid=183139">摘牌成为常态，新三板挂牌企业负增长时代即将来临</a><br />
		<a href="https://wap.ikanchai.com/?action=show&amp;contentid=182695">出资1.8亿元 康佳集团再投新三板</a><br />
		<a href="https://wap.ikanchai.com/?action=show&amp;contentid=182053">IPO热潮开始退去：新三板新增辅导下降，终止IPO增多</a><br />
		<a href="https://wap.ikanchai.com/?action=show&amp;contentid=181205">问我新三板的互联网公司有靠谱的吗？你得这么看......</a><br />
		<a href="https://wap.ikanchai.com/?action=show&amp;contentid=181204">问我新三板的互联网公司有靠谱的吗？你得这么看......</a><br />
		<a href="https://wap.ikanchai.com/?action=show&amp;contentid=181203">问我新三板的互联网公司有靠谱的吗？你得这么看......</a><br />
		<a href="https://wap.ikanchai.com/?action=show&amp;contentid=181113">IPO热潮开始退去：新三板新增辅导下降，终止IPO增多</a><br />
		<a href="https://wap.ikanchai.com/?action=show&amp;contentid=180085">新三板老字号画像：集体盈利 资本运作活跃</a><br />
		<a href="https://wap.ikanchai.com/?action=show&amp;contentid=179175">新三板网络文学企业争奇斗艳 机遇与挑战并存</a><br />
		<a href="https://wap.ikanchai.com/?action=show&amp;contentid=178717">多少辛酸泪？三板卖方不如狗啊！</a><br />
		<a href="https://wap.ikanchai.com/?action=show&amp;contentid=178074">亏损5271万！新三板的狩猎场让人大失所望</a><br />
		<a href="https://wap.ikanchai.com/?action=show&amp;contentid=177360">一年聚会70次，新三板董事长们的饭局故事</a><br />
		<a href="https://wap.ikanchai.com/?action=show&amp;contentid=177106">新三板13位董事长找不到 “假失联”让人啼笑皆非</a><br />
		<a href="https://wap.ikanchai.com/?action=show&amp;contentid=175800">盘点新三板业绩对赌失败：对薄公堂与皆大欢喜</a><br />
		<a href="https://wap.ikanchai.com/?action=show&amp;contentid=174265">线下情趣连锁品牌频频杀入新三板，情趣江湖要生变？</a><br />
		<a href="https://wap.ikanchai.com/?action=show&amp;contentid=170943">生鲜市场蛋糕难啃，品尚汇难以出售亏损业务线</a><br />
		<a href="https://wap.ikanchai.com/?action=show&amp;contentid=167401">有解了？！没摘牌、排队中，公司却清理了三类股东</a><br />
		<a href="https://wap.ikanchai.com/?action=show&amp;contentid=167386">150家企业挂牌不久就冲刺IPO，新三板成上市跳板已成常事</a><br />
		<a href="https://wap.ikanchai.com/?action=show&amp;contentid=165150">艺狗盒子获600万元天使轮融资，新三板企业聚智未来出资</a><br />
		<a href="https://wap.ikanchai.com/?action=show&amp;contentid=164396">夹缝里的新三板老股转让：你想卖？我凭什么要接！</a><br />
		<a href="https://wap.ikanchai.com/?action=show&amp;contentid=164174">新三板公司悄然终止IPO，实控人成功套现，又一批接盘侠诞生</a><br />
		<a href="https://wap.ikanchai.com/?action=show&amp;contentid=163593">面朝大海，盆满钵满，新三板公司的海洋生意经</a><br />
		<a href="https://wap.ikanchai.com/?action=show&amp;contentid=163589">面朝大海，盆满钵满，新三板公司的海洋生意经</a><br />
		<a href="https://wap.ikanchai.com/?action=show&amp;contentid=162566">197天火速过会 药石科技再创新三板公司IPO速度记录</a><br />
		<a href="https://wap.ikanchai.com/?action=show&amp;contentid=162555">交易不到两月！东海租赁市值130亿元的秘密竟是这样</a><br />
		<a href="https://wap.ikanchai.com/?action=show&amp;contentid=161213">扎堆新三板的墙纸行业，未来发展潜力究竟如何？</a><br />
		<a href="https://wap.ikanchai.com/?action=show&amp;contentid=161174">新三板→创业板，民营出版+教育+上市=世纪天鸿</a><br />
		<a href="https://wap.ikanchai.com/?action=show&amp;contentid=160409">新三板做市三周年 做市转让热情明显下降</a><br />
		<a href="https://wap.ikanchai.com/?action=show&amp;contentid=158537">营收仅为A股公司1/15 新三板信息安全概念股出路在哪?</a><br />
		<a href="https://wap.ikanchai.com/?action=show&amp;contentid=158226">新三板质押市场酿变：银行退潮非银补位</a><br />
		<a href="https://wap.ikanchai.com/?action=show&amp;contentid=157998">新三板影视企业业绩亮眼 多公司业绩比肩A股同类公司</a><br />
		<a href="https://wap.ikanchai.com/?action=show&amp;contentid=157317">新三板影视公司争抢IPO 杨幂参股公司业绩超“同行”</a><br />
		<a href="https://wap.ikanchai.com/?action=show&amp;contentid=156585">投资者口述：曾经有一次赢鼎教育的定增，摆在我面前</a><br />
		<a href="https://wap.ikanchai.com/?action=show&amp;contentid=156443">新三板上半年最慷慨十大公司：龙广传媒每股派现4.5元居首位</a><br />
		<a href="https://wap.ikanchai.com/?action=show&amp;contentid=156083">新三板的直播经济究竟“火”了谁？</a><br />
		<a href="https://wap.ikanchai.com/?action=show&amp;contentid=155796">海航系三年新三板“吸金”150亿，资本巨轮岸在何方？</a><br />
		<a href="https://wap.ikanchai.com/?action=show&amp;contentid=155784">网红站上了新三板，这个风口好起飞吗？</a><br />
		<a href="https://wap.ikanchai.com/?action=show&amp;contentid=155041"> 创头条制作的“全国孵化载体地图”荣登《新闻联播》</a><br />
		<a href="https://wap.ikanchai.com/?action=show&amp;contentid=154802">新三板做市三周年：怎一个“退”字了得</a><br />
		<a href="https://wap.ikanchai.com/?action=show&amp;contentid=154030">欠债6000万,董事长跑路！这家公司快死得连“壳”都不剩了</a><br />
		<a href="https://wap.ikanchai.com/?action=show&amp;contentid=154008">新三板掀起“成仙潮”！每25家做市公司，就有1家是仙股</a><br />
		<a href="https://wap.ikanchai.com/?action=show&amp;contentid=153933">新三板“嫁出去女儿” 在主板过得如何？</a><br />
		<a href="https://wap.ikanchai.com/?action=show&amp;contentid=153656">硅谷天堂股价从涨停到跌停 新三板需要二次创业</a><br />
		<a href="https://wap.ikanchai.com/?action=show&amp;contentid=153154">估值越高越好？新三板公司醒醒！这可能会害死你</a><br />
		<a href="https://wap.ikanchai.com/?action=show&amp;contentid=152956">新三板公司该醒醒了，高估值融资可能害死你</a><br />
		<a href="https://wap.ikanchai.com/?action=show&amp;contentid=152584">林华医疗大股东涉及仲裁：1500万就买到你的公司 4000万却买不到你的心</a><br />
		<a href="https://wap.ikanchai.com/?action=show&amp;contentid=151926">杀死那家新三板公司</a><br />
		<a href="https://wap.ikanchai.com/?action=show&amp;contentid=151902">重磅！香港创新板来袭，能如何吸来下一个“BAT”吗？</a><br />
		<a href="https://wap.ikanchai.com/?action=show&amp;contentid=151796">二次元投资火热 新三板动漫企业抢占风口</a><br />
		<a href="https://wap.ikanchai.com/?action=show&amp;contentid=151555">斟一杯酒，我们来谈谈新三板集邮史</a><br />
		<a href="https://wap.ikanchai.com/?action=show&amp;contentid=151139">从鸡年吉祥到流年不利：新三板上这些禽类养殖“倒霉蛋”</a><br />
		<a href="https://wap.ikanchai.com/?action=show&amp;contentid=151130">2026年2000亿市值！韩都电商这牛都吹出地球了！</a><br />
		<a href="https://wap.ikanchai.com/?action=show&amp;contentid=151117">割肉都没人买！个股血流成河，投资者出逃还是抄底？</a><br />
		<a href="https://wap.ikanchai.com/?action=show&amp;contentid=150911">1.2亿玩家去年贡献1.9亿收入， 赵丽颖代言的《宾果消消消》能撑起一家上市公司吗？</a><br />
		<a href="https://wap.ikanchai.com/?action=show&amp;contentid=150008">想上市？并购和IPO太挤，这家新三板公司要借道老三板</a><br />
		<a href="https://wap.ikanchai.com/?action=show&amp;contentid=149711">对不起，您的做市商已下线！</a><br />
		<a href="https://wap.ikanchai.com/?action=show&amp;contentid=149704">这家干了十几年的线缆公司准备去拍电影了！</a><br />
		<a href="https://wap.ikanchai.com/?action=show&amp;contentid=149673">“亏损王”孩子王要盈利了，但它依然只是个卖货的！</a><br />
		<a href="https://wap.ikanchai.com/?action=show&amp;contentid=149527">2017互联网百强榜单揭晓 亿玛在线等8家新三板公司入围</a><br />
		<a href="https://wap.ikanchai.com/?action=show&amp;contentid=149447">新三板 “羊毛党”再次出击！这次，他们瞄准了拟摘牌公司</a><br />
		<a href="https://wap.ikanchai.com/?action=show&amp;contentid=149279">新三板 “羊毛党”再次出击！这次，他们瞄准了拟摘牌公司</a><br />
		<a href="https://wap.ikanchai.com/?action=show&amp;contentid=148993">谁说新三板估值低？银行股其实并不便宜</a><br />
		<a href="https://wap.ikanchai.com/?action=show&amp;contentid=148445">“狗粮经济”热得发烫，新三板宠物企业扎堆IPO！</a><br />
		<a href="https://wap.ikanchai.com/?action=show&amp;contentid=147938">新三板壳江湖：“瑕疵壳”跌破1000万，一波买壳潮在路上</a><br />
		<a href="https://wap.ikanchai.com/?action=show&amp;contentid=147085">它去年转型成功后，净利暴增33倍！如今要去IPO了！</a><br />
		<a href="https://wap.ikanchai.com/?action=show&amp;contentid=146853">摘牌公司回购价一周涨一倍！同是股东，为啥差距这么大</a><br />
		<a href="https://wap.ikanchai.com/?action=show&amp;contentid=145876">108次，平均每次溢价18%，新三板高价增发越演越烈！</a><br />
		<a href="https://wap.ikanchai.com/?action=show&amp;contentid=145656">成立三年营收10亿，下一个“小米”会在新三板诞生？</a><br />
		<a href="https://wap.ikanchai.com/?action=show&amp;contentid=145467">新三板最粗暴造富方式：37人成千万富翁，最多获利102倍！</a><br />
		<a href="https://wap.ikanchai.com/?action=show&amp;contentid=145172">香港交易所拟设立创新板，冲击新三板</a><br />
		<a href="https://wap.ikanchai.com/?action=show&amp;contentid=144980">首家新三板公司IPO被否，被再次放在台面上的毛利率、贿赂……</a><br />
		<a href="https://wap.ikanchai.com/?action=show&amp;contentid=144977">腥风血雨新三板：BAT新三板跑马圈地哪家强？</a><br />
		<a href="https://wap.ikanchai.com/?action=show&amp;contentid=144724">亏损2亿被ST复牌暴跌 新三板互联网第一股中搜网络风光难续</a><br />
		<a href="https://wap.ikanchai.com/?action=show&amp;contentid=144645">蜜糖或砒霜？“王者荣耀概念股”已在资本市场刮起一阵大风</a><br />
		<a href="https://wap.ikanchai.com/?action=show&amp;contentid=144643">史上最大“退市潮”，108家新三板企业排队摘牌</a><br />
		<a href="https://wap.ikanchai.com/?action=show&amp;contentid=144576">新三板再现腰斩回购血案，小股东投资“惨案”不在少数</a><br />
		<a href="https://wap.ikanchai.com/?action=show&amp;contentid=144525">医药大健康地图，哪类公司最能赚钱？</a><br />
		<a href="https://wap.ikanchai.com/?action=show&amp;contentid=144428">掌中飞天申请新三板挂牌 杜海涛出资56万任第三大股东</a><br />
		<a href="https://wap.ikanchai.com/?action=show&amp;contentid=144427">2017挖贝新三板投资大会大咖经典语录</a><br />
		<a href="https://wap.ikanchai.com/?action=show&amp;contentid=144420">报告 | 2017年6月河南新三板企业市值TOP100</a><br />
		<a href="https://wap.ikanchai.com/?action=show&amp;contentid=144190">溢价30%被收购，小股东赚一倍，新三板现在靠这个造富了！</a><br />
		<a href="https://wap.ikanchai.com/?action=show&amp;contentid=143901">今年新三板最惨事故！复牌暴跌85%，市值从9亿变1亿</a><br />
		<a href="https://wap.ikanchai.com/?action=show&amp;contentid=143870">重磅！新三板大考落下帷幕，18家公司被强制摘牌</a><br />
		<a href="https://wap.ikanchai.com/?action=show&amp;contentid=143750">企酷金服赵霞：新三板市场回归理性是最大的红利</a><br />
		<a href="https://wap.ikanchai.com/?action=show&amp;contentid=143596">站在IPO的分岔路口， 进还是退？</a><br />
		<a href="https://wap.ikanchai.com/?action=show&amp;contentid=143587">40%毛利，仍在亏损，新三板情趣用品电商值得投吗？</a><br />
		<a href="https://wap.ikanchai.com/?action=show&amp;contentid=143572">他辞掉华为工作半路创业，靠“卖东西”坐拥19亿身家!</a><br />
		<a href="https://wap.ikanchai.com/?action=show&amp;contentid=143549">3346家企业增发后估值上涨，实体产业成吸金主力！资本寒冬，拜拜！</a><br />
		<a href="https://wap.ikanchai.com/?action=show&amp;contentid=143418">定增寒冬真相：融资额下滑15%，业绩好的企业却“门槛”倍升</a><br />
		<a href="https://wap.ikanchai.com/?action=show&amp;contentid=143262">新三板不是炒股的地方，这里应该是创投市场</a><br />
		<a href="https://wap.ikanchai.com/?action=show&amp;contentid=142354">新三板停牌潮来袭！880家公司加入，1.2万人次“被套”</a><br />
		<a href="https://wap.ikanchai.com/?action=show&amp;contentid=142306">新三板会被香港创业板分流吗？</a><br />
		<a href="https://wap.ikanchai.com/?action=show&amp;contentid=141976">20亿！天星创始人刘研的新赌局</a><br />
		<a href="https://wap.ikanchai.com/?action=show&amp;contentid=141708">投资新三板需过人性大关，我这样寻找“鲸鱼苗”</a><br />
		<a href="https://wap.ikanchai.com/?action=show&amp;contentid=141692">拟摘牌新三板 《猪猪侠》制作方咏声动漫进入上市辅导期</a><br />
		<a href="https://wap.ikanchai.com/?action=show&amp;contentid=141516">新三板才是真正的“创业板”，将成为独一无二的市场！</a><br />
		<a href="https://wap.ikanchai.com/?action=show&amp;contentid=141251">新三板创新层公司标签耀眼，但4成企业去年造血能力下滑</a><br />
		<a href="https://wap.ikanchai.com/?action=show&amp;contentid=141189">排队两年半无果，这家公司说：“我不IPO了！”</a><br />
		<a href="https://wap.ikanchai.com/?action=show&amp;contentid=140533">摘牌大限将至，年报难产的新三板教育公司意欲何为？</a><br />
		<a href="https://wap.ikanchai.com/?action=show&amp;contentid=140432">清科数据：创新层名单正式公布，69家企业新入围</a><br />
		<a href="https://wap.ikanchai.com/?action=show&amp;contentid=140338">3年打拼对抗PC巨头 这家公司去年赚了2000万冲刺新三板</a><br />
		<a href="https://wap.ikanchai.com/?action=show&amp;contentid=139968">184亿定增“流产”的教训：这4个细节可能让你融资失败</a><br />
		<a href="https://wap.ikanchai.com/?action=show&amp;contentid=139514">不想IPO的企业不是好三板公司 这几家公司亏损千万也要IPO</a><br />
		<a href="https://wap.ikanchai.com/?action=show&amp;contentid=139497">新三板120家企业出现负毛利 一半融过资却没把钱烧到位</a><br />
		<a href="https://wap.ikanchai.com/?action=show&amp;contentid=139084">新三板艾融软件IPO：“三类股东”待清理 客户集中存风险</a><br />
		<a href="https://wap.ikanchai.com/?action=show&amp;contentid=139082">新三板尤安设计收4家子公司5920万分红 接近去年利润</a><br />
		<a href="https://wap.ikanchai.com/?action=show&amp;contentid=139081">华阳国际计划摘牌新三板 为IPO铺路</a><br />
		<a href="https://wap.ikanchai.com/?action=show&amp;contentid=139080">新三板炼爱网络业务调整 低价出售遭关停的酸果直播</a><br />
		<a href="https://wap.ikanchai.com/?action=show&amp;contentid=138952">“跑男”背后的新三板公司：花1千万赚1个亿，两年估值涨四倍</a><br />
		<a href="https://wap.ikanchai.com/?action=show&amp;contentid=138203">新三板市容环卫概念股普遍赚钱 仅一家亏损系挂牌中介费造成</a><br />
		<a href="https://wap.ikanchai.com/?action=show&amp;contentid=137441">8天内两次认购，马云斥资1.2亿元， 这家新三板公司缘何获得资本宠爱？</a><br />
		<a href="https://wap.ikanchai.com/?action=show&amp;contentid=137241">我在新三板这5年：5年净赚3000万，准备再投5000万</a><br />
		<a href="https://wap.ikanchai.com/?action=show&amp;contentid=137113">新三板做市格局已变！“大户”全面收缩 仅9家券商在发力</a><br />
		<a href="https://wap.ikanchai.com/?action=show&amp;contentid=137108">第二个九鼎？2017新三板最大融资案背后：60亿只是开始</a><br />
		<a href="https://wap.ikanchai.com/?action=show&amp;contentid=136988">不惜自降身价 半年连续两次融资近60亿 揭秘2017年新三板最大融资案背后“手法”</a><br />
		<a href="https://wap.ikanchai.com/?action=show&amp;contentid=136968">新三板里玩具制造企业玩儿的6！近一半企业融资，只有两家亏损了</a><br />
		<a href="https://wap.ikanchai.com/?action=show&amp;contentid=136944">31家影视公司跻身新三板创新层 总市值近215亿</a><br />
		<a href="https://wap.ikanchai.com/?action=show&amp;contentid=136668">一文看懂：谁是新三板创新层之王？</a><br />
		<a href="https://wap.ikanchai.com/?action=show&amp;contentid=136347">新三板创新层大洗牌 热闹背后需要冷思考</a><br />
		<a href="https://wap.ikanchai.com/?action=show&amp;contentid=136275">华图教育们再战IPO：还借什么壳？我们有身份了！</a><br />
		<a href="https://wap.ikanchai.com/?action=show&amp;contentid=135943">福布斯发布中国潜力企业榜，告诉你新三板这100家企业值得投</a><br />
		<a href="https://wap.ikanchai.com/?action=show&amp;contentid=135862">新三板联想系生存指南，3家企业或遭强制摘牌</a><br />
		<a href="https://wap.ikanchai.com/?action=show&amp;contentid=135608">出资4500万，马云爸爸再次“杀入”新三板</a><br />
		<a href="https://wap.ikanchai.com/?action=show&amp;contentid=135598">这一轮集邮逻辑可能被证伪，Pre-IPO将进入2.0时代！</a><br />
		<a href="https://wap.ikanchai.com/?action=show&amp;contentid=135329">牧场还是坟墓：互联网公司到底该不该上新三板？</a><br />
		<a href="https://wap.ikanchai.com/?action=show&amp;contentid=134749">*ST新都将退市至新三板， 对于曾想借壳的华图算不幸中的大幸吗？</a><br />
		<a href="https://wap.ikanchai.com/?action=show&amp;contentid=134701">年产两千多个“美女”，均价1万，充气娃娃第一股登陆新三板</a><br />
		<a href="https://wap.ikanchai.com/?action=show&amp;contentid=134034">体育IP步履沉重 新三板体育板块公司冰火两重天</a><br />
		<a href="https://wap.ikanchai.com/?action=show&amp;contentid=133766">网娱互动申请挂牌新三板 百度、蓝色光标是其大客户</a><br />
		<a href="https://wap.ikanchai.com/?action=show&amp;contentid=132999">四分之三企业因审计问题卡壳，导致新三板年报调查延期披露</a><br />
		<a href="https://wap.ikanchai.com/?action=show&amp;contentid=132621">新三板企业加码出海实录：产业寻觅新增长点</a><br />
		<a href="https://wap.ikanchai.com/?action=show&amp;contentid=132600">金融科技股受宠IPO概念升温 新三板资金路线图揭秘</a><br />
		<a href="https://wap.ikanchai.com/?action=show&amp;contentid=132457">新三板五大酒类电商全部亏损，联想投资的酒便利都连亏三年了！</a><br />
		<a href="https://wap.ikanchai.com/?action=show&amp;contentid=132445">围猎、逃离与补贴续命：谁会成为文娱巨头的下一个投资标的？</a><br />
		<a href="https://wap.ikanchai.com/?action=show&amp;contentid=132305">盘点新三板12个“第一”：最高负债2000亿，净利增速最高3897.15%</a><br />
		<a href="https://wap.ikanchai.com/?action=show&amp;contentid=132285">他趣逆袭，新三板首盈利，还有哪些啪啪产业密事？</a><br />
		<a href="https://wap.ikanchai.com/?action=show&amp;contentid=132115">8个月“闪退”新三板 网酒网沦为酒业电商泡沫</a><br />
		<a href="https://wap.ikanchai.com/?action=show&amp;contentid=132068">单片收益高、发力网络视频、IP转让 新三板影视公司生财有道</a><br />
		<a href="https://wap.ikanchai.com/?action=show&amp;contentid=131867">新三板新能源汽车企业盈利能力偏弱 3家公司利润占行业98%</a><br />
		<a href="https://wap.ikanchai.com/?action=show&amp;contentid=131674">新三板冲层结果：978家新晋创新层 三好学生仅富电绿能1家</a><br />
		<a href="https://wap.ikanchai.com/?action=show&amp;contentid=131639">全国各省新三板实力大比拼，这里有一份超详细的成绩单</a><br />
		<a href="https://wap.ikanchai.com/?action=show&amp;contentid=131597">李开复没一毛钱股份，创新工场如何用股权激励留住他，还给公司创造40亿的估值？</a><br />
		<a href="https://wap.ikanchai.com/?action=show&amp;contentid=131336">颤抖吧，创业板！1100家新三板公司净利超3000万！</a><br />
		<a href="https://wap.ikanchai.com/?action=show&amp;contentid=130662">创业板传来大利空：“小三”新三板要转正了！</a><br />
		<a href="https://wap.ikanchai.com/?action=show&amp;contentid=130640">尴尬！总帮人管理市值的硅谷天堂，自己却崩盘了</a><br />
		<a href="https://wap.ikanchai.com/?action=show&amp;contentid=130634">洗牌时间到！这1676家新三板公司或将进入创新层</a><br />
		<a href="https://wap.ikanchai.com/?action=show&amp;contentid=130143">对新三板公司的忠告：没钱、没人品、没运气千万别学人家IPO！</a><br />
		<a href="https://wap.ikanchai.com/?action=show&amp;contentid=129950">新三板PE大佬们的日子有多难过？硅谷天堂、中科招商的危机或已来临！</a><br />
		<a href="https://wap.ikanchai.com/?action=show&amp;contentid=129687">新三板业绩大盘点：哪些企业将是未来的常青树</a><br />
		<a href="https://wap.ikanchai.com/?action=show&amp;contentid=129405">乐视又出幺蛾子：网酒网年报无法按时出，可能会被退市！</a><br />
		<a href="https://wap.ikanchai.com/?action=show&amp;contentid=129177">中科招商这一跌，把PE们的梦都跌碎了</a><br />
		<a href="https://wap.ikanchai.com/?action=show&amp;contentid=129027">中科招商股价破净：千亿市值变百亿 两年间违规不断</a><br />
		<a href="https://wap.ikanchai.com/?action=show&amp;contentid=128478">符星华：新三板将充满投资机会，别错过</a><br />
		<a href="https://wap.ikanchai.com/?action=show&amp;contentid=128476">挂牌新三板之后，我们一无所获，重庆是资金洼地</a><br />
		<a href="https://wap.ikanchai.com/?action=show&amp;contentid=128472">医改进行时，“十三五”民营医疗的发展与并购机遇</a><br />
		<a href="https://wap.ikanchai.com/?action=show&amp;contentid=128134">20多家全国百强企业抢滩数十万亿养老市场，存在哪些机遇和困境？</a><br />
		<a href="https://wap.ikanchai.com/?action=show&amp;contentid=127543">半年没有董监高，董事长赌博被抓，神奇的事物真不少</a><br />
		<a href="https://wap.ikanchai.com/?action=show&amp;contentid=127373">巨星代言、思聪捞金，新三板里女人钱和孩子钱最好赚！</a><br />
		<a href="https://wap.ikanchai.com/?action=show&amp;contentid=127341">新三板首次写入政府工作报告，释放利好信号</a><br />
		<a href="https://wap.ikanchai.com/?action=show&amp;contentid=126952">影视娱乐类再融资、并购或全面叫停 影响新三板140亿元资金去向（附名单）</a><br />
		<a href="https://wap.ikanchai.com/?action=show&amp;contentid=126614">业界权威齐聚重庆，深度解析新三板未来之路</a><br />
		<a href="https://wap.ikanchai.com/?action=show&amp;contentid=125940">从麦腾股份布局海外，看国内孵化器市场的“生死时刻”</a><br />
		<a href="https://wap.ikanchai.com/?action=show&amp;contentid=125562">在“春天的故事”里，新三板里的雄安四子真能受益？</a><br />
		<a href="https://wap.ikanchai.com/?action=show&amp;contentid=124959">新三板投资者8种死法：孤独死、套路死、被骗死，还有不知道怎么死？</a><br />
		<a href="https://wap.ikanchai.com/?action=show&amp;contentid=124877">新三板大咖自述Pre-IPO投资心得：市盈率过高不投</a><br />
		<a href="https://wap.ikanchai.com/?action=show&amp;contentid=124666">新三板市场逐渐活跃起来 产业方向成机构关注焦点</a><br />
		<a href="https://wap.ikanchai.com/?action=show&amp;contentid=123178">从“刺杀辱母者”看民间借贷，有催债公司已挂牌新三板</a><br />
		<a href="https://wap.ikanchai.com/?action=show&amp;contentid=123114">解禁潮与基金到期叠加，2017年新三板机会在哪？</a><br />
		<a href="https://wap.ikanchai.com/?action=show&amp;contentid=122889">乌龙指频现 新三板协议转让股票设报价上下限规避风险</a><br />
		<a href="https://wap.ikanchai.com/?action=show&amp;contentid=122845">关于股转公司规范协议转让  你该知道的那些事</a><br />
		<a href="https://wap.ikanchai.com/?action=show&amp;contentid=122252">【新三板报告】2017年2月黑龙江新三板企业市值排行榜</a><br />
		<a href="https://wap.ikanchai.com/?action=show&amp;contentid=122093">新东方在线正式挂牌新三板，老牌巨头还能否搅动在线教育格局？</a><br />
		<a href="https://wap.ikanchai.com/?action=show&amp;contentid=122038">有棵树售涉核麦片被曝光，新三板其它跨境进口电商货源从哪来？</a><br />
		<a href="https://wap.ikanchai.com/?action=show&amp;contentid=121957">等不及IPO，天使投资人要如何实现退出？</a><br />
		<a href="https://wap.ikanchai.com/?action=show&amp;contentid=121752">新三板转板升温，哪些公司进入教育IPO“后备军”？</a><br />
		<a href="https://wap.ikanchai.com/?action=show&amp;contentid=121634">新三板转板升温，哪些公司进入教育IPO“后备军”？</a><br />
		<a href="https://wap.ikanchai.com/?action=show&amp;contentid=121025">拉卡拉抢滩三方支付“第一股”金融帝国之梦能否如愿？</a><br />
		<a href="https://wap.ikanchai.com/?action=show&amp;contentid=120736">1077位女神靠才华撑起新三板“半边天” 近1/10公司拟IPO</a><br />
		<a href="https://wap.ikanchai.com/?action=show&amp;contentid=120731">新三板一分钱交易屡禁不止 操纵股票违法成监管重点</a><br />
		<a href="https://wap.ikanchai.com/?action=show&amp;contentid=120612">餐饮SaaS进入洗牌年 客如云缘何却要玩“开放”？</a><br />
		<a href="https://wap.ikanchai.com/?action=show&amp;contentid=120471">3月6日新三板增发8.15亿元 华朴农业募资1.38亿元</a><br />
		<a href="https://wap.ikanchai.com/?action=show&amp;contentid=120287">【新三板报告】2017年2月浙江新三板企业市值TOP100</a><br />
		<a href="https://wap.ikanchai.com/?action=show&amp;contentid=120090">创业板上市或受理 科顺防水今日起股票暂停转让</a><br />
		<a href="https://wap.ikanchai.com/?action=show&amp;contentid=120083">【新三板报告】2017年2月广东新三板企业市值TOP100</a><br />
		<a href="https://wap.ikanchai.com/?action=show&amp;contentid=120078">“患难兄弟”的新三板：周立波赚1900万 英达投资翻12倍  2017/03</a><br />
		<a href="https://wap.ikanchai.com/?action=show&amp;contentid=119969">新三板是教育公司的“蜜糖”还是“鸡肋”？</a><br />
		<a href="https://wap.ikanchai.com/?action=show&amp;contentid=119962">新三板“动物园”又添新朋友 18种口味的兔肉你要吃哪种？</a><br />
		<a href="https://wap.ikanchai.com/?action=show&amp;contentid=119955">挂牌15天要募4230万 人人游戏称已有意向方</a><br />
		<a href="https://wap.ikanchai.com/?action=show&amp;contentid=119808">2月28日新三板增发3.6亿 ST天涯募资6600万</a><br />
		<a href="https://wap.ikanchai.com/?action=show&amp;contentid=119669">三星新材IPO过会 近日摘牌新三板</a><br />
		<a href="https://wap.ikanchai.com/?action=show&amp;contentid=119663">2月27日新三板增发4.3亿 狮华股份募资5390万</a><br />
		<a href="https://wap.ikanchai.com/?action=show&amp;contentid=119662">“宏图股份”助力合作伙伴实现定制化生产制造服务</a><br />
		<a href="https://wap.ikanchai.com/?action=show&amp;contentid=119660">股权质押80%资金仅剩9.8万 盈美软装持续经营能力存疑</a><br />
		<a href="https://wap.ikanchai.com/?action=show&amp;contentid=119657">“府上养车”APP挂牌新三板 再获3000万投资</a><br />
		<a href="https://wap.ikanchai.com/?action=show&amp;contentid=119656">【新三板报告】2017年1月云南新三板企业市值排行榜</a><br />
		<a href="https://wap.ikanchai.com/?action=show&amp;contentid=119654">新三板企业协议转做市，敢问路在何方？</a><br />
		<a href="https://wap.ikanchai.com/?action=show&amp;contentid=119649">环境宽松致定价不确定性 挂牌企业低价定增或影响IPO</a><br />
		<a href="https://wap.ikanchai.com/?action=show&amp;contentid=119647">335家新三板企业拟IPO 18家盈利能力差或只“凑热闹”</a><br />
		<a href="https://wap.ikanchai.com/?action=show&amp;contentid=119549">因类金融企业增资受限 融兴担保今日从新三板摘牌</a><br />
		<a href="https://wap.ikanchai.com/?action=show&amp;contentid=119488">【新三板报告】2017年1月黑龙江新三板企业市值排行榜</a><br />
		<a href="https://wap.ikanchai.com/?action=show&amp;contentid=119486">新三板报告 2017年1月吉林新三板企业市值排行榜</a><br />
		<a href="https://wap.ikanchai.com/?action=show&amp;contentid=119434">证监会赵争平:新三板今年改革的重点是市场分层</a><br />
		<a href="https://wap.ikanchai.com/?action=show&amp;contentid=119321">瑞恩电气因对外担保违规 遭主办券商风险提示</a><br />
		<a href="https://wap.ikanchai.com/?action=show&amp;contentid=119285">淘粉吧获“2016挖贝新三板年终评选消费升级优秀企业奖”</a><br />
		<a href="https://wap.ikanchai.com/?action=show&amp;contentid=119284">天涯社区新三板融资难 历时近一年完成不足一半</a><br />
		<a href="https://wap.ikanchai.com/?action=show&amp;contentid=119283">新三板限售股“解禁潮”来袭 助力“僵尸股”提升流动性</a><br />
		<a href="https://wap.ikanchai.com/?action=show&amp;contentid=119282">【新三板报告】2017年1月重庆新三板企业市值排行榜</a><br />
		<a href="https://wap.ikanchai.com/?action=show&amp;contentid=119281">新三板精选层呼之欲出 97家企业或入选</a><br />
		<a href="https://wap.ikanchai.com/?action=show&amp;contentid=119280">精选层：新三板的“及时雨” 三大配套措施需完善</a><br />
		<a href="https://wap.ikanchai.com/?action=show&amp;contentid=119234">淘粉吧获“2016挖贝新三板年终评选消费升级优秀企业奖”</a><br />
		<a href="https://wap.ikanchai.com/?action=show&amp;contentid=119135">新三板有望推“精选层”引竞价交易 创新层或陷尴尬</a><br />
		<a href="https://wap.ikanchai.com/?action=show&amp;contentid=119128">新三板优等生困境：一年前梦想销售破千亿，如今欠款千万</a><br />
		<a href="https://wap.ikanchai.com/?action=show&amp;contentid=118371">创乐人获高新技术企业认定 将享3年税收优惠政策</a><br />
		<a href="https://wap.ikanchai.com/?action=show&amp;contentid=118248">【对话创新层】狮华股份章诚爽：财关应是资本市场服务标配</a><br />
		<a href="https://wap.ikanchai.com/?action=show&amp;contentid=118079">追踪新三板中标科技争权：原董事长举报伪造印章被撤案</a><br />
		<a href="https://wap.ikanchai.com/?action=show&amp;contentid=117927">昔日新三板网络第一股如何自救？</a><br />
		<a href="https://wap.ikanchai.com/?action=show&amp;contentid=117725">新三板频现 “一分钱”交易， “捡漏”遇监管红线</a><br />
		<a href="https://wap.ikanchai.com/?action=show&amp;contentid=117434">农村金融新出路 新三板成农商行香饽饽</a><br />
		<a href="https://wap.ikanchai.com/?action=show&amp;contentid=116228">怀抱黄冈网校，新三板太奇教育向左？向右？</a><br />
		<a href="https://wap.ikanchai.com/?action=show&amp;contentid=116210">怀抱黄冈网校，新三板太奇教育向左？向右？</a><br />
		<a href="https://wap.ikanchai.com/?action=show&amp;contentid=116125">神州专车定增第三次延期 百亿融资流产可能性增大</a><br />
		<a href="https://wap.ikanchai.com/?action=show&amp;contentid=115437">景域文化主动申请终止新三板挂牌 谋划更大资本动作</a><br />
		<a href="https://wap.ikanchai.com/?action=show&amp;contentid=115396">微信小程序将是千亿市场，这些新三板相关概念股将受益</a><br />
		<a href="https://wap.ikanchai.com/?action=show&amp;contentid=115395">融资12亿，钱到手就跑！巨亏企业开始撤离新三板</a><br />
		<a href="https://wap.ikanchai.com/?action=show&amp;contentid=115007">驴妈妈挥别新三板征战IPO</a><br />
		<a href="https://wap.ikanchai.com/?action=show&amp;contentid=114110">2016新三板年度总结与展望：改革与创新齐飞，公募同转板在望！</a><br />
		<a href="https://wap.ikanchai.com/?action=show&amp;contentid=113674">基因测序第一股之争再起波澜 未来业内资本众生相</a><br />
		<a href="https://wap.ikanchai.com/?action=show&amp;contentid=113241">挂牌两月曝停业失联 环球拓业因信批遭证监局处罚</a><br />
		<a href="https://wap.ikanchai.com/?action=show&amp;contentid=113208">国内新三板挂牌公司数量突破一万家 大半公司从未有过交易</a><br />
		<a href="https://wap.ikanchai.com/?action=show&amp;contentid=113102">半年收入5万 这家新三板公司已融9.99亿还要募3.2亿</a><br />
		<a href="https://wap.ikanchai.com/?action=show&amp;contentid=109456">新三板被查处增多：一天发6道监管函，强监管成主旋律</a><br />
		<a href="https://wap.ikanchai.com/?action=show&amp;contentid=107489">盈利难、融资遇阻、“干爹”自身难保，易到挂牌新三板无望？</a><br />
		<a href="https://wap.ikanchai.com/?action=show&amp;contentid=107236">负债累累的恒大矿泉，最近又被新三板公司告上了法庭</a><br />
		<a href="https://wap.ikanchai.com/?action=show&amp;contentid=106956">刘海政：新三板将加快摘牌速度，中国的”纳斯达克“不再遥远！</a><br />
		<a href="https://wap.ikanchai.com/?action=show&amp;contentid=106285">新三板清理门户： 强制摘牌再现，主动退市成风</a><br />
		<a href="https://wap.ikanchai.com/?action=show&amp;contentid=105733">跑男联合出品公司大业创智登陆新三板，成为户外综艺第一股</a><br />
		<a href="https://wap.ikanchai.com/?action=show&amp;contentid=105626">改革迫在眉睫，乱象背后的新三板创新层能否浴火重生？</a><br />
		<a href="https://wap.ikanchai.com/?action=show&amp;contentid=104428">新东方在线正式挂牌新三板 去年营收3.17亿元</a><br />
		<a href="https://wap.ikanchai.com/?action=show&amp;contentid=104163">对赌，新三板并购的神器?</a><br />
		<a href="https://wap.ikanchai.com/?action=show&amp;contentid=103870">折戟挂牌， “冥币概念股”翊翔文化受困行业归属</a><br />
		<a href="https://wap.ikanchai.com/?action=show&amp;contentid=102097">上半年新三板VR公司过半数亏损 中小硬件企业面临行业洗牌</a><br />
		<a href="https://wap.ikanchai.com/?action=show&amp;contentid=101488">曲线救国？新三板成为二线广电系公司改革新跳板</a><br />
		<a href="https://wap.ikanchai.com/?action=show&amp;contentid=100661">11家挂牌、2家盈利 新三板VR概念股遭遇最冷寒冬？</a><br />
		<a href="https://wap.ikanchai.com/?action=show&amp;contentid=100623">春水堂登陆新三板 智能情侣酒店预计2017年开业</a><br />
		<a href="https://wap.ikanchai.com/?action=show&amp;contentid=99030">金融骗局大行其道，这回新三板也中招了</a><br />
		<a href="https://wap.ikanchai.com/?action=show&amp;contentid=96847">中信证券炒股巨亏：选股能力比散户还烂 董事会换血后首战悲情</a><br />
		<a href="https://wap.ikanchai.com/?action=show&amp;contentid=96788">新三板互联网第一股：曾融3亿，如今净资产250万</a><br />
		<a href="https://wap.ikanchai.com/?action=show&amp;contentid=96735">私募蓄势年内进场新三板做市</a><br />
		<a href="https://wap.ikanchai.com/?action=show&amp;contentid=96370">一言不合就搞跨界，董明珠的新三板布局和物联网野心</a><br />
		<a href="https://wap.ikanchai.com/?action=show&amp;contentid=96137">*欣泰末日狂欢：“一退到底”后无缘新三板</a><br />
		<a href="https://wap.ikanchai.com/?action=show&amp;contentid=96067">消费升级，营销咨询行业迎来资本角力大时代？</a><br />
		<a href="https://wap.ikanchai.com/?action=show&amp;contentid=95459">新三板乱象：券商突击核查傻眼 发现“失联董事长回来了，员工却不见了”</a><br />
		<a href="https://wap.ikanchai.com/?action=show&amp;contentid=95379">300亿大收购“扫荡”新三板，平均溢价高达105%</a><br />
		<a href="https://wap.ikanchai.com/?action=show&amp;contentid=94976">陆正耀重夺神州租车控制权，新三板将扮演终极接盘侠？</a><br />
		<a href="https://wap.ikanchai.com/?action=show&amp;contentid=94962">【对话创新层】国舜股份姜强： 曾被1000万投资“吓跑”</a><br />
		<a href="https://wap.ikanchai.com/?action=show&amp;contentid=94892">内控失调的悲剧,时空客被董事长坑了六千多万</a><br />
		<a href="https://wap.ikanchai.com/?action=show&amp;contentid=94886">城会玩！当你们在做借壳生意时，人家已经在种壳了</a><br />
		<a href="https://wap.ikanchai.com/?action=show&amp;contentid=94774">【对话创新层】程晓明：创新层不是真正的创新层</a><br />
		<a href="https://wap.ikanchai.com/?action=show&amp;contentid=94491">股转系统大范围禁止新三板挂牌公司对赌</a><br />
		<a href="https://wap.ikanchai.com/?action=show&amp;contentid=94486">投资股票被明令禁止！新三板企业定增资金监管再升级</a><br />
		<a href="https://wap.ikanchai.com/?action=show&amp;contentid=94114">“潮生活”系列公众号亏损千万、虚报融资 小编月薪才2千就这样上了新三板！</a><br />
		<a href="https://wap.ikanchai.com/?action=show&amp;contentid=93700">新三板复牌公司半数暴跌30% 增量资金、估值双重遇冷</a><br />
		<a href="https://wap.ikanchai.com/?action=show&amp;contentid=92712">新三板并购江湖暗礁多</a><br />
		<a href="https://wap.ikanchai.com/?action=show&amp;contentid=92647">估值32亿元的新东方在线登陆新三板，暗藏哪些玄机？</a><br />
		<a href="https://wap.ikanchai.com/?action=show&amp;contentid=92112">神州专车登陆新三板，易到还会远吗？</a><br />
		<a href="https://wap.ikanchai.com/?action=show&amp;contentid=91784">接盘侠来了！A股公司28亿扫货新三板，一口气买3家</a><br />
		<a href="https://wap.ikanchai.com/?action=show&amp;contentid=91419">陆正耀谈神州优车:最正确的事情就是来到新三板</a><br />
		<a href="https://wap.ikanchai.com/?action=show&amp;contentid=91344">红光股份转做市首日大涨69%，上半年业绩预增三成</a><br />
		<a href="https://wap.ikanchai.com/?action=show&amp;contentid=91083">百家A股公司将亲儿子推上新三板，背后都有哪些打算？</a><br />
		<a href="https://wap.ikanchai.com/?action=show&amp;contentid=91022">机科股份转做市首日大涨64%，控股股东是老牌央企</a><br />
		<a href="https://wap.ikanchai.com/?action=show&amp;contentid=90971">股转系统官方表态：新三板分层细则落实有望下半年有序推进</a><br />
		<a href="https://wap.ikanchai.com/?action=show&amp;contentid=89870">IPO之路趋严 “我”该继续排队还是等待三板春天？</a><br />
		<a href="https://wap.ikanchai.com/?action=show&amp;contentid=89664">新三板“资本系”魅影 ：海航系筑“航母战斗群” 腾讯系领衔BAT阵营</a><br />
		<a href="https://wap.ikanchai.com/?action=show&amp;contentid=88957">神州专车挂牌新三板获批 估值369亿元成“股王”</a><br />
		<a href="https://wap.ikanchai.com/?action=show&amp;contentid=88634">股转：重要问题说三遍 重大事项查三遍</a><br />
		<a href="https://wap.ikanchai.com/?action=show&amp;contentid=88417">再精算也无用！交易所连环“十一问”重压下，银橙传媒借壳金力泰折戟！</a><br />
		<a href="https://wap.ikanchai.com/?action=show&amp;contentid=86204">神州专车挂牌新三板的底气来自哪儿？</a><br />
		<a href="https://wap.ikanchai.com/?action=show&amp;contentid=85641">今起新三板分层制度正式实施，关于“上不上”，这里有些小建议</a><br />
		<a href="https://wap.ikanchai.com/?action=show&amp;contentid=84934">中晋系套路现新三板：美女帮开户推荐买股，多人被坑</a><br />
		<a href="https://wap.ikanchai.com/?action=show&amp;contentid=84646">公司上市了，老板却破产了！一个深圳新三板老板的总结</a><br />
		<a href="https://wap.ikanchai.com/?action=show&amp;contentid=81780">类金融企业挂新三板重启 此前受阻76家公司有望起死回生</a><br />
		<a href="https://wap.ikanchai.com/?action=show&amp;contentid=81728">分层新标“闪了谁的腰” 新三板创新层不好混</a><br />
		<a href="https://wap.ikanchai.com/?action=show&amp;contentid=81625">新三板跨入分层新时代多标准生变营造新预期</a><br />
		<a href="https://wap.ikanchai.com/?action=show&amp;contentid=81229">一大波“华谊兄弟”来袭，警惕新三板影视泡沫</a><br />
		<a href="https://wap.ikanchai.com/?action=show&amp;contentid=81187">“新三板之王”九鼎投资：投资不咋地，玩的是自己</a><br />
		<a href="https://wap.ikanchai.com/?action=show&amp;contentid=81155">200亿市值灰飞烟灭背后，中科招商究竟值多少钱？</a><br />
		<a href="https://wap.ikanchai.com/?action=show&amp;contentid=80840">木瓜移动携611.33%的净利润增长率正式挂牌新三板</a><br />
		<a href="https://wap.ikanchai.com/?action=show&amp;contentid=80766">杨幂：身家暴涨45倍的背后，和刘恺威已离婚？</a><br />
		<a href="https://wap.ikanchai.com/?action=show&amp;contentid=80289">神州优车举报门背后：专车融资战再升级</a><br />
		<a href="https://wap.ikanchai.com/?action=show&amp;contentid=80153">新三板分层究竟是“停尸房”还是“产房”？</a><br />
		<a href="https://wap.ikanchai.com/?action=show&amp;contentid=79460">医患关系紧张的2015年，新三板医疗企业过得怎么样</a><br />
		<a href="https://wap.ikanchai.com/?action=show&amp;contentid=78664">新三板：只谈逻辑 没有对错</a><br />
		<a href="https://wap.ikanchai.com/?action=show&amp;contentid=78663">盘点那些财报“难产”的第一股 面临终止挂牌的风险</a><br />
		<a href="https://wap.ikanchai.com/?action=show&amp;contentid=77366">新三板呈现三大乱象：刷单、融资造假和业绩巨亏</a><br />
		<a href="https://wap.ikanchai.com/?action=show&amp;contentid=72427">肃清市场成首要任务 股转系统掀监管风暴</a><br />
		<a href="https://wap.ikanchai.com/?action=show&amp;contentid=68615">媒体人也有春天！新三板上那些最有钱的媒体人</a><br />
		<a href="https://wap.ikanchai.com/?action=show&amp;contentid=68357">投研力量滞后于市场发展 新三板成卖方研究新蓝海</a><br />
		<a href="https://wap.ikanchai.com/?action=show&amp;contentid=65214">新三板上，不该 “玩” 市值，也 “玩不起来”？</a><br />
		<a href="https://wap.ikanchai.com/?action=show&amp;contentid=64630">比创业板还猛，110家三板公司老板“当”掉全部股权</a><br />
		<a href="https://wap.ikanchai.com/?action=show&amp;contentid=63805">养老金入市渐行渐近 后市反弹如何演绎?</a><br />
		<a href="https://wap.ikanchai.com/?action=show&amp;contentid=59854">“十三五”规划草案删除战兴板，利好新三板？</a><br />
		<a href="https://wap.ikanchai.com/?action=show&amp;contentid=50944">多重政策施压 2016年新三板监管重拳出击</a><br />
		<a href="https://wap.ikanchai.com/?action=show&amp;contentid=44958">2015年风起云涌 2016年新三板五大看点</a><br />
		<a href="https://wap.ikanchai.com/?action=show&amp;contentid=40043">蔡文胜：新三板只是一个开始 未来所有的东西都将证券化</a><br />
		<a href="https://wap.ikanchai.com/?action=show&amp;contentid=40041">羊城地标小蛮腰拟上市 广州塔公司将挂牌新三板</a><br />
		<a href="https://wap.ikanchai.com/?action=show&amp;contentid=40003">海唐公关新三板挂牌获批 新三板诞生公关第一股</a><br />
		<a href="https://wap.ikanchai.com/?action=show&amp;contentid=39614">百合网的担当</a><br />
		<a href="https://wap.ikanchai.com/?action=show&amp;contentid=37580">铁血网挂牌新三板，揭秘第一军事社区的商业化之路</a><br />
		<a href="https://wap.ikanchai.com/?action=show&amp;contentid=37194">中国3C第一股上市 品胜登陆新三板</a><br />
		<a href="https://wap.ikanchai.com/?action=show&amp;contentid=34087">国富力弘新三板上市启动暨互联网金融平台发布会圆满成功</a><br />
		<a href="https://wap.ikanchai.com/?action=show&amp;contentid=31619">天涯挂牌新三板，BBS最后的希望与梦想？</a><br />
		<a href="https://wap.ikanchai.com/?action=show&amp;contentid=20760">报业新媒体为什么争着在新三板上市？</a><br />
		</p>
<p><anchor title="返回"><prev/>&lt;返回</anchor><br /><br /><a href="https://wap.ikanchai.com/" title="返回首页">&lt;返回首页</a></p>
<p align="center">Copyright CmsTop.com<br />2026年04月21日 00:37:20</p></card>
</wml>