<?xml version="1.0" encoding="UTF-8"?><!DOCTYPE wml PUBLIC "-//WAPFORUM//DTD WML 1.1//EN" "http://www.wapforum.org/DTD/wml_1.1.xml">
<wml>
<head> 
<meta http-equiv="Expires" content="0"/> 
<meta http-equiv="Cache-Control" content="no-cache"/> 
<meta http-equiv="Pragma" content="no-cache"/> 
</head>
<card title="中国或成为全球金融科技中心_砍柴网">
	<p><a href="https://wap.ikanchai.com/">首页</a> &gt; <a href="https://wap.ikanchai.com/?action=category&amp;catid=42">科技头条</a> &gt; <a href="https://wap.ikanchai.com/?action=category&amp;catid=3">新金融</a> &gt; </p>
	<p align="center"><big>中国或成为全球金融科技中心</big></p>
	<p align="right">2016-12-07 10:34</p>
	<p>近期，星展银行、安永会计师事务所共同发布了发布题为《中国 FinTech 崛起&mdash;&mdash;重塑金融服务业》的报告，阐释了中国金融科技行业的爆发式发展机遇、现状和发展趋势。<br />
报告指出，随着&ldquo;平台效应&rdquo;、技术创新、监管配合，以及传统金融机构与初创科技企业间的相互协作，中国金融服务业&ldquo;脱媒&rdquo;和&ldquo;新常态&rdquo;环境已基本成型。中国已从全球&ldquo; FinTech 中心&rdquo;争夺战中脱颖而出，超越伦敦、纽约、硅谷，成为金融科技创新应用的中心。<br />
报告介绍了金融科技五大趋势：<br />
（1）与传统金融机构的关系从竞争转向合作（2）增大监管力度以及对数据隐私的管控（3）世贸保护期结束之后的市场开放程度（4）金融科技公司融资规范化（5）金融科技产品参与到价值链<br />
报告提出在支付之外，中国市场势头正劲的 FinTech 领域还包括：保险、财富管理、区块链，和数字化信用评分等。<br />
在中国金融科技&ldquo;全球化&rdquo;进程方面，报告梳理了以 BAT 为代表的中国公司海外扩张取得的成绩；指出当前中国企业&ldquo;走出去&rdquo;面临的挑战主要来自&mdash;&mdash;相对孤立的中国市场与竞争激烈的海外市场的生态差异，以及在与国外企业合作、为海外用户提供服务的过程中遭遇的文化差异。<br />
消费者对中国传统银行的信任感和相关性遭到侵蚀，而用户对在线内容的信任在增加&mdash;&mdash;安永最新发布的银行相关性指数显示，中国传统银行业的指数得分为69.5%，排倒数第三，全球平均分为75.1%。中国互联网络信息中心2015年初公布的数据表明54.5%的网民相信网上的内容，而这一数据在2007年仅为35.1%。<br />
然而，中国消费者对网络的信任来源于淡薄的数据隐私意识。哈佛商业评论的一项调查显示，参与调查的中国消费者为保护电子通讯信息所支付的最高金额为4.48美元/人，而接受调查的德国消费者，愿为保护个人健康历史数据支付184.20美元/人。从更常规的角度出发，中国受访者愿意为保护个人数据所支付的费用占人均GDP的0.03%，而德国受访者则为0.39%。<br />
对于想要进入中国市场的国际企业，报告给出两条策略：<br />
（1）服务于已出海的中国投资者：围绕其日益增加的境外消费需求和投资需求提供服务；<br />
（2）服务于中国境内的本土企业：助力中国企业引入风险管理、财富管理，和银行系统自动化等领域的先进经验；<br />
报告援引了今年6月由 Crowdfund Insider 与 London Fintech Week 联合发布的数据&mdash;&mdash;2015年7月-2016年6月，中国在金融科技领域的投资金额激增至88亿美元，与2010年相比，增幅达252%，力证金融科技投资的爆发式增长，体现出中国市场巨大的空白空间已经向颠覆性创新模式敞开。<br />
报告提及预计于2020年运行的社会信用体系能够让中国潜在的金融科技市场更加开放。届时，每位公民、每家企业的金融行为和社会活动都将接受信用评分，记录信用等级。由中国互联网金融协会组织建设的&ldquo;互联网金融行业信用信息共享平台&rdquo;，亦将加速推动社会信用评分体系的建成。<br />
金融监管方面，中国传统的监管氛围有利于小额信贷和共同基金等非金融服务的繁荣发展。<br />
报告称，2015年底，中国三分之一的在线金融平台面临财务困境（数据来源自《经济学人》）；到2016年4月，约1600家网贷平台（占总量约40%)退出市场（数据来自《南华早报》）；经营瓶颈，加上陷入庞氏骗局的e租宝等沸沸扬扬的行业丑闻，中国互联网金融行业危机重重。为此，人民银行为中国网贷平台跨境放款和在线支付出台一系列相应政策。<br />
报告对比了五个国家和地区金融科技领域的政策法规：<br />
<p align="center"><img src="http://upload.ikanchai.com/2016/1207/1481078048322.jpg" /></p><br />
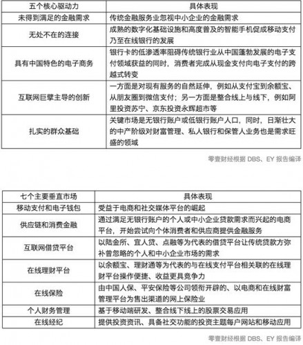
报告亦提出金融科技在中国的五个核心驱动力和七个主要垂直市场：<br />
<p align="center"><img src="http://upload.ikanchai.com/2016/1207/1481078048965.jpg" /></p><br />
【&nbsp;来源：零壹财经 &nbsp; &nbsp; &nbsp;作者：清萍】<br /></p>
		<p><a href="https://wap.ikanchai.com/?action=comment&amp;contentid=109918">共有评论0条</a></p>
	<p>
	<p>相关推荐</p>
		<a href="https://wap.ikanchai.com/?action=show&amp;contentid=453619">未来金融科技宣布即将在英国推出超级电子钱包</a><br />
		<a href="https://wap.ikanchai.com/?action=show&amp;contentid=270034">毛利率同样高达90%，融360为何不是互金业的“茅台”？</a><br />
		<a href="https://wap.ikanchai.com/?action=show&amp;contentid=264429">印度UPI时代降临</a><br />
		<a href="https://wap.ikanchai.com/?action=show&amp;contentid=261829">蚂蚁金服等8家公司香港虚拟银行牌照申请已入围下轮甄选</a><br />
		<a href="https://wap.ikanchai.com/?action=show&amp;contentid=261233">金融科技争做“超级接口”，度小满有了“送水工”的样子</a><br />
		<a href="https://wap.ikanchai.com/?action=show&amp;contentid=258045">拆解腾讯的金融版图：九宫格里的生意和秘密</a><br />
		<a href="https://wap.ikanchai.com/?action=show&amp;contentid=257621">害怕爆雷，过度监管正在扼杀印度金融科技企业</a><br />
		<a href="https://wap.ikanchai.com/?action=show&amp;contentid=248747">金融科技来势汹汹 传统银行业该如何应对？</a><br />
		<a href="https://wap.ikanchai.com/?action=show&amp;contentid=247620">银行的开放，能否赢回金融科技下半场？</a><br />
		<a href="https://wap.ikanchai.com/?action=show&amp;contentid=244411">背靠BAT的参天大树，金融科技仍需翻越“三座大山”</a><br />
		<a href="https://wap.ikanchai.com/?action=show&amp;contentid=242762">谷歌为什么在印度投资一家线下借贷公司？</a><br />
		<a href="https://wap.ikanchai.com/?action=show&amp;contentid=220872">企业服务市场爆发在即，玖富科技升级战略正当时</a><br />
		<a href="https://wap.ikanchai.com/?action=show&amp;contentid=218205">粤港澳大湾区规划加快落实，内港科技金融迎来新机遇</a><br />
		<a href="https://wap.ikanchai.com/?action=show&amp;contentid=218018">巨头也好，独角兽也罢，集体“走出去”上市仅仅只是起点</a><br />
		<a href="https://wap.ikanchai.com/?action=show&amp;contentid=213186">玖富火眼亮相传统金融普惠化转型 为何巨头都在做技术输出？</a><br />
		<a href="https://wap.ikanchai.com/?action=show&amp;contentid=213056">金融科技自媒体红利凸显，什么样的爆款内容与IP会诞生？</a><br />
		<a href="https://wap.ikanchai.com/?action=show&amp;contentid=211451">估值过高，金融科技市场该“退烧”了</a><br />
		<a href="https://wap.ikanchai.com/?action=show&amp;contentid=210550">区块链大潮之下，金融科技将会怎样？</a><br />
		<a href="https://wap.ikanchai.com/?action=show&amp;contentid=209453">百度金融或独立分拆，提前评测其金融科技“能力商”</a><br />
		<a href="https://wap.ikanchai.com/?action=show&amp;contentid=207622">金融科技，大变革与大机遇的孪生体</a><br />
		<a href="https://wap.ikanchai.com/?action=show&amp;contentid=207021">金融科技风口之下，金融机构要怎样才能“活成一家科技公司”？</a><br />
		<a href="https://wap.ikanchai.com/?action=show&amp;contentid=207018">AI时代，技术流企业将是金融科技的引领者？</a><br />
		<a href="https://wap.ikanchai.com/?action=show&amp;contentid=205952">开鑫金服：向供应链金融参与方提供科技、风控与产品设计定制服务</a><br />
		<a href="https://wap.ikanchai.com/?action=show&amp;contentid=203736">独角兽扎堆，IPO密集，2018年金融科技市场将井喷</a><br />
		<a href="https://wap.ikanchai.com/?action=show&amp;contentid=203503">出征东南亚，金融科技的新出路</a><br />
		<a href="https://wap.ikanchai.com/?action=show&amp;contentid=203377">凡普金科出海东南亚 金融科技能否成中国新名片？</a><br />
		<a href="https://wap.ikanchai.com/?action=show&amp;contentid=202961">发展金融科技，菲律宾各大银行都有哪些招数？</a><br />
		<a href="https://wap.ikanchai.com/?action=show&amp;contentid=202172">中国故事车贷版闪耀纳斯达克 点牛金融正式挂牌</a><br />
		<a href="https://wap.ikanchai.com/?action=show&amp;contentid=201210">承继、融合与拓展：金融科技时代互联网金融蜕变的新风口</a><br />
		<a href="https://wap.ikanchai.com/?action=show&amp;contentid=199737">互联网金融趋势向好，看钱站是如何抓准定位的</a><br />
		<a href="https://wap.ikanchai.com/?action=show&amp;contentid=198507">银行、投资机构、创业公司都盯上“税务数据”，它真的可以撬动22万亿市场吗？</a><br />
		<a href="https://wap.ikanchai.com/?action=show&amp;contentid=198112">合缘万卡：一场对2亿人的颠覆革命正在到来！</a><br />
		<a href="https://wap.ikanchai.com/?action=show&amp;contentid=194587">拉卡拉金融被爆砍掉线下业务，消费金融退潮开启？</a><br />
		<a href="https://wap.ikanchai.com/?action=show&amp;contentid=193247">金融科技股权会是下一个投资热点吗？</a><br />
		<a href="https://wap.ikanchai.com/?action=show&amp;contentid=192023">亏损也能上？港股PK美股 平台削尖脑袋去哪儿好</a><br />
		<a href="https://wap.ikanchai.com/?action=show&amp;contentid=191564">世界为何对区块链狂热？是因为一个“财富密码”</a><br />
		<a href="https://wap.ikanchai.com/?action=show&amp;contentid=189738">盘点2017：科技助金融前行</a><br />
		<a href="https://wap.ikanchai.com/?action=show&amp;contentid=189470">金融AI：“新风口”还是“皇帝的新衣”？</a><br />
		<a href="https://wap.ikanchai.com/?action=show&amp;contentid=187149">印尼批准27家P2P牌照 中国玩家仅2家入围</a><br />
		<a href="https://wap.ikanchai.com/?action=show&amp;contentid=187110">印尼批准27家P2P牌照 中国玩家只有2家入围</a><br />
		<a href="https://wap.ikanchai.com/?action=show&amp;contentid=187015">得词课程 丨 移动出海，非听不可【全球移动应用数据分析】</a><br />
		<a href="https://wap.ikanchai.com/?action=show&amp;contentid=186750">乐信赴美上市大涨，但互金上市潮或按下暂停键</a><br />
		<a href="https://wap.ikanchai.com/?action=show&amp;contentid=185858">金融“加温”侧记：4年时间让数千万小微体面地活着</a><br />
		<a href="https://wap.ikanchai.com/?action=show&amp;contentid=185615">全球第一个5G技术标准发布, 中国话语权大幅提升</a><br />
		<a href="https://wap.ikanchai.com/?action=show&amp;contentid=182492">涉嫌违约，Fintech创企SixCapital遭投资者投诉</a><br />
		<a href="https://wap.ikanchai.com/?action=show&amp;contentid=181061">各银行零售转型，是“真布局”还是“假口号”？</a><br />
		<a href="https://wap.ikanchai.com/?action=show&amp;contentid=181051">各银行零售转型，是“真布局”还是“假口号”？</a><br />
		<a href="https://wap.ikanchai.com/?action=show&amp;contentid=180806">监管频频落地，风口下的金融科技将走向何方？</a><br />
		<a href="https://wap.ikanchai.com/?action=show&amp;contentid=178929">网贷业迎存管银行更换潮</a><br />
		<a href="https://wap.ikanchai.com/?action=show&amp;contentid=177475">远毅资本陈强：我们在金融领域的投资逻辑</a><br />
		<a href="https://wap.ikanchai.com/?action=show&amp;contentid=176908">从凡普信APP上线，看社区金融信息服务中心的新风口</a><br />
		<a href="https://wap.ikanchai.com/?action=show&amp;contentid=176443">商汤科技徐冰：人工智能还将继续颠覆金融科技</a><br />
		<a href="https://wap.ikanchai.com/?action=show&amp;contentid=175523">宜人贷发布2017年三季度财报 净利润同比增长57%</a><br />
		<a href="https://wap.ikanchai.com/?action=show&amp;contentid=175221">第九届中国金融科技发展论坛 将于12月15日举行</a><br />
		<a href="https://wap.ikanchai.com/?action=show&amp;contentid=175000">宜人贷三季度净利润同比增长57%背后：技术积累蓄势待发</a><br />
		<a href="https://wap.ikanchai.com/?action=show&amp;contentid=174013">金融分期领域乐信集团计划IPO，拟融资5亿美元</a><br />
		<a href="https://wap.ikanchai.com/?action=show&amp;contentid=172100">热炒概念的金融科技，或许并非新金融的终极方向</a><br />
		<a href="https://wap.ikanchai.com/?action=show&amp;contentid=168541">澳大利亚：Fintech监管沙盒启动在即</a><br />
		<a href="https://wap.ikanchai.com/?action=show&amp;contentid=167661">好好的助贷不做，飞贷怎么选择了转型？</a><br />
		<a href="https://wap.ikanchai.com/?action=show&amp;contentid=167586">金融科技的理想与现实</a><br />
		<a href="https://wap.ikanchai.com/?action=show&amp;contentid=167585">金融科技的中国使命</a><br />
		<a href="https://wap.ikanchai.com/?action=show&amp;contentid=167243">金融科技这杆大旗，已沦为校园贷的一块遮羞布</a><br />
		<a href="https://wap.ikanchai.com/?action=show&amp;contentid=167152">科技基因驱动财富管理升级，宜人财富如何敢当弄潮儿？</a><br />
		<a href="https://wap.ikanchai.com/?action=show&amp;contentid=167106">金融科技这杆大旗，已沦为校园贷的一块遮羞布</a><br />
		<a href="https://wap.ikanchai.com/?action=show&amp;contentid=167016">金融科技境外上市潮涌 现金贷的超常发展是诱因</a><br />
		<a href="https://wap.ikanchai.com/?action=show&amp;contentid=166879">金融科技是否会形成“寡头格局”？</a><br />
		<a href="https://wap.ikanchai.com/?action=show&amp;contentid=166628">金融科技海外上市潮涌 中国“军团”震惊华尔街</a><br />
		<a href="https://wap.ikanchai.com/?action=show&amp;contentid=165459">投资共享雨伞Usan，玖富场景消费版图再下一城</a><br />
		<a href="https://wap.ikanchai.com/?action=show&amp;contentid=165458">投资共享雨伞Usan，玖富场景消费版图再下一城</a><br />
		<a href="https://wap.ikanchai.com/?action=show&amp;contentid=164857">BAJ争相入场刷脸支付，我们的脸到底有多值钱？</a><br />
		<a href="https://wap.ikanchai.com/?action=show&amp;contentid=163958">朗迪欧洲展示的金融科技超越中国了吗？</a><br />
		<a href="https://wap.ikanchai.com/?action=show&amp;contentid=163939">超6600亿美元正从传统金融流向金融科技</a><br />
		<a href="https://wap.ikanchai.com/?action=show&amp;contentid=163641">半年净亏2.86亿 众安保险能成为下一个腾讯？</a><br />
		<a href="https://wap.ikanchai.com/?action=show&amp;contentid=163614">雅虎要变身金融科技公司了吗？</a><br />
		<a href="https://wap.ikanchai.com/?action=show&amp;contentid=163515">众安在线股价坐“过山车” 科技光环能撑多久？</a><br />
		<a href="https://wap.ikanchai.com/?action=show&amp;contentid=163010">金融科技创新 以善小而为之</a><br />
		<a href="https://wap.ikanchai.com/?action=show&amp;contentid=162593">硅谷对话北京2017 中美金融机构应联手共赢</a><br />
		<a href="https://wap.ikanchai.com/?action=show&amp;contentid=162589">对话众安在线CEO陈劲：走在创新无人区，上市每个过程都以分秒来计算</a><br />
		<a href="https://wap.ikanchai.com/?action=show&amp;contentid=162286">互联网金融领域“造节”，爱钱进发起“普惠金融”运动</a><br />
		<a href="https://wap.ikanchai.com/?action=show&amp;contentid=162224">金融科技上市帷幕拉开 众安在线点燃“第一把火”</a><br />
		<a href="https://wap.ikanchai.com/?action=show&amp;contentid=159884">BATJ时隔一年再晒路线图：竟然都在这个点汇合了！</a><br />
		<a href="https://wap.ikanchai.com/?action=show&amp;contentid=156633">以京东金融为例 揭秘银行与金融科技的黄金时代</a><br />
		<a href="https://wap.ikanchai.com/?action=show&amp;contentid=156396">以京东金融为例 揭秘银行与金融科技的黄金时代</a><br />
		<a href="https://wap.ikanchai.com/?action=show&amp;contentid=156211">取代纽约、伦敦，中国借力金融科技成金融新霸主</a><br />
		<a href="https://wap.ikanchai.com/?action=show&amp;contentid=156193">取代纽约、伦敦，中国借力金融科技成金融新霸主</a><br />
		<a href="https://wap.ikanchai.com/?action=show&amp;contentid=155660">18家汽车金融平台获得资本青睐，这3家共获2.2亿元融资</a><br />
		<a href="https://wap.ikanchai.com/?action=show&amp;contentid=154640">金融科技投融资指数滑坡，P2P网贷坐上资本冷板凳？</a><br />
		<a href="https://wap.ikanchai.com/?action=show&amp;contentid=154413">想要彻底颠覆传统金融？ 人工智能还太年轻</a><br />
		<a href="https://wap.ikanchai.com/?action=show&amp;contentid=153945">玩砸金融科技，这家英国消费信贷巨头股价崩盘</a><br />
		<a href="https://wap.ikanchai.com/?action=show&amp;contentid=152778">印度正在成为阿里、腾讯们逐鹿的新战场</a><br />
		<a href="https://wap.ikanchai.com/?action=show&amp;contentid=152757">IBM等科技巨头明年恐大举收购金融科技创企</a><br />
		<a href="https://wap.ikanchai.com/?action=show&amp;contentid=152618">巨头抢滩的“金融科技”，人工智能如何重塑新互金？</a><br />
		<a href="https://wap.ikanchai.com/?action=show&amp;contentid=151128">一年拿到17亿美元投资的保险科技，是风口，还是噱头？</a><br />
		<a href="https://wap.ikanchai.com/?action=show&amp;contentid=149569">互联网金融创新先锋炼成记，爱钱进CEO杨帆入选福布斯精英榜</a><br />
		<a href="https://wap.ikanchai.com/?action=show&amp;contentid=149227">宜人贷第二季度财报解读：这些亮点值得关注</a><br />
		<a href="https://wap.ikanchai.com/?action=show&amp;contentid=148580">互金平台热追智能投顾新爆点 机器人理财靠谱吗？</a><br />
		<a href="https://wap.ikanchai.com/?action=show&amp;contentid=148533">信而富王征宇：网贷行业面临两大关键问题 | 金融科技百人谈</a><br />
		<a href="https://wap.ikanchai.com/?action=show&amp;contentid=146143">科技公司正在分食保险蛋糕</a><br />
		<a href="https://wap.ikanchai.com/?action=show&amp;contentid=146078">新科技影响加剧，金融科技或将深度改变生活</a><br />
		<a href="https://wap.ikanchai.com/?action=show&amp;contentid=145757">凡普信遇上心理测试，金融科技风控质变势不可挡</a><br />
		<a href="https://wap.ikanchai.com/?action=show&amp;contentid=145450">AI草莽创业时代，多年投资老炮还不如有个斯坦福的邻居？</a><br />
		<a href="https://wap.ikanchai.com/?action=show&amp;contentid=145202">金融科技的过去、现在和将来</a><br />
		<a href="https://wap.ikanchai.com/?action=show&amp;contentid=144598">科技驱动新金融浪潮，如何把握在线财富管理万亿蓝海市场</a><br />
		<a href="https://wap.ikanchai.com/?action=show&amp;contentid=144314">金融科技第一股为何是它？曝光众安模式的崛起</a><br />
		<a href="https://wap.ikanchai.com/?action=show&amp;contentid=143988">这张图告诉你，中印两国在金融科技上甩开别人多远</a><br />
		<a href="https://wap.ikanchai.com/?action=show&amp;contentid=143976">金融科技如何避免一管就死</a><br />
		<a href="https://wap.ikanchai.com/?action=show&amp;contentid=142997">为何苹果和摩根大通这么爱阻击支付届扛把子PayPal?</a><br />
		<a href="https://wap.ikanchai.com/?action=show&amp;contentid=142724">创新莫打“擦边球”</a><br />
		<a href="https://wap.ikanchai.com/?action=show&amp;contentid=141782">四大行一一结盟BATJ，金融科技制高点“争夺战”一触即发</a><br />
		<a href="https://wap.ikanchai.com/?action=show&amp;contentid=141776">金融创企要做好准备 高盛要来“抢生意”了</a><br />
		<a href="https://wap.ikanchai.com/?action=show&amp;contentid=139846">百万年薪+期权诱因 海外金融科技人才现回归潮</a><br />
		<a href="https://wap.ikanchai.com/?action=show&amp;contentid=139485">金融科技之下，个人信息形成的数据如何保护？</a><br />
		<a href="https://wap.ikanchai.com/?action=show&amp;contentid=139479">Fintech：基于金融科技史视角的数字革命</a><br />
		<a href="https://wap.ikanchai.com/?action=show&amp;contentid=139453">金融科技行业开始成熟 吸金能力下降</a><br />
		<a href="https://wap.ikanchai.com/?action=show&amp;contentid=139145">金融科技产生的大数据 如何确保被合法合理地使用</a><br />
		<a href="https://wap.ikanchai.com/?action=show&amp;contentid=139008">财富管理升级时代，看宜人财富的“生意经”</a><br />
		<a href="https://wap.ikanchai.com/?action=show&amp;contentid=138542">中国金融科技：一场边缘革命</a><br />
		<a href="https://wap.ikanchai.com/?action=show&amp;contentid=138531">为金融科技撑起安全“保护伞”</a><br />
		<a href="https://wap.ikanchai.com/?action=show&amp;contentid=138437">玩转金融科技，宜人财富得中产者得天下</a><br />
		<a href="https://wap.ikanchai.com/?action=show&amp;contentid=138046">金融科技发展迅速 巴西成硅谷风投新目标</a><br />
		<a href="https://wap.ikanchai.com/?action=show&amp;contentid=138042">为什么说大数据和金融科技只是在假秀恩爱？</a><br />
		<a href="https://wap.ikanchai.com/?action=show&amp;contentid=138037">金融科技的ABC</a><br />
		<a href="https://wap.ikanchai.com/?action=show&amp;contentid=137264">金融科技驱动的个人征信“只争朝夕”</a><br />
		<a href="https://wap.ikanchai.com/?action=show&amp;contentid=137045">金融科技驱动的个人征信“只争朝夕”</a><br />
		<a href="https://wap.ikanchai.com/?action=show&amp;contentid=135921">借鉴：美国会议员谈金融科技监管</a><br />
		<a href="https://wap.ikanchai.com/?action=show&amp;contentid=135779">从宜人贷财报看金融科技四大发展风向标</a><br />
		<a href="https://wap.ikanchai.com/?action=show&amp;contentid=135452">助推金融科技发展，马来西亚银行各有招数</a><br />
		<a href="https://wap.ikanchai.com/?action=show&amp;contentid=135451">软银领投Improbable亿元美元融资，金融科技迎来VR时代？</a><br />
		<a href="https://wap.ikanchai.com/?action=show&amp;contentid=135450">软银领投Improbable亿元美元融资，金融科技迎来VR时代？</a><br />
		<a href="https://wap.ikanchai.com/?action=show&amp;contentid=135426">来给金融科技泼点冷水，小心被玩坏了</a><br />
		<a href="https://wap.ikanchai.com/?action=show&amp;contentid=134936">金融科技监管的三大当务之急</a><br />
		<a href="https://wap.ikanchai.com/?action=show&amp;contentid=134494">金融科技“监管沙盒”渐行渐近</a><br />
		<a href="https://wap.ikanchai.com/?action=show&amp;contentid=134207">FinTech行业监管再创新，金融科技委员会面世</a><br />
		<a href="https://wap.ikanchai.com/?action=show&amp;contentid=134182">金融科技挑战前瞻：三大当务之急考验监管智慧</a><br />
		<a href="https://wap.ikanchai.com/?action=show&amp;contentid=133905">国开金融起底：战略投资3家金融科技平台</a><br />
		<a href="https://wap.ikanchai.com/?action=show&amp;contentid=133603">央行成立金融科技委员会 监管手段可能有哪些升级？</a><br />
		<a href="https://wap.ikanchai.com/?action=show&amp;contentid=133341">亚洲Fintech产业发展迅速 澳大利亚将获益最多？</a><br />
		<a href="https://wap.ikanchai.com/?action=show&amp;contentid=132793">互金整治继续推进 金融科技迎新发展机遇</a><br />
		<a href="https://wap.ikanchai.com/?action=show&amp;contentid=132600">金融科技股受宠IPO概念升温 新三板资金路线图揭秘</a><br />
		<a href="https://wap.ikanchai.com/?action=show&amp;contentid=132577">从Fintech到Techfin，互联网金融如何取舍？</a><br />
		<a href="https://wap.ikanchai.com/?action=show&amp;contentid=132274">“大数据风控”混战 Fintech公司是最后的王者</a><br />
		<a href="https://wap.ikanchai.com/?action=show&amp;contentid=132039">传统金融与金融科技融合已成大势所趋</a><br />
		<a href="https://wap.ikanchai.com/?action=show&amp;contentid=132034">金融科技公司如何找潜在客户？路修差不多，就等司机上路了</a><br />
		<a href="https://wap.ikanchai.com/?action=show&amp;contentid=131646">区块链创业真相：圈住11.7亿美元，105家中国公司入局</a><br />
		<a href="https://wap.ikanchai.com/?action=show&amp;contentid=131621">有人说金融科技是互联网金融2.0版，这句话错在哪里？</a><br />
		<a href="https://wap.ikanchai.com/?action=show&amp;contentid=131426">中国金融科技再出海，这家小米生态链公司又完成了1亿融资</a><br />
		<a href="https://wap.ikanchai.com/?action=show&amp;contentid=131417">金融科技投资“冷热不均” 上市潮能否如约而至</a><br />
		<a href="https://wap.ikanchai.com/?action=show&amp;contentid=131306">创新是重点!银行发展关键不在于金融科技</a><br />
		<a href="https://wap.ikanchai.com/?action=show&amp;contentid=130767">毕马威：Q1金融科技投资额达32亿美元，低于过去两年同期</a><br />
		<a href="https://wap.ikanchai.com/?action=show&amp;contentid=129650">Fintech来势汹汹 下一个五年银行业的出口在哪里?</a><br />
		<a href="https://wap.ikanchai.com/?action=show&amp;contentid=128732">蚂蚁金服陈龙：金融科技不会威胁金融稳定</a><br />
		<a href="https://wap.ikanchai.com/?action=show&amp;contentid=128435">Uber、Airbnb都是“伪”共享?区块链才能实现共享经济</a><br />
		<a href="https://wap.ikanchai.com/?action=show&amp;contentid=128347">智能投顾离中国金融市场还有多远?</a><br />
		<a href="https://wap.ikanchai.com/?action=show&amp;contentid=128245">金融科技监管的挑战及“监管沙盒”的主张</a><br />
		<a href="https://wap.ikanchai.com/?action=show&amp;contentid=127650">区块链金融战略核武时代已到来</a><br />
		<a href="https://wap.ikanchai.com/?action=show&amp;contentid=127455">GI报告：2017年全球VR行业营收将达72亿美元</a><br />
		<a href="https://wap.ikanchai.com/?action=show&amp;contentid=127146">消费金融万亿级市场的ABS Fintech 保险公司怎么玩？</a><br />
		<a href="https://wap.ikanchai.com/?action=show&amp;contentid=127133">金融科技只是昙花一现？</a><br />
		<a href="https://wap.ikanchai.com/?action=show&amp;contentid=126962">解码宜人贷，中国金融科技巨头将带我们走向何方？</a><br />
		<a href="https://wap.ikanchai.com/?action=show&amp;contentid=126849">fintech公司如何看待英国脱欧？</a><br />
		<a href="https://wap.ikanchai.com/?action=show&amp;contentid=126655">金融科技与银行除了互相争斗两败俱伤，他们还有第二个选择</a><br />
		<a href="https://wap.ikanchai.com/?action=show&amp;contentid=126528">30年前还在用算盘的中国，正引领全球金融科技？</a><br />
		<a href="https://wap.ikanchai.com/?action=show&amp;contentid=126515">德勤发布全球金融科技中心报告 中国雄踞风投总额首位</a><br />
		<a href="https://wap.ikanchai.com/?action=show&amp;contentid=126512">伦敦暂时保住金融科技中心地位，但仍是最被惦记的那一个</a><br />
		<a href="https://wap.ikanchai.com/?action=show&amp;contentid=126334">国内外纷纷成立区块链联盟 能否颠覆金融科技？</a><br />
		<a href="https://wap.ikanchai.com/?action=show&amp;contentid=126308">金融科技VS 科技金融：一场技术英雄与金融大哥之间的较量</a><br />
		<a href="https://wap.ikanchai.com/?action=show&amp;contentid=125916">金融科技新风向：从copy to China 到 to copy China</a><br />
		<a href="https://wap.ikanchai.com/?action=show&amp;contentid=125901">普华永道：未来三到五年将是金融科技的天下</a><br />
		<a href="https://wap.ikanchai.com/?action=show&amp;contentid=125544">金融科技人才到底多紧缺？年薪百万只是起步价</a><br />
		<a href="https://wap.ikanchai.com/?action=show&amp;contentid=125516">复星金融帝国再“添丁” 亿元投资德国金融科技公司</a><br />
		<a href="https://wap.ikanchai.com/?action=show&amp;contentid=125514">金融科技“网红”不断出现，新玩法、新模式值得期待</a><br />
		<a href="https://wap.ikanchai.com/?action=show&amp;contentid=125501">美国P2P“教父”再创业 诺亚控股、宜信等参与其A轮融资</a><br />
		<a href="https://wap.ikanchai.com/?action=show&amp;contentid=125264">网贷行业存亡迭代，曾放言“杀死银行”的金融科技革命已经熄火?</a><br />
		<a href="https://wap.ikanchai.com/?action=show&amp;contentid=124934">深度解析2017年中国金融科技发展报告</a><br />
		<a href="https://wap.ikanchai.com/?action=show&amp;contentid=124644">看上市银行如何抢滩新金融，毕竟央行都拥抱金融科技了</a><br />
		<a href="https://wap.ikanchai.com/?action=show&amp;contentid=123372">阿里和腾讯为何一同“抛弃”金融科技?</a><br />
		<a href="https://wap.ikanchai.com/?action=show&amp;contentid=122576">中国P2P的未来：商业模式将逐渐接近美国同行</a><br />
		<a href="https://wap.ikanchai.com/?action=show&amp;contentid=120487">《经济学人》聚焦麦子金服 ，中国Fintech乘风破浪</a><br />
		<a href="https://wap.ikanchai.com/?action=show&amp;contentid=120486">《经济学人》聚焦麦子金服 ，中国Fintech乘风破浪</a><br />
		<a href="https://wap.ikanchai.com/?action=show&amp;contentid=120485">《经济学人》聚焦麦子金服 ，中国Fintech乘风破浪</a><br />
		<a href="https://wap.ikanchai.com/?action=show&amp;contentid=120484">《经济学人》聚焦麦子金服 ，中国Fintech乘风破浪</a><br />
		<a href="https://wap.ikanchai.com/?action=show&amp;contentid=120483">《经济学人》聚焦麦子金服 ，中国Fintech乘风破浪</a><br />
		<a href="https://wap.ikanchai.com/?action=show&amp;contentid=120482">《经济学人》聚焦麦子金服 ，中国Fintech乘风破浪</a><br />
		<a href="https://wap.ikanchai.com/?action=show&amp;contentid=116612">金融科技：是一种成果，更是一种必然</a><br />
		<a href="https://wap.ikanchai.com/?action=show&amp;contentid=116582">金融科技：是一种成果，更是一种必然</a><br />
		<a href="https://wap.ikanchai.com/?action=show&amp;contentid=115927">金融科技渐成主流，众筹或将引爆三大风口</a><br />
		<a href="https://wap.ikanchai.com/?action=show&amp;contentid=113631">亚洲金融科技并购母基金启动 双轮引擎打造领军龙头企业</a><br />
		<a href="https://wap.ikanchai.com/?action=show&amp;contentid=111269">苏宁黄金老：业务发展驱动互联网金融向金融科技转变</a><br />
		<a href="https://wap.ikanchai.com/?action=show&amp;contentid=110380">2017年银行业十大预测：金融科技稳步渗透银行传统业务</a><br />
		<a href="https://wap.ikanchai.com/?action=show&amp;contentid=110372">对比：大陆、香港、新加坡和英美对金融科技的监管</a><br />
		<a href="https://wap.ikanchai.com/?action=show&amp;contentid=109899">2016年十大金融事件 百度金融等技术型公司入场</a><br />
		<a href="https://wap.ikanchai.com/?action=show&amp;contentid=109783">金融科技时代来临，影视众筹要做的或许只有体验</a><br />
		<a href="https://wap.ikanchai.com/?action=show&amp;contentid=108401">要想在2000多家网贷平台中筑起护城河，先得做好这三件事情</a><br />
		<a href="https://wap.ikanchai.com/?action=show&amp;contentid=108353">金融科技公司Stripe融资1.5亿美元 估值增至92亿美元</a><br />
		<a href="https://wap.ikanchai.com/?action=show&amp;contentid=107137">中国成金融科技引领者 世界互联网大会定未来发展基调</a><br />
		<a href="https://wap.ikanchai.com/?action=show&amp;contentid=106471">利空出尽，中国金融科技正强势走出国门</a><br />
		<a href="https://wap.ikanchai.com/?action=show&amp;contentid=103928">福布斯：Fintech可以阻止下一场金融危机吗？</a><br />
		<a href="https://wap.ikanchai.com/?action=show&amp;contentid=102055">中国企业凭创新征服全美，为何是一家金融科技公司？</a><br />
		<a href="https://wap.ikanchai.com/?action=show&amp;contentid=101816">2017年，金融科技风投何处押宝？</a><br />
		<a href="https://wap.ikanchai.com/?action=show&amp;contentid=100766">支付宝和微信支付转账要受限？央行“最严”支付新规有点儿无奈</a><br />
		<a href="https://wap.ikanchai.com/?action=show&amp;contentid=96980">金融科技大风口：起飞的飞贷带来哪些启迪？</a><br />
		<a href="https://wap.ikanchai.com/?action=show&amp;contentid=94062">Fintech时代的金融科技或许真的成了科技！</a><br />
		<a href="https://wap.ikanchai.com/?action=show&amp;contentid=91146">全球智能手表出货量首下滑 Apple Watch销量减半</a><br />
		<a href="https://wap.ikanchai.com/?action=show&amp;contentid=90130">FinTech启示录：四维空间的惊喜</a><br />
		<a href="https://wap.ikanchai.com/?action=show&amp;contentid=78110">互联网大佬集体换口风，金融科技为何一夜走火？</a><br />
		<a href="https://wap.ikanchai.com/?action=show&amp;contentid=77994">宜人贷引领金融科技创新，践行普惠初心？</a><br />
		<a href="https://wap.ikanchai.com/?action=show&amp;contentid=65296">西方国家小心了 中国科技公司正攻占全球</a><br />
		<a href="https://wap.ikanchai.com/?action=show&amp;contentid=17594">CDMA网络陆续被关 全球正在告别2G网络</a><br />
		<a href="https://wap.ikanchai.com/?action=show&amp;contentid=17519">全球市场上接连碰壁,屡挫屡战的Uber该何去何从？</a><br />
		<a href="https://wap.ikanchai.com/?action=show&amp;contentid=17295">魔漫相机何以成为首款风靡全球的应用？</a><br />
		<a href="https://wap.ikanchai.com/?action=show&amp;contentid=17115">拯救全球第三大社交网站的竟然是一个小女孩？</a><br />
		<a href="https://wap.ikanchai.com/?action=show&amp;contentid=17059">特斯拉能源正式发布：马斯克为全球的清洁能源及高效的能源管理还真是操碎了心啊</a><br />
		<a href="https://wap.ikanchai.com/?action=show&amp;contentid=16908">全球有80%的iPhone用户没换iPhone 6</a><br />
		<a href="https://wap.ikanchai.com/?action=show&amp;contentid=16626">文化大V跨界做产品有一手 财经作家吴晓波打造全球首款体感游戏手环</a><br />
		<a href="https://wap.ikanchai.com/?action=show&amp;contentid=16484">科技巨头试图将服务延伸到全球仍未使用互联网的数十亿人口，阻碍太大</a><br />
		<a href="https://wap.ikanchai.com/?action=show&amp;contentid=16297">外媒：全球电子垃圾不到六分之一获得再循环</a><br />
		<a href="https://wap.ikanchai.com/?action=show&amp;contentid=16273">全球首款体感游戏手环——豚鼠体感游戏手环惊艳面世</a><br />
		<a href="https://wap.ikanchai.com/?action=show&amp;contentid=16220">全球围堵苹果谷歌微软,“避税”变难了</a><br />
		<a href="https://wap.ikanchai.com/?action=show&amp;contentid=16106">联想发布全球首款智能光效运动鞋</a><br />
		<a href="https://wap.ikanchai.com/?action=show&amp;contentid=16035">拔出跨境电商破局利剑，发力全球的京东有胜算几何?</a><br />
		<a href="https://wap.ikanchai.com/?action=show&amp;contentid=16007">京东宣布推平台全球购，与eBay合作</a><br />
		<a href="https://wap.ikanchai.com/?action=show&amp;contentid=15843">全球最大触控芯片公司Synaptics盯上中国指纹识别市场</a><br />
		<a href="https://wap.ikanchai.com/?action=show&amp;contentid=15693">全球最大盗版网站挂了：或因疯狂下载美剧</a><br />
		<a href="https://wap.ikanchai.com/?action=show&amp;contentid=15577">英特尔、克雷联手打造全球最快超级计算机</a><br />
		<a href="https://wap.ikanchai.com/?action=show&amp;contentid=15160">智能硬件创业公司被迫“站队”</a><br />
		<a href="https://wap.ikanchai.com/?action=show&amp;contentid=14951">Facebook去年占全球社交网络广告市场75%份额</a><br />
		<a href="https://wap.ikanchai.com/?action=show&amp;contentid=14203">Facebook将推无人机，为全球50亿人提供上网服务</a><br />
		<a href="https://wap.ikanchai.com/?action=show&amp;contentid=14183">中国科技企业去年IPO融资额全球居首，占融资总额５７％</a><br />
		<a href="https://wap.ikanchai.com/?action=show&amp;contentid=13836">全球“黑科技”比拼 中国全面参与三大尖峰对决</a><br />
		<a href="https://wap.ikanchai.com/?action=show&amp;contentid=13751">全球APP创新大赛，Fotor Photo Editor夺魁</a><br />
		<a href="https://wap.ikanchai.com/?action=show&amp;contentid=13675">美媒称：中国专利申请去年全球排名第三，仅次美日</a><br />
		<a href="https://wap.ikanchai.com/?action=show&amp;contentid=13524">夏普连年亏损，计划全球裁员</a><br />
		<a href="https://wap.ikanchai.com/?action=show&amp;contentid=13436">开炮，全球首款小游戏社交APP正式上线</a><br />
		<a href="https://wap.ikanchai.com/?action=show&amp;contentid=13259">微软绝地反击 全球免费发布Win10</a><br />
		<a href="https://wap.ikanchai.com/?action=show&amp;contentid=12846">谷歌在伦敦开设全球第一家谷歌品牌店</a><br />
		<a href="https://wap.ikanchai.com/?action=show&amp;contentid=10435">iPhone 6/6 Plus将很快在全球范围内达到供求平衡</a><br />
		<a href="https://wap.ikanchai.com/?action=show&amp;contentid=9982">中石化全球换装杀毒软件 百万终端将用360天擎</a><br />
		<a href="https://wap.ikanchai.com/?action=show&amp;contentid=9895">苹果杭州店即将开业 书法外墙全球独一无二</a><br />
		<a href="https://wap.ikanchai.com/?action=show&amp;contentid=8637">全球最大BT网站海盗湾即将满血复活 有图为证</a><br />
		<a href="https://wap.ikanchai.com/?action=show&amp;contentid=5514">从称霸全球到盛世危机，三星是如何走到今天的</a><br />
		<a href="https://wap.ikanchai.com/?action=show&amp;contentid=5158">中国游戏落后国际，腾讯游戏称霸全球之路靠谱吗？</a><br />
		<a href="https://wap.ikanchai.com/?action=show&amp;contentid=4867">“全球最快的手机”在竞争中又慢了半拍？</a><br />
		<a href="https://wap.ikanchai.com/?action=show&amp;contentid=4027">2014第一季度全球互联网金融风险投资强劲增长</a><br />
		<a href="https://wap.ikanchai.com/?action=show&amp;contentid=1690">全球低通胀源于中国储户的无偿奉献</a><br />
		</p>
<p><anchor title="返回"><prev/>&lt;返回</anchor><br /><br /><a href="https://wap.ikanchai.com/" title="返回首页">&lt;返回首页</a></p>
<p align="center">Copyright CmsTop.com<br />2026年04月19日 04:06:19</p></card>
</wml>