<?xml version="1.0" encoding="UTF-8"?><!DOCTYPE wml PUBLIC "-//WAPFORUM//DTD WML 1.1//EN" "http://www.wapforum.org/DTD/wml_1.1.xml">
<wml>
<head> 
<meta http-equiv="Expires" content="0"/> 
<meta http-equiv="Cache-Control" content="no-cache"/> 
<meta http-equiv="Pragma" content="no-cache"/> 
</head>
<card title="对不合格小家电零容忍 苏宁下架6款产品_砍柴网">
	<p><a href="https://wap.ikanchai.com/">首页</a> &gt; <a href="https://wap.ikanchai.com/?action=category&amp;catid=5">科技快报</a> &gt; <a href="https://wap.ikanchai.com/?action=category&amp;catid=16">业界</a> &gt; </p>
	<p align="center"><big>对不合格小家电零容忍 苏宁下架6款产品</big></p>
	<p align="right">2016-11-04 14:40</p>
	<p>临近双十一，苏宁联合国家级认证检测机构威凯认证检测有限公司（简称：CVC威凯），通过苏宁显微镜平台曝光一批检测不合格小家电产品。<br />
&ldquo;我们要对不合格产品零容忍，肃清不合格小家电，净化小家电行业，让消费者放心选购高品质小家电。&rdquo;苏宁生活电器总经理郭晓伟表示。<br />
重锤治理不合格产品，安仕双层干衣机等被下架<br />
11月1日，苏宁生活电器公司联手威凯认证检测有限公司成立&ldquo;苏宁小家电产品品质研究院&rdquo;，该研究院是&ldquo;苏宁优品工程&rdquo;的重要组成部分。<br />
早在研究院筹备阶段，相关技术力量已投入到优品工程的相关工作中来：建立适合苏宁的标准体系，建立新的小家电采购、上架流程，将&ldquo;优品&rdquo;小家电推向市场的同时，及时筛检不合格小家电，将不合格产品曝光下架，让消费者更加放心地买到高品质小家电产品。<br />
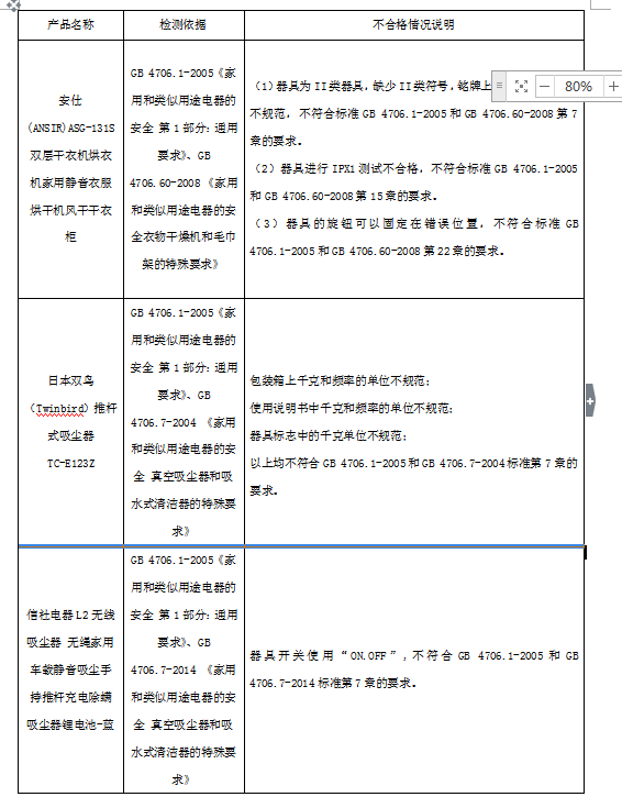
3日，苏宁公布首批抽检结果。本次抽检，采用匿名买样方式，对苏宁易购线上销售的产品进行抽检，共计80批次，其中干衣机12批次、蒸汽挂烫机15批次、足浴盆17批次、吸尘器18批次、电饼铛17批次。经检验，6个批次不合格。<br />
本次因抽检不合格被苏宁下架的产品共6款，涉及安仕(ANSIR)ASG-131S双层干衣机、日本双鸟（Twinbird）推杆式吸尘器TC-E123Z、信社电器L2无线吸尘器、安仕(ANSIR) ASZ-512 按摩足浴盆&nbsp;、仙鹤电烤盘SF-1350WT、仙鹤电烤盘SF-1350WTG。<br />
为肃清不合格小家电，提升苏宁易购小家电品质水平，苏宁还实时监控国家质检总局等部门发布的抽查信息，一旦公布不合格，内部立即核实并同步下架处理。<br />
苏宁生活电器相关负责人介绍，因质量问题被下架的商品在整改之后，若重新送检的商品经过CVC威凯重新测试合格，将可重新申请进入苏宁销售。为让消费者放心选购高品质家电，苏宁将继续联合CVC威凯，通过上架资质把关，入库抽查，匿名抽检等方式严控商品质量，确保苏宁易购销售的商品符合苏宁小家电准入标准。<br />
苏宁生活电器抽检不合格下架商品详细如下：<br />
<p align="center"><img src="http://upload.ikanchai.com/2016/1104/1478242101783.png" /></p><br />
<p align="center"><img src="http://upload.ikanchai.com/2016/1104/1478242120667.png" /></p><br />
<p align="center"><img src="http://upload.ikanchai.com/2016/1104/1478242131907.png" /></p><br />
力推&ldquo;优品工程&rdquo; ，已有上千款商品入选<br />
自8月苏宁生活电器与威凯认证检测有限公司推出&ldquo;苏宁优品工程&rdquo;以来，&ldquo;优品工程&rdquo;取得了</p>
	<p><a href="javascript:void(0);" class="prev disable"></a><a href="https://wap.ikanchai.com/?action=show&amp;contentid=104982&amp;type=all">余下全部</a></p>	<p><a href="https://wap.ikanchai.com/?action=comment&amp;contentid=104982">共有评论0条</a></p>
	<p>
	<p>相关推荐</p>
		<a href="https://wap.ikanchai.com/?action=show&amp;contentid=585337">西门子因双十一先涨价再促销被罚20万元</a><br />
		<a href="https://wap.ikanchai.com/?action=show&amp;contentid=567539">转转借“增长飞轮”打通二手交易信任的“最后一公里”</a><br />
		<a href="https://wap.ikanchai.com/?action=show&amp;contentid=567162">双十一买的电视有开机广告？不花钱永久关闭方法在此</a><br />
		<a href="https://wap.ikanchai.com/?action=show&amp;contentid=566617">2023快手双11大促订单量增长近50%，参与买家数近1亿</a><br />
		<a href="https://wap.ikanchai.com/?action=show&amp;contentid=566574">双十一收入超250亿话题引热议 李佳琦团队回应</a><br />
		<a href="https://wap.ikanchai.com/?action=show&amp;contentid=565835">这个双十一，店播崛起的底层逻辑</a><br />
		<a href="https://wap.ikanchai.com/?action=show&amp;contentid=565094">华为、小米新品一机难求 “双十一”勾起消费者换机欲？</a><br />
		<a href="https://wap.ikanchai.com/?action=show&amp;contentid=564280">李佳琦和AMIRO觅光，究竟谁的“反撸消费者羊毛”能力更强？ </a><br />
		<a href="https://wap.ikanchai.com/?action=show&amp;contentid=510415">双十一的年轻人，热衷于iPhone与洗碗机</a><br />
		<a href="https://wap.ikanchai.com/?action=show&amp;contentid=510188">双十一晚会消亡史：抖音、快手进攻 阿里、京东“披马甲”重来</a><br />
		<a href="https://wap.ikanchai.com/?action=show&amp;contentid=510183">告别“流量焦虑”，不再过度比拼排名，双十一走向实体经济</a><br />
		<a href="https://wap.ikanchai.com/?action=show&amp;contentid=509652">“低调”双十一：电商巨头战报重点分化，订单依旧消费再狂欢</a><br />
		<a href="https://wap.ikanchai.com/?action=show&amp;contentid=464712">春节假期苏宁易购茅台放量发售，无门槛，需提前预约</a><br />
		<a href="https://wap.ikanchai.com/?action=show&amp;contentid=463592">陕西帮客小伙被封管控区 当志愿者跨半城给老人买药</a><br />
		<a href="https://wap.ikanchai.com/?action=show&amp;contentid=404577">春节不打烊，苏宁帮客“十道防护”成防疫定心丸</a><br />
		<a href="https://wap.ikanchai.com/?action=show&amp;contentid=404452">苏宁腊八开门红：超级买手直播间开播5小时销售破亿</a><br />
		<a href="https://wap.ikanchai.com/?action=show&amp;contentid=404385">疫情之下消毒柜供不应求，苏宁易购备10万台保供应</a><br />
		<a href="https://wap.ikanchai.com/?action=show&amp;contentid=404382">苏宁易购年货节启动：多地家乐福5公里1.5小时达</a><br />
		<a href="https://wap.ikanchai.com/?action=show&amp;contentid=404339">线下庙会，线上直播，苏宁腊八双线出击</a><br />
		<a href="https://wap.ikanchai.com/?action=show&amp;contentid=403822">赶装3000台电视机！苏宁帮客100多位工程师支援黄庄</a><br />
		<a href="https://wap.ikanchai.com/?action=show&amp;contentid=403602">年终保养的车主注意了 苏宁买车品赠32万意外驾乘险</a><br />
		<a href="https://wap.ikanchai.com/?action=show&amp;contentid=403591">“牛”进青岛·苏宁城市年货节盛大开幕！20余家青岛品牌联手苏宁易购送福利</a><br />
		<a href="https://wap.ikanchai.com/?action=show&amp;contentid=403590">苏宁生活家电启动年货节，宅家过个“有滋有味健康年”</a><br />
		<a href="https://wap.ikanchai.com/?action=show&amp;contentid=403588">苏宁易购开启年货节 数千款服饰美妆新品解决年货烦恼</a><br />
		<a href="https://wap.ikanchai.com/?action=show&amp;contentid=403417">苏宁易购零售云8000店启动县域专属年货节</a><br />
		<a href="https://wap.ikanchai.com/?action=show&amp;contentid=403344">苏宁汽车成功实践个性化定制模式，助力基层医疗服务提升</a><br />
		<a href="https://wap.ikanchai.com/?action=show&amp;contentid=403340">苏宁易购携手iQOO举办独家品鉴会，双方将深化合作</a><br />
		<a href="https://wap.ikanchai.com/?action=show&amp;contentid=403339">家电换新需求主导市场，以旧换新大有可为</a><br />
		<a href="https://wap.ikanchai.com/?action=show&amp;contentid=403179">苏宁易购携手央视、湖南卫视启动“年货春晚 好戏连台”计划</a><br />
		<a href="https://wap.ikanchai.com/?action=show&amp;contentid=403105">春节临近，苏宁小店花卉绿植销售走俏</a><br />
		<a href="https://wap.ikanchai.com/?action=show&amp;contentid=403104">苏宁年货节直播日历曝光，这几场请划重点</a><br />
		<a href="https://wap.ikanchai.com/?action=show&amp;contentid=403027">专注好服务，苏宁帮客“十道防护”助力放心年</a><br />
		<a href="https://wap.ikanchai.com/?action=show&amp;contentid=402984">iQOO 7正式发布，苏宁易购以旧换新之高补贴4999元</a><br />
		<a href="https://wap.ikanchai.com/?action=show&amp;contentid=402809">苏宁易购成立3C换新联盟，数十家主流手机电脑品牌参与</a><br />
		<a href="https://wap.ikanchai.com/?action=show&amp;contentid=402806">零售云成中小品牌下沉新渠道，最高年增长1182%</a><br />
		<a href="https://wap.ikanchai.com/?action=show&amp;contentid=402775">苏宁率先启动年货节：酒水、土特产、小家电等超品日近200场</a><br />
		<a href="https://wap.ikanchai.com/?action=show&amp;contentid=402757">牛年“春联热”提前 买“平安”的比买“发财”的多</a><br />
		<a href="https://wap.ikanchai.com/?action=show&amp;contentid=402652">苏宁电子竞技俱乐部与一加手机达成战略合作</a><br />
		<a href="https://wap.ikanchai.com/?action=show&amp;contentid=402491">苏宁拼购年货节启动 过年红包提前进入热卖模式</a><br />
		<a href="https://wap.ikanchai.com/?action=show&amp;contentid=402327">北京气温破54年来低温记录 苏宁易购手机换电池服务猛增243%</a><br />
		<a href="https://wap.ikanchai.com/?action=show&amp;contentid=402326">夹缝生存，苏宁美妆Q4季度销售增长205%，增长逻辑是什么？</a><br />
		<a href="https://wap.ikanchai.com/?action=show&amp;contentid=402135">满足“颗粒度需求”的趣逛逛，荣获新物种大奖</a><br />
		<a href="https://wap.ikanchai.com/?action=show&amp;contentid=402097">苏宁电竞潮玩周来袭，每天送《赛博朋克2077》！</a><br />
		<a href="https://wap.ikanchai.com/?action=show&amp;contentid=402088">零售变革抓两头 苏宁易购：用户需求反推供应链建设</a><br />
		<a href="https://wap.ikanchai.com/?action=show&amp;contentid=401415">苏宁发布2020九大金句，网友：厨卫行业年终秀</a><br />
		<a href="https://wap.ikanchai.com/?action=show&amp;contentid=401414">专注好服务，苏宁帮客年货节“不打烊”</a><br />
		<a href="https://wap.ikanchai.com/?action=show&amp;contentid=401412">威莱集团董事长到访苏宁，融合共创探讨2021生意新模式</a><br />
		<a href="https://wap.ikanchai.com/?action=show&amp;contentid=401287">苏宁易购大数据：“魔王级”寒潮，把“秋裤线”往南吹了1000公里</a><br />
		<a href="https://wap.ikanchai.com/?action=show&amp;contentid=401282">苏宁第三个十年收尾 吴晓波：“中国式转型”的全新范式</a><br />
		<a href="https://wap.ikanchai.com/?action=show&amp;contentid=401246">旧家电里藏新商机：这块“香馍馍”究竟应该怎么吃？</a><br />
		<a href="https://wap.ikanchai.com/?action=show&amp;contentid=401040">纸张每吨普涨200元 电商暂未出现 “洛阳纸贵”</a><br />
		<a href="https://wap.ikanchai.com/?action=show&amp;contentid=401038">江南春“下海”，超级买手直播万屏互动</a><br />
		<a href="https://wap.ikanchai.com/?action=show&amp;contentid=401016">苏宁拼购原产地直卖玉石  资深爱好者透露：“看上就下手”</a><br />
		<a href="https://wap.ikanchai.com/?action=show&amp;contentid=396986">苏宁资金链断裂？苏宁官方：系谣言！已报案</a><br />
		<a href="https://wap.ikanchai.com/?action=show&amp;contentid=393492">苏宁开启年度二次涨薪 个人月薪最高涨16000</a><br />
		<a href="https://wap.ikanchai.com/?action=show&amp;contentid=391405">雷军双11全员信：手机销量重返全球前三只是个开始</a><br />
		<a href="https://wap.ikanchai.com/?action=show&amp;contentid=390038">苏宁亮相进博：乐购仕展示五百种动漫手办，家乐福购2亿商品</a><br />
		<a href="https://wap.ikanchai.com/?action=show&amp;contentid=386148">淘、抖、快借直播混战双十一，万亿直播电商时代一超多强将诞生？</a><br />
		<a href="https://wap.ikanchai.com/?action=show&amp;contentid=371772">张近东会见余承东，苏宁华为达成3年生态合作</a><br />
		<a href="https://wap.ikanchai.com/?action=show&amp;contentid=371703">苏宁零售云又搞事情，杀入家居市场底气何在？</a><br />
		<a href="https://wap.ikanchai.com/?action=show&amp;contentid=368219">上半年家电销售渠道：京东占比28.86% 苏宁占21.76%</a><br />
		<a href="https://wap.ikanchai.com/?action=show&amp;contentid=368033">苏宁将迎30年店庆：宣布升级为零售服务商</a><br />
		<a href="https://wap.ikanchai.com/?action=show&amp;contentid=361096">苏宁618强势出圈，差异化竞争能力是杀手锏</a><br />
		<a href="https://wap.ikanchai.com/?action=show&amp;contentid=344564">苏宁首个5G手机节：一个「节日」引发的未来狂想曲</a><br />
		<a href="https://wap.ikanchai.com/?action=show&amp;contentid=340910">苏宁拉动集成家电企业复工，行业能否迎来消费反弹？</a><br />
		<a href="https://wap.ikanchai.com/?action=show&amp;contentid=339125">苏宁回应"要求全员推广带货"：管理干部深入一线</a><br />
		<a href="https://wap.ikanchai.com/?action=show&amp;contentid=323342">京东豹变：“性感”数据背后的新征程</a><br />
		<a href="https://wap.ikanchai.com/?action=show&amp;contentid=320704">双11这场新数据狂欢</a><br />
		<a href="https://wap.ikanchai.com/?action=show&amp;contentid=319234">国产服装2019：群雄难圆“轻奢梦”</a><br />
		<a href="https://wap.ikanchai.com/?action=show&amp;contentid=318263">双十一成社交电商主场，这场下沉之战怎么打？</a><br />
		<a href="https://wap.ikanchai.com/?action=show&amp;contentid=317166">厨卫寒冬，苏宁主导新厨房主义联盟携手破局？</a><br />
		<a href="https://wap.ikanchai.com/?action=show&amp;contentid=313772">快手电商推"源头好货" 双十一将主打"源头+直播"</a><br />
		<a href="https://wap.ikanchai.com/?action=show&amp;contentid=313105">苏宁天猫达成5G生态战略合作 双11前联手组建5G联盟</a><br />
		<a href="https://wap.ikanchai.com/?action=show&amp;contentid=313052">天猫苏宁1499元茅台难抢 分析师估算每天投放3-4千瓶</a><br />
		<a href="https://wap.ikanchai.com/?action=show&amp;contentid=305997">2019年再进3000多家 老板电器100%入驻苏宁零售云</a><br />
		<a href="https://wap.ikanchai.com/?action=show&amp;contentid=304986">把零售功夫练到极致，818看苏宁如何跑通全场景战略</a><br />
		<a href="https://wap.ikanchai.com/?action=show&amp;contentid=303634">原产地直发到店，苏宁菜场诠释社区生鲜最严818</a><br />
		<a href="https://wap.ikanchai.com/?action=show&amp;contentid=295928">苏宁收购家乐福中国背后：与阿里腾讯拼杀中国零售</a><br />
		<a href="https://wap.ikanchai.com/?action=show&amp;contentid=294747">家乐福中国估值才60亿元，外资商超持续退场</a><br />
		<a href="https://wap.ikanchai.com/?action=show&amp;contentid=293598">中央空调增长承压，苏宁的“后方”突围战</a><br />
		<a href="https://wap.ikanchai.com/?action=show&amp;contentid=293432">95后苏宁服务工程师晒腹肌走红</a><br />
		<a href="https://wap.ikanchai.com/?action=show&amp;contentid=293430">苏宁618垃圾处理器热销    上海同比增长991.96%</a><br />
		<a href="https://wap.ikanchai.com/?action=show&amp;contentid=293427">全朋友圈给父亲过节 这家公司618大手笔发10亿</a><br />
		<a href="https://wap.ikanchai.com/?action=show&amp;contentid=292881">苏宁打造全国首家5G体验店 将于下周正式推出</a><br />
		<a href="https://wap.ikanchai.com/?action=show&amp;contentid=291157">端午，咸鸭蛋竟遭河南人“嫌弃”？苏宁：高考的锅</a><br />
		<a href="https://wap.ikanchai.com/?action=show&amp;contentid=290709">苏宁投放5000辆新能源车 北京百辆完成交付</a><br />
		<a href="https://wap.ikanchai.com/?action=show&amp;contentid=290282">谁在过儿童节？苏宁：国产怀旧零食同比增长2308.86%</a><br />
		<a href="https://wap.ikanchai.com/?action=show&amp;contentid=288685">强强联合   苏宁与兴业银行战略签约</a><br />
		<a href="https://wap.ikanchai.com/?action=show&amp;contentid=287680">抢滩2019白酒市场   苏宁五粮液战略合作再深化</a><br />
		<a href="https://wap.ikanchai.com/?action=show&amp;contentid=287051">阿里回应与苏宁整合体育业务：不予置评</a><br />
		<a href="https://wap.ikanchai.com/?action=show&amp;contentid=284312">苏宁入主万达百货后 首个五一多店热卖</a><br />
		<a href="https://wap.ikanchai.com/?action=show&amp;contentid=281471">在苏宁小店里甚至可以买三星 A70 官方称正在试点</a><br />
		<a href="https://wap.ikanchai.com/?action=show&amp;contentid=280944">京东12.7亿入股五星电器，在苏宁“老家”死磕线下</a><br />
		<a href="https://wap.ikanchai.com/?action=show&amp;contentid=280454">京东将在线下与苏宁厮杀 家电零售渠道格局生变</a><br />
		<a href="https://wap.ikanchai.com/?action=show&amp;contentid=280309">当互联网巨头下场买菜</a><br />
		<a href="https://wap.ikanchai.com/?action=show&amp;contentid=279307">东北大兄弟去年热怕了  喜迎苏宁空调节</a><br />
		<a href="https://wap.ikanchai.com/?action=show&amp;contentid=279143">科技晚报：家乐福牵手国美  谷歌云与全球7家开源公司合作</a><br />
		<a href="https://wap.ikanchai.com/?action=show&amp;contentid=278276">苏宁发布清明出行大数据：青团配老干妈，好嗨哟</a><br />
		<a href="https://wap.ikanchai.com/?action=show&amp;contentid=278268">徐庄互联网客：此心安处是吾乡</a><br />
		<a href="https://wap.ikanchai.com/?action=show&amp;contentid=278267">天天快递+苏宁零售云拼购 助退伍老兵华丽转型</a><br />
		<a href="https://wap.ikanchai.com/?action=show&amp;contentid=278266">首批电动车新国标提前在苏宁上线</a><br />
		<a href="https://wap.ikanchai.com/?action=show&amp;contentid=278264">不忘初心 张近东把践行社会责任作为企业发展的固本之举</a><br />
		<a href="https://wap.ikanchai.com/?action=show&amp;contentid=278263">生鲜自由再加码    苏宁快消战略签约泰国拉差汶里省</a><br />
		<a href="https://wap.ikanchai.com/?action=show&amp;contentid=278221">阿里腾讯苏宁联合三大汽车集团成立投资公司，再布局出行领域</a><br />
		<a href="https://wap.ikanchai.com/?action=show&amp;contentid=276908">“爆米花行动”来袭，苏宁小Biu直击用户</a><br />
		<a href="https://wap.ikanchai.com/?action=show&amp;contentid=276371">苏宁和卡尔美跨界合作       推出联名款小Biu耳机和时尚运动潮服</a><br />
		<a href="https://wap.ikanchai.com/?action=show&amp;contentid=276050">2019年引进150个意大利品牌  苏宁签约ITA助推消费升级</a><br />
		<a href="https://wap.ikanchai.com/?action=show&amp;contentid=275216">长安汽车和阿里腾讯等设立领行合伙 总份额97.6亿</a><br />
		<a href="https://wap.ikanchai.com/?action=show&amp;contentid=274618">vivo X27引领未来全面屏趋势！上苏宁预定享6重好礼</a><br />
		<a href="https://wap.ikanchai.com/?action=show&amp;contentid=274220">科技晚报：苏宁签约北京城市副中心    Instagram迎来全新相机界面</a><br />
		<a href="https://wap.ikanchai.com/?action=show&amp;contentid=273796">315晚会点名电子烟，京东苏宁已搜不到相关产品</a><br />
		<a href="https://wap.ikanchai.com/?action=show&amp;contentid=273793">苏宁回应任性贷卷入“714高炮”风波：非苏宁金融产品</a><br />
		<a href="https://wap.ikanchai.com/?action=show&amp;contentid=272594">1999元的苏宁小Biu空调又来了！这次还是10000台</a><br />
		<a href="https://wap.ikanchai.com/?action=show&amp;contentid=272293">张近东两会聚焦数据安全 纵深一体安全防护体系打造数据“安全锁”</a><br />
		<a href="https://wap.ikanchai.com/?action=show&amp;contentid=271890">苏宁发布女性大数据：越会熬夜的姑娘越有钱</a><br />
		<a href="https://wap.ikanchai.com/?action=show&amp;contentid=271889">值得致敬点赞 苏宁与包裹机器作伴的那些“女神”</a><br />
		<a href="https://wap.ikanchai.com/?action=show&amp;contentid=271845">政府工作报告力推线上线下融合发展  智慧零售助力培育消费新动能</a><br />
		<a href="https://wap.ikanchai.com/?action=show&amp;contentid=271833">科技物流深度融合  全国人大代表张近东建议推进末端配送新模式落地</a><br />
		<a href="https://wap.ikanchai.com/?action=show&amp;contentid=271824">绕地球3.74圈？不是奶茶是苏宁节约的胶带</a><br />
		<a href="https://wap.ikanchai.com/?action=show&amp;contentid=271815">苏宁315先手落子，不同世界里的人如何高攀？</a><br />
		<a href="https://wap.ikanchai.com/?action=show&amp;contentid=271348">科技晚报：苏宁下调iPhone XS系列售价  日企将推出“刷手指”支付服务</a><br />
		<a href="https://wap.ikanchai.com/?action=show&amp;contentid=271335">苏宁率先大幅下调iPhone XS系列售价，最高降1000元</a><br />
		<a href="https://wap.ikanchai.com/?action=show&amp;contentid=271325">2019苏宁家电商户大会：“六脉神剑”助力新品发售</a><br />
		<a href="https://wap.ikanchai.com/?action=show&amp;contentid=271316">张近东“两会”提农村品质消费  苏宁力推“服务下乡”</a><br />
		<a href="https://wap.ikanchai.com/?action=show&amp;contentid=271314">苏宁共享快递盒：做两会和祖国的“绿能量”</a><br />
		<a href="https://wap.ikanchai.com/?action=show&amp;contentid=271306">坚定企业发展信心  助力中国经济阔步前行</a><br />
		<a href="https://wap.ikanchai.com/?action=show&amp;contentid=270035">苏宁易购2018年业绩快报：营业收入突破2453亿元，同比增长30.53%</a><br />
		<a href="https://wap.ikanchai.com/?action=show&amp;contentid=269867">苏宁：收购万达百货不存在资本层面的考虑</a><br />
		<a href="https://wap.ikanchai.com/?action=show&amp;contentid=269528">2018全年家电销售8104亿  苏宁占比22.1%居第一</a><br />
		<a href="https://wap.ikanchai.com/?action=show&amp;contentid=269512">PP体育和苏宁易购“兄弟”携手 让利中超球迷</a><br />
		<a href="https://wap.ikanchai.com/?action=show&amp;contentid=269427">2019苏宁生活家电品牌品牌计划曝光 全方位助力品牌增长</a><br />
		<a href="https://wap.ikanchai.com/?action=show&amp;contentid=269067">PP体育打造中超城市文化，助推中国足球产业升级</a><br />
		<a href="https://wap.ikanchai.com/?action=show&amp;contentid=268749">如何解读张近东的智慧零售之道？</a><br />
		<a href="https://wap.ikanchai.com/?action=show&amp;contentid=267946">苏宁疑造首款智能空调，样机谍照曝光</a><br />
		<a href="https://wap.ikanchai.com/?action=show&amp;contentid=267769">加速供应链深度融合，苏宁成立快消集团</a><br />
		<a href="https://wap.ikanchai.com/?action=show&amp;contentid=267749">亲热千万条，安全第一条：这话江苏男女情人节记得最牢</a><br />
		<a href="https://wap.ikanchai.com/?action=show&amp;contentid=267748">情人节鲜花“涨”声一片 南京苏宁小店：心动价不动</a><br />
		<a href="https://wap.ikanchai.com/?action=show&amp;contentid=267591">苏宁手机寻找520位幸运儿，秀恩爱拿1314元恋爱补贴</a><br />
		<a href="https://wap.ikanchai.com/?action=show&amp;contentid=267520">苏宁卡联合友邦中国 搭建定制化、多场景营销新模式</a><br />
		<a href="https://wap.ikanchai.com/?action=show&amp;contentid=267346">零售业机会在哪里？张近东开年预测2019消费趋势</a><br />
		<a href="https://wap.ikanchai.com/?action=show&amp;contentid=267213">返乡印象之零售大开发：接招渠道下沉，苏宁撒豆成兵 </a><br />
		<a href="https://wap.ikanchai.com/?action=show&amp;contentid=266813">继家电集团后，苏宁宣布成立零售云集团</a><br />
		<a href="https://wap.ikanchai.com/?action=show&amp;contentid=266720">敬业福送给快递小哥 春节坐飞机为用户送手机</a><br />
		<a href="https://wap.ikanchai.com/?action=show&amp;contentid=266700">2019年春节，徐庄苏宁总部的日与夜</a><br />
		<a href="https://wap.ikanchai.com/?action=show&amp;contentid=265872">紧贴用户就是风口，苏宁小店成功激活社区生活圈</a><br />
		<a href="https://wap.ikanchai.com/?action=show&amp;contentid=265871">联手玩转粉丝营销，苏宁欧莱雅2019要搞大事情</a><br />
		<a href="https://wap.ikanchai.com/?action=show&amp;contentid=265337">年货必buy！苏宁年货数据盘点回家行李箱装点啥？</a><br />
		<a href="https://wap.ikanchai.com/?action=show&amp;contentid=265201">年货节    零售云门店竟变婚房</a><br />
		<a href="https://wap.ikanchai.com/?action=show&amp;contentid=265001">苏宁战略签约联合利华   营销助力打造“魔发学院”IP</a><br />
		<a href="https://wap.ikanchai.com/?action=show&amp;contentid=264944">多年不曾回家过年   苏宁化身“跑腿哥”代送心意年货</a><br />
		<a href="https://wap.ikanchai.com/?action=show&amp;contentid=264175">苏宁年货节大数据：今年喝酒哪家强，中国茅台找国米</a><br />
		<a href="https://wap.ikanchai.com/?action=show&amp;contentid=263320">苏宁“极智”年终大赏，20位零售云店主获卓越伙伴奖</a><br />
		<a href="https://wap.ikanchai.com/?action=show&amp;contentid=263032">苏宁大开发加码：2019年开店15000家</a><br />
		<a href="https://wap.ikanchai.com/?action=show&amp;contentid=262738">云货架普及   苏宁零售云年货节掀起“小”店效益革命</a><br />
		<a href="https://wap.ikanchai.com/?action=show&amp;contentid=262345">100亿研发成果亮相CES，张近东已将苏宁打造成科技公司？</a><br />
		<a href="https://wap.ikanchai.com/?action=show&amp;contentid=262253">激光电视下探至70吋    苏宁成海信最佳“激”友</a><br />
		<a href="https://wap.ikanchai.com/?action=show&amp;contentid=262212">京东苏宁大幅下调iPhone售价  苹果降价策略能否重新挽回市场？</a><br />
		<a href="https://wap.ikanchai.com/?action=show&amp;contentid=262184">苏宁大幅下调iPhone XR售价，较官网低1200元</a><br />
		<a href="https://wap.ikanchai.com/?action=show&amp;contentid=261519">科技改变世界！苏宁携智慧零售惊艳亮相CES2019</a><br />
		<a href="https://wap.ikanchai.com/?action=show&amp;contentid=261145">员工满意度仅为36%，企业福利采购有何讲究？</a><br />
		<a href="https://wap.ikanchai.com/?action=show&amp;contentid=261144">“行业第一”是怎样炼成的？苏宁小店19年全国研讨班开营</a><br />
		<a href="https://wap.ikanchai.com/?action=show&amp;contentid=260697">年货节康佳到访苏宁 约战球场的背后说了啥？</a><br />
		<a href="https://wap.ikanchai.com/?action=show&amp;contentid=260628">闹钟音箱圈的颜值担当！苏宁小Biu智能闹钟音箱的极致体验</a><br />
		<a href="https://wap.ikanchai.com/?action=show&amp;contentid=259721">张近东的2018：许多人看到的是“危”     他看到的是“机”</a><br />
		<a href="https://wap.ikanchai.com/?action=show&amp;contentid=259719">闹钟音箱圈的玛莎拉蒂？一台苏宁小Biu智能闹钟音箱足矣</a><br />
		<a href="https://wap.ikanchai.com/?action=show&amp;contentid=259407">京东苏宁天猫淘宝下架权健按摩鞋垫等保健品</a><br />
		<a href="https://wap.ikanchai.com/?action=show&amp;contentid=259404">过年换个大彩电  这才是年货节的最大幸福感</a><br />
		<a href="https://wap.ikanchai.com/?action=show&amp;contentid=259012">2019年货节开打，苏宁拼购上线乡村代购</a><br />
		<a href="https://wap.ikanchai.com/?action=show&amp;contentid=258357">南京都市圈再添发展新抓手 苏宁智慧零售成8大城市共同选择</a><br />
		<a href="https://wap.ikanchai.com/?action=show&amp;contentid=258355">苏宁海信年终密谋 侯恩龙诠释“争分夺秒”</a><br />
		<a href="https://wap.ikanchai.com/?action=show&amp;contentid=258093">再干200亿 苏宁海尔2019年放大招</a><br />
		<a href="https://wap.ikanchai.com/?action=show&amp;contentid=257820">3年轻松“拿下“10个亿！苏宁大快消与康师傅战略签约</a><br />
		<a href="https://wap.ikanchai.com/?action=show&amp;contentid=256413">苏宁中央集成线下店14日开业 12月南京落地3家</a><br />
		<a href="https://wap.ikanchai.com/?action=show&amp;contentid=255606">智慧零售彰显服务本质：苏宁荣获“中国满意品牌”</a><br />
		<a href="https://wap.ikanchai.com/?action=show&amp;contentid=255605">张近东的2009：一个抉择带来的零售变局</a><br />
		<a href="https://wap.ikanchai.com/?action=show&amp;contentid=255144">苏宁、阿里关系更近 成为唯一全品类供应商入驻1688平台</a><br />
		<a href="https://wap.ikanchai.com/?action=show&amp;contentid=254928">曲终人不见：中国零售史不为所知的故事</a><br />
		<a href="https://wap.ikanchai.com/?action=show&amp;contentid=254872">苏宁发布御寒大数据：棉裤销量涨一倍，直男爱穿“闷骚红”</a><br />
		<a href="https://wap.ikanchai.com/?action=show&amp;contentid=254871">中国移动全球合作伙伴大会，苏宁构建全生态合作模式</a><br />
		<a href="https://wap.ikanchai.com/?action=show&amp;contentid=254860">发力体育营销    三星电子正式签约江苏苏宁足球俱乐部</a><br />
		<a href="https://wap.ikanchai.com/?action=show&amp;contentid=254313">打造非公党建新典范，新华社《瞭望》周刊肯定苏宁党建“落地生金”</a><br />
		<a href="https://wap.ikanchai.com/?action=show&amp;contentid=253527">G20峰会国米阿根廷众将送祝福，用足球连接中意阿三国</a><br />
		<a href="https://wap.ikanchai.com/?action=show&amp;contentid=253473">喧嚣双十一，落寞双十二</a><br />
		<a href="https://wap.ikanchai.com/?action=show&amp;contentid=252770">苏宁这两件“利器”卖疯了 南京人最惜命双鱼男“抗霾”先护脸</a><br />
		<a href="https://wap.ikanchai.com/?action=show&amp;contentid=252454">苏宁易购打响2018年收官大战 几大亮点抢先看</a><br />
		<a href="https://wap.ikanchai.com/?action=show&amp;contentid=252435">澳洲大虾配云南蜂蜜引爆味蕾，苏宁拼购“周三团”为你搜罗美食</a><br />
		<a href="https://wap.ikanchai.com/?action=show&amp;contentid=251826">全民竞技大party:千人共同燃烧卡路里</a><br />
		<a href="https://wap.ikanchai.com/?action=show&amp;contentid=251616">国家邮政局盘点双11：发货签收减至2.6天，包裹量增速放缓</a><br />
		<a href="https://wap.ikanchai.com/?action=show&amp;contentid=251114">从合众到国金、弘安，苏宁汽车正在暗中集结新能源车企</a><br />
		<a href="https://wap.ikanchai.com/?action=show&amp;contentid=250958">支持民企在行动！江苏省与苏宁签订战略协议，打造“高原”中的“高峰”</a><br />
		<a href="https://wap.ikanchai.com/?action=show&amp;contentid=250957">助销湖南冰糖橙超100000斤 苏宁引领“双十一”电商扶贫热潮</a><br />
		<a href="https://wap.ikanchai.com/?action=show&amp;contentid=250956">张近东：科技不只是推进业务的技术手段 更是优化管理的战略手段</a><br />
		<a href="https://wap.ikanchai.com/?action=show&amp;contentid=250954">40年光影与故事 ：与改革开放同频共振的苏宁，如何成为中国最大智慧零售企业</a><br />
		<a href="https://wap.ikanchai.com/?action=show&amp;contentid=250951">近百个贫困县受益扶贫实训店 苏宁荣获2018电商公益先锋奖</a><br />
		<a href="https://wap.ikanchai.com/?action=show&amp;contentid=250947">苏宁易购户均持股数连续13季度上升 机构大户正在吸筹入场？</a><br />
		<a href="https://wap.ikanchai.com/?action=show&amp;contentid=250853">今年“双11”退货率超高？天猫回应：退货率6％</a><br />
		<a href="https://wap.ikanchai.com/?action=show&amp;contentid=250559">签了500亿大单的苏宁海信 双十二前又密谋了什么？</a><br />
		<a href="https://wap.ikanchai.com/?action=show&amp;contentid=250404">快递员痛哭非包裹被盗 但双十一配送压力确实超负荷</a><br />
		<a href="https://wap.ikanchai.com/?action=show&amp;contentid=250370">苏宁骨干仓网布局加速：智慧物流产业园频落地</a><br />
		<a href="https://wap.ikanchai.com/?action=show&amp;contentid=250268">创新赋能共振无界零售 两次蝉联CCFA的京东展示中国零售新印象</a><br />
		<a href="https://wap.ikanchai.com/?action=show&amp;contentid=249627">十年双十一，一部中国品牌拼杀与更迭的血泪史</a><br />
		<a href="https://wap.ikanchai.com/?action=show&amp;contentid=249388">小商家眼中的双11：无处安放的焦虑</a><br />
		<a href="https://wap.ikanchai.com/?action=show&amp;contentid=248712">拼多多9小时超去年双十一GMV 贫困县产生1200万个订单</a><br />
		<a href="https://wap.ikanchai.com/?action=show&amp;contentid=248507">2135亿成交额背后，想象力永远追不上双11的购买力</a><br />
		<a href="https://wap.ikanchai.com/?action=show&amp;contentid=248494">双十一当天全国处理4.16亿快件 同比增25.68％</a><br />
		<a href="https://wap.ikanchai.com/?action=show&amp;contentid=248491">“剁手族”线上线下都变精明</a><br />
		<a href="https://wap.ikanchai.com/?action=show&amp;contentid=248487">双十一爆款背后的淘宝直播江湖</a><br />
		<a href="https://wap.ikanchai.com/?action=show&amp;contentid=248486">双十一结束后我更新了简历：曾经和马云合作过2135亿的大项目</a><br />
		<a href="https://wap.ikanchai.com/?action=show&amp;contentid=248480">苏宁发布战报：超市同比增长546%，红孩子同比增长151%</a><br />
		<a href="https://wap.ikanchai.com/?action=show&amp;contentid=248475">双十一苏宁线上线下模式效益凸显，全渠道订单量同比增长132%</a><br />
		<a href="https://wap.ikanchai.com/?action=show&amp;contentid=248429">苏宁易购18小时战报：县镇市场增长171%，东北西北成先锋</a><br />
		<a href="https://wap.ikanchai.com/?action=show&amp;contentid=248428">苏宁国际双十一战报：97分钟销售超去年全天</a><br />
		<a href="https://wap.ikanchai.com/?action=show&amp;contentid=248301">“双十一”越来越像春晚，十年来它如何改变了商家和品牌？</a><br />
		<a href="https://wap.ikanchai.com/?action=show&amp;contentid=248293"> 360发布双十一网购安全生态报告 揭示六大安全威胁</a><br />
		<a href="https://wap.ikanchai.com/?action=show&amp;contentid=248291">无人认领的“福袋包裹”里到底是什么，你敢买吗？</a><br />
		<a href="https://wap.ikanchai.com/?action=show&amp;contentid=248289">双十一 苏宁高管朋友圈感叹“电商不易”</a><br />
		<a href="https://wap.ikanchai.com/?action=show&amp;contentid=248277">小米有品11.11终极预告 多款经典商品降至抄底价</a><br />
		<a href="https://wap.ikanchai.com/?action=show&amp;contentid=248180">苏宁零售革命：张近东的稳健与激变</a><br />
		<a href="https://wap.ikanchai.com/?action=show&amp;contentid=248153">双十一在即 “四通一达”临时涨价、拒收大件</a><br />
		<a href="https://wap.ikanchai.com/?action=show&amp;contentid=248109">苏宁霸屏社交APP，1108超级拼购日链接被分享1.1亿次</a><br />
		<a href="https://wap.ikanchai.com/?action=show&amp;contentid=248107">双十一快递量或创近十年新高 苏宁物流运力升级沉稳迎战</a><br />
		<a href="https://wap.ikanchai.com/?action=show&amp;contentid=248097">天猫双11倒计时 “新零售+大出行”首次全面助阵</a><br />
		<a href="https://wap.ikanchai.com/?action=show&amp;contentid=247257">科技晚报：阿里宣布2000亿美金“大进口计划”   微软和沃尔玛设立联合办公室</a><br />
		<a href="https://wap.ikanchai.com/?action=show&amp;contentid=247236">苏宁双十一搭起潮玩街  小“燃客城”9日亮相成都</a><br />
		<a href="https://wap.ikanchai.com/?action=show&amp;contentid=247221">双十一红利，这是国产手机的救命稻草吗？</a><br />
		<a href="https://wap.ikanchai.com/?action=show&amp;contentid=247145">苏宁进博会期间海外采购额将达150亿欧元</a><br />
		<a href="https://wap.ikanchai.com/?action=show&amp;contentid=246833">​双11怎么就成为了史上最大购物狂欢节？</a><br />
		<a href="https://wap.ikanchai.com/?action=show&amp;contentid=246068">小米宣布双十一购物节将在线上线下同步进行</a><br />
		<a href="https://wap.ikanchai.com/?action=show&amp;contentid=244740">双11趋势预测：阿里依然线上独大，苏宁双线优势凸显</a><br />
		<a href="https://wap.ikanchai.com/?action=show&amp;contentid=244712">“双十一”大幕全面开启 商家比拼特色玩法和服务承诺</a><br />
		<a href="https://wap.ikanchai.com/?action=show&amp;contentid=244598">前有万科喊 “活下去”  今天苏宁侯恩龙说“好好地活”</a><br />
		<a href="https://wap.ikanchai.com/?action=show&amp;contentid=244414">拼多多的双十一大考，是虎是虫在此一役</a><br />
		<a href="https://wap.ikanchai.com/?action=show&amp;contentid=244330">科技晚报：苏宁上线汽车O2O服务系统   传Facebook开发短视频应用</a><br />
		<a href="https://wap.ikanchai.com/?action=show&amp;contentid=244076">电商+物流，阿里、京东、苏宁激战双11</a><br />
		<a href="https://wap.ikanchai.com/?action=show&amp;contentid=243811">抢占双11，“苏宁秒达”上线狙击美团、饿了么？</a><br />
		<a href="https://wap.ikanchai.com/?action=show&amp;contentid=243498">苏宁小店引入澳洲网红牛奶，针对社区生鲜新市场进行品类升级</a><br />
		<a href="https://wap.ikanchai.com/?action=show&amp;contentid=242571">线下先行，点燃战火！苏宁易购提前打响双十一第一枪</a><br />
		<a href="https://wap.ikanchai.com/?action=show&amp;contentid=241273">苏宁姚凯：苏宁快递不涨价</a><br />
		<a href="https://wap.ikanchai.com/?action=show&amp;contentid=240718">电商诚信签名活动在京启动 苏宁参与签署《电子商务诚信公约》</a><br />
		<a href="https://wap.ikanchai.com/?action=show&amp;contentid=240125">国庆黄金周消费升级，苏宁智能产品销售暴增550%</a><br />
		<a href="https://wap.ikanchai.com/?action=show&amp;contentid=239982">苏宁物流反行业“常态”  一毛钱不涨源于强大的物流运营能力</a><br />
		<a href="https://wap.ikanchai.com/?action=show&amp;contentid=239553">剑指双十一！苏宁伊利蓄势待发</a><br />
		<a href="https://wap.ikanchai.com/?action=show&amp;contentid=239033">苏宁新日战略合作后首款新品发布，L1 MINI锂电新车</a><br />
		<a href="https://wap.ikanchai.com/?action=show&amp;contentid=238592">定制福利 “火箭”速度 苏宁“苹果月”实力宠果粉</a><br />
		<a href="https://wap.ikanchai.com/?action=show&amp;contentid=238432">临近双十一 圆通、韵达、中通纷纷宣布涨价为哪般</a><br />
		<a href="https://wap.ikanchai.com/?action=show&amp;contentid=238402">PPTV智能电视新品连发  国庆市场看苏宁</a><br />
		<a href="https://wap.ikanchai.com/?action=show&amp;contentid=238266">今夏两赴德国，张近东的国际化要下一盘怎样的棋？</a><br />
		<a href="https://wap.ikanchai.com/?action=show&amp;contentid=238154">​苏宁发布Biu OS及十款智能硬件 全面进军智能生活硬件领域</a><br />
		<a href="https://wap.ikanchai.com/?action=show&amp;contentid=237714">苏宁双十一不搞平均主义，扶持35家千万级3C商户</a><br />
		<a href="https://wap.ikanchai.com/?action=show&amp;contentid=237390">改革开放40年  苏宁张近东诠释企业家创新精神</a><br />
		<a href="https://wap.ikanchai.com/?action=show&amp;contentid=237314">苏宁战略签约中宠 剑指千亿宠物市场</a><br />
		<a href="https://wap.ikanchai.com/?action=show&amp;contentid=237051">苏宁大快消商户：线上线下全渠道合作让我们获益颇多</a><br />
		<a href="https://wap.ikanchai.com/?action=show&amp;contentid=236169">工信部部长点赞苏宁黑科技 物联网重塑零售新生态</a><br />
		<a href="https://wap.ikanchai.com/?action=show&amp;contentid=234162">从新西兰奇异果到智利车厘子  苏宁与佳沛等合作加大进口水果直采</a><br />
		<a href="https://wap.ikanchai.com/?action=show&amp;contentid=232399">三星Note9苏宁开售首日热销    一二线城市用户是主力军</a><br />
		<a href="https://wap.ikanchai.com/?action=show&amp;contentid=231905">新能源车保障22万物资 苏宁让草原马拉松绿意盎然</a><br />
		<a href="https://wap.ikanchai.com/?action=show&amp;contentid=231416">左手辉煌战果，右手万亿未来：解锁818苏宁物流引发的产业风向</a><br />
		<a href="https://wap.ikanchai.com/?action=show&amp;contentid=231414">解析苏宁818战报，为何成为智慧零售的重要节点？</a><br />
		<a href="https://wap.ikanchai.com/?action=show&amp;contentid=231274">快递员节来临  苏宁火箭哥事迹获万人点赞</a><br />
		<a href="https://wap.ikanchai.com/?action=show&amp;contentid=230904">救火英雄洒泪：苏宁和央视帮他做了这样一件事</a><br />
		<a href="https://wap.ikanchai.com/?action=show&amp;contentid=229945">28年深耕零售         张近东谈“变与不变”的经营哲学</a><br />
		<a href="https://wap.ikanchai.com/?action=show&amp;contentid=229921">新零售融合加速   天猫权益与苏宁门店打通</a><br />
		<a href="https://wap.ikanchai.com/?action=show&amp;contentid=229788">智慧零售新体验  苏宁邮局上线提供3公里免配业务</a><br />
		<a href="https://wap.ikanchai.com/?action=show&amp;contentid=228873">继阿里后京东苏宁也高调入局！ 区块链成获客新手段</a><br />
		<a href="https://wap.ikanchai.com/?action=show&amp;contentid=228743">818线下家电市场转型升级明显 苏宁份额17%居第一</a><br />
		<a href="https://wap.ikanchai.com/?action=show&amp;contentid=228672">受区块链游戏玩家吸引苏宁要挖矿 近日上线星际家园</a><br />
		<a href="https://wap.ikanchai.com/?action=show&amp;contentid=228525">《2018快递员群体洞察报告》重磅发布！苏宁重新定义快递员</a><br />
		<a href="https://wap.ikanchai.com/?action=show&amp;contentid=228388">苏宁入局拼购，短视频购物背后，是电商的娱乐化时代</a><br />
		<a href="https://wap.ikanchai.com/?action=show&amp;contentid=228385">大佬集体到访 818苏宁和品牌“密谋”了什么</a><br />
		<a href="https://wap.ikanchai.com/?action=show&amp;contentid=228132">世界最大玩具商美泰818造访苏宁送福利</a><br />
		<a href="https://wap.ikanchai.com/?action=show&amp;contentid=227672">缘何苏宁家电能稳坐全渠道第一，持续领跑行业？</a><br />
		<a href="https://wap.ikanchai.com/?action=show&amp;contentid=227512">苏宁石头818以球会友开启合作模式2.0  谷歌云或将入华</a><br />
		<a href="https://wap.ikanchai.com/?action=show&amp;contentid=227471">阿里苏宁69亿元入股华泰证券 分别持股3.25%和3.16%</a><br />
		<a href="https://wap.ikanchai.com/?action=show&amp;contentid=227081">大山里的故事：97年退伍军人的零售云创业路</a><br />
		<a href="https://wap.ikanchai.com/?action=show&amp;contentid=226710">苏宁侯恩龙：欢迎北京同行加入智慧零售的主场</a><br />
		<a href="https://wap.ikanchai.com/?action=show&amp;contentid=226700">苏宁818，供货商不干了，苏宁自己贴钱降价？</a><br />
		<a href="https://wap.ikanchai.com/?action=show&amp;contentid=226603">首席体验官上门，苏宁第15亿台家电在京售出</a><br />
		<a href="https://wap.ikanchai.com/?action=show&amp;contentid=226515">星火燎原，苏宁零售云突破全国1000店小目标</a><br />
		<a href="https://wap.ikanchai.com/?action=show&amp;contentid=226436">苏宁燃客城数据发布：1.5亿人线上围观 6万人到场</a><br />
		<a href="https://wap.ikanchai.com/?action=show&amp;contentid=226273">苏宁易购发布“苏宁秒达”服务：30 分钟内送达</a><br />
		<a href="https://wap.ikanchai.com/?action=show&amp;contentid=226171">苏宁暗怼拼多多：不是便宜就可以没有底线</a><br />
		<a href="https://wap.ikanchai.com/?action=show&amp;contentid=226150">818苏宁场景互联 打造智慧物流新样本</a><br />
		<a href="https://wap.ikanchai.com/?action=show&amp;contentid=226149">二手房业务震惊外界？ 苏宁小店还将自建社区商业生态圈</a><br />
		<a href="https://wap.ikanchai.com/?action=show&amp;contentid=226147">小店成立鲜食联盟 苏宁鲍俊伟：将自建5大加工中心</a><br />
		<a href="https://wap.ikanchai.com/?action=show&amp;contentid=226146">东京到南京 苏宁818耗费1.5亿日元搬来鸟山明原画</a><br />
		<a href="https://wap.ikanchai.com/?action=show&amp;contentid=225256">江浙沪包邮区新玩法 苏宁818“燃客城”打造购物新场景</a><br />
		<a href="https://wap.ikanchai.com/?action=show&amp;contentid=224932">阿里重磅投资苏宁体育后 苏宁首家“美好生活”集成店落子西安</a><br />
		<a href="https://wap.ikanchai.com/?action=show&amp;contentid=224906">苏宁818快来了 全体明星难掩“期待脸”</a><br />
		<a href="https://wap.ikanchai.com/?action=show&amp;contentid=224905">上线扶贫馆推动农产品上行 落地实训店“授人以渔”：苏宁全面助力毕节试验区脱贫攻坚</a><br />
		<a href="https://wap.ikanchai.com/?action=show&amp;contentid=224902">规范手机售后市场，苏宁快修发布“520”标准</a><br />
		<a href="https://wap.ikanchai.com/?action=show&amp;contentid=224800">2018《财富》全球500强：苏宁易购排名427位再度入榜</a><br />
		<a href="https://wap.ikanchai.com/?action=show&amp;contentid=224185">半年730家！苏宁小店走出了一条怎样的扩张之路？</a><br />
		<a href="https://wap.ikanchai.com/?action=show&amp;contentid=223901">从互联网转型到国际化，为何张近东总能守正出奇？</a><br />
		<a href="https://wap.ikanchai.com/?action=show&amp;contentid=223725">苏宁大数据盘点消费者习惯 服务成为新维度</a><br />
		<a href="https://wap.ikanchai.com/?action=show&amp;contentid=223028">一天开店冲顶300+，张近东智慧零售“大开发”再燃创业激情</a><br />
		<a href="https://wap.ikanchai.com/?action=show&amp;contentid=223027">苏宁300亿物流地产基金首期资金就位 加速拓展物流仓储布局</a><br />
		<a href="https://wap.ikanchai.com/?action=show&amp;contentid=222898">藏在恩格尔系数里的改革开放40年 苏宁大数据这么说</a><br />
		<a href="https://wap.ikanchai.com/?action=show&amp;contentid=222897">惊艳！ 国米定制扫地机818前夕独家曝光</a><br />
		<a href="https://wap.ikanchai.com/?action=show&amp;contentid=222688">智慧零售异军突起，苏宁对同行掰腕子的优势都在这了</a><br />
		<a href="https://wap.ikanchai.com/?action=show&amp;contentid=222604">“矿区青年”30年蝶变记：从收录机黑白电视到年销1000多万的零售云</a><br />
		<a href="https://wap.ikanchai.com/?action=show&amp;contentid=222603">只需3年！苏宁百度普及末端配送无人化</a><br />
		<a href="https://wap.ikanchai.com/?action=show&amp;contentid=222506">苏宁公布818购物节作战攻略： 大快消成新主战场</a><br />
		<a href="https://wap.ikanchai.com/?action=show&amp;contentid=222439">苏宁大润发合作“暴露”了什么</a><br />
		<a href="https://wap.ikanchai.com/?action=show&amp;contentid=222380">易观发布《中国智慧零售专题分析2018》：线上线下融合是未来趋势</a><br />
		<a href="https://wap.ikanchai.com/?action=show&amp;contentid=222305">90后真的长大了 在苏宁抢家电很凶猛</a><br />
		<a href="https://wap.ikanchai.com/?action=show&amp;contentid=222304">智慧链接零售云 苏宁延保上线全国700家零售云店</a><br />
		<a href="https://wap.ikanchai.com/?action=show&amp;contentid=221736">盖章也要高科技，多项智能机器人已在苏宁逆天工作</a><br />
		<a href="https://wap.ikanchai.com/?action=show&amp;contentid=221551">德国队12吨物品留在俄罗斯 苏宁超市称出手收购</a><br />
		<a href="https://wap.ikanchai.com/?action=show&amp;contentid=221469">苏宁线下年中大促收官战 万人疯抢家电</a><br />
		<a href="https://wap.ikanchai.com/?action=show&amp;contentid=221389">张近东：不向自身之外寻求任何对手</a><br />
		<a href="https://wap.ikanchai.com/?action=show&amp;contentid=221325">签约6天剑指818 苏宁大润发将升级近300店</a><br />
		<a href="https://wap.ikanchai.com/?action=show&amp;contentid=221207">苏宁范志军：纯电商已翘辫子</a><br />
		<a href="https://wap.ikanchai.com/?action=show&amp;contentid=221021">万人争抢日薪5000元工作 “杠精”编辑也要做“蜘蛛侠”</a><br />
		<a href="https://wap.ikanchai.com/?action=show&amp;contentid=220832">全产业协同“嗨翻”世界杯的背后 苏宁的“同心多圆”智慧显现</a><br />
		<a href="https://wap.ikanchai.com/?action=show&amp;contentid=220391">周五晚苏宁侯恩龙突发声：此事进入倒计时</a><br />
		<a href="https://wap.ikanchai.com/?action=show&amp;contentid=220125">苏宁易购与江苏省消保委达成战略合作，推进品质消费</a><br />
		<a href="https://wap.ikanchai.com/?action=show&amp;contentid=219956">你所不知道的苏宁618：这是张近东打造的一场大数据狂欢</a><br />
		<a href="https://wap.ikanchai.com/?action=show&amp;contentid=219701">618大促客流暴增92%，苏宁零售云成线下“主力战场”</a><br />
		<a href="https://wap.ikanchai.com/?action=show&amp;contentid=219697">苏宁618趣味剁手数据出炉：啤酒、方便面成球迷心头好</a><br />
		<a href="https://wap.ikanchai.com/?action=show&amp;contentid=219562">618大促彰显苏宁智慧零售成果 双线发力成就行业霸主</a><br />
		<a href="https://wap.ikanchai.com/?action=show&amp;contentid=219561">苏宁手机618战报：线上小米夺冠，线下华为第一</a><br />
		<a href="https://wap.ikanchai.com/?action=show&amp;contentid=219526">贺信雪片般飞来 都说：苏宁家电份额第一</a><br />
		<a href="https://wap.ikanchai.com/?action=show&amp;contentid=219524">同比增长121%！618苏宁易购家电、超市大爆发</a><br />
		<a href="https://wap.ikanchai.com/?action=show&amp;contentid=219329">起底苏宁安装工程师关怀：黑科技成“降力增效”最大保障</a><br />
		<a href="https://wap.ikanchai.com/?action=show&amp;contentid=219328">霸气父亲节，苏宁易购开启老侯专场、2小时秒杀倒计时！</a><br />
		<a href="https://wap.ikanchai.com/?action=show&amp;contentid=219327">苏宁618战绩：是海尔、美的、海信、西门子、格力等最大渠道</a><br />
		<a href="https://wap.ikanchai.com/?action=show&amp;contentid=219326">北汽高层到访苏宁，探索用互联网思维提高用户体验</a><br />
		<a href="https://wap.ikanchai.com/?action=show&amp;contentid=219325">世界杯PK端午节 618苏宁超市成最大赢家</a><br />
		<a href="https://wap.ikanchai.com/?action=show&amp;contentid=219073">全产业、全天候、全场景、全玩法，看苏宁如何玩转世界杯</a><br />
		<a href="https://wap.ikanchai.com/?action=show&amp;contentid=218932">买生鲜送总经理 苏宁618真拼了</a><br />
		<a href="https://wap.ikanchai.com/?action=show&amp;contentid=218931">616迎首届服务工程师节 苏宁联合多品牌派4亿补贴</a><br />
		<a href="https://wap.ikanchai.com/?action=show&amp;contentid=218929">江苏苏宁银行开业一周年 资产规模突破220亿元</a><br />
		<a href="https://wap.ikanchai.com/?action=show&amp;contentid=218928">苏宁618侯恩龙打响指灭价：世界杯扼守主场</a><br />
		<a href="https://wap.ikanchai.com/?action=show&amp;contentid=218677">看球、猜球、购物皆不误，苏宁打造“三位一体”all in世界杯</a><br />
		<a href="https://wap.ikanchai.com/?action=show&amp;contentid=218676">百家品牌联袂站队“年中大促”，苏宁把618带进了自己的节奏</a><br />
		<a href="https://wap.ikanchai.com/?action=show&amp;contentid=218605">618独特风景：新品密集上苏宁 这次迎来比佛利</a><br />
		<a href="https://wap.ikanchai.com/?action=show&amp;contentid=218340">无人店、魔镜……苏宁黑科技成建制亮相CES Asia，勾勒未来零售轮廓</a><br />
		<a href="https://wap.ikanchai.com/?action=show&amp;contentid=218339">618初战告捷，苏宁零售云成品牌热度“晴雨表”</a><br />
		<a href="https://wap.ikanchai.com/?action=show&amp;contentid=218268">618苏宁良心：服务工程师都有了高温补贴</a><br />
		<a href="https://wap.ikanchai.com/?action=show&amp;contentid=218188">改革开放40年，推动苏宁变革的企业文化密码</a><br />
		<a href="https://wap.ikanchai.com/?action=show&amp;contentid=218010">苏宁5000门店一天售出的冰箱  可装600吨冰淇淋</a><br />
		<a href="https://wap.ikanchai.com/?action=show&amp;contentid=217895">苏宁置业再下一城，南昌八一广场智慧商业地标开工！</a><br />
		<a href="https://wap.ikanchai.com/?action=show&amp;contentid=217666">以不变应变、以变应变、以变应不变，张近东的创新之道</a><br />
		<a href="https://wap.ikanchai.com/?action=show&amp;contentid=217661">618撞上世界杯 苏宁9城同开1000平球迷大趴</a><br />
		<a href="https://wap.ikanchai.com/?action=show&amp;contentid=217468">宝丽嘉盛大庆典在即 北外滩续写拉斯维加斯传奇</a><br />
		<a href="https://wap.ikanchai.com/?action=show&amp;contentid=217410">消费者疯狂pick，苏宁占据C位豪夺家电全渠道第一</a><br />
		<a href="https://wap.ikanchai.com/?action=show&amp;contentid=217335">618年中大促成三国杀，苏宁率5000门店前来参战</a><br />
		<a href="https://wap.ikanchai.com/?action=show&amp;contentid=217226">苏宁易购领跑家电市场：双线融合优势尽显 市场占有率20%</a><br />
		<a href="https://wap.ikanchai.com/?action=show&amp;contentid=217195">王者本色再现，苏宁为何能在家电市场长期雄踞第一</a><br />
		<a href="https://wap.ikanchai.com/?action=show&amp;contentid=217060"> 有情况！苏宁、沁园618又“约会”</a><br />
		<a href="https://wap.ikanchai.com/?action=show&amp;contentid=217057">苏宁为南大、同济等毕业生免费寄行李   </a><br />
		<a href="https://wap.ikanchai.com/?action=show&amp;contentid=216778">左手AI右手数据，苏宁智慧零售能否掀起效率革命？</a><br />
		<a href="https://wap.ikanchai.com/?action=show&amp;contentid=215800">苏宁销售数据扑朔迷离，我们离真正的规范市场还有多远？</a><br />
		<a href="https://wap.ikanchai.com/?action=show&amp;contentid=214708">张近东地产朋友圈扩军：苏宁与金科达成战略合作</a><br />
		<a href="https://wap.ikanchai.com/?action=show&amp;contentid=214010">2年布局千家店 张近东欲在湖南打造中国零售业的“芯片”</a><br />
		<a href="https://wap.ikanchai.com/?action=show&amp;contentid=213828">苏宁“卧龙一号”无人车激萌亚洲物流双年展</a><br />
		<a href="https://wap.ikanchai.com/?action=show&amp;contentid=213825">我们靠朋友圈刷屏，他却靠朋友圈构建了零售帝国</a><br />
		<a href="https://wap.ikanchai.com/?action=show&amp;contentid=213649">《足球解说大会》第五期 黄健翔韩乔生董路“抢人”大戏今晚上演</a><br />
		<a href="https://wap.ikanchai.com/?action=show&amp;contentid=213393">常江：PPTV智能电视内容全新升级超越小米</a><br />
		<a href="https://wap.ikanchai.com/?action=show&amp;contentid=213392">苏宁为世界杯推智能客厅 彩电空调物联网搭档</a><br />
		<a href="https://wap.ikanchai.com/?action=show&amp;contentid=213228">一年一度抢空调来了！家电老大苏宁发重磅福利</a><br />
		<a href="https://wap.ikanchai.com/?action=show&amp;contentid=213184">苏宁员工持股计划细节曝光 今年营收增长30%即可享大手笔激励</a><br />
		<a href="https://wap.ikanchai.com/?action=show&amp;contentid=212979">江苏第二站，苏宁汽车超市进驻苏州</a><br />
		<a href="https://wap.ikanchai.com/?action=show&amp;contentid=212976">苏宁召集彩电巨头all in上海滩  想着吃酒却遭遇灵魂拷问</a><br />
		<a href="https://wap.ikanchai.com/?action=show&amp;contentid=212975">黑科技实力圈粉  苏宁亮剑首届自主品牌博览会</a><br />
		<a href="https://wap.ikanchai.com/?action=show&amp;contentid=212854">小米苏宁发布红米自拍手机S2 致敬中国品牌日</a><br />
		<a href="https://wap.ikanchai.com/?action=show&amp;contentid=212851">苏宁的“中国新”：用“质造”国货提升幸福感</a><br />
		<a href="https://wap.ikanchai.com/?action=show&amp;contentid=212776">苏宁喊话彩电巨头：大路赛道拥挤，零售云天地广阔</a><br />
		<a href="https://wap.ikanchai.com/?action=show&amp;contentid=212767">苏宁范志军：彩电业缺失这几点，死路一条</a><br />
		<a href="https://wap.ikanchai.com/?action=show&amp;contentid=212762">苏宁孙为民：民族品牌 当扛起使命与责任</a><br />
		<a href="https://wap.ikanchai.com/?action=show&amp;contentid=212541">方洪波赴南京密会张近东 苏宁美的战略合作再升级</a><br />
		<a href="https://wap.ikanchai.com/?action=show&amp;contentid=212392">苏宁：比你更懂你，用品牌核心价值提升幸福感的秘籍</a><br />
		<a href="https://wap.ikanchai.com/?action=show&amp;contentid=212386">TCL X5 苏宁首发  量子点电视迎来最佳入手时机</a><br />
		<a href="https://wap.ikanchai.com/?action=show&amp;contentid=212184">从中国制造到中国创造 苏宁打造中国零售品牌嬗变样本</a><br />
		<a href="https://wap.ikanchai.com/?action=show&amp;contentid=212068">满屏都是萨瓦迪卡 苏宁要让泰国人爱上中国便利店？</a><br />
		<a href="https://wap.ikanchai.com/?action=show&amp;contentid=212067">CE China最牛黑科技是ta？ 智能音箱将成智能家居新入口</a><br />
		<a href="https://wap.ikanchai.com/?action=show&amp;contentid=212025">数据战争：转型9年 苏宁AI开始收割大生活场景</a><br />
		<a href="https://wap.ikanchai.com/?action=show&amp;contentid=211998">苏宁装嫩技能biubiubiu  黑科技助力收割智慧零售</a><br />
		<a href="https://wap.ikanchai.com/?action=show&amp;contentid=211940">亮炸眼球有木有？ 智慧苏宁闪耀CE China</a><br />
		<a href="https://wap.ikanchai.com/?action=show&amp;contentid=211937">智慧科技闪耀CE China 他是国内大家电之王</a><br />
		<a href="https://wap.ikanchai.com/?action=show&amp;contentid=211934">苏宁CE China玩“裸展” 无人店秀出新风尚</a><br />
		<a href="https://wap.ikanchai.com/?action=show&amp;contentid=210546">加速线下圈地 苏宁“五一”计划开设300家店</a><br />
		<a href="https://wap.ikanchai.com/?action=show&amp;contentid=208779">418大促苏宁物流大练兵：指引物流变革三大方向</a><br />
		<a href="https://wap.ikanchai.com/?action=show&amp;contentid=208738">苏宁418已成爆款，家电3C为何引发同行“仇恨”？</a><br />
		<a href="https://wap.ikanchai.com/?action=show&amp;contentid=208328">传腾讯、京东、苏宁联合投资新乐视智家，三方皆不予置评</a><br />
		<a href="https://wap.ikanchai.com/?action=show&amp;contentid=205928">科技晚报：苏宁收购迪亚中国  英特尔拟出售旗下软件部门Wind River</a><br />
		<a href="https://wap.ikanchai.com/?action=show&amp;contentid=205812">苏宁收购迪亚中国 加速苏宁小店布局</a><br />
		<a href="https://wap.ikanchai.com/?action=show&amp;contentid=205303"> 家电3C版双十一提前燃爆，“龙头”苏宁418这回玩大了</a><br />
		<a href="https://wap.ikanchai.com/?action=show&amp;contentid=205217">家电3C行业的带头大哥苏宁，418在优势领域要搞点大事</a><br />
		<a href="https://wap.ikanchai.com/?action=show&amp;contentid=205096">看了苏宁的发布会，今年的418绝对不会平凡</a><br />
		<a href="https://wap.ikanchai.com/?action=show&amp;contentid=205084">双线布局契合消费新诉求：苏宁418欲强化复合竞争力</a><br />
		<a href="https://wap.ikanchai.com/?action=show&amp;contentid=204924">边体验边购买沉浸式购物 苏宁坐稳头把交椅</a><br />
		<a href="https://wap.ikanchai.com/?action=show&amp;contentid=204922">搞大事！苏宁定下2018智慧家装100亿小目标</a><br />
		<a href="https://wap.ikanchai.com/?action=show&amp;contentid=204800">美好生活健康为先，苏宁“净肺工程”让空调送出洁净风</a><br />
		<a href="https://wap.ikanchai.com/?action=show&amp;contentid=204469">双线优势突出 苏宁易购全渠道家电销售领先</a><br />
		<a href="https://wap.ikanchai.com/?action=show&amp;contentid=204434">易体网3月30日 体育早报</a><br />
		<a href="https://wap.ikanchai.com/?action=show&amp;contentid=201155">苏宁宣布启动千亿海外采购计划 加码跨境电商</a><br />
		<a href="https://wap.ikanchai.com/?action=show&amp;contentid=200699">苏宁领衔零售变革热潮：夯实服务基础为错位竞争点</a><br />
		<a href="https://wap.ikanchai.com/?action=show&amp;contentid=198894">苏宁张近东连续三年建言体育发展 建议完善体育赛事版权制度</a><br />
		<a href="https://wap.ikanchai.com/?action=show&amp;contentid=198710">京东又双叒上涨运费惹众怒，平衡商业利益和用户权益很难？</a><br />
		<a href="https://wap.ikanchai.com/?action=show&amp;contentid=198385">苏宁2017年净利暴增5倍 源于抛售阿里股份</a><br />
		<a href="https://wap.ikanchai.com/?action=show&amp;contentid=198079">德勤发布2018全球零售力量报告，京东苏宁等上榜</a><br />
		<a href="https://wap.ikanchai.com/?action=show&amp;contentid=197945">苏宁的反攻之年</a><br />
		<a href="https://wap.ikanchai.com/?action=show&amp;contentid=197590"> 张近东开年致奋斗者 热血预测2018年消费大势</a><br />
		<a href="https://wap.ikanchai.com/?action=show&amp;contentid=195770">苏宁弃A投T，张近东脚踩两船 背叛源于阿里始乱终弃</a><br />
		<a href="https://wap.ikanchai.com/?action=show&amp;contentid=195762">快递行业迎三大转变 天天快递搭载苏宁号弯道超车</a><br />
		<a href="https://wap.ikanchai.com/?action=show&amp;contentid=195593">“抛售”阿里，“联袂”腾讯、京东苏宁如何站队？</a><br />
		<a href="https://wap.ikanchai.com/?action=show&amp;contentid=195024">苏宁和阿里两大佬同时diss刘强东，究竟为了啥？</a><br />
		<a href="https://wap.ikanchai.com/?action=show&amp;contentid=194868">苏宁战略投资万达商业智慧零售大生态圈再进化</a><br />
		<a href="https://wap.ikanchai.com/?action=show&amp;contentid=194861">苏宁范志军内部信曝光：家电价格战每天都要打</a><br />
		<a href="https://wap.ikanchai.com/?action=show&amp;contentid=194133">苏宁内部架构调整：建虚拟的四大事业群</a><br />
		<a href="https://wap.ikanchai.com/?action=show&amp;contentid=193592">苏宁品牌升级：小狮子过年要带品质女神回家</a><br />
		<a href="https://wap.ikanchai.com/?action=show&amp;contentid=190503">年货大战打响，苏宁发力新物种、新渠道、新场景有何深意？</a><br />
		<a href="https://wap.ikanchai.com/?action=show&amp;contentid=189589">苏宁无人货架上线：2018年完成5万组铺设，覆盖全国79个重点城市</a><br />
		<a href="https://wap.ikanchai.com/?action=show&amp;contentid=189193"> 苏宁入局无人货架 2018年全国计划布局5万组</a><br />
		<a href="https://wap.ikanchai.com/?action=show&amp;contentid=188588">京东和苏宁从电商打到新零售，仗着腾讯阿里撑腰，下手真狠！</a><br />
		<a href="https://wap.ikanchai.com/?action=show&amp;contentid=187596">苏宁27年司庆为何公益唱主角？助力精准脱贫给农民带福音</a><br />
		<a href="https://wap.ikanchai.com/?action=show&amp;contentid=187384">北京苏宁超级团购日引爆跨年促销盛典</a><br />
		<a href="https://wap.ikanchai.com/?action=show&amp;contentid=187311">公益庆生成苏宁传统：电商扶贫样本是如何炼成的</a><br />
		<a href="https://wap.ikanchai.com/?action=show&amp;contentid=186644">苏宁金服募资53亿元，马云旗下云峰创新出资10亿元</a><br />
		<a href="https://wap.ikanchai.com/?action=show&amp;contentid=186538">雷声大雨点小：苏宁的“智慧零售”是新瓶装旧酒吗？</a><br />
		<a href="https://wap.ikanchai.com/?action=show&amp;contentid=185329">智慧零售“虹吸效应”凸显 苏宁缔造零售与地产王者联盟</a><br />
		<a href="https://wap.ikanchai.com/?action=show&amp;contentid=184919">王健林、孙宏斌、张近东再度同框“搞事情”，这是要闹哪样？</a><br />
		<a href="https://wap.ikanchai.com/?action=show&amp;contentid=184731">苏宁喊来半个地产圈：1万亿大结盟 腾讯阿里要急了？</a><br />
		<a href="https://wap.ikanchai.com/?action=show&amp;contentid=183823">苏宁减持阿里背后的逻辑</a><br />
		<a href="https://wap.ikanchai.com/?action=show&amp;contentid=183500">苏宁减持阿里背后：备战“新零售”下半场</a><br />
		<a href="https://wap.ikanchai.com/?action=show&amp;contentid=183386">阿里苏宁牵手两年，对新零售的玩法有多大示范价值？</a><br />
		<a href="https://wap.ikanchai.com/?action=show&amp;contentid=183262">重塑未来商业 苏宁将发布线下3年重大战略</a><br />
		<a href="https://wap.ikanchai.com/?action=show&amp;contentid=183192">苏宁减持阿里收获32.5亿 资金加持智慧零售</a><br />
		<a href="https://wap.ikanchai.com/?action=show&amp;contentid=183191">家电后市场成新角逐阵地 苏宁提前布场占据高地</a><br />
		<a href="https://wap.ikanchai.com/?action=show&amp;contentid=182998">获利32亿！苏宁减持阿里股票，打的哪门子算盘？</a><br />
		<a href="https://wap.ikanchai.com/?action=show&amp;contentid=182985">人艰不拆！阿里跟苏宁联盟至此，阿里投资浮亏53亿，苏宁卖股赚32.5亿元</a><br />
		<a href="https://wap.ikanchai.com/?action=show&amp;contentid=182856">苏宁双十二线下盘点：以旧换新增长200%</a><br />
		<a href="https://wap.ikanchai.com/?action=show&amp;contentid=182855">零售巨头苏宁易购的2017，你了解多少？</a><br />
		<a href="https://wap.ikanchai.com/?action=show&amp;contentid=182835"> 新品首发不断 苏宁再择惠而浦开启年终大赏</a><br />
		<a href="https://wap.ikanchai.com/?action=show&amp;contentid=182834">苏宁减持阿里收获32.5亿 资金加持智慧零售</a><br />
		<a href="https://wap.ikanchai.com/?action=show&amp;contentid=182308"> 苏宁减持阿里股份套现32.5亿加大公司投入</a><br />
		<a href="https://wap.ikanchai.com/?action=show&amp;contentid=182189">苏宁云商减持550万股阿里股份，套现32.5亿元</a><br />
		<a href="https://wap.ikanchai.com/?action=show&amp;contentid=181770">共享快递盒 2.0 上线 若普及能拯救 46 个小兴安岭</a><br />
		<a href="https://wap.ikanchai.com/?action=show&amp;contentid=181691">苏宁张近东拜会万达王健林，二巨头时隔两年又搞大事情？</a><br />
		<a href="https://wap.ikanchai.com/?action=show&amp;contentid=181683">苏宁张近东拜会万达王健林，二巨头时隔两年又搞大事情？</a><br />
		<a href="https://wap.ikanchai.com/?action=show&amp;contentid=181677">苏宁张近东拜会万达王健林，二巨头时隔两年又搞大事情？</a><br />
		<a href="https://wap.ikanchai.com/?action=show&amp;contentid=181003">美团小米要盈利摩拜ofo要烧钱，互联网模式还得阿里腾讯买单？</a><br />
		<a href="https://wap.ikanchai.com/?action=show&amp;contentid=180550">来3至5年洗衣机市场将迎来"慢牛"式增长</a><br />
		<a href="https://wap.ikanchai.com/?action=show&amp;contentid=178825">中消协曝双十一惊人内幕！感觉被坑惨了</a><br />
		<a href="https://wap.ikanchai.com/?action=show&amp;contentid=178654">中消协“双11”价格调查报告：超7成商品没便宜 促销手段复杂降低购买体验</a><br />
		<a href="https://wap.ikanchai.com/?action=show&amp;contentid=178638">双11网购商品价格调查：超7成没便宜</a><br />
		<a href="https://wap.ikanchai.com/?action=show&amp;contentid=178202">苏宁董事长张近东再次当选全国工商联副主席</a><br />
		<a href="https://wap.ikanchai.com/?action=show&amp;contentid=177301">苏宁易购汽车战略升级，成立独立公司运作汽车业务</a><br />
		<a href="https://wap.ikanchai.com/?action=show&amp;contentid=177298">苏宁易购汽车战略升级，成立独立公司运作汽车业务</a><br />
		<a href="https://wap.ikanchai.com/?action=show&amp;contentid=177294">苏宁易购汽车战略升级，成立独立公司运作汽车业务</a><br />
		<a href="https://wap.ikanchai.com/?action=show&amp;contentid=177241">也论“二选一”：为何成电商平台发展的绊脚石？</a><br />
		<a href="https://wap.ikanchai.com/?action=show&amp;contentid=177073">苏宁独立汽车业务, 还想争夺车内智能终端</a><br />
		<a href="https://wap.ikanchai.com/?action=show&amp;contentid=177007">苏宁部署新开5000家门店，到底是大跃进还是成竹在胸？</a><br />
		<a href="https://wap.ikanchai.com/?action=show&amp;contentid=176360">阿里变相竞价排名？京东模式很愚蠢？马云和刘强东在争什么？</a><br />
		<a href="https://wap.ikanchai.com/?action=show&amp;contentid=176069">滞销柿子变成“网红” 苏宁是怎么做到的?</a><br />
		<a href="https://wap.ikanchai.com/?action=show&amp;contentid=175968">走向新时代的苏宁，何以备受资本关注</a><br />
		<a href="https://wap.ikanchai.com/?action=show&amp;contentid=175560">双11大促就是一面镜子，照亮家电业的荣耀与黑暗！</a><br />
		<a href="https://wap.ikanchai.com/?action=show&amp;contentid=175551">双十一家电零售从第一走向唯一</a><br />
		<a href="https://wap.ikanchai.com/?action=show&amp;contentid=175485">手机行业双十一热闹背后的缩影：市场萎缩格局已定</a><br />
		<a href="https://wap.ikanchai.com/?action=show&amp;contentid=175439">双十一包裹堵在最后一公里，快递小哥插上翅膀也送不完</a><br />
		<a href="https://wap.ikanchai.com/?action=show&amp;contentid=175352">我的9年双十一：从“快递之痒”到“快递之爽”</a><br />
		<a href="https://wap.ikanchai.com/?action=show&amp;contentid=174841">苏宁金融推出家电阳光服务狂欢活动 延保满100返50</a><br />
		<a href="https://wap.ikanchai.com/?action=show&amp;contentid=174796">百亿件快递背后，他们为了双十一善后不眠不休</a><br />
		<a href="https://wap.ikanchai.com/?action=show&amp;contentid=174787">苏宁“默契减持”阿里股票，或为物流基础建设添加筹码</a><br />
		<a href="https://wap.ikanchai.com/?action=show&amp;contentid=174574">阿里3分钟破100亿，AliExpress 给了出海电商哪些启示</a><br />
		<a href="https://wap.ikanchai.com/?action=show&amp;contentid=174442">汇通达双十一成交额达5.68亿 </a><br />
		<a href="https://wap.ikanchai.com/?action=show&amp;contentid=174438">1.5小时再创新高！华帝双11业绩惊艳四座</a><br />
		<a href="https://wap.ikanchai.com/?action=show&amp;contentid=174279">“双十一”狂欢另一面：商家的“马太效应”</a><br />
		<a href="https://wap.ikanchai.com/?action=show&amp;contentid=174255">双十一电商剧全剧终 刘强东正道终获成功</a><br />
		<a href="https://wap.ikanchai.com/?action=show&amp;contentid=174135">从苏宁300亿加码物流，看智慧大物流时代的到来</a><br />
		<a href="https://wap.ikanchai.com/?action=show&amp;contentid=174114">“双11”惹火美国市场：美国华人越来越能买</a><br />
		<a href="https://wap.ikanchai.com/?action=show&amp;contentid=174069">双十一落幕：天猫成交1682亿 京东1271亿</a><br />
		<a href="https://wap.ikanchai.com/?action=show&amp;contentid=174065">双11各种榜单出炉：25.6万笔/秒，破纪录</a><br />
		<a href="https://wap.ikanchai.com/?action=show&amp;contentid=174049">9小时突破1202亿 京东单日下单金额超“6·18”总值</a><br />
		<a href="https://wap.ikanchai.com/?action=show&amp;contentid=174040">京东双十一的背后：新数据、新零售、新时代</a><br />
		<a href="https://wap.ikanchai.com/?action=show&amp;contentid=174030">双11后的冷思考：谁来压制电信网络黑产的狂欢？</a><br />
		<a href="https://wap.ikanchai.com/?action=show&amp;contentid=174024">京东财报解读：“京X计划”效果显现 Q4营收必超预期</a><br />
		<a href="https://wap.ikanchai.com/?action=show&amp;contentid=174007">“互联网+”解决双十一快递垃圾回收问题</a><br />
		<a href="https://wap.ikanchai.com/?action=show&amp;contentid=174000">为什么马云听到人工智能就生气？天猫双11回答了这个问题</a><br />
		<a href="https://wap.ikanchai.com/?action=show&amp;contentid=173992">面临安装以及售后难题 “双11”家电后遗症凸显</a><br />
		<a href="https://wap.ikanchai.com/?action=show&amp;contentid=173971"> 双11是一面镜子 照亮家电业的荣耀与黑暗</a><br />
		<a href="https://wap.ikanchai.com/?action=show&amp;contentid=173950">低调？哑火？这个双十一，垂直电商的表现折射出窘境</a><br />
		<a href="https://wap.ikanchai.com/?action=show&amp;contentid=173946">低调？哑火？这个双十一，垂直电商的表现折射出窘境</a><br />
		<a href="https://wap.ikanchai.com/?action=show&amp;contentid=173851">线上线下协同，苏宁易购家电双十一表现强势</a><br />
		<a href="https://wap.ikanchai.com/?action=show&amp;contentid=173725">天猫双11，167个品牌商家成交过亿，新零售红利甜在哪里？</a><br />
		<a href="https://wap.ikanchai.com/?action=show&amp;contentid=173661">隐藏在购物狂欢日背后的黑色产业</a><br />
		<a href="https://wap.ikanchai.com/?action=show&amp;contentid=173646">充分利用自身优势的苏宁，3C优势持续凸显</a><br />
		<a href="https://wap.ikanchai.com/?action=show&amp;contentid=173645">写于双11后——新零售的发展和阻碍</a><br />
		<a href="https://wap.ikanchai.com/?action=show&amp;contentid=173615">新零售引爆全球“中产”？ 167品牌进入双11“亿元俱乐部”</a><br />
		<a href="https://wap.ikanchai.com/?action=show&amp;contentid=173613">从双11“猫晚”，看马云的阿里大文娱野心</a><br />
		<a href="https://wap.ikanchai.com/?action=show&amp;contentid=173407">看马云小弟怎么完败7623个京东的？</a><br />
		<a href="https://wap.ikanchai.com/?action=show&amp;contentid=173391">国美APP大战双11，开启“双线玩法＋年轻化”新主流</a><br />
		<a href="https://wap.ikanchai.com/?action=show&amp;contentid=173388">两强巨头霸权对话，双十一多元化超过想象</a><br />
		<a href="https://wap.ikanchai.com/?action=show&amp;contentid=173318">双11后高校快递堆积铺天盖地 流动车代替了收发室</a><br />
		<a href="https://wap.ikanchai.com/?action=show&amp;contentid=173281">双十一大战，可能是电商行业的最后一支“兴奋剂”</a><br />
		<a href="https://wap.ikanchai.com/?action=show&amp;contentid=173274">往事：双十一第一年，只有27家商户没有拒绝马云的邀请</a><br />
		<a href="https://wap.ikanchai.com/?action=show&amp;contentid=173272">11月11日天猫双十一狂欢节和京东好物节交易额的差异化！</a><br />
		<a href="https://wap.ikanchai.com/?action=show&amp;contentid=173268">便宜买好货？抱歉，你这智商基本也就告别双十一了……</a><br />
		<a href="https://wap.ikanchai.com/?action=show&amp;contentid=173267">自带流量？线下红利？他们为啥对双十一无感？</a><br />
		<a href="https://wap.ikanchai.com/?action=show&amp;contentid=173258">双11突然发现：我并不是一个合格消费者！</a><br />
		<a href="https://wap.ikanchai.com/?action=show&amp;contentid=173251">澳洲掘金双十一：你们买买买，谁在赚赚赚</a><br />
		<a href="https://wap.ikanchai.com/?action=show&amp;contentid=173156">马云、刘强东双十一火拼，消费者会成为炮灰吗</a><br />
		<a href="https://wap.ikanchai.com/?action=show&amp;contentid=173139"> 苏宁撒两千万直播 厨房电器变“脱单”神器</a><br />
		<a href="https://wap.ikanchai.com/?action=show&amp;contentid=173138"> 苏宁缘何能成家电第一渠道，智慧零售功不可没</a><br />
		<a href="https://wap.ikanchai.com/?action=show&amp;contentid=173123">双十一战报火热出炉！苏宁持续扩大家电第一渠道优势</a><br />
		<a href="https://wap.ikanchai.com/?action=show&amp;contentid=173118">阿里王帅：不得不承认京东数学很好</a><br />
		<a href="https://wap.ikanchai.com/?action=show&amp;contentid=173079">双十一的人间百态，读不懂的情怀，熬夜后的不快</a><br />
		<a href="https://wap.ikanchai.com/?action=show&amp;contentid=173070">苏宁在广告中称小米Note 3“低配高价”，回应系代理公司操作失误</a><br />
		<a href="https://wap.ikanchai.com/?action=show&amp;contentid=173060">双十一大战可能是电商行业的最后一支“兴奋剂”</a><br />
		<a href="https://wap.ikanchai.com/?action=show&amp;contentid=173041">昨夜今晨忙了一晚上，双十一你快乐吗？</a><br />
		<a href="https://wap.ikanchai.com/?action=show&amp;contentid=173039">一路高歌的双十一，热闹里的双漩涡</a><br />
		<a href="https://wap.ikanchai.com/?action=show&amp;contentid=173034">如火如荼的双十一大战，可能是电商行业的最后一支“兴奋剂”</a><br />
		<a href="https://wap.ikanchai.com/?action=show&amp;contentid=173031">双11北京法院网络拍卖11匹马：起拍价22.4万元</a><br />
		<a href="https://wap.ikanchai.com/?action=show&amp;contentid=173025">文艺营销折射审美升级，聊聊双11中那些有趣的TVC  </a><br />
		<a href="https://wap.ikanchai.com/?action=show&amp;contentid=173023">双十一的“奥数化”，去伪存真有多难？</a><br />
		<a href="https://wap.ikanchai.com/?action=show&amp;contentid=173020">揭秘京东 X 事业部：刘强东对硬件的野心全在这儿</a><br />
		<a href="https://wap.ikanchai.com/?action=show&amp;contentid=173018">阿里、苏宁、京东告诉我们，未来零售有三大趋势</a><br />
		<a href="https://wap.ikanchai.com/?action=show&amp;contentid=172985">电商平台“二选一”坑坏卖家：双11来了，关店20天！</a><br />
		<a href="https://wap.ikanchai.com/?action=show&amp;contentid=172967">新零售双11，兰蔻牵手银泰“玩大了”</a><br />
		<a href="https://wap.ikanchai.com/?action=show&amp;contentid=172907"> 除了买买买，今年双十一的看点还有哪些？</a><br />
		<a href="https://wap.ikanchai.com/?action=show&amp;contentid=172653">新零售，突破“双十一”瓶颈的一剂良药</a><br />
		<a href="https://wap.ikanchai.com/?action=show&amp;contentid=172622">线下实体店大规模参战双11，“双线”购物时代到来？</a><br />
		<a href="https://wap.ikanchai.com/?action=show&amp;contentid=172618">当线上线下融合成为趋势：中国零售业变局已来</a><br />
		<a href="https://wap.ikanchai.com/?action=show&amp;contentid=172607">双11九年磨一剑：天猫新零售全面爆发启动全球“大阅兵”</a><br />
		<a href="https://wap.ikanchai.com/?action=show&amp;contentid=172604">零食铺、烟酒行……天猫新零售让这些线下门店双11也燥起来</a><br />
		<a href="https://wap.ikanchai.com/?action=show&amp;contentid=172599">月薪过万招不到人？双十一前夕快递业陷入“10亿包裹”的焦虑</a><br />
		<a href="https://wap.ikanchai.com/?action=show&amp;contentid=172584">能刷脸的不止有IPHONE X 易体网带你一探究竟上海首家刷脸支付无人店</a><br />
		<a href="https://wap.ikanchai.com/?action=show&amp;contentid=172583">双十一大牌放下高冷姿态 折扣背后是噱头还是清库存</a><br />
		<a href="https://wap.ikanchai.com/?action=show&amp;contentid=172446">共享快递盒安全上路，被指看上去很美好</a><br />
		<a href="https://wap.ikanchai.com/?action=show&amp;contentid=172211"> 夏普新品苏宁独家首发，彩电一哥实力吊打友商</a><br />
		<a href="https://wap.ikanchai.com/?action=show&amp;contentid=172209">从全民狂欢到全民烧脑，双11已经到了“九年之痒”吗？</a><br />
		<a href="https://wap.ikanchai.com/?action=show&amp;contentid=172060">200亿入股恒大 苏宁的图谋是什么？</a><br />
		<a href="https://wap.ikanchai.com/?action=show&amp;contentid=172008">双十一，天猫在天，银泰落地出新招，你会接吗？</a><br />
		<a href="https://wap.ikanchai.com/?action=show&amp;contentid=171855">双十一消费坑点多：价格先涨后降 线上线下差别供货</a><br />
		<a href="https://wap.ikanchai.com/?action=show&amp;contentid=171815">阿里、京东决战双十一：春药、炸药和火药</a><br />
		<a href="https://wap.ikanchai.com/?action=show&amp;contentid=171694">双十一来袭，如何科学地抑制自己的“剁手欲”？</a><br />
		<a href="https://wap.ikanchai.com/?action=show&amp;contentid=171690">苏宁200亿入股恒大，中超派系割据又该如何杜绝？</a><br />
		<a href="https://wap.ikanchai.com/?action=show&amp;contentid=171561">家电零售市场迈入“规模为王”后时代：只有老大才能玩的游戏</a><br />
		<a href="https://wap.ikanchai.com/?action=show&amp;contentid=171432">京东发布汽车无界服务战略，意在盘活万亿市场</a><br />
		<a href="https://wap.ikanchai.com/?action=show&amp;contentid=171409">双十一为苏宁打Call “互联网+精准扶贫”成脱贫攻坚新引擎</a><br />
		<a href="https://wap.ikanchai.com/?action=show&amp;contentid=171405">从阿里CEO张勇的“双11三问”，我们能读出什么？</a><br />
		<a href="https://wap.ikanchai.com/?action=show&amp;contentid=171384">双十一大战前夕，京东掀起无人便利店巨浪</a><br />
		<a href="https://wap.ikanchai.com/?action=show&amp;contentid=171345">科技晚报：易鑫在港IPO  亚马逊调低第三方商品价格</a><br />
		<a href="https://wap.ikanchai.com/?action=show&amp;contentid=171317">交杯酒之后不到50天，苏宁200亿入股恒大</a><br />
		<a href="https://wap.ikanchai.com/?action=show&amp;contentid=171061">双11无界零售VS.新零售，京东家电规模优势恐难撼动</a><br />
		<a href="https://wap.ikanchai.com/?action=show&amp;contentid=170936">双11 大苏宁的生态战争</a><br />
		<a href="https://wap.ikanchai.com/?action=show&amp;contentid=170875">共享空间也将迎来“双十一”：与电商巨头联手的无限可能</a><br />
		<a href="https://wap.ikanchai.com/?action=show&amp;contentid=170872">“双11”玩到第九年，今年关键词：新零售阅兵、全球化协同</a><br />
		<a href="https://wap.ikanchai.com/?action=show&amp;contentid=170728">双十一智慧零售背后，其实也是家电第一渠道的排位战</a><br />
		<a href="https://wap.ikanchai.com/?action=show&amp;contentid=170630">好物节首日24秒破亿，京东3C为何能够强势碾压对手？</a><br />
		<a href="https://wap.ikanchai.com/?action=show&amp;contentid=170130">“双11”助力扶贫，电商正成为精准扶贫的中坚力量</a><br />
		<a href="https://wap.ikanchai.com/?action=show&amp;contentid=170029">郭富城、袁姗姗、唐艺昕等12位明星助阵，京东超市11·11用娱乐营销打响零售革命</a><br />
		<a href="https://wap.ikanchai.com/?action=show&amp;contentid=170018">郭富城、袁姗姗、唐艺昕等12位明星助阵，京东超市11·11用娱乐营销打响零</a><br />
		<a href="https://wap.ikanchai.com/?action=show&amp;contentid=169843">从单线走向双线，第三代用户体验即将到来？</a><br />
		<a href="https://wap.ikanchai.com/?action=show&amp;contentid=169781">从单线走向双线，第三代用户体验即将到来？</a><br />
		<a href="https://wap.ikanchai.com/?action=show&amp;contentid=169603">双11之非理性分析 你的“心理会计”不会帮你脱坑</a><br />
		<a href="https://wap.ikanchai.com/?action=show&amp;contentid=169587">电商双十一前夕，快递行业屡出现涨价情况</a><br />
		<a href="https://wap.ikanchai.com/?action=show&amp;contentid=169565">苏宁门店购手机可享无理由退货服务</a><br />
		<a href="https://wap.ikanchai.com/?action=show&amp;contentid=169524">菜鸟网络CTO王文彬：做双11物流要像造火箭一样</a><br />
		<a href="https://wap.ikanchai.com/?action=show&amp;contentid=169466">你只关注马云“双十一”的1000亿，却错过这100万亿！</a><br />
		<a href="https://wap.ikanchai.com/?action=show&amp;contentid=169414">苏宁云商线上自营前三季度增长65.54%</a><br />
		<a href="https://wap.ikanchai.com/?action=show&amp;contentid=169101">京东再次重启的C2C业务，实则是一把双刃剑</a><br />
		<a href="https://wap.ikanchai.com/?action=show&amp;contentid=169069">微信正在“封杀”淘宝天猫“双11”红包，大批用户中招</a><br />
		<a href="https://wap.ikanchai.com/?action=show&amp;contentid=169031">"双11"促销活动复杂 没奥数功底不敢应战</a><br />
		<a href="https://wap.ikanchai.com/?action=show&amp;contentid=169018">双11将至，你在加入购物车，企业在搭蹭车!</a><br />
		<a href="https://wap.ikanchai.com/?action=show&amp;contentid=168974">助力11.11 国美管家服务不打折</a><br />
		<a href="https://wap.ikanchai.com/?action=show&amp;contentid=168969">五星电器联手纳碧安双十一主打“优惠套餐”</a><br />
		<a href="https://wap.ikanchai.com/?action=show&amp;contentid=168950">在奶茶妹妹的地盘上，苏宁向京东全面开怼了</a><br />
		<a href="https://wap.ikanchai.com/?action=show&amp;contentid=168742">猫狗决战双11：京东祭出四大杀招 天猫扔出三板斧</a><br />
		<a href="https://wap.ikanchai.com/?action=show&amp;contentid=168705">京东天猫杀招对垒，谁能制霸双十一高地？</a><br />
		<a href="https://wap.ikanchai.com/?action=show&amp;contentid=168648">双十一苏宁智慧零售黑科技 “店+”发展会员20万</a><br />
		<a href="https://wap.ikanchai.com/?action=show&amp;contentid=168482">改善型家电受宠苏宁让洗碗机走进千家万户</a><br />
		<a href="https://wap.ikanchai.com/?action=show&amp;contentid=168478">智慧零售到底是什么?专家组团去苏宁找答案</a><br />
		<a href="https://wap.ikanchai.com/?action=show&amp;contentid=168405">双十一前夜，电商大佬们干嘛拼了命进击线下</a><br />
		<a href="https://wap.ikanchai.com/?action=show&amp;contentid=167963">单纯价格战难以让同质化电商取胜 回归本质才是重点</a><br />
		<a href="https://wap.ikanchai.com/?action=show&amp;contentid=167957">双十一抢先机，五星电器美的品牌日戏份加码</a><br />
		<a href="https://wap.ikanchai.com/?action=show&amp;contentid=167806">今年双11旧貌换新颜，从“买买买”变成了“逛逛逛”！</a><br />
		<a href="https://wap.ikanchai.com/?action=show&amp;contentid=167666">激情鏖战“双十一” 电商巨头有什么新招式?</a><br />
		<a href="https://wap.ikanchai.com/?action=show&amp;contentid=167663">双十一A股行情开启，TMT三大板块迎投资机会</a><br />
		<a href="https://wap.ikanchai.com/?action=show&amp;contentid=167561"> 58英寸彩电独家专供 双十一夏普“示爱”苏宁</a><br />
		<a href="https://wap.ikanchai.com/?action=show&amp;contentid=167473">阿里京东双11攻防：火拼家电市场 全渠道参战 </a><br />
		<a href="https://wap.ikanchai.com/?action=show&amp;contentid=167379">大火烧掉他6000万身家，但他东山再起重返天猫皮草前三</a><br />
		<a href="https://wap.ikanchai.com/?action=show&amp;contentid=167371">备战“双十一”和淘宝短视频这一年：大家都在等待一个暴富故事</a><br />
		<a href="https://wap.ikanchai.com/?action=show&amp;contentid=167326">国际大牌借天猫压境，国货为何不担心？</a><br />
		<a href="https://wap.ikanchai.com/?action=show&amp;contentid=166770"> 双十一大战苏宁搞出新玩法，机器人助攻智慧零售能否破局？</a><br />
		<a href="https://wap.ikanchai.com/?action=show&amp;contentid=166677">新零售下的新国美 双11打响家电后服务市场第一枪</a><br />
		<a href="https://wap.ikanchai.com/?action=show&amp;contentid=166550">各大电商纷纷瞄准智慧仓、无人仓领域，备战双十一</a><br />
		<a href="https://wap.ikanchai.com/?action=show&amp;contentid=166433">双线融合成今年双十一关键词 苏宁将有何表现？</a><br />
		<a href="https://wap.ikanchai.com/?action=show&amp;contentid=166352">针对马云的“新零售”，刘强东搞了一个“无界零售”</a><br />
		<a href="https://wap.ikanchai.com/?action=show&amp;contentid=166291">谁涨谁先死，不涨一起死！中通、圆通，快递行业为何齐涨价？</a><br />
		<a href="https://wap.ikanchai.com/?action=show&amp;contentid=166278">马云的伙伴、刘强东的宿敌，拥有18万员工，最近他在做一件大事</a><br />
		<a href="https://wap.ikanchai.com/?action=show&amp;contentid=166206">苏宁O2O逆袭 智慧零售渗入双十一</a><br />
		<a href="https://wap.ikanchai.com/?action=show&amp;contentid=166149">一统第三方支付江湖，网联面临“双十一”大考</a><br />
		<a href="https://wap.ikanchai.com/?action=show&amp;contentid=166040">双十一刚启动！京东推多项零售创新</a><br />
		<a href="https://wap.ikanchai.com/?action=show&amp;contentid=165898">对决双十一：不谈价格谈技术，苏宁京东谁更胜一筹？</a><br />
		<a href="https://wap.ikanchai.com/?action=show&amp;contentid=165874">电商零售巨头合纵连横 “双十一”流量争夺升级</a><br />
		<a href="https://wap.ikanchai.com/?action=show&amp;contentid=165808">卖电器的、开超市都在投资影院，“占山为王”的时代来了</a><br />
		<a href="https://wap.ikanchai.com/?action=show&amp;contentid=165705">今年的双11 我觉得苏宁易购越来越“传统”了</a><br />
		<a href="https://wap.ikanchai.com/?action=show&amp;contentid=165392">京东推出多项零售融合创新，结盟“流量天王”助力11.11</a><br />
		<a href="https://wap.ikanchai.com/?action=show&amp;contentid=165244">苏宁开启“集团军”作战模式 今年双11还看“智慧零售”</a><br />
		<a href="https://wap.ikanchai.com/?action=show&amp;contentid=165189">苏宁易购的野心：零售机器人及其背后的黑科技</a><br />
		<a href="https://wap.ikanchai.com/?action=show&amp;contentid=164718">中通、韵达双11涨价：涨价同时更要“长心”</a><br />
		<a href="https://wap.ikanchai.com/?action=show&amp;contentid=164587">天猫“双11”商家金融服务政策： 增600亿元贷款助商家备战</a><br />
		<a href="https://wap.ikanchai.com/?action=show&amp;contentid=164398">爆仓日子将要来临， 2017年双十一快递量能否突破十亿？</a><br />
		<a href="https://wap.ikanchai.com/?action=show&amp;contentid=164377">双十一快递业提前入场：涨价同时更要长心</a><br />
		<a href="https://wap.ikanchai.com/?action=show&amp;contentid=164271">双11前快递业掀涨价风 或为行业洗牌奠定基础</a><br />
		<a href="https://wap.ikanchai.com/?action=show&amp;contentid=164260">苏宁校招涉嫌歧视大学生 涉事员工被免职</a><br />
		<a href="https://wap.ikanchai.com/?action=show&amp;contentid=163967">苏宁发布国庆消费报告：高端家电交易倍增</a><br />
		<a href="https://wap.ikanchai.com/?action=show&amp;contentid=163739">微信截胡双十一！不声不响的小程序搞了个大动作，马云怕了吗？</a><br />
		<a href="https://wap.ikanchai.com/?action=show&amp;contentid=163648">快递包裹改革不易，苏宁因何得以成为破局者？</a><br />
		<a href="https://wap.ikanchai.com/?action=show&amp;contentid=163498">双11又将来临 10亿包裹“洪峰”如何疏解</a><br />
		<a href="https://wap.ikanchai.com/?action=show&amp;contentid=163472">谋划2018 苏宁新开5000家互联网门店</a><br />
		<a href="https://wap.ikanchai.com/?action=show&amp;contentid=163377">“满减不算”，天猫“买贵必赔”再成霸王条款</a><br />
		<a href="https://wap.ikanchai.com/?action=show&amp;contentid=163326">苏宁无人店布局提速 双十一前后全国要开到20家</a><br />
		<a href="https://wap.ikanchai.com/?action=show&amp;contentid=162802">国庆节带娃有好去处 苏宁红孩子3家新店福利大放送</a><br />
		<a href="https://wap.ikanchai.com/?action=show&amp;contentid=160665">比佛利“大器”为复式洗衣机细分市场加码</a><br />
		<a href="https://wap.ikanchai.com/?action=show&amp;contentid=160573">左手电商，右手爱情</a><br />
		<a href="https://wap.ikanchai.com/?action=show&amp;contentid=160078">双11物流补贴战来袭!菜鸟15亿VS京东6.66亿</a><br />
		<a href="https://wap.ikanchai.com/?action=show&amp;contentid=158606"> 苏宁易购家电“915破纪录” 截胡国庆领跑行业 </a><br />
		<a href="https://wap.ikanchai.com/?action=show&amp;contentid=158377">“新零售革命” 看国美如何实现弯道超车</a><br />
		<a href="https://wap.ikanchai.com/?action=show&amp;contentid=157888">羡慕啊！苏宁请数千员工免费旅游 全面提供员工福利</a><br />
		<a href="https://wap.ikanchai.com/?action=show&amp;contentid=157764">苹果发布会提前了！苏宁陪你熬夜看直播还送全新iPhone</a><br />
		<a href="https://wap.ikanchai.com/?action=show&amp;contentid=157565">苏宁抢先布局无人店 演绎刷脸“黑科技”</a><br />
		<a href="https://wap.ikanchai.com/?action=show&amp;contentid=156025">从实习生到总裁 苏宁1200人才工程”真的不是童话故事嘛？</a><br />
		<a href="https://wap.ikanchai.com/?action=show&amp;contentid=154547">扒一扒交行与苏宁的那些“蓄谋已久</a><br />
		<a href="https://wap.ikanchai.com/?action=show&amp;contentid=153726">苏宁帝国之裂变—战京东</a><br />
		<a href="https://wap.ikanchai.com/?action=show&amp;contentid=153104">苏宁818业绩燃爆 手机品类开挂只是冰山一角</a><br />
		<a href="https://wap.ikanchai.com/?action=show&amp;contentid=152908"> 818收盘 苏宁张近东预言电商下半场：智慧零售是主场</a><br />
		<a href="https://wap.ikanchai.com/?action=show&amp;contentid=152724">苏宁帝国之纵横：剑宗与气宗</a><br />
		<a href="https://wap.ikanchai.com/?action=show&amp;contentid=152555">天天快递起诉京东不正当竞争，能否讨回公道？</a><br />
		<a href="https://wap.ikanchai.com/?action=show&amp;contentid=152403">发狠的苏宁：能否在生鲜大战中抑制京东？</a><br />
		<a href="https://wap.ikanchai.com/?action=show&amp;contentid=152182">京东和苏宁，约架回到了线下</a><br />
		<a href="https://wap.ikanchai.com/?action=show&amp;contentid=151778">8亿购慈文IP剧：苏宁文娱“猛回头”，天价是门票还是学费？</a><br />
		<a href="https://wap.ikanchai.com/?action=show&amp;contentid=151735">苏宁侯恩龙放话怼京东：家电第一主场永远是苏宁</a><br />
		<a href="https://wap.ikanchai.com/?action=show&amp;contentid=151566">农村“任性”消费时代来了？11650元热水器被当场买走</a><br />
		<a href="https://wap.ikanchai.com/?action=show&amp;contentid=151380">“三国枭雄”新一轮电商大战 8月再争输赢！</a><br />
		<a href="https://wap.ikanchai.com/?action=show&amp;contentid=151269">7月份销售同比增长157% 苏宁政府采购优势再凸显</a><br />
		<a href="https://wap.ikanchai.com/?action=show&amp;contentid=151131">斗国美、战京东，转型后演绎智慧零售，他生命不息战斗不止</a><br />
		<a href="https://wap.ikanchai.com/?action=show&amp;contentid=150929">苏宁818引领电商8月狂欢，各大电商为何纷纷造节？</a><br />
		<a href="https://wap.ikanchai.com/?action=show&amp;contentid=149441">回归零售本质和人文关怀 苏宁818的身段你读懂了么</a><br />
		<a href="https://wap.ikanchai.com/?action=show&amp;contentid=149440">回归零售本质和人文关怀 苏宁818的身段你读懂了么</a><br />
		<a href="https://wap.ikanchai.com/?action=show&amp;contentid=149018">张近东说苏宁线下第一，为什么纯电商要小心了？</a><br />
		<a href="https://wap.ikanchai.com/?action=show&amp;contentid=148871">京东与苏宁的这场以“快递”之名的公关撕逼战，谁赢了？</a><br />
		<a href="https://wap.ikanchai.com/?action=show&amp;contentid=148821">阿里重演二选一防御京东，商家和消费者最受伤</a><br />
		<a href="https://wap.ikanchai.com/?action=show&amp;contentid=148819">物流围城，今年双11商家拿什么来发货？</a><br />
		<a href="https://wap.ikanchai.com/?action=show&amp;contentid=147602">京东“作恶”？苏宁“玻璃心”？不过是又在讲卖身BAT的故事</a><br />
		<a href="https://wap.ikanchai.com/?action=show&amp;contentid=147324">苏宁再次炮轰京东：你家物流在中国还进不了前十</a><br />
		<a href="https://wap.ikanchai.com/?action=show&amp;contentid=147305">梳理天天快递“被分手”内幕，快递行业互怼简直堪比影视圈！</a><br />
		<a href="https://wap.ikanchai.com/?action=show&amp;contentid=147245">天天、京东和苏宁打口水仗:争的是面子 丢的也是面子</a><br />
		<a href="https://wap.ikanchai.com/?action=show&amp;contentid=147093">复盘京东苏宁口水战：所谓封杀归根到底是利益之争</a><br />
		<a href="https://wap.ikanchai.com/?action=show&amp;contentid=147071">苏宁喷京东不讲公理，京东：你想多了！机器人都来送货了，这样互怼有意义吗？</a><br />
		<a href="https://wap.ikanchai.com/?action=show&amp;contentid=147059">东宁口水战下半场 苏宁副董事长孙为民再发声</a><br />
		<a href="https://wap.ikanchai.com/?action=show&amp;contentid=146933">天天快递、圆通遭封杀，京东替商家选择快递合理吗？</a><br />
		<a href="https://wap.ikanchai.com/?action=show&amp;contentid=146600">京东突然封杀天天快递，背后动机并不单纯</a><br />
		<a href="https://wap.ikanchai.com/?action=show&amp;contentid=144800">苏宁的100家汽车超市靠不靠谱？从第一家就能看出来！</a><br />
		<a href="https://wap.ikanchai.com/?action=show&amp;contentid=144177">我所理解的新零售：融合、割裂与再组合</a><br />
		<a href="https://wap.ikanchai.com/?action=show&amp;contentid=143504">洪灾渐远，生活继续   苏宁投入百万资金检修泡水家电</a><br />
		<a href="https://wap.ikanchai.com/?action=show&amp;contentid=143286">换个角度看苏宁VS京东：否定线下价值等于打脸京东</a><br />
		<a href="https://wap.ikanchai.com/?action=show&amp;contentid=143169">换个角度看苏宁VS京东：否定线下价值等于打脸京东</a><br />
		<a href="https://wap.ikanchai.com/?action=show&amp;contentid=142747">复盘苏宁为什么没干过京东</a><br />
		<a href="https://wap.ikanchai.com/?action=show&amp;contentid=142628">香港零售业触底反弹苏宁等巨头注入新动能</a><br />
		<a href="https://wap.ikanchai.com/?action=show&amp;contentid=141073">苏宁VS京首战背后电竞学习中超利还是弊？</a><br />
		<a href="https://wap.ikanchai.com/?action=show&amp;contentid=140476">LPL“618电商大战”败给苏宁，京东究竟输在哪？</a><br />
		<a href="https://wap.ikanchai.com/?action=show&amp;contentid=140176">618电商激战正酣，为何苏宁拿到了苹果的“第一次”？</a><br />
		<a href="https://wap.ikanchai.com/?action=show&amp;contentid=140107">苏宁银行获准开业 黄金老任董事长及行长</a><br />
		<a href="https://wap.ikanchai.com/?action=show&amp;contentid=139962">看看阿里、苏宁、乐视，为什么大佬都喜欢在银行业插一脚？</a><br />
		<a href="https://wap.ikanchai.com/?action=show&amp;contentid=139807">QLED引爆彩电高端市场苏宁线下打响年中庆</a><br />
		<a href="https://wap.ikanchai.com/?action=show&amp;contentid=139773">大树之下寸草难生？寄生苏宁PPTV电视陷迷途</a><br />
		<a href="https://wap.ikanchai.com/?action=show&amp;contentid=139519">苏宁易购总裁侯恩龙：智慧零售预测消费趋势</a><br />
		<a href="https://wap.ikanchai.com/?action=show&amp;contentid=138732">互联网公司PK员工福利：苏宁帮借钱买房 京东看病全报销</a><br />
		<a href="https://wap.ikanchai.com/?action=show&amp;contentid=138553">苏宁发力年中庆 家电3C行业激战正酣</a><br />
		<a href="https://wap.ikanchai.com/?action=show&amp;contentid=138104">京东万店齐发被批“店招式618” 电商该以何种姿势线下开店？</a><br />
		<a href="https://wap.ikanchai.com/?action=show&amp;contentid=138013">苏宁携“智慧零售”黑科技绽放2017CES Asia</a><br />
		<a href="https://wap.ikanchai.com/?action=show&amp;contentid=137488">618再掀激进价格战：阿里+苏宁狂怼京东背后的焦虑</a><br />
		<a href="https://wap.ikanchai.com/?action=show&amp;contentid=137297">618苏宁太安静？别着急，他们“王炸”在后面！</a><br />
		<a href="https://wap.ikanchai.com/?action=show&amp;contentid=137172">年中大促成“试练场” 苏宁智慧零售要以怎样的姿态着陆？</a><br />
		<a href="https://wap.ikanchai.com/?action=show&amp;contentid=136669">京东、阿里物流大战，怎么苏宁、唯品会、国美也来凑热闹？</a><br />
		<a href="https://wap.ikanchai.com/?action=show&amp;contentid=135578">零售迈向深耕下半场阶段，阿里、苏宁和京东走向了三条不同的路</a><br />
		<a href="https://wap.ikanchai.com/?action=show&amp;contentid=135285">零售迈向深耕下半场阶段，阿里、苏宁和京东走向了三条不同的路</a><br />
		<a href="https://wap.ikanchai.com/?action=show&amp;contentid=134775">苏宁张近东：智慧零售引领第三次零售变革</a><br />
		<a href="https://wap.ikanchai.com/?action=show&amp;contentid=134666">被曝光 苏宁智能仓储核心数据流出</a><br />
		<a href="https://wap.ikanchai.com/?action=show&amp;contentid=134227">“2016年中国连锁百强”出炉苏宁国美靠前</a><br />
		<a href="https://wap.ikanchai.com/?action=show&amp;contentid=133091">苏宁如何炼成中国零售业第一的“名片”</a><br />
		<a href="https://wap.ikanchai.com/?action=show&amp;contentid=132356">昔日电商霸主今何在？国美苏宁全年净利之和不及京东一季度</a><br />
		<a href="https://wap.ikanchai.com/?action=show&amp;contentid=131980">炒概念、刷存在感、浮躁成风 苏宁们怎么了？</a><br />
		<a href="https://wap.ikanchai.com/?action=show&amp;contentid=131953">监管收紧，大佬们会减少海外买买买吗？</a><br />
		<a href="https://wap.ikanchai.com/?action=show&amp;contentid=130305">关于智慧零售，苏宁向江旭在2017GMIC上说了些什么</a><br />
		<a href="https://wap.ikanchai.com/?action=show&amp;contentid=128371">《速8》飚车 苏宁易购418全渠道涨287%</a><br />
		<a href="https://wap.ikanchai.com/?action=show&amp;contentid=128196">MAX榜发威 天猫苏宁大数据引领新零售革命</a><br />
		<a href="https://wap.ikanchai.com/?action=show&amp;contentid=127382">苏宁张近东的创业崛起之路：生于互联网，再造一座城</a><br />
		<a href="https://wap.ikanchai.com/?action=show&amp;contentid=126205">复盘：苏宁6年前遭遇京东后就开始一路倒霉</a><br />
		<a href="https://wap.ikanchai.com/?action=show&amp;contentid=126130">张近东回忆当年“下海”  今天的苏宁是拼出来的</a><br />
		<a href="https://wap.ikanchai.com/?action=show&amp;contentid=126129">复盘，苏宁6年前遭遇京东后就开始一路倒霉</a><br />
		<a href="https://wap.ikanchai.com/?action=show&amp;contentid=125863">CCTV5的体育版权垄断被打破，但乐视苏宁也没过上好日子</a><br />
		<a href="https://wap.ikanchai.com/?action=show&amp;contentid=125392">中关村卖场遇冷，救世主不是苏宁国美而是他！</a><br />
		<a href="https://wap.ikanchai.com/?action=show&amp;contentid=125215">苏宁云商转型7年苦等拐点 消费金融业务被曝再亏1.9亿</a><br />
		<a href="https://wap.ikanchai.com/?action=show&amp;contentid=124876">搞定中超后，苏宁又花2.5亿美元拿下五年德甲版权</a><br />
		<a href="https://wap.ikanchai.com/?action=show&amp;contentid=124714">苏宁孙为民：智慧零售把我们带入更精彩消费时代</a><br />
		<a href="https://wap.ikanchai.com/?action=show&amp;contentid=124712">苏宁易购携众启动“418”家电3C节</a><br />
		<a href="https://wap.ikanchai.com/?action=show&amp;contentid=123849">思聪50万电视到手就“落伍”？索尼联手苏宁发布OLED系列新品</a><br />
		<a href="https://wap.ikanchai.com/?action=show&amp;contentid=122769">苏宁国美转型路上这对难兄难弟，重回巅峰基本无望</a><br />
		<a href="https://wap.ikanchai.com/?action=show&amp;contentid=122618">独家揭秘：全球第一台索尼100英寸电视拥有者真的是思聪吗？ </a><br />
		<a href="https://wap.ikanchai.com/?action=show&amp;contentid=122477">王思聪：我买下全球第一台索尼100Z9D  苏宁客户：我的才是第一台</a><br />
		<a href="https://wap.ikanchai.com/?action=show&amp;contentid=122198">运动热潮催生消费新热点  苏宁超级品类日运动鞋服最受欢迎</a><br />
		<a href="https://wap.ikanchai.com/?action=show&amp;contentid=121676">小天鹅洗衣机新品登陆苏宁，不仅颜值高除菌效果也顶好</a><br />
		<a href="https://wap.ikanchai.com/?action=show&amp;contentid=121675">不用钥匙、银行级防盗，苏宁德施曼定制智能锁众筹首周破百万</a><br />
		<a href="https://wap.ikanchai.com/?action=show&amp;contentid=121639">苏宁、国美和京东，谁的套路最深？</a><br />
		<a href="https://wap.ikanchai.com/?action=show&amp;contentid=120830">苏宁联合德施曼研发智能门锁，指纹、手机蓝牙、APP可直接开锁</a><br />
		<a href="https://wap.ikanchai.com/?action=show&amp;contentid=120829">央视联合苏宁推出《中国经济生活大调查》：百姓最愿为家电数码高品质产品买单</a><br />
		<a href="https://wap.ikanchai.com/?action=show&amp;contentid=120828">苏宁携手9大企业家现身央视撸袖子：共创品质消费 一起行动</a><br />
		<a href="https://wap.ikanchai.com/?action=show&amp;contentid=120489">家电3C全球峰会上，带头大哥苏宁如何引领行业升级</a><br />
		<a href="https://wap.ikanchai.com/?action=show&amp;contentid=120236">消费需求快速升级，苏宁靠什么实现“内生性增长”？</a><br />
		<a href="https://wap.ikanchai.com/?action=show&amp;contentid=120169">一场峰会吸引百位大佬齐聚 苏宁承载行业翘楚驶向何方？</a><br />
		<a href="https://wap.ikanchai.com/?action=show&amp;contentid=120125">苏宁田睿：破除渠道界限的O2O，是罗盘针为零售指出的方向</a><br />
		<a href="https://wap.ikanchai.com/?action=show&amp;contentid=120049">五年京东苏宁撕逼大战回顾：苏宁，作死乎？刘总，好好活着吧！</a><br />
		<a href="https://wap.ikanchai.com/?action=show&amp;contentid=119993">O2O模式之争已尘埃落定，看苏宁如何逆势突围</a><br />
		<a href="https://wap.ikanchai.com/?action=show&amp;contentid=119978">苏宁侯恩龙：不忘共赢初心，合作抢占消费市场才能走远</a><br />
		<a href="https://wap.ikanchai.com/?action=show&amp;contentid=119977">2017苏宁手机重装出发：改变很艰难  但还是发生了</a><br />
		<a href="https://wap.ikanchai.com/?action=show&amp;contentid=119973">科沃斯董事长到访苏宁，未来智能机器人可取代琐碎劳动</a><br />
		<a href="https://wap.ikanchai.com/?action=show&amp;contentid=119972">构筑零售生态闭环，苏宁与美的小天鹅签订70亿战略协议</a><br />
		<a href="https://wap.ikanchai.com/?action=show&amp;contentid=119971">布局精准单品，提升线下体验，2017苏宁携手博西家电又放大招</a><br />
		<a href="https://wap.ikanchai.com/?action=show&amp;contentid=119911">达则兼济天下：京东和苏宁的大趋大同</a><br />
		<a href="https://wap.ikanchai.com/?action=show&amp;contentid=119883">京东力压苏宁成家电渠道王 下个对手还有谁？</a><br />
		<a href="https://wap.ikanchai.com/?action=show&amp;contentid=119568">2017家电3C全球峰会开幕，场外最大明星竟是他们</a><br />
		<a href="https://wap.ikanchai.com/?action=show&amp;contentid=119566">艾瑞报告称线下购物需求反弹，苏宁O2O模式得分最高</a><br />
		<a href="https://wap.ikanchai.com/?action=show&amp;contentid=119565">戴尔苏宁打造“城乡攻略”：每10家店建一个体验区</a><br />
		<a href="https://wap.ikanchai.com/?action=show&amp;contentid=119013">京东国美苏宁的呛声，是时候做个了结了</a><br />
		<a href="https://wap.ikanchai.com/?action=show&amp;contentid=118763">足不出户“剃喜头” 苏宁首发飞利浦及萌狮定制版婴童理发器</a><br />
		<a href="https://wap.ikanchai.com/?action=show&amp;contentid=118762">冰箱洗衣机空调一个也不能少，苏宁惠而浦9周年盛典让利消费者</a><br />
		<a href="https://wap.ikanchai.com/?action=show&amp;contentid=118628">高鑫零售公告打脸总裁 称大润发求购者无阿里腾讯</a><br />
		<a href="https://wap.ikanchai.com/?action=show&amp;contentid=118612">三四线城市被OV占领是电商的痛，京东、苏宁、国美能否破局？</a><br />
		<a href="https://wap.ikanchai.com/?action=show&amp;contentid=118577">高鑫零售午后停牌  或与阿里、腾讯和苏宁“求婚”有关</a><br />
		<a href="https://wap.ikanchai.com/?action=show&amp;contentid=118478">三四线城市被OV占领是电商的痛，京东、苏宁、国美能否破局？</a><br />
		<a href="https://wap.ikanchai.com/?action=show&amp;contentid=117992">刘强东以老家尚有苏宁店为耻 苏宁怼：刘总好好活着吧</a><br />
		<a href="https://wap.ikanchai.com/?action=show&amp;contentid=117946">“三驾马车”齐发 苏宁“极致服务”打响空调战第一枪</a><br />
		<a href="https://wap.ikanchai.com/?action=show&amp;contentid=117940">“三驾马车”齐发，苏宁“极致服务”打响空调战第一枪</a><br />
		<a href="https://wap.ikanchai.com/?action=show&amp;contentid=117324">苏宁2017年战略：全面赋能零售商  成为供给侧改革的引领者</a><br />
		<a href="https://wap.ikanchai.com/?action=show&amp;contentid=117229">既然“京东自营≠京东商城自营”，那苏宁和国美呢？</a><br />
		<a href="https://wap.ikanchai.com/?action=show&amp;contentid=116844">苏宁定制快递盒变身实用收纳箱 新春要年货更要乐趣与环保</a><br />
		<a href="https://wap.ikanchai.com/?action=show&amp;contentid=116842">杨洋老公出定制款情人节卫衣了 羊毛们还等什么？</a><br />
		<a href="https://wap.ikanchai.com/?action=show&amp;contentid=116834">苏宁、陆金所荣获“2016中国互联网风云榜”年度最佳互联网金融奖</a><br />
		<a href="https://wap.ikanchai.com/?action=show&amp;contentid=116399">刘强东与美的签200亿协议，对标马云283亿入股苏宁</a><br />
		<a href="https://wap.ikanchai.com/?action=show&amp;contentid=116173">零售才是苏宁的基因，而它却不断做加法让旁观者捏汗</a><br />
		<a href="https://wap.ikanchai.com/?action=show&amp;contentid=116158">零售才是苏宁的基因，而它却不断做加法让旁观者捏汗</a><br />
		<a href="https://wap.ikanchai.com/?action=show&amp;contentid=116140">苏宁摩托大军“送爱回家”：苏宁人格的真人秀</a><br />
		<a href="https://wap.ikanchai.com/?action=show&amp;contentid=116122">冬日涌动苏宁温度  春运首日摩托大军进店寄包投保</a><br />
		<a href="https://wap.ikanchai.com/?action=show&amp;contentid=115863">苏宁云商：核心经营指标向好 四季度已实现经营性盈利 </a><br />
		<a href="https://wap.ikanchai.com/?action=show&amp;contentid=115781">苏宁启动2017“送爱回家”公益行动  为上万摩托大军寄包裹、送保险</a><br />
		<a href="https://wap.ikanchai.com/?action=show&amp;contentid=115410">苏宁红孩子2017第一个大牌日  联手雅培打造“粉丝盛宴”</a><br />
		<a href="https://wap.ikanchai.com/?action=show&amp;contentid=115409">飞机上看电子文件不方便  苏宁、同程把无线打印机装进机场  </a><br />
		<a href="https://wap.ikanchai.com/?action=show&amp;contentid=114307">苏宁收购天天快递，海航哭晕，申通老板怒赚20亿</a><br />
		<a href="https://wap.ikanchai.com/?action=show&amp;contentid=114304">科技晚报：Note7与SpaceX火箭爆炸原因已查明，本月公布</a><br />
		<a href="https://wap.ikanchai.com/?action=show&amp;contentid=114302">苏宁收购天天快递，将提高苏宁物流体系的独立性</a><br />
		<a href="https://wap.ikanchai.com/?action=show&amp;contentid=114256">苏宁拟42亿收购天天快递，快递业资本竞争延续</a><br />
		<a href="https://wap.ikanchai.com/?action=show&amp;contentid=114241">苏宁42.5亿收购天天快递，背后的阿里巴巴笑了</a><br />
		<a href="https://wap.ikanchai.com/?action=show&amp;contentid=114176">苏宁花约30亿收购天天快递70%股份</a><br />
		<a href="https://wap.ikanchai.com/?action=show&amp;contentid=114143">苏宁43.5亿收购天天快递，电商物流服务体验成未来竞争关键</a><br />
		<a href="https://wap.ikanchai.com/?action=show&amp;contentid=114130">别人家的周年庆：苏宁26周年成立公益基金会，将公益进行到底</a><br />
		<a href="https://wap.ikanchai.com/?action=show&amp;contentid=113049">线下价值回归：苏宁掀起购物娱乐化的“场景革命”</a><br />
		<a href="https://wap.ikanchai.com/?action=show&amp;contentid=113041">苏宁实体店变身“游乐场”：购物与娱乐双轮驱动</a><br />
		<a href="https://wap.ikanchai.com/?action=show&amp;contentid=112922">别人家的公司 “囧”老板徐峥垂涎的苏宁食堂大揭秘</a><br />
		<a href="https://wap.ikanchai.com/?action=show&amp;contentid=112921">手机功能融入购物场景 苏宁开创手机卖场零售新业态</a><br />
		<a href="https://wap.ikanchai.com/?action=show&amp;contentid=112920">苏宁首个机器人之家亮相南京2017年要全面打造体验场景</a><br />
		<a href="https://wap.ikanchai.com/?action=show&amp;contentid=112919">苏宁美的联手力推7款新品秦凯、何姿现身试用做饭</a><br />
		<a href="https://wap.ikanchai.com/?action=show&amp;contentid=111271">苏宁与剑河签订战略合作  助力“林下小香鸡”走向全国</a><br />
		<a href="https://wap.ikanchai.com/?action=show&amp;contentid=111268">家有梧桐引凤来，苏宁联姻新大洲本田</a><br />
		<a href="https://wap.ikanchai.com/?action=show&amp;contentid=110899">双11之后消协做了个调查 发现16.7%商品虚假促销</a><br />
		<a href="https://wap.ikanchai.com/?action=show&amp;contentid=110726">“滞销土鸡”借电商之翼飞向全国  苏宁41小时卖出8045只</a><br />
		<a href="https://wap.ikanchai.com/?action=show&amp;contentid=109768">苏宁发力智能硬件领域  小米、海尔等产品一站式购齐</a><br />
		<a href="https://wap.ikanchai.com/?action=show&amp;contentid=109334">全民来拔草  苏宁双十二让好货直抵人心</a><br />
		<a href="https://wap.ikanchai.com/?action=show&amp;contentid=108925">苏宁年末“疯省榜”，林志玲邀你来探班</a><br />
		<a href="https://wap.ikanchai.com/?action=show&amp;contentid=108374">比双十一还猛 美国黑色星期五电商总销量突破30亿美元</a><br />
		<a href="https://wap.ikanchai.com/?action=show&amp;contentid=108282">足协杯次回合门票收入全捐 苏宁公益月正式启幕</a><br />
		<a href="https://wap.ikanchai.com/?action=show&amp;contentid=108177">手机圈偏科生逆袭的思考，纵向的生存空间还有多少？</a><br />
		<a href="https://wap.ikanchai.com/?action=show&amp;contentid=107705">苏宁金融打造全产业链闭环，重塑农村金融新格局</a><br />
		<a href="https://wap.ikanchai.com/?action=show&amp;contentid=107588">双十一新打法：告别低价打折 告别电子商务</a><br />
		<a href="https://wap.ikanchai.com/?action=show&amp;contentid=107372">经历了天猫京东双十一，却觉得不是自己想要的「买买买」体验？</a><br />
		<a href="https://wap.ikanchai.com/?action=show&amp;contentid=107290">“双11”全球化进程迅猛 “黑色星期五”或将转化形态</a><br />
		<a href="https://wap.ikanchai.com/?action=show&amp;contentid=107241">苏宁拿下英超3年独家转播权 中标价高达48亿元？</a><br />
		<a href="https://wap.ikanchai.com/?action=show&amp;contentid=107150">前置2000万柔光双摄 vivo X9正式登陆苏宁开启预约</a><br />
		<a href="https://wap.ikanchai.com/?action=show&amp;contentid=107061">如果没了电商，阿里真的会“日薄西山”吗？</a><br />
		<a href="https://wap.ikanchai.com/?action=show&amp;contentid=107056">双11销售渐趋见顶, 明年增长靠什么？</a><br />
		<a href="https://wap.ikanchai.com/?action=show&amp;contentid=107017">从美国大选到双十一盛会，看屌丝如何主宰世</a><br />
		<a href="https://wap.ikanchai.com/?action=show&amp;contentid=106951">双十一冲动消费？这些既赚钱又做慈善的闲置平台派上用场了</a><br />
		<a href="https://wap.ikanchai.com/?action=show&amp;contentid=106910">裁员虽假，危机仍在，达摩克利斯之剑下的滴滴出行</a><br />
		<a href="https://wap.ikanchai.com/?action=show&amp;contentid=106782">从刚过去的双十一看已经逝去的PC时代</a><br />
		<a href="https://wap.ikanchai.com/?action=show&amp;contentid=106781">“双11”冷思考：狂欢下的零售变革</a><br />
		<a href="https://wap.ikanchai.com/?action=show&amp;contentid=106726">热闹的「双 11」结束了，PC 却彻底沦为「弃儿」</a><br />
		<a href="https://wap.ikanchai.com/?action=show&amp;contentid=106657">双十一新用户暴增562% 这家电商告诉你怎么做到</a><br />
		<a href="https://wap.ikanchai.com/?action=show&amp;contentid=106625">Buy+只“活”了11天，内容缺失拿什么实现VR购物?</a><br />
		<a href="https://wap.ikanchai.com/?action=show&amp;contentid=106621">Gamer的双十一感想：我们都是人民币玩家了，你却要倒闭了！</a><br />
		<a href="https://wap.ikanchai.com/?action=show&amp;contentid=106554">谈论「双十一」的时候，我们在谈论什么</a><br />
		<a href="https://wap.ikanchai.com/?action=show&amp;contentid=106536">以利润换市场，持续的价格战等于慢性自杀</a><br />
		<a href="https://wap.ikanchai.com/?action=show&amp;contentid=106507">线上线下融合成零售业新风口，苏宁易购多年探索或迎收获</a><br />
		<a href="https://wap.ikanchai.com/?action=show&amp;contentid=106454">苏宁双十一大捷, 互联网零售终获正名?</a><br />
		<a href="https://wap.ikanchai.com/?action=show&amp;contentid=106410">校园贷三年兴亡史：从集体狂欢到万劫不复</a><br />
		<a href="https://wap.ikanchai.com/?action=show&amp;contentid=106380">千亿“双11”:预售支撑的伪繁华</a><br />
		<a href="https://wap.ikanchai.com/?action=show&amp;contentid=106352">已到了七年之痒的敏感期，双十一何时才会倒掉？</a><br />
		<a href="https://wap.ikanchai.com/?action=show&amp;contentid=106335">复盘双十一：热闹之后，一地鸡毛</a><br />
		<a href="https://wap.ikanchai.com/?action=show&amp;contentid=106331">除了唱衰与质疑，我们还可以怎么看待“双十一”？</a><br />
		<a href="https://wap.ikanchai.com/?action=show&amp;contentid=106308">双十一复盘： 苏宁业绩暴增193% 背后的终极必杀技</a><br />
		<a href="https://wap.ikanchai.com/?action=show&amp;contentid=106307">苏宁“双11”斩获的除了业绩，还有什么？</a><br />
		<a href="https://wap.ikanchai.com/?action=show&amp;contentid=106306">三只松鼠再创新高，新的潜力股浮出水面</a><br />
		<a href="https://wap.ikanchai.com/?action=show&amp;contentid=106304">双十一狂欢过后，从优衣库看“新零售”时代的来临</a><br />
		<a href="https://wap.ikanchai.com/?action=show&amp;contentid=106303">科技晚报：Chrome装机量超20亿，扎克伯格被“悼念”</a><br />
		<a href="https://wap.ikanchai.com/?action=show&amp;contentid=106299">汽车之家：双11卖掉13万辆车，交易额近200亿</a><br />
		<a href="https://wap.ikanchai.com/?action=show&amp;contentid=106294">除了1207亿，阿里“双十一”还有这些值得关注</a><br />
		<a href="https://wap.ikanchai.com/?action=show&amp;contentid=106293">双11背后：只见天猫笑，哪闻淘宝哭</a><br />
		<a href="https://wap.ikanchai.com/?action=show&amp;contentid=106291">后双十一吃土指南：对于吃土这件事，我们是认真的！</a><br />
		<a href="https://wap.ikanchai.com/?action=show&amp;contentid=106288">2016阿里“双十一”谢幕，马云聊了聊他的心路历程</a><br />
		<a href="https://wap.ikanchai.com/?action=show&amp;contentid=106286">阿里旗下的飞猪首次亮相双11 全天交易额达21.7亿元</a><br />
		<a href="https://wap.ikanchai.com/?action=show&amp;contentid=106280">双十一剁手榜出炉：广东人最壕 上海人最“精明”</a><br />
		<a href="https://wap.ikanchai.com/?action=show&amp;contentid=106271">京东：双11交易额增60% 服饰家居订单占比超40%</a><br />
		<a href="https://wap.ikanchai.com/?action=show&amp;contentid=106264">马云：“双11”要做100年！阿里打假，政府有责</a><br />
		<a href="https://wap.ikanchai.com/?action=show&amp;contentid=106251">阿里CEO张勇：2016天猫双11是新零售的起点</a><br />
		<a href="https://wap.ikanchai.com/?action=show&amp;contentid=106249">隐忍多年，今年双十一，苏宁可以给自己一点掌声</a><br />
		<a href="https://wap.ikanchai.com/?action=show&amp;contentid=106247">耀眼于GMV，受限于GMV，天猫双十一的游戏规则该改改了</a><br />
		<a href="https://wap.ikanchai.com/?action=show&amp;contentid=106242">12.95亿创史！雷军发双11小米全员内部信：干得漂亮</a><br />
		<a href="https://wap.ikanchai.com/?action=show&amp;contentid=106230">今年双十一以1207亿元收官，马云说我们见好就收</a><br />
		<a href="https://wap.ikanchai.com/?action=show&amp;contentid=106228">马云说双十一要举办100届，菜鸟网络才刚完成期中考</a><br />
		<a href="https://wap.ikanchai.com/?action=show&amp;contentid=106219">天猫双十一单日成交额再创奇迹：24小时1207亿元！</a><br />
		<a href="https://wap.ikanchai.com/?action=show&amp;contentid=106211">“双十一”，马云给菜鸟网络的压力测试</a><br />
		<a href="https://wap.ikanchai.com/?action=show&amp;contentid=106210">现场围观阿里双十一24小时：三份数据，以及两份疑问</a><br />
		<a href="https://wap.ikanchai.com/?action=show&amp;contentid=106203">2016天猫双十一当天交易额超1207亿元 无线成交占比近82%</a><br />
		<a href="https://wap.ikanchai.com/?action=show&amp;contentid=106202">今年双十一以1207亿元收官，马云说我们见好就收</a><br />
		<a href="https://wap.ikanchai.com/?action=show&amp;contentid=106193">苏宁双十一暴增193% 张近东深夜1000万重奖创新</a><br />
		<a href="https://wap.ikanchai.com/?action=show&amp;contentid=106169">2秒获额18万,苏宁金融任性付双十一为“剁手党”授信</a><br />
		<a href="https://wap.ikanchai.com/?action=show&amp;contentid=106164">双十一”盛宴，几多欢笑几多泪？——剖析电商“潜规则</a><br />
		<a href="https://wap.ikanchai.com/?action=show&amp;contentid=106149">2016天猫双11物流战报 9小时232个城市收到双11包裹</a><br />
		<a href="https://wap.ikanchai.com/?action=show&amp;contentid=106137">腾讯云11.11：十分钟内完成弹性伸缩，流量清洗化解DDoS攻击</a><br />
		<a href="https://wap.ikanchai.com/?action=show&amp;contentid=106134">双 11 狂欢八年，“买买买”却已经不是重点</a><br />
		<a href="https://wap.ikanchai.com/?action=show&amp;contentid=106117">李星：双11的旧套路与新花样</a><br />
		<a href="https://wap.ikanchai.com/?action=show&amp;contentid=106110">支付宝瘫痪怪银联? 官方:这个锅我们背 谁也抢不走</a><br />
		<a href="https://wap.ikanchai.com/?action=show&amp;contentid=106107">全民大趴双十一何时才会倒掉？</a><br />
		<a href="https://wap.ikanchai.com/?action=show&amp;contentid=106104">海信、科龙空调强攻双十一，不到2小时销量超去年全天</a><br />
		<a href="https://wap.ikanchai.com/?action=show&amp;contentid=106101">双十一不只拼低价，海信激光电视秒速售罄</a><br />
		<a href="https://wap.ikanchai.com/?action=show&amp;contentid=106089">天猫国美苏宁大战双11，除了数字毫无新意</a><br />
		<a href="https://wap.ikanchai.com/?action=show&amp;contentid=106067">苏宁易购“嗨爆”双十一  订单量同比增长214%</a><br />
		<a href="https://wap.ikanchai.com/?action=show&amp;contentid=106050">上午十一点 阿里双十一购物节交易额冲至769亿</a><br />
		<a href="https://wap.ikanchai.com/?action=show&amp;contentid=106040">双十一京东的直播秀，浮夸背后略显惆怅</a><br />
		<a href="https://wap.ikanchai.com/?action=show&amp;contentid=106034">双11再次刷新世界记录：支付宝峰值达每秒12万笔</a><br />
		<a href="https://wap.ikanchai.com/?action=show&amp;contentid=106012">千亿成交额的背后：“双十一”是每个商家躲不过的“劫”</a><br />
		<a href="https://wap.ikanchai.com/?action=show&amp;contentid=106004">79999刷新双十一逼格，海信激光电视成光棍节的逆袭</a><br />
		<a href="https://wap.ikanchai.com/?action=show&amp;contentid=106002">海信电视“大”战双十一，55吋、65吋曲面电视遥遥领先</a><br />
		<a href="https://wap.ikanchai.com/?action=show&amp;contentid=105999">八岁的双十一：从“消费至死”到“全民狂欢”</a><br />
		<a href="https://wap.ikanchai.com/?action=show&amp;contentid=105995">双十一来了！马云：中国电商要变天了</a><br />
		<a href="https://wap.ikanchai.com/?action=show&amp;contentid=105989">菜鸟联盟极速达 2016天猫双11首单13分钟签收</a><br />
		<a href="https://wap.ikanchai.com/?action=show&amp;contentid=105988">千亿成交额的背后：“双十一”是每个商家躲不过的“劫”</a><br />
		<a href="https://wap.ikanchai.com/?action=show&amp;contentid=105986">数字漂亮敌不过热情消退，双十一还能狂欢多久？</a><br />
		<a href="https://wap.ikanchai.com/?action=show&amp;contentid=105982">阿里CEO张勇：全球化是未来十年的核心战略之一</a><br />
		<a href="https://wap.ikanchai.com/?action=show&amp;contentid=105973">八岁的双十一：从“消费至死”到“全民狂欢”</a><br />
		<a href="https://wap.ikanchai.com/?action=show&amp;contentid=105972">关于天猫双11，你需知道的11个数据：2.5小时破500亿！</a><br />
		<a href="https://wap.ikanchai.com/?action=show&amp;contentid=105968">马云这么牛，双十一为什么还需要电视台？</a><br />
		<a href="https://wap.ikanchai.com/?action=show&amp;contentid=105964">八岁的双十一：从“消费至死”到“全民狂欢”</a><br />
		<a href="https://wap.ikanchai.com/?action=show&amp;contentid=105945">多轮IP齐上阵： 苏宁“笑倾城”让场景化购物软着陆</a><br />
		<a href="https://wap.ikanchai.com/?action=show&amp;contentid=105919">多轮IP齐上阵： 苏宁“笑倾城”让场景化购物软着陆</a><br />
		<a href="https://wap.ikanchai.com/?action=show&amp;contentid=105906">“双十一”又要来了，这次让我们聊聊垂直电商的危机</a><br />
		<a href="https://wap.ikanchai.com/?action=show&amp;contentid=105903">外媒：阿里巴巴双11销售额或突破200亿美元</a><br />
		<a href="https://wap.ikanchai.com/?action=show&amp;contentid=105902">背水一战！双十一才决定乐视命运成败的大决战</a><br />
		<a href="https://wap.ikanchai.com/?action=show&amp;contentid=105849">你在双十一买买买的时候，这些电商平台却在死磕“羊毛党”</a><br />
		<a href="https://wap.ikanchai.com/?action=show&amp;contentid=105831">“双寡头”格局下 中小电商“各辟蹊径”</a><br />
		<a href="https://wap.ikanchai.com/?action=show&amp;contentid=105771">双十一沦为陪跑的中小商家该如何另觅出路？</a><br />
		<a href="https://wap.ikanchai.com/?action=show&amp;contentid=105711">“笑倾城”引爆无锡 看苏宁易购玩穿越游客爆棚</a><br />
		<a href="https://wap.ikanchai.com/?action=show&amp;contentid=105708">苏宁易购再迎门店开业高峰，互联网门店搅局“双十一”电商大促</a><br />
		<a href="https://wap.ikanchai.com/?action=show&amp;contentid=105636">沉迷“买买买”, 中国网购消费者的进化史</a><br />
		<a href="https://wap.ikanchai.com/?action=show&amp;contentid=105607">双十一前夕，菜鸟携快递公司推云客服秒查包裹讯息</a><br />
		<a href="https://wap.ikanchai.com/?action=show&amp;contentid=105594">鸡肋的“双十一”应该寿终正寝了吧</a><br />
		<a href="https://wap.ikanchai.com/?action=show&amp;contentid=105549">鸡肋的“双十一”应该寿终正寝了吧</a><br />
		<a href="https://wap.ikanchai.com/?action=show&amp;contentid=105539">漂洋过海来中国，老外备战苏宁双十一</a><br />
		<a href="https://wap.ikanchai.com/?action=show&amp;contentid=105538">多产业全面助力“笑倾城” 为了游客开心苏宁拼了</a><br />
		<a href="https://wap.ikanchai.com/?action=show&amp;contentid=105445">一纸开城诏 道尽零售情</a><br />
		<a href="https://wap.ikanchai.com/?action=show&amp;contentid=105431">垂直电商搭上双11顺风车 “阿里吃肉我们喝汤”</a><br />
		<a href="https://wap.ikanchai.com/?action=show&amp;contentid=105425">京东阿里备战双十一，展开三大差异化竞争</a><br />
		<a href="https://wap.ikanchai.com/?action=show&amp;contentid=105424">双十一最全“剁手”攻略：商家疯狂，消费者更要理性堤防这些陷阱</a><br />
		<a href="https://wap.ikanchai.com/?action=show&amp;contentid=105420">马云探班双11：图个快乐注意休息</a><br />
		<a href="https://wap.ikanchai.com/?action=show&amp;contentid=105380">双十一揣好钱包别太冲动：看看商家都有哪些套路</a><br />
		<a href="https://wap.ikanchai.com/?action=show&amp;contentid=105371">工商总局约谈京东阿里等电商：双11别贬低对手</a><br />
		<a href="https://wap.ikanchai.com/?action=show&amp;contentid=105355">外媒预测双11销售额曝光：阿里巴巴要逆天！</a><br />
		<a href="https://wap.ikanchai.com/?action=show&amp;contentid=105328">又是电商备战11.11时，今年云保镖貌似很抢手？</a><br />
		<a href="https://wap.ikanchai.com/?action=show&amp;contentid=105304">苏宁消费金融任性付双十一升级玩法大曝光</a><br />
		<a href="https://wap.ikanchai.com/?action=show&amp;contentid=105302">双十一，汽车电商们该告别“皇帝的新衣”了</a><br />
		<a href="https://wap.ikanchai.com/?action=show&amp;contentid=105292">苏宁消费金融任性付双十一升级玩法大曝光</a><br />
		<a href="https://wap.ikanchai.com/?action=show&amp;contentid=105247">让你剁手的不止双十一，更有朋友圈</a><br />
		<a href="https://wap.ikanchai.com/?action=show&amp;contentid=105196">卖家拼杀“双11”，值得吗？</a><br />
		<a href="https://wap.ikanchai.com/?action=show&amp;contentid=105188">京东玩情怀，苏宁玩优惠 “双11”你会选哪个？</a><br />
		<a href="https://wap.ikanchai.com/?action=show&amp;contentid=105129">暴风魔镜签约京东商城 VR风暴双十一火热来袭</a><br />
		<a href="https://wap.ikanchai.com/?action=show&amp;contentid=104983">当你们在双11狂购时 百货商场们却要饿死了</a><br />
		<a href="https://wap.ikanchai.com/?action=show&amp;contentid=104958">双十一预售战：海信电视赢在“前戏” 平均单价、大尺寸“双料第一”</a><br />
		<a href="https://wap.ikanchai.com/?action=show&amp;contentid=104929">抢人抢地抢航线 双11快递公司也要“火拼”</a><br />
		<a href="https://wap.ikanchai.com/?action=show&amp;contentid=104913">生意太火“代秒族”停接双11订单 变相黄牛合规吗？</a><br />
		<a href="https://wap.ikanchai.com/?action=show&amp;contentid=104819">猫宁电商基因强大 今年双十一再拼服务秀实力</a><br />
		<a href="https://wap.ikanchai.com/?action=show&amp;contentid=104815">微商如何玩转双十一？看这一篇就够了！</a><br />
		<a href="https://wap.ikanchai.com/?action=show&amp;contentid=104802">苏宁云仓投入使用，此时物流爆发是否来得及？</a><br />
		<a href="https://wap.ikanchai.com/?action=show&amp;contentid=104787">尼尔森发布双11报告：今年剁手党平均预算是1719元</a><br />
		<a href="https://wap.ikanchai.com/?action=show&amp;contentid=104783">双十一打造“Boss+明星”组合  苏宁要将直播进行到底</a><br />
		<a href="https://wap.ikanchai.com/?action=show&amp;contentid=104775">双11前盘点国产手机新贵与老炮：京城四少 vs 广东五虎</a><br />
		<a href="https://wap.ikanchai.com/?action=show&amp;contentid=104742">双11卖家拼杀惨烈：不赚钱也要求露面</a><br />
		<a href="https://wap.ikanchai.com/?action=show&amp;contentid=104721">乐视称要减少对阿里京东依赖，这个双11怎么玩儿？</a><br />
		<a href="https://wap.ikanchai.com/?action=show&amp;contentid=104696">夏普、古井贡、益海嘉里、忆滋、惠氏 双十一前为何大咖纷纷牵手苏宁？</a><br />
		<a href="https://wap.ikanchai.com/?action=show&amp;contentid=104693">重磅！果粉刚需来了 苏宁推iPhone新品半价焕新服务</a><br />
		<a href="https://wap.ikanchai.com/?action=show&amp;contentid=104668">双十一卖家拼杀惨烈：不赚钱也要求露面</a><br />
		<a href="https://wap.ikanchai.com/?action=show&amp;contentid=104651">“双十一”第八年 是否狂热依然</a><br />
		<a href="https://wap.ikanchai.com/?action=show&amp;contentid=104644">祭出iPhone会员超惠服务大招 苏宁要颠覆传统售后？</a><br />
		<a href="https://wap.ikanchai.com/?action=show&amp;contentid=104579">阿里双十一：集体狂欢背后要面对的十字路口</a><br />
		<a href="https://wap.ikanchai.com/?action=show&amp;contentid=104567">双十一成阿里京东对台戏， 跨境电商动不了格局</a><br />
		<a href="https://wap.ikanchai.com/?action=show&amp;contentid=104558">京东秀完苏宁秀，今年双十一电商纷纷秀起了仓库</a><br />
		<a href="https://wap.ikanchai.com/?action=show&amp;contentid=104544">阿里双十一：8年狂欢后终将面临的十字路口</a><br />
		<a href="https://wap.ikanchai.com/?action=show&amp;contentid=104540">双十一成阿里京东对台戏，跨境电商动不了格局</a><br />
		<a href="https://wap.ikanchai.com/?action=show&amp;contentid=104489">双十一成阿里京东对台戏 跨境电商动不了格局</a><br />
		<a href="https://wap.ikanchai.com/?action=show&amp;contentid=104482">“双11”又添新玩法 跨境和O2O全上</a><br />
		<a href="https://wap.ikanchai.com/?action=show&amp;contentid=104463">跨境和O2O全上 双十一新玩法背后的商业逻辑</a><br />
		<a href="https://wap.ikanchai.com/?action=show&amp;contentid=104453">双11怎么防止爆仓？快递企业今年使出了两大绝招</a><br />
		<a href="https://wap.ikanchai.com/?action=show&amp;contentid=104450">阿里双十一：集体狂欢背后要面对的十字路口</a><br />
		<a href="https://wap.ikanchai.com/?action=show&amp;contentid=104267">白条、花呗、任性付，双11大战一决雌雄？</a><br />
		<a href="https://wap.ikanchai.com/?action=show&amp;contentid=104199">90后的电音、萌系、二次元 这个双十一苏宁易购要搞网综直播秀</a><br />
		<a href="https://wap.ikanchai.com/?action=show&amp;contentid=104197">7年磨一剑：苏宁用实践证实线上线下融合模式的优势</a><br />
		<a href="https://wap.ikanchai.com/?action=show&amp;contentid=104182">阿里要靠双11进军“互联网殖民地”，这事靠谱吗？</a><br />
		<a href="https://wap.ikanchai.com/?action=show&amp;contentid=104121">双11电商大战前夜，天猫和他的对手们</a><br />
		<a href="https://wap.ikanchai.com/?action=show&amp;contentid=104071">发改委警示“双11”：禁止虚构原价</a><br />
		<a href="https://wap.ikanchai.com/?action=show&amp;contentid=104009">苏宁双十一“秀肌肉”：“迟到就赔”尽显物流硬实力</a><br />
		<a href="https://wap.ikanchai.com/?action=show&amp;contentid=103894">苏宁云商前三季度营收超千亿 物流收入增长411.11%</a><br />
		<a href="https://wap.ikanchai.com/?action=show&amp;contentid=103790">3月涨100亿美元，市值逼京东，网易双十一还有什么大招</a><br />
		<a href="https://wap.ikanchai.com/?action=show&amp;contentid=103770">居民消费升级时代 苏宁消费金融迎爆发式增长</a><br />
		<a href="https://wap.ikanchai.com/?action=show&amp;contentid=103768">国美在线李俊涛：双11应回归零售品质 欲打造3个“十环双11”</a><br />
		<a href="https://wap.ikanchai.com/?action=show&amp;contentid=103551">苏宁拿30亿生活费补贴用户：任性还是艺高人胆大？</a><br />
		<a href="https://wap.ikanchai.com/?action=show&amp;contentid=103549">“双十一”电商盛宴将至，国美在线还能分羹吗？</a><br />
		<a href="https://wap.ikanchai.com/?action=show&amp;contentid=103361">天猫双11“首席卖萌官”全球征募 谁会成功应聘?</a><br />
		<a href="https://wap.ikanchai.com/?action=show&amp;contentid=103323">“团战”升级 电商“双11”生态战圈扩大</a><br />
		<a href="https://wap.ikanchai.com/?action=show&amp;contentid=103261">全国嗨购看苏宁 双十一线上线下双“拼”成主流</a><br />
		<a href="https://wap.ikanchai.com/?action=show&amp;contentid=103220">透过双11大战来看 京东或许比阿里更有未来</a><br />
		<a href="https://wap.ikanchai.com/?action=show&amp;contentid=103219">硝烟四起的双十一，到底谁能笑傲江湖？</a><br />
		<a href="https://wap.ikanchai.com/?action=show&amp;contentid=103159">共谋智能大市场：苏宁美的签署100万套智能空调采购大单</a><br />
		<a href="https://wap.ikanchai.com/?action=show&amp;contentid=103148">双十一快件量或超10亿件 物流体系将迎极限峰值挑战</a><br />
		<a href="https://wap.ikanchai.com/?action=show&amp;contentid=103115">双11未到战火先燃：天猫今年破千亿无悬念？</a><br />
		<a href="https://wap.ikanchai.com/?action=show&amp;contentid=103094">两苏撕逼2.0：苏宁超市砸30亿攻南京市场 不让大卖场独霸天下</a><br />
		<a href="https://wap.ikanchai.com/?action=show&amp;contentid=103086">双11香港启飞，天猫国际化落地</a><br />
		<a href="https://wap.ikanchai.com/?action=show&amp;contentid=102835">京东、阿里对战“双十一” 不同的打法谁能赢？</a><br />
		<a href="https://wap.ikanchai.com/?action=show&amp;contentid=102832">Burberry 也要来凑“双十一”的热闹，但电商化对奢牌就真的安全无副作用吗？</a><br />
		<a href="https://wap.ikanchai.com/?action=show&amp;contentid=102802">今年天猫双11的这些技术，可能会改变整个零售行业</a><br />
		<a href="https://wap.ikanchai.com/?action=show&amp;contentid=102791">透过双11大战来看 京东或许比阿里更有未来</a><br />
		<a href="https://wap.ikanchai.com/?action=show&amp;contentid=102787">“猫狗”的觉醒：“阿苏”对抗“京腾沃”叫板双十一</a><br />
		<a href="https://wap.ikanchai.com/?action=show&amp;contentid=102779">穿越时空，苏宁只是为传承千年商业文化？</a><br />
		<a href="https://wap.ikanchai.com/?action=show&amp;contentid=102720">双十一前瞻：营销先行，商家埋单，泡沫依旧</a><br />
		<a href="https://wap.ikanchai.com/?action=show&amp;contentid=102681">沃尔玛首次参战“双11”为何携手京东？</a><br />
		<a href="https://wap.ikanchai.com/?action=show&amp;contentid=102601">京东打响双11前哨战：倡导理性消费欲挑战阿里</a><br />
		<a href="https://wap.ikanchai.com/?action=show&amp;contentid=102577">抢了双十一头彩的苏宁接下来该怎么玩？</a><br />
		<a href="https://wap.ikanchai.com/?action=show&amp;contentid=102563">揭秘苏宁物流智能拣选系统 ，双十一效率提升10倍以上</a><br />
		<a href="https://wap.ikanchai.com/?action=show&amp;contentid=102551">返“古”归真 苏宁今年双11“葫芦里究竟卖的是什么药”</a><br />
		<a href="https://wap.ikanchai.com/?action=show&amp;contentid=102523">京东双十一造势“新套路” 喊出理性消费给购物潮降温</a><br />
		<a href="https://wap.ikanchai.com/?action=show&amp;contentid=102482">苏宁阿里“合体”对垒京东沃尔玛</a><br />
		<a href="https://wap.ikanchai.com/?action=show&amp;contentid=102451">阿里双十一办晚会  他却要为用户造一座城</a><br />
		<a href="https://wap.ikanchai.com/?action=show&amp;contentid=102437">双十一前夕 他们争相脱下跨境这顶“帽子”</a><br />
		<a href="https://wap.ikanchai.com/?action=show&amp;contentid=102407">双十一将至，如何理解电商狂欢，是剁手？还是理性？</a><br />
		<a href="https://wap.ikanchai.com/?action=show&amp;contentid=102373">5折抢货60天低价保证！苏宁易购双十一城“惠”玩</a><br />
		<a href="https://wap.ikanchai.com/?action=show&amp;contentid=102372">今年双十一 苏宁易购造了一座城</a><br />
		<a href="https://wap.ikanchai.com/?action=show&amp;contentid=102368">苏宁双十一玩穿越，这是中国版的《西部世界》？</a><br />
		<a href="https://wap.ikanchai.com/?action=show&amp;contentid=102357">双十一“猫狗大战”在即，京东要端出什么菜？</a><br />
		<a href="https://wap.ikanchai.com/?action=show&amp;contentid=102279">苏宁阿里合作成立猫宁电商 ：总出资10亿元</a><br />
		<a href="https://wap.ikanchai.com/?action=show&amp;contentid=102258">苏宁双十一玩穿越造“笑倾城”  新代言人杨洋携张天爱担纲城主</a><br />
		<a href="https://wap.ikanchai.com/?action=show&amp;contentid=102185">蚂蚁花呗启动双十一临时提额：六成用户可获益 最高可提5.5万</a><br />
		<a href="https://wap.ikanchai.com/?action=show&amp;contentid=101068">豪掷5亿补贴商家，京东物流全面开放备战双十一</a><br />
		<a href="https://wap.ikanchai.com/?action=show&amp;contentid=101043">豪掷5亿补贴商家 京东物流全面开放备战双十一</a><br />
		<a href="https://wap.ikanchai.com/?action=show&amp;contentid=100296">解密国庆消费购物新趋势苏宁云店高端定制受追捧</a><br />
		<a href="https://wap.ikanchai.com/?action=show&amp;contentid=100295">张近东国庆期间现身印尼   苏宁东南亚市场或将提速</a><br />
		<a href="https://wap.ikanchai.com/?action=show&amp;contentid=100182">线下门店凸显竞争优势, 体验式消费将为未来市场主流</a><br />
		<a href="https://wap.ikanchai.com/?action=show&amp;contentid=100162">大象的华丽转身：文化重塑引领苏宁互联网蝶变</a><br />
		<a href="https://wap.ikanchai.com/?action=show&amp;contentid=99913">快递公司国庆调休不歇业 节后全力备战双十一</a><br />
		<a href="https://wap.ikanchai.com/?action=show&amp;contentid=99819">iPhone新品直降300  iPhone6P 4680起 苏宁强势开战国庆档</a><br />
		<a href="https://wap.ikanchai.com/?action=show&amp;contentid=99818">看得见，摸得着！苏宁门店国庆引领体验消费</a><br />
		<a href="https://wap.ikanchai.com/?action=show&amp;contentid=99323">决战阳澄湖：苏宁易购凭何能笑傲江湖？</a><br />
		<a href="https://wap.ikanchai.com/?action=show&amp;contentid=99281">阳澄湖大闸蟹正式开捕 “第一篓蟹”苏宁易购用“心”保障</a><br />
		<a href="https://wap.ikanchai.com/?action=show&amp;contentid=97558">苏宁2016半年财报解读：物流和金融已直起腰杆</a><br />
		<a href="https://wap.ikanchai.com/?action=show&amp;contentid=97282">苏宁半年报现亏损 线上业务增长仍难掩诸多困局</a><br />
		<a href="https://wap.ikanchai.com/?action=show&amp;contentid=97066">张近东颁发1000万重奖创新项目,鼓励年轻人要释放洪荒之力</a><br />
		<a href="https://wap.ikanchai.com/?action=show&amp;contentid=96687">苏宁两度KO京东 818发烧节坐稳“家电3C电商第一节”宝座</a><br />
		<a href="https://wap.ikanchai.com/?action=show&amp;contentid=96611">连续飞行26个小时，张近东就为了不错过这场晚会</a><br />
		<a href="https://wap.ikanchai.com/?action=show&amp;contentid=96585">定制洗衣新生活 LG双擎同步分类洗与臻净C3蒸汽洗衣机苏宁首发</a><br />
		<a href="https://wap.ikanchai.com/?action=show&amp;contentid=96493">苏宁如何通过“818”电商节重构电商秩序？</a><br />
		<a href="https://wap.ikanchai.com/?action=show&amp;contentid=95997">苏宁818全天订单量增长312%：背后暗藏三枚“独门秘籍”</a><br />
		<a href="https://wap.ikanchai.com/?action=show&amp;contentid=95897">苏宁818“网红+kol”双剑合璧：将发烧进行到底</a><br />
		<a href="https://wap.ikanchai.com/?action=show&amp;contentid=95848">苏宁易购818订单增长312%：归功于打出“直播+电商”新牌</a><br />
		<a href="https://wap.ikanchai.com/?action=show&amp;contentid=95826">721万人观看苏宁发烧节直播吊炸天？不，这只是开始</a><br />
		<a href="https://wap.ikanchai.com/?action=show&amp;contentid=95468">都在玩直播，哪条路才是通往罗马的最佳路径？</a><br />
		<a href="https://wap.ikanchai.com/?action=show&amp;contentid=95375">美的空调携手“国民初恋”王智助力苏宁818  开启智能新时代</a><br />
		<a href="https://wap.ikanchai.com/?action=show&amp;contentid=95222">嚯！嚯！嚯！818发烧节好热闹，女神霍思燕探班苏宁总部</a><br />
		<a href="https://wap.ikanchai.com/?action=show&amp;contentid=95098">苏宁易购818发烧节的洪荒之力从而来？</a><br />
		<a href="https://wap.ikanchai.com/?action=show&amp;contentid=95069">在季军也能火的年代，电商造节为谁是NO.2争起来</a><br />
		<a href="https://wap.ikanchai.com/?action=show&amp;contentid=95002">100名兄弟一起发烧 苏宁开启818“社团式营销”</a><br />
		<a href="https://wap.ikanchai.com/?action=show&amp;contentid=94920">发烧新品扎堆818   海尔迪士尼定制冰箱苏宁独家首发</a><br />
		<a href="https://wap.ikanchai.com/?action=show&amp;contentid=94903">大巴版“速度与激情”上演  8.18秒抢礼品体验苏宁速度</a><br />
		<a href="https://wap.ikanchai.com/?action=show&amp;contentid=94877">七夕夜孟非居然带着苏宁球员“发烧” 这样的活动还有三场</a><br />
		<a href="https://wap.ikanchai.com/?action=show&amp;contentid=94844">苏宁冷清 迪信通撤场，手机线下零售谁能称王？</a><br />
		<a href="https://wap.ikanchai.com/?action=show&amp;contentid=94831">迪信通撤场，苏宁冷清，线下手机卖场疲态尽显</a><br />
		<a href="https://wap.ikanchai.com/?action=show&amp;contentid=94814">巴宝莉、潘多拉和施华洛世奇等奢侈品“触电”</a><br />
		<a href="https://wap.ikanchai.com/?action=show&amp;contentid=94813">苏宁818打出第一波子弹：与伊利联想乐视等一起玩耍</a><br />
		<a href="https://wap.ikanchai.com/?action=show&amp;contentid=94561">苏宁伊利战略合作再升级，乳业巨头接力为818发烧节供奶</a><br />
		<a href="https://wap.ikanchai.com/?action=show&amp;contentid=94557">忘掉那些关于里约的段子吧，苏宁邀请你一起为中国队加油</a><br />
		<a href="https://wap.ikanchai.com/?action=show&amp;contentid=94548">忘掉那些关于里约的段子吧 苏宁邀请你一起为中国队加油</a><br />
		<a href="https://wap.ikanchai.com/?action=show&amp;contentid=94438">红米Pro首销落地苏宁， 林斌率高管团队站台818</a><br />
		<a href="https://wap.ikanchai.com/?action=show&amp;contentid=94405">苏宁明星直播大戏正式拉开序幕，网球天后李娜带“球”直播</a><br />
		<a href="https://wap.ikanchai.com/?action=show&amp;contentid=94260">红米Pro首销落地苏宁  林斌率高管团队站台818</a><br />
		<a href="https://wap.ikanchai.com/?action=show&amp;contentid=94129">李娜、姚晨、佟丽娅…… 苏宁818请来明星大腕玩直播</a><br />
		<a href="https://wap.ikanchai.com/?action=show&amp;contentid=94126">818发烧节用上“吃奶劲” 苏宁伊利战略合作再升级</a><br />
		<a href="https://wap.ikanchai.com/?action=show&amp;contentid=94124">苏宁多名高管现身乐视总部 ，818发烧节密谋“生态化反”？</a><br />
		<a href="https://wap.ikanchai.com/?action=show&amp;contentid=94079">818发烧节用上“吃奶劲”  有大动作</a><br />
		<a href="https://wap.ikanchai.com/?action=show&amp;contentid=93961"> 范冰冰代言的康夫电吹风热销  苏宁：这30万把，我包了</a><br />
		<a href="https://wap.ikanchai.com/?action=show&amp;contentid=93774">白酒江湖再起风云，苏宁联手五粮液进一步深化战略合作</a><br />
		<a href="https://wap.ikanchai.com/?action=show&amp;contentid=93659">苏宁联手国家级认证机构 启动“苏宁优品工程”</a><br />
		<a href="https://wap.ikanchai.com/?action=show&amp;contentid=93634">818发烧节临近谁最忙？答案：苏宁高管</a><br />
		<a href="https://wap.ikanchai.com/?action=show&amp;contentid=93615">818发烧节临近谁最忙？答案：苏宁高管</a><br />
		<a href="https://wap.ikanchai.com/?action=show&amp;contentid=93493">天猫商品进驻苏宁5大物流基地,818商品猫宁一起送到家</a><br />
		<a href="https://wap.ikanchai.com/?action=show&amp;contentid=93485">天猫商品进驻苏宁5大物流基地  818商品猫宁一起送到家</a><br />
		<a href="https://wap.ikanchai.com/?action=show&amp;contentid=93109">未来一年扩展8个国家和地区 苏宁要把体育公益全球化</a><br />
		<a href="https://wap.ikanchai.com/?action=show&amp;contentid=92584">苏宁B2B业务走出国门,东南亚GMS成818“发烧友”</a><br />
		<a href="https://wap.ikanchai.com/?action=show&amp;contentid=92573">苏宁易购818即将开打，这一次有神曲《发烧吧》等新牌</a><br />
		<a href="https://wap.ikanchai.com/?action=show&amp;contentid=92566">百威、中粮高层集中造访苏宁  给818发烧节送酒添油</a><br />
		<a href="https://wap.ikanchai.com/?action=show&amp;contentid=92554">苏宁818“发烧”电商节：吹响品质电商集结号</a><br />
		<a href="https://wap.ikanchai.com/?action=show&amp;contentid=92058">虎丘婚纱触网 精致婚纱上线苏宁易购</a><br />
		<a href="https://wap.ikanchai.com/?action=show&amp;contentid=92057">神曲《发烧吧》成提神利器  夏日午后听得直摇摆</a><br />
		<a href="https://wap.ikanchai.com/?action=show&amp;contentid=92056">FBI、发烧趴和超级朋友圈齐上演苏宁玩转818发烧节</a><br />
		<a href="https://wap.ikanchai.com/?action=show&amp;contentid=92055">顶级新品发烧聚惠，苏宁818发烧节热浪袭人</a><br />
		<a href="https://wap.ikanchai.com/?action=show&amp;contentid=91331">方太生活家入驻苏宁一站式高端体验激发传统家电卖场变革</a><br />
		<a href="https://wap.ikanchai.com/?action=show&amp;contentid=91241">一站式高端体验激发传统家电卖场变革</a><br />
		<a href="https://wap.ikanchai.com/?action=show&amp;contentid=90861">彩电价格战激烈 多家生产商喊亏</a><br />
		<a href="https://wap.ikanchai.com/?action=show&amp;contentid=90828">佳能（中国）副总裁上任仅百天首访苏宁 “金秋惠战”818打响</a><br />
		<a href="https://wap.ikanchai.com/?action=show&amp;contentid=90378">彩电半价销售？苏宁投下8•18百万彩电销售战首枚重弹</a><br />
		<a href="https://wap.ikanchai.com/?action=show&amp;contentid=89968">钟汉良粉丝迎尖叫时刻  男神携科沃斯“绝尘”登陆苏宁</a><br />
		<a href="https://wap.ikanchai.com/?action=show&amp;contentid=89058">苏宁与上海达成战略合作  携手助推当地互联网经济发展</a><br />
		<a href="https://wap.ikanchai.com/?action=show&amp;contentid=88759">打破“信息孤岛” 苏宁将打造智能空调产业联盟</a><br />
		<a href="https://wap.ikanchai.com/?action=show&amp;contentid=88677">洗衣机吹响“高大尚”号角  10Kg洗衣机进入普及时代</a><br />
		<a href="https://wap.ikanchai.com/?action=show&amp;contentid=88421">2016年中国智能显示与创新应用产业大会召开</a><br />
		<a href="https://wap.ikanchai.com/?action=show&amp;contentid=88415">苏宁、电信战略合作快速落地  两大利好最大程度让利消费者</a><br />
		<a href="https://wap.ikanchai.com/?action=show&amp;contentid=88095">聚焦足球、跑步领域  苏宁运动户外促“中国智造”落地  </a><br />
		<a href="https://wap.ikanchai.com/?action=show&amp;contentid=87314">中韩参鸡汤贸易正式开始 苏宁海外购国内独家首发</a><br />
		<a href="https://wap.ikanchai.com/?action=show&amp;contentid=85915">收购国际米兰，苏宁瞄准的不仅仅是意大利</a><br />
		<a href="https://wap.ikanchai.com/?action=show&amp;contentid=85877">用足球撬动地球  苏宁收购米兰深化国际化战略</a><br />
		<a href="https://wap.ikanchai.com/?action=show&amp;contentid=85811">传承百年荣耀 再启世纪征程</a><br />
		<a href="https://wap.ikanchai.com/?action=show&amp;contentid=85543">联想再推旗舰新品 Yoga 710 14苏宁独家首发</a><br />
		<a href="https://wap.ikanchai.com/?action=show&amp;contentid=85520">苏宁与山东省达成战略合作  合力助推当地互联网+发展</a><br />
		<a href="https://wap.ikanchai.com/?action=show&amp;contentid=85489">联想再推旗舰新品 Yoga 710 14苏宁独家首发</a><br />
		<a href="https://wap.ikanchai.com/?action=show&amp;contentid=85016">苏宁与中国电信全方位战略合作    联手打造“产品+应用+内容+服务”生态圈</a><br />
		<a href="https://wap.ikanchai.com/?action=show&amp;contentid=84889">三天卖出600万斤苹果 农业部点赞苏宁农村电商</a><br />
		<a href="https://wap.ikanchai.com/?action=show&amp;contentid=84885">互联网电视品牌“两条腿”走路 落地苏宁易购云店寻求跨渠道破局 </a><br />
		<a href="https://wap.ikanchai.com/?action=show&amp;contentid=84788">京东+沃尔玛VS阿里+苏宁:O2O之战谁的棋子更牛？</a><br />
		<a href="https://wap.ikanchai.com/?action=show&amp;contentid=84489">现场“斗法” 网红直播体验苏宁门店边逛边买</a><br />
		<a href="https://wap.ikanchai.com/?action=show&amp;contentid=84086">618又添纯正“乡土味” 苏宁易购上线原产地频道</a><br />
		<a href="https://wap.ikanchai.com/?action=show&amp;contentid=83976">雷达戳破京东“价格骗局” 苏宁易购欲重新诠释电商价格战</a><br />
		<a href="https://wap.ikanchai.com/?action=show&amp;contentid=83954">618之战下”小雷达”=大战中“扣扣保镖”，放血京东，能Hold住吗？</a><br />
		<a href="https://wap.ikanchai.com/?action=show&amp;contentid=83852">618电商大战：苏宁“小雷达”吹响真打折“集结号”</a><br />
		<a href="https://wap.ikanchai.com/?action=show&amp;contentid=83535">苏宁阿里都看上体育产业 抢占背后面临变现难题?</a><br />
		<a href="https://wap.ikanchai.com/?action=show&amp;contentid=83502">电商618广告战神马弱爆了，不如学会玩转网红经济！</a><br />
		<a href="https://wap.ikanchai.com/?action=show&amp;contentid=83485">原产地直采，苏宁易购超市开售舌尖上的盱眙龙虾</a><br />
		<a href="https://wap.ikanchai.com/?action=show&amp;contentid=83284">苏宁发力企业采购市场  618企采狂欢节盛大开幕</a><br />
		<a href="https://wap.ikanchai.com/?action=show&amp;contentid=83183">苏宁阿里联姻：从“制造”向“智造”转型中的角色扮演</a><br />
		<a href="https://wap.ikanchai.com/?action=show&amp;contentid=83123">买买买！盘点中国土豪的境外体育大手笔投资</a><br />
		<a href="https://wap.ikanchai.com/?action=show&amp;contentid=83028">苏宁并购国际米兰 更国际 更精彩</a><br />
		<a href="https://wap.ikanchai.com/?action=show&amp;contentid=82939">欧洲杯放大招 苏宁易购联手海信推球迷福利</a><br />
		<a href="https://wap.ikanchai.com/?action=show&amp;contentid=82802">618前夜电商巨头拼抢供应商 苏宁阿里晒朋友圈内幕</a><br />
		<a href="https://wap.ikanchai.com/?action=show&amp;contentid=82584">阿里苏宁要拿出百亿做品牌孵化，“婚后”日子看起来不错</a><br />
		<a href="https://wap.ikanchai.com/?action=show&amp;contentid=82560">阿里与苏宁合作十个月了，都发生了什么？</a><br />
		<a href="https://wap.ikanchai.com/?action=show&amp;contentid=82532">世界五大NB直升机你认识几个</a><br />
		<a href="https://wap.ikanchai.com/?action=show&amp;contentid=82490"> 618 或许真没有京东什么事儿</a><br />
		<a href="https://wap.ikanchai.com/?action=show&amp;contentid=82369">中超标王首支广告出炉 “特式右脚”炫出苏宁KO 618主题</a><br />
		<a href="https://wap.ikanchai.com/?action=show&amp;contentid=82346">阿里与苏宁着眼未来300万亿的社零，京东已不值一提</a><br />
		<a href="https://wap.ikanchai.com/?action=show&amp;contentid=82319">苏宁联姻阿里完成交割后时代：近攻618，远指京腾！</a><br />
		<a href="https://wap.ikanchai.com/?action=show&amp;contentid=82276">阿苏凭什么实现中国零售300万亿？</a><br />
		<a href="https://wap.ikanchai.com/?action=show&amp;contentid=82122">联想颠覆性洗牌手机界  联手苏宁发布同配最超值机型</a><br />
		<a href="https://wap.ikanchai.com/?action=show&amp;contentid=80635">网曝苏宁众筹冻结华瑞股权 快鹿资产处置遇阻</a><br />
		<a href="https://wap.ikanchai.com/?action=show&amp;contentid=80328">刘强东发狠话：大家电三年超国美苏宁总和</a><br />
		<a href="https://wap.ikanchai.com/?action=show&amp;contentid=78862">苏宁2016农村电商战略落子：返乡创业能否撩动你？</a><br />
		<a href="https://wap.ikanchai.com/?action=show&amp;contentid=78839">百名县长学习苏宁“五当模式”农村电商学院培养10万人才</a><br />
		<a href="https://wap.ikanchai.com/?action=show&amp;contentid=78838">张近东“三化五当”    撬动十万亿级农村电商</a><br />
		<a href="https://wap.ikanchai.com/?action=show&amp;contentid=78837">CES Asia2016上海开幕 首个线上体验馆上线苏宁易购</a><br />
		<a href="https://wap.ikanchai.com/?action=show&amp;contentid=78109">互联网保费4年增69倍 互联网保险风口显现？</a><br />
		<a href="https://wap.ikanchai.com/?action=show&amp;contentid=77640">国美+亚马逊PK天猫+苏宁，谁更胜一筹？ </a><br />
		<a href="https://wap.ikanchai.com/?action=show&amp;contentid=76356">【投资晚报】恒大收购嘉凯城  钛度获王思聪普思A轮融资</a><br />
		<a href="https://wap.ikanchai.com/?action=show&amp;contentid=75197">苏宁易购发布418当天战报 去渠道增幅超426%比肩“双十”</a><br />
		<a href="https://wap.ikanchai.com/?action=show&amp;contentid=74385">电商一哥之争 不过是一场各取所需的较量</a><br />
		<a href="https://wap.ikanchai.com/?action=show&amp;contentid=73683">天猫+苏宁造3C家电双11，直戳京东软肋与命门？</a><br />
		<a href="https://wap.ikanchai.com/?action=show&amp;contentid=72835">苏宁和创业者将擦出怎样的火花？</a><br />
		<a href="https://wap.ikanchai.com/?action=show&amp;contentid=72812">阿里苏宁3C“联合练兵”欲秒杀京东？</a><br />
		<a href="https://wap.ikanchai.com/?action=show&amp;contentid=71811">数码家电半日达：在经过八个月的磨合期之后 阿里和苏宁的融合已经出效果了</a><br />
		<a href="https://wap.ikanchai.com/?action=show&amp;contentid=71453">710S苏宁独家首发  年度旗舰王者“站台”418</a><br />
		<a href="https://wap.ikanchai.com/?action=show&amp;contentid=69314">上半年的“双11”来了：猫宁联手“New Buy 418”如何翻滚？</a><br />
		<a href="https://wap.ikanchai.com/?action=show&amp;contentid=68914">从一本书看苏宁互联网+转型之艰</a><br />
		<a href="https://wap.ikanchai.com/?action=show&amp;contentid=65266">苏宁天猫牵手起化学反应 手机类目全年要干1000亿</a><br />
		<a href="https://wap.ikanchai.com/?action=show&amp;contentid=65193">苏宁牵手五粮液背后，跨界联合中释放出新信号！</a><br />
		<a href="https://wap.ikanchai.com/?action=show&amp;contentid=61913">张近东：人才匮乏仍是农村电商痛点</a><br />
		<a href="https://wap.ikanchai.com/?action=show&amp;contentid=57144">苏宁重装“双引擎”  家电“第一主场”实至名归</a><br />
		<a href="https://wap.ikanchai.com/?action=show&amp;contentid=57135">张近东建言跨境电商，用户信任才是制胜法门</a><br />
		<a href="https://wap.ikanchai.com/?action=show&amp;contentid=57009">连续转型成功者，为什么赢的总是苏宁</a><br />
		<a href="https://wap.ikanchai.com/?action=show&amp;contentid=56400">家电零售大战打响：苏宁向左 京东向右</a><br />
		<a href="https://wap.ikanchai.com/?action=show&amp;contentid=55258">大数据直击用户痛点  苏宁空调推全国首个安装服务全免项目</a><br />
		<a href="https://wap.ikanchai.com/?action=show&amp;contentid=55230">京东家电欲挑战领头羊苏宁，不自量力！</a><br />
		<a href="https://wap.ikanchai.com/?action=show&amp;contentid=55098">京东要做家电行业第一渠道靠谱吗？</a><br />
		<a href="https://wap.ikanchai.com/?action=show&amp;contentid=54950">家电大咖云集“第一主场” 苏宁抛出2000万台单品标书</a><br />
		<a href="https://wap.ikanchai.com/?action=show&amp;contentid=52598">造一个千亿互联网巨头，苏宁是怎么做到的？</a><br />
		<a href="https://wap.ikanchai.com/?action=show&amp;contentid=51949">问题很严重，苹果为什么踢开了苏宁易购？</a><br />
		<a href="https://wap.ikanchai.com/?action=show&amp;contentid=48167">核心数据解读新南联盟“苏宁+中兴”</a><br />
		<a href="https://wap.ikanchai.com/?action=show&amp;contentid=48025">左手PK线下，右手攻击线上，苏宁O2O超市闹哪样</a><br />
		<a href="https://wap.ikanchai.com/?action=show&amp;contentid=47863">传统商超PK O2O超市 也许只有最无力的呻吟</a><br />
		<a href="https://wap.ikanchai.com/?action=show&amp;contentid=47614">苏宁转型启示录：广积粮，缓称王</a><br />
		<a href="https://wap.ikanchai.com/?action=show&amp;contentid=45679">苏宁6年转型成败得失，这本书将告诉你全貌</a><br />
		<a href="https://wap.ikanchai.com/?action=show&amp;contentid=44790">大刀阔斧谈创新  他竟然要做互联网的“造风者”</a><br />
		<a href="https://wap.ikanchai.com/?action=show&amp;contentid=44234">阿里双十一发感谢信，给运营商带来什么启示？</a><br />
		<a href="https://wap.ikanchai.com/?action=show&amp;contentid=44117">引入苏宁19.3亿入股  努比亚吹反击号来的及吗？</a><br />
		<a href="https://wap.ikanchai.com/?action=show&amp;contentid=43683">为什么苏宁能够快速实现企业转型?</a><br />
		<a href="https://wap.ikanchai.com/?action=show&amp;contentid=43488">25岁的苏宁老了吗？还有这几张不为人知的面孔！</a><br />
		<a href="https://wap.ikanchai.com/?action=show&amp;contentid=42906">苏宁踢了一脚中国足球，是要在文体上布下这样的棋！</a><br />
		<a href="https://wap.ikanchai.com/?action=show&amp;contentid=42568">苏宁继续死磕京东 一大波进攻即将开场</a><br />
		<a href="https://wap.ikanchai.com/?action=show&amp;contentid=42499">1218电商新擂台： 苏宁“碎美”却成空</a><br />
		<a href="https://wap.ikanchai.com/?action=show&amp;contentid=41632">国家电商扶贫集结号刚吹响 苏宁早已经进村了！</a><br />
		<a href="https://wap.ikanchai.com/?action=show&amp;contentid=40095">一个中国游客眼中的乐购仕：买得是信任</a><br />
		<a href="https://wap.ikanchai.com/?action=show&amp;contentid=38217">机情返场 双11没过瘾咱们接着买买买！</a><br />
		<a href="https://wap.ikanchai.com/?action=show&amp;contentid=38203">传统彩电厂商和互联网电视厂商借双11争霸</a><br />
		<a href="https://wap.ikanchai.com/?action=show&amp;contentid=38175">群魔乱舞的双11和各类第1，你到底要糊弄谁？</a><br />
		<a href="https://wap.ikanchai.com/?action=show&amp;contentid=38163">如果京东和天猫合并了，双十一是不是就不折腾了？</a><br />
		<a href="https://wap.ikanchai.com/?action=show&amp;contentid=38158">管中窥豹 从发布会看互联网电视走势</a><br />
		<a href="https://wap.ikanchai.com/?action=show&amp;contentid=38157">管中窥豹 从发布会看互联网电视走势</a><br />
		<a href="https://wap.ikanchai.com/?action=show&amp;contentid=38138">双十一，王霸阿里为何屏蔽了隔壁家的比价软件？</a><br />
		<a href="https://wap.ikanchai.com/?action=show&amp;contentid=38099">双十一真有这么大席卷力吗？至少海外购物主场要说NO!</a><br />
		<a href="https://wap.ikanchai.com/?action=show&amp;contentid=38082">热闹的双十一背后：数据造假仍是隐患</a><br />
		<a href="https://wap.ikanchai.com/?action=show&amp;contentid=38076">“双11”凑热闹的，除了你，还有跨境电商！</a><br />
		<a href="https://wap.ikanchai.com/?action=show&amp;contentid=38022">双十一战罢，小米和华为都说自己是第一</a><br />
		<a href="https://wap.ikanchai.com/?action=show&amp;contentid=37971">互联网金融“双十一”也疯狂</a><br />
		<a href="https://wap.ikanchai.com/?action=show&amp;contentid=37969">战火最猛烈的2015双十一：京东摆出了这样的姿势！</a><br />
		<a href="https://wap.ikanchai.com/?action=show&amp;contentid=37910">双十一的八国联军：京东苏宁挑战霸权，阿里不是一个人在战斗</a><br />
		<a href="https://wap.ikanchai.com/?action=show&amp;contentid=37895">低调的张近东高调督战，苏宁这次是真的要拼了</a><br />
		<a href="https://wap.ikanchai.com/?action=show&amp;contentid=37844">电商进入场景时代 如何做好场景营销?</a><br />
		<a href="https://wap.ikanchai.com/?action=show&amp;contentid=37826">分期乐High爆双十一 iPhone 6s惊爆价仅限当天</a><br />
		<a href="https://wap.ikanchai.com/?action=show&amp;contentid=37824">双十一拼体验  酒仙网体验升级或赢资本市场看好</a><br />
		<a href="https://wap.ikanchai.com/?action=show&amp;contentid=37806">双十一降价手机大集合 比比最后谁的价格最低</a><br />
		<a href="https://wap.ikanchai.com/?action=show&amp;contentid=37800">双十一对电商而言 比盈利更重要的是什么？</a><br />
		<a href="https://wap.ikanchai.com/?action=show&amp;contentid=37796">双十一的巅峰对决，京东撕阿里力不从心</a><br />
		<a href="https://wap.ikanchai.com/?action=show&amp;contentid=37770">京东3C再出优惠 iPhone5s新低仅售2688元</a><br />
		<a href="https://wap.ikanchai.com/?action=show&amp;contentid=37713">去年双十一的销售冠军们今年要玩什么花样？</a><br />
		<a href="https://wap.ikanchai.com/?action=show&amp;contentid=37698">吴晓波：我们真的还需要“双十一”吗?</a><br />
		<a href="https://wap.ikanchai.com/?action=show&amp;contentid=37659">外媒怎样看双十一：口水仗只为吸引买家关注</a><br />
		<a href="https://wap.ikanchai.com/?action=show&amp;contentid=37585">苏宁调侃体文案，戳中了刘强东哪些痛点？</a><br />
		<a href="https://wap.ikanchai.com/?action=show&amp;contentid=37405">PPTV巨亏却欲独立上市，想让资本市场当接盘侠</a><br />
		<a href="https://wap.ikanchai.com/?action=show&amp;contentid=37216">阿里湖南卫视双英战聚美，嗨淘全球为了双十一拼了</a><br />
		<a href="https://wap.ikanchai.com/?action=show&amp;contentid=37162">向着京东复仇！苏宁平京战役之持久战</a><br />
		<a href="https://wap.ikanchai.com/?action=show&amp;contentid=37159">“双十一”狂欢节，跨境电商忙不停</a><br />
		<a href="https://wap.ikanchai.com/?action=show&amp;contentid=37080">约架也得看“级别”：京东的傲慢折射苏宁的破落</a><br />
		<a href="https://wap.ikanchai.com/?action=show&amp;contentid=36894">销售量才是真的痛！ 看京东真数据与淘春晚的PK大戏</a><br />
		<a href="https://wap.ikanchai.com/?action=show&amp;contentid=36746">苏宁平京战役：合纵连横全民反攻，能趟平京东吗？</a><br />
		<a href="https://wap.ikanchai.com/?action=show&amp;contentid=36630">从一路向北到平京行动：天猫苏宁夹击下，东东还玩得起让利吗？</a><br />
		<a href="https://wap.ikanchai.com/?action=show&amp;contentid=36461">双十一在即，苏宁欲借机用价格战歼击京东</a><br />
		<a href="https://wap.ikanchai.com/?action=show&amp;contentid=36442">苏宁打响“平京战役”，京东放弃低价提前缴械？</a><br />
		<a href="https://wap.ikanchai.com/?action=show&amp;contentid=36362">苏宁正沦为阿里附庸?NO!同盟而已</a><br />
		<a href="https://wap.ikanchai.com/?action=show&amp;contentid=36178">苏宁阿里婚后，解密苏宁易购李斌离职的背后</a><br />
		<a href="https://wap.ikanchai.com/?action=show&amp;contentid=36090">苏宁沦为阿里的“搬运工” 张近东造吗？</a><br />
		<a href="https://wap.ikanchai.com/?action=show&amp;contentid=36031">O2O新政落地：苏宁的又一颗糖？</a><br />
		<a href="https://wap.ikanchai.com/?action=show&amp;contentid=35764">天猫北上会师苏宁合围京东3C，让京东进退两难</a><br />
		<a href="https://wap.ikanchai.com/?action=show&amp;contentid=35727">10亿补贴，一出好戏，苏宁暗战京东金融</a><br />
		<a href="https://wap.ikanchai.com/?action=show&amp;contentid=35665">刘强东的竞争窘境，“看不见”还是“不敢打”？</a><br />
		<a href="https://wap.ikanchai.com/?action=show&amp;contentid=35419">火热的农村电商“阅兵”：究竟发展如何？</a><br />
		<a href="https://wap.ikanchai.com/?action=show&amp;contentid=35243">资本寒冬下的苏宁：加速开店和线上结盟的实情揭底</a><br />
		<a href="https://wap.ikanchai.com/?action=show&amp;contentid=35174">苏宁闹哪样！闭店潮下为何逆势加速开店？</a><br />
		<a href="https://wap.ikanchai.com/?action=show&amp;contentid=34781">工商总局电商新规给双十一戴上了紧箍咒</a><br />
		<a href="https://wap.ikanchai.com/?action=show&amp;contentid=34716">苏宁握手“阿百万”，线上线下提速决战O2O</a><br />
		<a href="https://wap.ikanchai.com/?action=show&amp;contentid=34498">阿里联姻苏宁，体验经济时代的到来</a><br />
		<a href="https://wap.ikanchai.com/?action=show&amp;contentid=34161">6年日子熬出头！苏宁凭什么步入转型收获期</a><br />
		<a href="https://wap.ikanchai.com/?action=show&amp;contentid=33718">苏宁张近东颁发“互联网创新奖”  现场奖出两辆特斯拉</a><br />
		<a href="https://wap.ikanchai.com/?action=show&amp;contentid=33423">谁的818？国美在线大数据背后的男人节</a><br />
		<a href="https://wap.ikanchai.com/?action=show&amp;contentid=32829">看财经牛人如何步步预知阿里必将联姻苏宁</a><br />
		<a href="https://wap.ikanchai.com/?action=show&amp;contentid=32813">阿里入股验证了苏宁的战略价值</a><br />
		<a href="https://wap.ikanchai.com/?action=show&amp;contentid=32771">苏宁阿里走到了一起，究竟是为了得到什么</a><br />
		<a href="https://wap.ikanchai.com/?action=show&amp;contentid=32741">从思想上彻底解放的苏宁，更有O2O竞争力</a><br />
		<a href="https://wap.ikanchai.com/?action=show&amp;contentid=32724">苏宁联手阿里 究竟是为了得到什么?</a><br />
		<a href="https://wap.ikanchai.com/?action=show&amp;contentid=32562">阿里283亿元投资苏宁，要打造“O2O标杆”</a><br />
		<a href="https://wap.ikanchai.com/?action=show&amp;contentid=32530">阿里283亿投资苏宁 实现双赢的非零和博弈?</a><br />
		<a href="https://wap.ikanchai.com/?action=show&amp;contentid=32505">苏宁联姻阿里：十字路口谋局“场景”</a><br />
		<a href="https://wap.ikanchai.com/?action=show&amp;contentid=32475">张近东：苏宁互联网+高速公路解“互联网焦虑症”</a><br />
		<a href="https://wap.ikanchai.com/?action=show&amp;contentid=20986"> 锤子躺入苏宁怀抱，怎一个“手机洗牌”了得</a><br />
		<a href="https://wap.ikanchai.com/?action=show&amp;contentid=20662">再见，赴港买奶粉！你不知道的苏宁海外市场突击</a><br />
		<a href="https://wap.ikanchai.com/?action=show&amp;contentid=19102">苏宁年中庆攻势幕后：场景消费和支付大战</a><br />
		<a href="https://wap.ikanchai.com/?action=show&amp;contentid=19088">苏宁“任性付”能否任性起来？</a><br />
		<a href="https://wap.ikanchai.com/?action=show&amp;contentid=18978">苏宁消费金融公司创造多个行业第一  任性付助推消费大平台</a><br />
		<a href="https://wap.ikanchai.com/?action=show&amp;contentid=18885">张近东再赴深交所，苏宁摊上大事儿了</a><br />
		<a href="https://wap.ikanchai.com/?action=show&amp;contentid=18781">苏宁携超级App“苏宁云居”亮相CES，智能家居大战一触即发</a><br />
		<a href="https://wap.ikanchai.com/?action=show&amp;contentid=17657">这年头，政府为何偏爱电商！</a><br />
		<a href="https://wap.ikanchai.com/?action=show&amp;contentid=16649">苏宁半数员工开微店 借朋友圈生意</a><br />
		<a href="https://wap.ikanchai.com/?action=show&amp;contentid=16543">万达在不痛不痒的情况下，就能转型“互联网+”，苏宁张近东笑了</a><br />
		<a href="https://wap.ikanchai.com/?action=show&amp;contentid=16410">苏宁股东大会释放的关键信号：中枢首曝光 和转型说再见</a><br />
		<a href="https://wap.ikanchai.com/?action=show&amp;contentid=15966">以“任性”之名，苏宁“418”幕后的街头意识</a><br />
		<a href="https://wap.ikanchai.com/?action=show&amp;contentid=15950">电商下乡，京东、苏宁、阿里农村遭遇战打响？</a><br />
		<a href="https://wap.ikanchai.com/?action=show&amp;contentid=15543">PPTV布局智能手机计划，恐怕难圆苏宁的硬件梦</a><br />
		<a href="https://wap.ikanchai.com/?action=show&amp;contentid=15508">PPTV布局手机，难圆苏宁的硬件梦</a><br />
		<a href="https://wap.ikanchai.com/?action=show&amp;contentid=15071">入股锤子淡化“电器”色彩，苏宁需开拓社会销售大体系？</a><br />
		<a href="https://wap.ikanchai.com/?action=show&amp;contentid=14804">苏宁阵痛已过,轻重结合才是O2O真谛</a><br />
		<a href="https://wap.ikanchai.com/?action=show&amp;contentid=14539">苏宁一季度预亏超3亿 仍处于转型期</a><br />
		<a href="https://wap.ikanchai.com/?action=show&amp;contentid=14384">傍上苏宁，老罗的锤子能得永生吗？</a><br />
		<a href="https://wap.ikanchai.com/?action=show&amp;contentid=14181">罗永浩拜访苏宁张近东 强强联手欲破小米霸主地位？</a><br />
		<a href="https://wap.ikanchai.com/?action=show&amp;contentid=14161">从苏宁“空”袭看大数据的潜在力量</a><br />
		<a href="https://wap.ikanchai.com/?action=show&amp;contentid=13013">315之狼:苏宁以攻为守靠谱不？</a><br />
		<a href="https://wap.ikanchai.com/?action=show&amp;contentid=12722">苏宁日本子公司公开发行1亿新股：融资16亿元</a><br />
		<a href="https://wap.ikanchai.com/?action=show&amp;contentid=12456">张近东：苏宁对互联网转型是很“任性”的</a><br />
		<a href="https://wap.ikanchai.com/?action=show&amp;contentid=12410">Duang的一下，2015年空调触底价来了！</a><br />
		<a href="https://wap.ikanchai.com/?action=show&amp;contentid=12340">苏宁财报翻转：未来如何守正出奇？</a><br />
		<a href="https://wap.ikanchai.com/?action=show&amp;contentid=12023">苏宁动用千军万马尝试了一件生财的新鲜事！</a><br />
		<a href="https://wap.ikanchai.com/?action=show&amp;contentid=11859">红包大战闹哪样：从偷袭珍珠港到开辟第二战场</a><br />
		<a href="https://wap.ikanchai.com/?action=show&amp;contentid=11412">送一颗“金酸莓”给中国的雇主们</a><br />
		<a href="https://wap.ikanchai.com/?action=show&amp;contentid=11259">苏宁借阿里风波搞营销：谁挠了用户的心</a><br />
		<a href="https://wap.ikanchai.com/?action=show&amp;contentid=11177">工商阿里忙互殴，苏宁高调打假争做主角？</a><br />
		<a href="https://wap.ikanchai.com/?action=show&amp;contentid=11171">苏宁蓝盾行动背后：直击阿里软肋</a><br />
		<a href="https://wap.ikanchai.com/?action=show&amp;contentid=11049">苏宁阅读牵手百度文学构建泛阅读生态</a><br />
		<a href="https://wap.ikanchai.com/?action=show&amp;contentid=10971">农村电商：在希望的田野上！</a><br />
		<a href="https://wap.ikanchai.com/?action=show&amp;contentid=10467">国足，拿什么为你喝彩——商家该如何借势营销</a><br />
		<a href="https://wap.ikanchai.com/?action=show&amp;contentid=10353">解读张近东：苏宁2015年如何攻打O2O</a><br />
		<a href="https://wap.ikanchai.com/?action=show&amp;contentid=10282">走O2O路线的苏宁 反攻京东输与赢还在路上</a><br />
		<a href="https://wap.ikanchai.com/?action=show&amp;contentid=10216">2014年苏宁集团O2O发展大盘点</a><br />
		<a href="https://wap.ikanchai.com/?action=show&amp;contentid=9326">公益也与时俱进！ 看苏宁O2O公益牌</a><br />
		<a href="https://wap.ikanchai.com/?action=show&amp;contentid=9238">过去三年苏宁做错了什么？</a><br />
		<a href="https://wap.ikanchai.com/?action=show&amp;contentid=9148">探索电商扶贫新路径，苏宁公益众筹将面向偏远农村</a><br />
		<a href="https://wap.ikanchai.com/?action=show&amp;contentid=8184">电子发票牌将出，阿里还能淡定吗?</a><br />
		<a href="https://wap.ikanchai.com/?action=show&amp;contentid=8179">人人调查网报告：物流慢仍是“双十一网购”最大问题</a><br />
		<a href="https://wap.ikanchai.com/?action=show&amp;contentid=8034">苏宁转型物流裂变：从被低估论到希望的田野</a><br />
		<a href="https://wap.ikanchai.com/?action=show&amp;contentid=7932">为双十一库存松绑，闪购模式不会终结</a><br />
		<a href="https://wap.ikanchai.com/?action=show&amp;contentid=7673">双11只是遭遇战，未来小米和华为还有四场硬仗要打</a><br />
		<a href="https://wap.ikanchai.com/?action=show&amp;contentid=7672">双十一过后，微商的出路在哪里？</a><br />
		<a href="https://wap.ikanchai.com/?action=show&amp;contentid=7627">双十一成交额移动超PC，移动来袭传统企业如何逆袭？</a><br />
		<a href="https://wap.ikanchai.com/?action=show&amp;contentid=7621">战火纷飞的双十一岁月：从商标战向营销战蔓延</a><br />
		<a href="https://wap.ikanchai.com/?action=show&amp;contentid=7596">10分钟斩获37万单  苏宁易购强势分流双11</a><br />
		<a href="https://wap.ikanchai.com/?action=show&amp;contentid=7592">双11终极预测：小米将成天猫霸主，荣耀摘全平台桂冠</a><br />
		<a href="https://wap.ikanchai.com/?action=show&amp;contentid=7588">双十一疯狂购物大起底 电商巨头制造繁荣卖吆喝</a><br />
		<a href="https://wap.ikanchai.com/?action=show&amp;contentid=7584">双十一购物狂欢，阿里骑虎难下？</a><br />
		<a href="https://wap.ikanchai.com/?action=show&amp;contentid=7578">央视《对话》马云开启互联网思维模式</a><br />
		<a href="https://wap.ikanchai.com/?action=show&amp;contentid=7445">央视对话马云：把一个人的访谈变成全民互动</a><br />
		<a href="https://wap.ikanchai.com/?action=show&amp;contentid=7413">双十一拼诚意，小米荣耀各有几何？</a><br />
		<a href="https://wap.ikanchai.com/?action=show&amp;contentid=7404">“双十一电商大战”还未开幕，各大电商纷纷抢戏</a><br />
		<a href="https://wap.ikanchai.com/?action=show&amp;contentid=7382">再见双十一，你好O2O！苏宁嬗变电商春晚</a><br />
		<a href="https://wap.ikanchai.com/?action=show&amp;contentid=7369">双十一大战引爆，各家的戏码在哪儿？</a><br />
		<a href="https://wap.ikanchai.com/?action=show&amp;contentid=7280">小米荣耀或将如此备战“双十一”</a><br />
		<a href="https://wap.ikanchai.com/?action=show&amp;contentid=7261">阿里吃独食，双11品牌将要落寞</a><br />
		<a href="https://wap.ikanchai.com/?action=show&amp;contentid=7238">封杀令曝光，双十一要成为独角戏？</a><br />
		<a href="https://wap.ikanchai.com/?action=show&amp;contentid=7216">电商火拼双十一剑拔弩张  线下联动谋突围</a><br />
		<a href="https://wap.ikanchai.com/?action=show&amp;contentid=7134">今年双十一会是一个消费的“拐点”吗？</a><br />
		<a href="https://wap.ikanchai.com/?action=show&amp;contentid=7088">双11谁的眼泪在飞，谁的笑脸依旧</a><br />
		<a href="https://wap.ikanchai.com/?action=show&amp;contentid=6993">先锋苏宁微软英特尔联合发布Windows平板</a><br />
		<a href="https://wap.ikanchai.com/?action=show&amp;contentid=6874">苏宁为啥要转让11家门店 醉翁之意在盘活资产</a><br />
		<a href="https://wap.ikanchai.com/?action=show&amp;contentid=6765">苏宁与邓超玩耍 转型中的惺惺相惜?</a><br />
		<a href="https://wap.ikanchai.com/?action=show&amp;contentid=6705">上市归来要大秀一场 阿里巴巴筹划史上最大规模双十一</a><br />
		<a href="https://wap.ikanchai.com/?action=show&amp;contentid=6374">线下家电购买竟成“酷刑” 谁在娇惯消费者？</a><br />
		<a href="https://wap.ikanchai.com/?action=show&amp;contentid=6101">人才激励或许才是苏宁互联网转型的原动力</a><br />
		<a href="https://wap.ikanchai.com/?action=show&amp;contentid=6084">苏宁O2O人才激励：放青春一条生路!</a><br />
		<a href="https://wap.ikanchai.com/?action=show&amp;contentid=5906">O2O时代：实体零售从“冰山”变成“金山”</a><br />
		<a href="https://wap.ikanchai.com/?action=show&amp;contentid=5891">苏宁和万达，谁走在O2O的正途上？</a><br />
		<a href="https://wap.ikanchai.com/?action=show&amp;contentid=5642">放下两个蛋，你看见O2O中间那个2了吗</a><br />
		<a href="https://wap.ikanchai.com/?action=show&amp;contentid=5635">从“西服电商说”扒一扒牵强的互联网基因</a><br />
		<a href="https://wap.ikanchai.com/?action=show&amp;contentid=5592">转型三年，苏宁陷入好大喜功的困境</a><br />
		<a href="https://wap.ikanchai.com/?action=show&amp;contentid=5537">苏宁大聚惠醉翁之意：夺食聚划算？</a><br />
		<a href="https://wap.ikanchai.com/?action=show&amp;contentid=5520">管窥一斑 从青奥会看苏宁“借势”之术</a><br />
		<a href="https://wap.ikanchai.com/?action=show&amp;contentid=5356">苏宁电商只是花拳绣腿？生死存亡到底有多远？</a><br />
		<a href="https://wap.ikanchai.com/?action=show&amp;contentid=5333">苏宁“百日会战” 动了谁的奶酪</a><br />
		<a href="https://wap.ikanchai.com/?action=show&amp;contentid=5306">电商行业水太深，苏宁无辜中数枪</a><br />
		<a href="https://wap.ikanchai.com/?action=show&amp;contentid=5264">苏宁易购纸上谈兵能否大象重生？</a><br />
		<a href="https://wap.ikanchai.com/?action=show&amp;contentid=5252">一店千面 苏宁转型难在复杂求简</a><br />
		<a href="https://wap.ikanchai.com/?action=show&amp;contentid=5148">传统家电厂商难回巅峰时刻 最强彩电月还能玩几时？</a><br />
		<a href="https://wap.ikanchai.com/?action=show&amp;contentid=4829">苏宁万达O2O 谁的存在感会更强？</a><br />
		<a href="https://wap.ikanchai.com/?action=show&amp;contentid=4797">从世界杯到电商界新宠“疯抢72小时”</a><br />
		<a href="https://wap.ikanchai.com/?action=show&amp;contentid=4630">“众包”只会是苏宁自导自演的一场闹剧</a><br />
		<a href="https://wap.ikanchai.com/?action=show&amp;contentid=4612">苏宁云商全面的拥抱互联网的一些策略</a><br />
		<a href="https://wap.ikanchai.com/?action=show&amp;contentid=4528">苏宁红孩子72小时大促，掀起新一轮价格战</a><br />
		<a href="https://wap.ikanchai.com/?action=show&amp;contentid=4431">苏宁造“小米”：众包葫芦里卖的是灵丹还是春药?</a><br />
		<a href="https://wap.ikanchai.com/?action=show&amp;contentid=3673">定位错误的苏宁是如何被后来者居上的？</a><br />
		<a href="https://wap.ikanchai.com/?action=show&amp;contentid=3528">苏宁免费贴膜，既然免费能好到哪里去</a><br />
		<a href="https://wap.ikanchai.com/?action=show&amp;contentid=3456">苏宁免费贴膜背后的逻辑思维</a><br />
		<a href="https://wap.ikanchai.com/?action=show&amp;contentid=3322">红孩子与母婴群体结合，独创业内母婴生态圈</a><br />
		<a href="https://wap.ikanchai.com/?action=show&amp;contentid=2545">转型失败的苏宁只能苟延残喘了</a><br />
		<a href="https://wap.ikanchai.com/?action=show&amp;contentid=2544">转型失败的苏宁只能苟延残喘了</a><br />
		<a href="https://wap.ikanchai.com/?action=show&amp;contentid=2459">苏宁与京东巨大差距的三大要点解</a><br />
		<a href="https://wap.ikanchai.com/?action=show&amp;contentid=1151">双十一光棍节到底应该怎样过？</a><br />
		</p>
<p><anchor title="返回"><prev/>&lt;返回</anchor><br /><br /><a href="https://wap.ikanchai.com/" title="返回首页">&lt;返回首页</a></p>
<p align="center">Copyright CmsTop.com<br />2026年04月14日 01:43:44</p></card>
</wml>